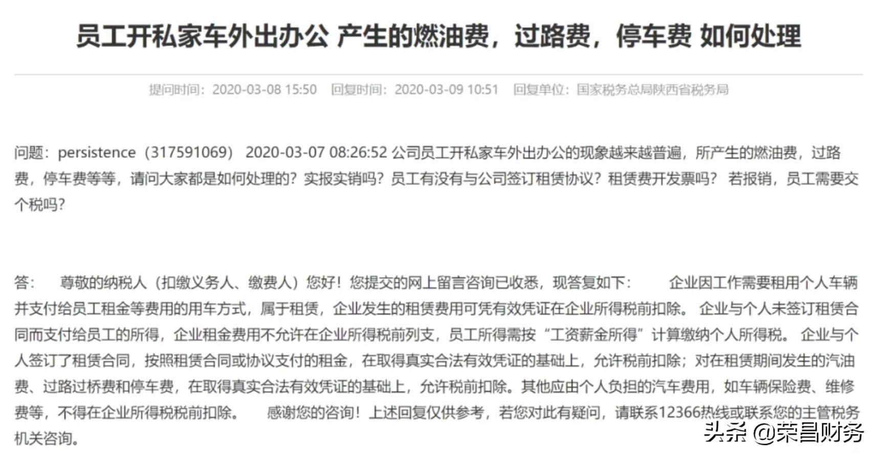
员工出门谈业务,老板说开“自己的车去吧,回来给你报销”。

报销时,财务犯了难:增值税、企业所得税、个税都有影响,“私车公用”到底该如何处理?
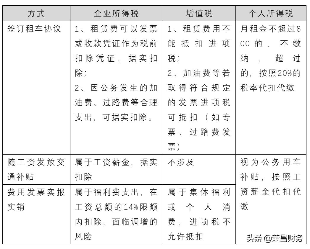
方法一
签订租车协议
与员工签订租车协议,是税务局给出的标准答案哦。它在税收上的优势是非常明显的!
怎么做?
1、签订租车协议时,写明租入员工车的必要性,以及租车的用途。目的在于留存相关的证据来说明,未来车发生的费用是用于生产经营,与收入相关的费用。
2、注意,签订协议的员工应该仅仅只是一部分员工,如何与所有员工签订,则有被视为发放福利的风险。
有啥优势?
1、税前扣除
租赁费、租赁期间的加油费、过路费、停车费可以税前扣除。
但应由个人承担的汽车费用,如车辆保险费、维修费不能税前扣除。

2、税前扣除凭证
租赁费的合法扣税凭证指的是个人去税务机关*开代**的发票,但如果每月租赁费小于500元,也可采用收款凭证,收款凭证应载明收款单位名称、个人姓名及身份证号、支出项目、收款金额等相关信息。
3、加油费、过路费可以抵扣进项税。
租赁费,由于取得的是普通发票或个人出具的收款凭证,进项税不允许抵扣。而后续的加油费、过路费,取得合法凭据是可以抵扣进项税的。
4、个人取得了租赁收入,企业应该代扣代缴个人所得税,起征点为每月800,适用税率20%。
有什么缺点?
1、公司需要与员工签订租赁协议,如果是房地产、建筑业大型公司,签订协议多,麻烦
2、约定的租赁费超过500的,个人需要去税务局*开代**发票,不易操作。超过800元的,需要扣缴个税。
方法二
随工资发放交通补贴
这是目前大型企业、国企最常采用的方式。
有什么优势?
随工资定额发放,对企业、对员工都是最方便省事的。
有什么缺点?
交通补贴并入工资薪金计算个人所得税。
根据国税函〔2006〕245号和国税发〔1999〕58号的规定:

如果当地没有出台政策,只能全额计算个税了。
方法三
费用发票实报实销
有什么优势?
根据每月私车的实际花销报销,更贴近实际。
有什么缺点?
1、税前扣除
根据总局公告2015年第34号和国税函〔2009〕3号规定,企业报销个人的费用,属于福利费支出,在工资的14%限额内扣除。
2、加油费、过路费不能抵扣进项税。
加油费、过路费属于集体福利或者个人消费,进项税不允许抵扣。
3、交通补贴并入工资薪金计算个人所得税。
以上三种方法在税收上的区别,我们制作了表格一目了然。

方法四
公司购入公务用车
很多公司私车公用,最主要的原因是想节省下买车的费用,但私车公用这一方法本身就存在很多风险,企业必须从源头上作出改变!
其实,截至到今年年末,企业购入车辆,税收上都是非常有利的。
以一辆不含税价格100万的保时捷为例,购入时索取增值税专用发票可以抵扣进项税额13万元(100×13%)。
税法规定,截至今年年底,新购入不超过500万的设备器具等,允许一次性计入当期成本费用税前扣除。
假设这个公司本年度能够获利500万元,企业所得税的税率25%,则这100万元的购车款可以一次性税前扣除,企业从而减少缴纳企业所得税25万元(100×25%)。
合计竟然共减少税款38万元。而且后期车的加油费、维修费可以在公司报销,避免了私车公用的各种风险。
不仅是新车,公司从老板或员工手里买车,也很划算哟。
方法五
市内出差使用网约车
目前各种网约车软件都很方便,网约车开具的电子普通发票也可以按照发票上注明的税额,抵扣进项税。而且出行也有记录可查,能有效避免虚假报销。
还有一些平台推行了企业版的出行服务,能直接与企业财务对接。员工不需要垫付交通费,也免去了报销流程,更便捷高效。
方法六
长途出差从租赁公司租车
企业经常去外地跑业务的情况下,可以从当地正规的租赁公司租用车辆,直接取得发票来抵扣进项税和税前扣除,避免了很多麻烦。
同时租赁公司也有非常系统的事故处理方法,可免去企业的后顾之忧。