小编一说起“标签”,想必人人都见过!摸不出衣服的质地,是真丝、纯棉还,是人造纤维?看看挂在上面的标签;搞不清楚食物里都有啥成分?
瞅瞅包装袋上的标签,添加剂、防腐剂、食用色素……这些信息,一目了然!

珠宝首饰也不例外,它们挂着的一张张小小的标签,看似简单,作用不比附带的权威鉴定证书小,只要你看得懂它们,能避免误入许多坑。

一、珠宝首饰的小标签上会有什么?
在市场上,五花八门的珠宝首饰那么多,挂在上面的小标签们更是精彩。

哪种才是真正合格、规范的?官方发布的GB/T31912-2015《饰品 标识》,规定了饰品标识的术语、基本原则、标注内容及要求。
《饰品 标识》适用于国内销售的贵金属饰品、珠宝玉石饰品和仿真饰品。饰品的标识包括印记、标签和其他标识物。下面单独说说标签,应该具备的内容:
01 标签上的名称
只能包括纯度、材料、宝石名称和首饰品种这4种信息。如果有配件,就是那些小零件,那相关的信息也要在标签的其他位置上写明。

02 标签上的质量
以质量作为结算依据的珠宝首饰,即按克、克拉卖的,应在标签上标注质量。
500克以下的贵金属,还要保留小数点后二位,质量允许差在±0.01克。2000克以下的,小数点后一位,允差±0.1克。

另外,主钻大于0.10ct的钻石质量,应与首饰上的印记一致~(首饰上的金属标记)。在这一点上还要建议大家,贵金属也是把标签信息和饰品印对照起来看才更靠谱。

如果首饰材料、镶嵌的宝玉石很小,比如质量小于0.50克的,或者由于造型、工艺等过于复杂导致难打印的。
那都可以从左往右按质量、生产企业、纯度、材料的顺序来逐一免除。不过,免除的内容还得在标签中写明少了啥。

03 标签上的产品标准编号
一件合格的珠宝首饰应对应相关的标准,比如国家标准(GB)、行业标准(QB)、地方标准(DB)或经过备案的企业标准编号。

04 标签上的生产企业名称及地址
生产企业或销售企业依法登记注册的名称及地址,会显示在标签背面。在标签上还可以使用注册的商标或简称。

05 标签上的产品质量检验合格证明
一定要有合格证书、合格标签、合格印章等。也可是第三方具备认证认可资质的检验机构,出具的检验标签、鉴定证书、检验报告等。

06 标签上的中文警示说明
贴心商家会在标签上写明注意事项。

二、怎么判断珠宝首饰标签是否合格
“合格的标签,既是商家对商品质量的一种明示担保承诺,也是消费者识别商品、购买商品,以及事后维权的重要依据。”

01 细节判断
如何判断它是否合格?可以从一些细节上窥见真相。比如在标签上的宝玉石名称,应该是直接使用对应的基本名称或矿物名称。
仿宝玉石则应该明确标出,是仿、合成、人造等表示自己非天然的字样!使用易混淆或含混不清的名称,或名称省字、漏字、多字,都不被允许。

比如,之前就有商家把合成水晶在标签上标注为“奥地利水晶”,结果被消费者告上法庭,受罚三倍赔偿!以下这些也通通不合格:
不写中文注释
足金、镀金、铂金、钻石等,标签上这些白纸黑字的中文,能让我们明明白白地看到饰品到底是啥材质。
而一些商家或有意,或无意地只写英文简写,显然有误导消费者的嫌疑,比如只有AU990、G999等,都是不标准的写法。

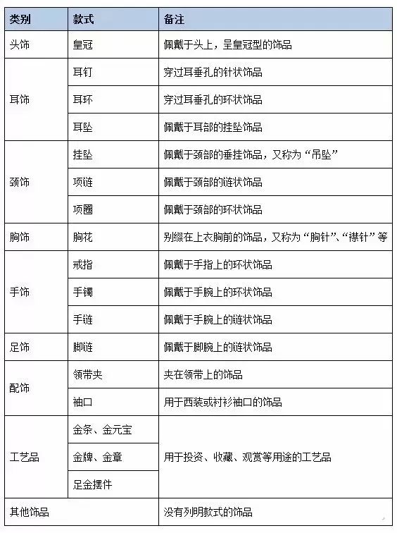
款式概念不清
以戒指来说,标签可以打“手饰”或“戒指”,至于“指圈”、“女戒”、“男戒”、“情侣戒”等细分类型,

虽然听上去好像更细致了,但是依旧都是不合格的说法。在标签上,正确的款式名称应该参照下图:

名称前后多余
在首饰名称前后不得有其他内容,比如“白色18K金”、“精致足金项链”等写法都是不被允许的。如果有,那只能说明标签不标准,有抬价嫌疑。

识破套路
第一招:隐藏真相
一般来说大家看珠宝首饰标签上的名称,就能明白它的材质。不过,有些店家为了把劣质的假货卖出去,只好偷偷隐藏了关键的信息。

比如上面这张标签,让人以为是翡翠,其实真假谁知道?对于天然的、未经优化处理过的翡翠,
商家通常标的都是“翡翠A货”。只标“翡翠”的,往往其中的猫腻很多,搞不好就是B货、C货、B+C货等非天然了。

第二招:有意夸大
典型案例就是黄金的标签了,官方此前已经调整了贵金属及其合金的纯度范围。
纯度最高的也只能叫“足”,像黄金、白银、铂金等,就是足金、足银、足铂之类的。标签上要是再写,千足X、万足X都不规范~
有些首饰的印记也这么大,更不对了~


第三招:模糊概念
标签上的名称显示的是,雪花棉翡翠共生体。这是个啥?专家吐槽,不就是水沫玉嘛!说那么高大上,摆明了要骗钱咯!
还是那句话标签上的珠宝首饰名称,一定要科学!商家不要自创好听的名字,然后故意把低档的当高档的卖了!

还有标签上的“18k gp”,比18k多了两个字母,又是什么操作?其实“gp”是镀金的意思,比18k便宜太多!
类似的包金会写成“kf”、锻压金会写成“gf/kgf”等,都不是好货。可见,字母虽小,但看走眼可是*麻大**烦!

第四招:重量不对
不论是买金还是打金时,有些商家给出的重量和标签上写的会不相符。
担心当中有猫腻的宝迷,可以自己在某宝上,买一个精度教准的珠宝秤,在现场复秤。与标签信息进行核对后,将问题在购买凭证上写明,等待售后处理。

总之,标准的珠宝首饰标签,肯定是合格首饰的重要依据之一。不过,真假问题还是得靠权威鉴定!完全信赖标签,也容易让人上当!