2022年1月1日,浙江正式施行《医疗保障定点零售药店确定评估细则》,医保定点药店审批更难了。
定点药店新评估标准,2022年1月1日施行
近日,浙江医保局印发了《医疗保障定点零售药店确定评估细则》(以下简称“细则”),以加强和规范零售药店医疗保障定点确定工作,鼓励和引导各类零售药店公平参与竞争,并于2022年1月1日起正式施行。
细则确定了定点零售药店的办理流程,具体包括:制定规划、发布公告、受理申请、材料审核、组织评估、结果公示、签约准备、协议签订等。
在定点零售药店申请条件方面,细则强调,药店需在注册地址至少正式经营3个月以上,至少有1名取得执业药师资格证书或具有药学、临床药学、中药学专业技术资格证书的药师,且注册地在该零售药店,药师须签订1年及以上劳动合同且在合同期内。
另外,同一法人主体(投资主体)的相关定点医药机构,1年内有因违规被暂停、解除或终止医保协议和正在接受经办机构调查处理等情况的,不予受理定点零售药店申请。
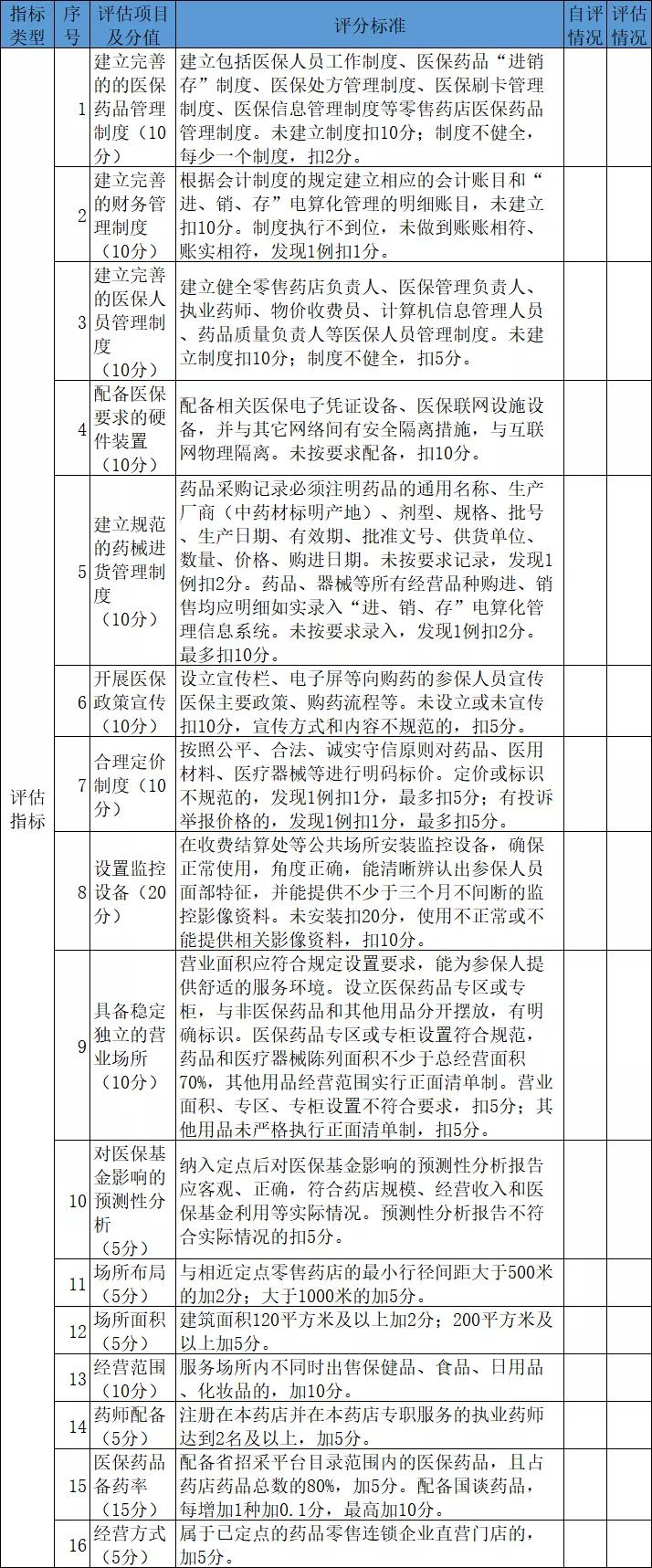
值得关注的是,细则制定了《医疗保障定点零售药店评估表》(以下简称《评估表》),对零售药店进行打分,市级经办机构可在《评估表》基础上针对本地情况进行调整。然后,评估小组结合得分情况,提出拟新增医保定点的零售药店名单。
评估指标总分150分,120分为合格线
根据细则信息,定点药店共有26个评估项目,其中基础指标10项,评估指标16项。按照要求,但凡基础指标任意一项不合格,即视为评估结果不合格。基础指标具体信息如下图所示:

而评估指标实行打分制,16项评估指标合计总分为150分,合计得分120分以下,则评估结果为不合格。
值得一提的是,药店场所面积大于120平的、相近定点零售药店距离大于1000米的、不卖非药品类的,都可作为评估指标加分项。具体评估规则如下图所示:

细则实施,定点药店审批越来越难
细则如果实施,会给药店带来哪些影响?一位浙江连锁药店资深从业者黄长江对赛柏蓝-药店经理人表示,细则一旦实施,定点药店的经营挑战更大了,监管肯定是严上加严。
“目前我所在的地区药店,完成基础项保证不扣分已经非常不容易,加分项目前还没有争取的必要,保证及格就行,争取在平时常规检查和飞检中少扣分,不扣分。”黄长江继续补充道。
黄长江进一步谈到,一些地方医保药店趋于饱和了,医保局的资金结算压力大,再结合新出台的细则,医保定点药店审批会越来越难,可能很多连锁药店把战略方向放在医保更易审批的地区。
且不谈细则实施后会如何,单就目前情况来看,浙江一些地区的医保限制已经趋严了。
“我们药店设有医保区和非医保区,它们中间夹着一堵玻璃墙,店内不能互通,只能从店外进入。一切的非药品类全部属于非医保区,不能医保卡结算。”黄长江表示,医保区内,药酒品类的不能刷医保历年账户,除抓方斗柜外,罐装饮片(如枸杞子)也不能用医保卡结算。
此外,在疫情防控期间,为遏制医保资金套刷,定点药店实行药品代购制度,不方便出门的残疾人、老年人、高危病人要去政府办理代购证,让监护人用身份证为其代购买药,因此定点药店客流量大幅下滑,影响了药店业绩。黄长江接着指出,大量药店裁员、员工离职与这种情况有一定联系。
需要注意的是,由于细则允许地级市因地制宜,调整相关规定,所以区域之间会存在定点药店管理制度差异。黄长江对此感叹,各地医保制度的差异化,不利于连锁药店总部进行统一管理,这是个很头疼的问题。
评估指标,显现行业发展部分趋势
2021年1月8日,国家医保局发布《零售药店医疗保障定点管理暂行办法》,以更好地保障广大参保人员权益。
国家医保局答记者问时表示,《零售药店医疗保障定点管理暂行办法》的出台,让医保行政部门、医保经办机构和定点零售药店之间的权责关系更加清晰,也明确了协议主体的违约责任,提出了协议中止和解除的具体情形,相当于列出了一张“负面清单”,有利于促进零售药店定点管理的规范化、法治化。
医药资深专家码万祺也谈到,浙江定点药店评估细则的发布,是省级层面贯彻执行国家既定政策,其本质是医保制度改革对定点药店的渗透,能有效整治定点药店经营乱象,同样也能有效提高定点药店的竞争力。
与之前相比,此次规定的定点药店的申请门槛、监管力度、处罚程度都有明显的提升。“对于政策的变化,药店人要及早适应,尽早抛弃钻空子的传统陋习。”码万祺提醒道。
“评估指标的加分项,显现了行业发展的部分趋势,目前相关部门采取的是适度鼓励态度。”码万祺表示,药店人需要回归服务,并且做好自己分内之事,紧紧关注、跟随行业新政策。(有采访者要求,文中“黄长江”为化名。)