远的不说,我们来看看最近的几组统计数据:
2014年,来港上市新股数目再创历史新高,约113家(包括主板及创业板,下同),整体新股集资金额约2262亿港元,屈居美国纽约证券交易所之后,成为今年全球首次公开发售(IPO)集资额第二名。
截止2015年12月15日,香港交易所IPO集资额高达2465亿港元,位居全球首位。
截止2016年12月15日,2016年香港上市公司首次公开招股(IPO)集资额达248亿美元,约1,950亿元的总集资额,蝉联全球新股上市集资额首位。
香港金融市场的吸引力毋庸置疑!

很多企业希望能够在香港上市,甚至有很多内地企业通过注册香港公司和离岸公司完成曲线上市。不过香港上市是一个比较严谨复杂的过程,很多人对公司在香港上市的一些基本情况都不太了解,比如香港上市流程、香港上市条件、香港上市规则以及香港上市公司年报查询等相关问题。
在前两期港股大讲堂“探秘香港证券市场架构”与“香港金融市场”中,我们已经比较详细的介绍了香港金融与证券市场的具体架构,这次我们进一步跟大家聊聊在香港上市的都是什么样的公司,来自何处?上市需要具备什么条件,需要走什么流程?在什么市场(主板或创业板)上市合适?这些板块有什么不同?等一系列跟公司上市相关的内容。
1)市场分类
香港证券市场有主板市场和创业板市场之分。
主板目的是包括为较大型、基础较佳以及具有盈利记录的公司筹集资金;而创业板的定位是为有增长潜力的新企业提供融资渠道,新兴科技企业是香港创业板的重要组成部分。
创业板成立于1999年11月25日,是主板市场以外的一个完全独立的新的股票市场,与主板市场具有同等地位,不是一个低于主板或与之配套的市场,在上市条件、交易方式、监管方法和内容上都与主板市场有很大差别。
香港证券市场主板上市的公司,其代码范围是从0001—3999(2008年以后采用五位数的代码,但为了减少交易所参与者及其他市场人士在系统及营运上的变动,目前只是在四位数前加个0)。主板市场上的牛熊证以“6”开头。至于主板上的其他品种,其代码的范围比较复杂,基本上覆盖了0001—9999中除了股份之外的其他代码。
创业板股票的代码范围在目前的代码系统中以“8”开头,认股权证则是以“83”开头。在网上还可以通过相关符号来了解其属性,如“#”表示已纳入中央结算及交收系统、“H”表示可进行卖空的指定证券名单、“O”表示已纳入股票期权、“F”表示已纳入股票期货。
股票来源与分类
在香港证券市场上发行股票交易的公司来源地是五湖四海的,是一个真正的“联合国部队”,具体如下:

需要澄清下几个概念,例如H股并非指港股,而是指注册在内地、于香港上市的公司,简单说就是“身份证”是中国的企业(注意不一定是国有企业);而红筹股是指那些注册在境外、于香港上市,且国有机构持有不低于30%股权以及50%营业收入来自内地的公司(国有企业境外注册上市);
至于中资民营股,则泛指注册在境外,于香港上市,且50%营业收入来自内地的民营企业,鼎鼎大名的有如腾讯控股。
自首家中国内地国有企业于1993年来港上市后,香港已成为来自不同行业的内地公司的主要集资市场。作为中国的国际金融中心,香港是中国与环球市场的主要连系,并在内地经济发展中扮演关键角色。
上市条件与流程
上市条件:
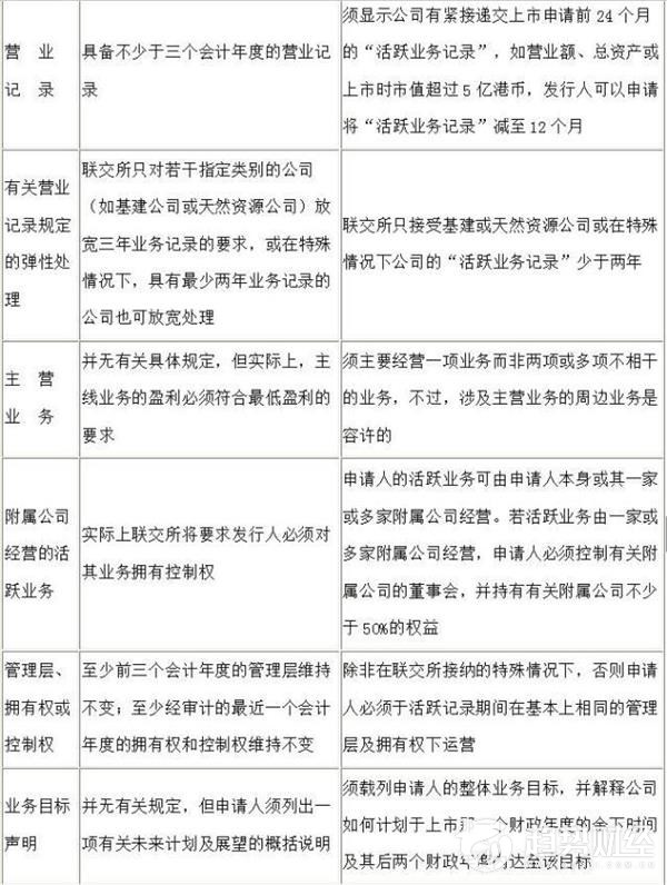
香港证券市场主板与创业板的上市条件是有很大区别的,计划上市的企业应根据自身的实际情况,结合上市条件要求,选择合适的市场上市交易。具体而言,主板与创业板的上市条件区别如下:

上市方法与流程:
一个公司,无论注册地在哪,要想在香港证券市场上市,发行股票,方法基本上有四种:
(1)介绍方式:将已发行并被广泛持有的证券上市;
(2)发售以供认购:向公众发售新发行证券;
(3)配售发行:向私人投资者配售新发行证券;
(4)发售现有证券:由现有股东向私人投资者配售已发行的证券。 其中以介绍方式上市不涉及集资。
一个简要的上市流程如下:

具体的上市流程,以主板为例介绍如下(参考引用港交所网站资料)

总结
总体而言,香港资本市场由于制度完备、上市过程相对简单、集资便捷、集资成本较低及市场国际认可度较高等一系列优点,吸引着越来越多的各地公司来此上市。
微信公众号:cngold-com-cn (长按复制),或搜【中金网】,获得更多免费信息实时推送!