机器之心报道
机器之心编辑部
GPT 原来这么简单?
我们知道,OpenAI 的 GPT 系列通过大规模和预训练的方式打开了人工智能的新时代,然而对于大多数研究者来说,语言大模型(LLM)因为体量和算力需求而显得高不可攀。在技术向上发展的同时,人们也一直在探索「最简」的 GPT 模式。
近日,特斯拉前 AI 总监,刚刚回归 OpenAI 的 Andrej Karpathy 介绍了一种最简 GPT 的玩法,或许能为更多人了解这种流行 AI 模型背后的技术带来帮助。

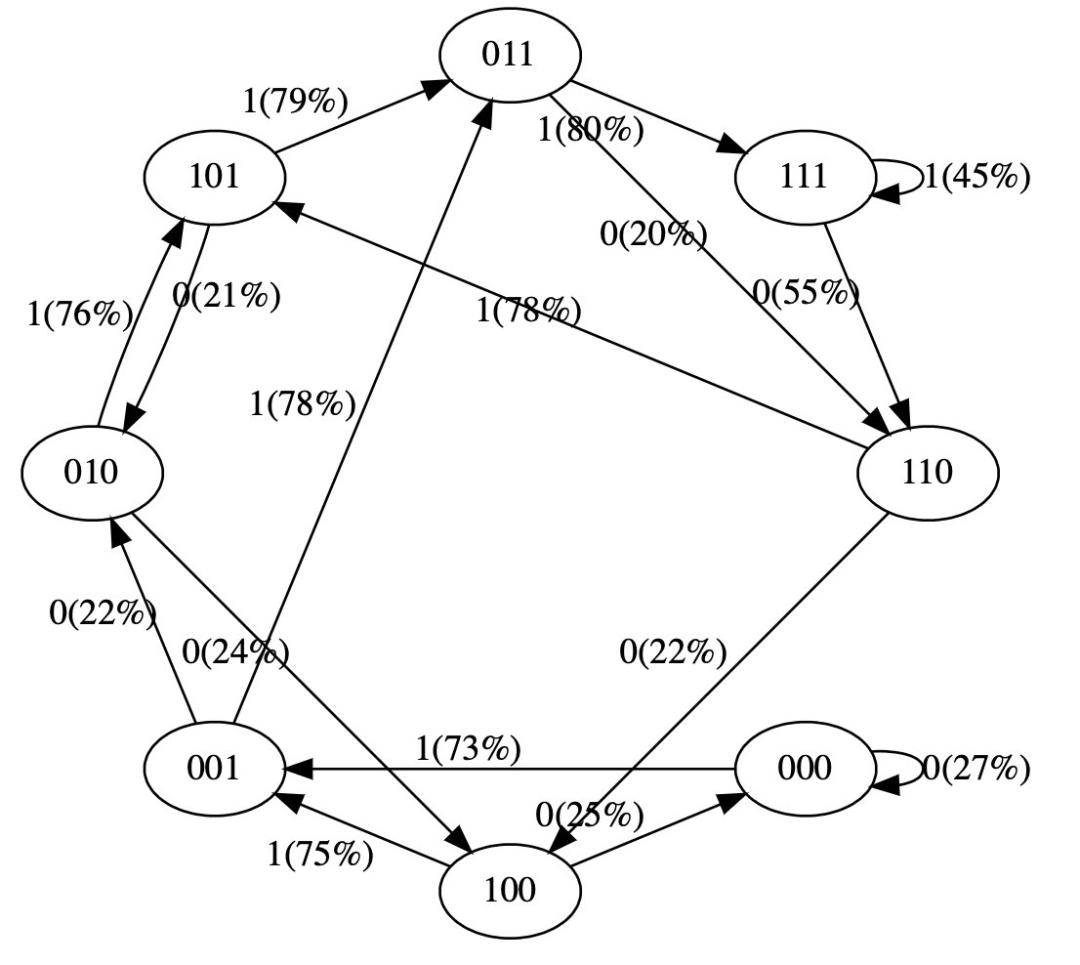
是的,这是一个带有两个 token 0/1 和上下文长度为 3 的极简 GPT,将其视为有限状态马尔可夫链。它在序列「111101111011110」上训练了 50 次迭代,Transformer 的参数和架构修改了箭头上的概率。
例如我们可以看到:
- 在训练数据中,状态 101 确定性地转换为 011,因此该转换的概率变得更高 (79%)。但不接近于 100%,因为这里只做了 50 步优化。
- 状态 111 以 50% 的概率分别进入 111 和 110,模型几乎已学会了(45%、55%)。
- 在训练期间从未遇到过像 000 这样的状态,但具有相对尖锐的转换概率,例如 73% 转到 001。这是 Transformer 归纳偏差的结果。你可能会想这是 50%,除了在实际部署中几乎每个输入序列都是唯一的,而不是逐字地出现在训练数据中。
通过简化,Karpathy 已让 GPT 模型变得易于可视化,让你可以直观地了解整个系统。
你可以在这里尝试它:https://colab.research.google.com/drive/1SiF0KZJp75rUeetKOWqpsA8clmHP6jMg?usp=sharing
实际上,即使是 GPT 的最初版本,模型的体量很相当可观:在 2018 年,OpenAI 发布了第一代 GPT 模型,从论文《Improving Language Understanding by Generative Pre-Training》可以了解到,其采用了 12 层的 Transformer Decoder 结构,使用约 5GB 无监督文本数据进行训练。
但如果将其概念简化,GPT 是一种神经网络,它采用一些离散 token 序列并预测序列中下一个 token 的概率。例如,如果只有两个标记 0 和 1,那么一个很小的二进制 GPT 可以例如告诉我们:
[0,1,0] ---> GPT ---> [P (0) = 20%, P (1) = 80%]
在这里,GPT 采用位序列 [0,1,0],并根据当前的参数设置,预测下一个为 1 的可能性为 80%。重要的是,默认情况下 GPT 的上下文长度是有限的。如果上下文长度为 3,那么它们在输入时最多只能使用 3 个 token。在上面的例子中,如果我们抛出一枚有偏差的硬币并采样 1 确实应该是下一个,那么我们将从原始状态 [0,1,0] 转换到新状态 [1,0,1]。我们在右侧添加了新位 (1),并通过丢弃最左边的位 (0) 将序列截断为上下文长度 3,然后可以一遍又一遍地重复这个过程以在状态之间转换。
很明显,GPT 是一个有限状态马尔可夫链:有一组有限的状态和它们之间的概率转移箭头。每个状态都由 GPT 输入处 token 的特定设置定义(例如 [0,1,0])。我们可以以一定的概率将其转换到新状态,如 [1,0,1]。让我们详细看看它是如何工作的:
# hyperparameters for our GPT
# vocab size is 2, so we only have two possible tokens: 0,1
vocab_size = 2
# context length is 3, so we take 3 bits to predict the next bit probability
context_length = 3
GPT 神经网络的输入是长度为 context_length 的 token 序列。这些 token 是离散的,因此状态空间很简单:
print ('state space (for this exercise) = ', vocab_size ** context_length)
# state space (for this exercise) = 8
细节:准确来说,GPT 可以采用从 1 到 context_length 的任意数量的 token。因此如果上下文长度为 3,原则上我们可以在尝试预测下一个 token 时输入 1 个、2 个或 3 个 token。这里我们忽略这一点并假设上下文长度已「最大化」,只是为了简化下面的一些代码,但这一点值得牢记。
print ('actual state space (in reality) = ', sum (vocab_size ** i for i in range (1, context_length+1)))
# actual state space (in reality) = 14
我们现在要在 PyTorch 中定义一个 GPT。出于本笔记本的目的,你无需理解任何此代码。
现在让我们构建 GPT 吧:
config = GPTConfig (
block_size = context_length,
vocab_size = vocab_size,
n_layer = 4,
n_head = 4,
n_embd = 16,
bias = False,
)
gpt = GPT (config)
对于这个笔记本你不必担心 n_layer、n_head、n_embd、bias,这些只是实现 GPT 的 Transformer 神经网络的一些超参数。
GPT 的参数(12656 个)是随机初始化的,它们参数化了状态之间的转移概率。如果你平滑地更改这些参数,就会平滑地影响状态之间的转换概率。
现在让我们试一试随机初始化的 GPT。让我们获取上下文长度为 3 的小型二进制 GPT 的所有可能输入:
def all_possible (n, k):
# return all possible lists of k elements, each in range of [0,n)
if k == 0:
yield []
else:
for i in range (n):
for c in all_possible (n, k - 1):
yield [i] + c
list (all_possible (vocab_size, context_length))
[[0, 0, 0],
[0, 0, 1],
[0, 1, 0],
[0, 1, 1],
[1, 0, 0],
[1, 0, 1],
[1, 1, 0],
[1, 1, 1]]
这是 GPT 可能处于的 8 种可能状态。让我们对这些可能的标记序列中的每一个运行 GPT,并获取序列中下一个标记的概率,并绘制为可视化程度比较高的图形:
# we'll use graphviz for pretty plotting the current state of the GPT
from graphviz import Digraph
def plot_model ():
dot = Digraph (comment='Baby GPT', engine='circo')
for xi in all_possible (gpt.config.vocab_size, gpt.config.block_size):
# forward the GPT and get probabilities for next token
x = torch.tensor (xi, dtype=torch.long)[None, ...] # turn the list into a torch tensor and add a batch dimension
logits = gpt (x) # forward the gpt neural net
probs = nn.functional.softmax (logits, dim=-1) # get the probabilities
y = probs [0].tolist () # remove the batch dimension and unpack the tensor into simple list
print (f"input {xi} ---> {y}")
# also build up the transition graph for plotting later
current_node_signature = "".join (str (d) for d in xi)
dot.node (current_node_signature)
for t in range (gpt.config.vocab_size):
next_node = xi [1:] + [t] # crop the context and append the next character
next_node_signature = "".join (str (d) for d in next_node)
p = y [t]
label=f"{t}({p*100:.0f}%)"
dot.edge (current_node_signature, next_node_signature, label=label)
return dot
plot_model ()
input [0, 0, 0] ---> [0.4963349997997284, 0.5036649107933044]
input [0, 0, 1] ---> [0.4515703618526459, 0.5484296679496765]
input [0, 1, 0] ---> [0.49648362398147583, 0.5035163760185242]
input [0, 1, 1] ---> [0.45181113481521606, 0.5481888651847839]
input [1, 0, 0] ---> [0.4961162209510803, 0.5038837194442749]
input [1, 0, 1] ---> [0.4517717957496643, 0.5482282042503357]
input [1, 1, 0] ---> [0.4962802827358246, 0.5037197470664978]
input [1, 1, 1] ---> [0.4520467519760132, 0.5479532480239868]

我们看到了 8 个状态,以及连接它们的概率箭头。因为有 2 个可能的标记,所以每个节点有 2 个可能的箭头。请注意,在初始化时,这些概率中的大多数都是统一的(在本例中为 50%),这很好而且很理想,因为我们甚至根本没有训练模型。
下面开始训练:
# let's train our baby GPT on this sequence
seq = list (map (int, "111101111011110"))
seq
[1, 1, 1, 1, 0, 1, 1, 1, 1, 0, 1, 1, 1, 1, 0]
# convert the sequence to a tensor holding all the individual examples in that sequence
X, Y = [], []
# iterate over the sequence and grab every consecutive 3 bits
# the correct label for what's next is the next bit at each position
for i in range (len (seq) - context_length):
X.append (seq [i:i+context_length])
Y.append (seq [i+context_length])
print (f"example {i+1:2d}: {X [-1]} --> {Y [-1]}")
X = torch.tensor (X, dtype=torch.long)
Y = torch.tensor (Y, dtype=torch.long)
print (X.shape, Y.shape)
我们可以看到在那个序列中有 12 个示例。现在让我们训练它:
# init a GPT and the optimizer
torch.manual_seed (1337)
gpt = GPT (config)
optimizer = torch.optim.AdamW (gpt.parameters (), lr=1e-3, weight_decay=1e-1)
# train the GPT for some number of iterations
for i in range (50):
logits = gpt (X)
loss = F.cross_entropy (logits, Y)
loss.backward ()
optimizer.step ()
optimizer.zero_grad ()
print (i, loss.item ())
print ("Training data sequence, as a reminder:", seq)
plot_model ()

我们没有得到这些箭头的准确 100% 或 50% 的概率,因为网络没有经过充分训练,但如果继续训练,你会期望接近。
请注意一些其他有趣的事情:一些从未出现在训练数据中的状态(例如 000 或 100)对于接下来应该出现的 token 有很大的概率。如果在训练期间从未遇到过这些状态,它们的出站箭头不应该是 50% 左右吗?这看起来是个错误,但实际上是可取的,因为在部署期间的真实应用场景中,几乎每个 GPT 的测试输入都是训练期间从未见过的输入。我们依靠 GPT 的内部结构(及其「归纳偏差」)来适当地执行泛化。
大小比较:
- GPT-2 有 50257 个 token 和 2048 个 token 的上下文长度。所以 `log2 (50,257) * 2048 = 每个状态 31,984 位 = 3,998 kB。这足以实现量变。
- GPT-3 的上下文长度为 4096,因此需要 8kB 的内存;大约相当于 Atari 800。
- GPT-4 最多 32K 个 token,所以大约 64kB,即 Commodore64。
- I/O 设备:一旦开始包含连接到外部世界的输入设备,所有有限状态机分析就会崩溃。在 GPT 领域,这将是任何一种外部工具的使用,例如必应搜索能够运行检索查询以获取外部信息并将其合并为输入。
Andrej Karpathy 是 OpenAI 的创始成员和研究科学家。但在 OpenAI 成立一年多后,Karpathy 便接受了马斯克的邀请,加入了特斯拉。在特斯拉工作的五年里,他一手促成了 Autopilot 的开发。这项技术对于特斯拉的完全自动驾驶系统 FSD 至关重要,也是马斯克针对 Model S、Cybertruck 等车型的卖点之一。
今年 2 月,在 ChatGPT 火热的背景下,Karpathy 回归 OpenAI,立志构建现实世界的 JARVIS 系统。

最近一段时间,Karpathy 给大家贡献了很多学习材料,包括详解反向传播的课程 、重写的 minGPT 库、从零开始构建 GPT 模型的完整教程等。
参考内容
https://twitter.com/karpathy/status/1645115622517542913
https://news.ycombinator.com/item?id=35506069
https://twitter.com/DrJimFan/status/1645121358471495680