文献速递 | 普通风险人群的宫颈癌筛查:美国癌症协会2020年指南更新(节选)
翻译:吴婵 王慧焱 岳莎莎
单位:南京鼓楼医院
摘要
美国癌症协会(ACS)建议具有宫颈的个体在25岁时开始子宫颈癌筛查,并每5年到65岁之间接受主要人乳头瘤病毒(HPV)检测(首选);如果无法进行主要HPV检测,25至65岁的个体则应每5年进行一次联合筛查(HPV检测结合细胞学检查)或每3年一次单独的细胞学筛查(可接受)(强烈推荐)。ACS建议年龄在65岁以上在过去25年内没有宫颈上皮内瘤样变2级或更严重病史,且在过去10年中有足够的阴性筛查史的患者,停止所有子宫颈癌筛查(推荐)。与2012年的建议相比,这些新的筛查建议在以下4个重要方面有所不同:1)首选的筛查策略是每5年进行一次主要HPV检测,仅在无法进行美国食品和药物管理局批准的主要HPV检测的情况下,才可以接受联合筛查和细胞学筛查;2)建议开始筛查的年龄是25岁而不是21岁;3)建议从25岁开始而不是30岁开始进行主要HPV检测以及在无法进行主要HPV检测时的联合筛查或细胞学筛查;4)指南是过渡性的,即本指南虽然提供了联合筛查或细胞学筛查的选择,但一旦可以无障碍地获得用于宫颈癌筛查主要HPV检测的方法,则应将联合筛查或细胞学筛查淘汰。审查了与其他相关问题有关的证据,未对筛查间隔、终止筛查年龄或标准、基于疫苗接种状况的筛查或子宫切除后筛查的建议进行任何更改。对HPV和/或细胞学筛查阳性的个体的随访应遵循2019年美国阴道镜和宫颈病理学协会基于风险的宫颈癌筛查结果异常和癌前病变管理共识指南。
关键词: 宫颈肿瘤,子宫颈肿瘤,指南,大量筛查,预防和控制
一、介绍
自20世纪中叶以来,宫颈癌的发病率和死亡率在美国已显著下降,这在很大程度上是得益于1950年*开代**始的广泛宫颈筛查。然而,在2020年,美国估计将诊断出13,800例浸润性宫颈癌病例及4290例宫颈癌死亡,并且种族差异和社会经济地位差异持续存在。这些差距以及在非西班牙裔白人中鳞状细胞宫颈癌的发病率的增长和非西班牙裔白人中某些年龄段的晚期宫颈癌的发病率增加,强调了增加、获取和遵守针对一级和二级预防推荐筛查方法的需求。
多年来,随着对疾病自然史,对高危人乳头瘤病毒(hrHPV)类型感染的因果关系的了解以及不断变化的筛查测试技术的影响,对宫颈癌筛查的建议不断发展。重大变化包括开始筛查的年龄增加,放弃参考首次*生活性**时间决定首次筛查年龄的建议。延长了筛查间隔,并将HPV检测纳入筛查方案。美国癌症协会(ACS)指南的前次更新于2012年,是ACS、美国阴道镜和宫颈病理协会(ASCCP)和美国临床病理学会的联合指南。
在此版ACS子宫颈癌筛查指南更新中,我们建议子宫颈癌筛查应开始于25岁时宫颈的中等风险个体,并于65岁时停止,并且常规筛查的首选策略是每5年进行一次主要HPV检测(表1)。我们强调,美国正处于从细胞学检测到HPV检测的过渡时期,并且短期内,无论是单独检测还是作为联合筛查的一部分,细胞学检测都将继续发挥作用,直到单独主要HPV检测被接受。在这里,我们将详细讨论这些挑战、质量保证问题、持续的差异,需要显着改善有记录的坚持筛查的老年人停止筛查时间,以及未来的趋势,例如HPV疫苗接种对疾病的预期影响以及HPV检测自我取样在筛查中的潜在作用等(表1)。



二、推荐建议
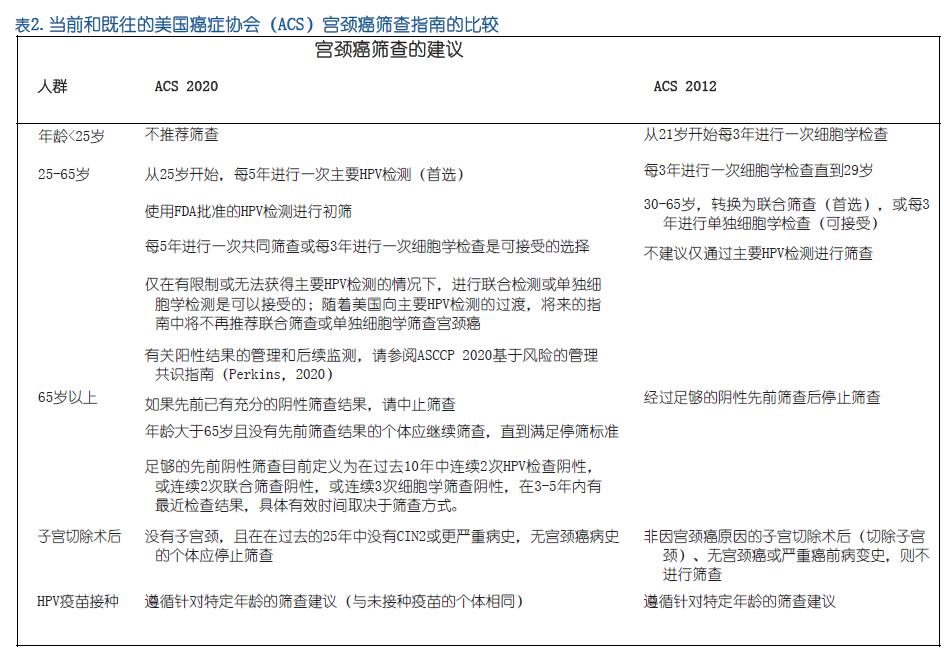
ACS建议具有子宫颈的个体在25岁时开始宫颈癌筛查,并每5年进行一次主要HPV检测直至65岁(首选)。如果无法进行主要HPV检测,则应每5年对25-65岁年龄段的个体每5年进行一次联合筛查(HPV检测结合细胞学检测)或每3年进行一次细胞学筛查(可接受)(表1)。
因为在某些情况下可能无法获得FDA批准的主要HPV检测,联合筛查或仅细胞学筛查是可接受的宫颈癌筛查选择。随着美国向主要HPV筛查的过渡,将来的指南将不再将联合筛查和单独细胞学筛查用于宫颈癌筛查。
此子宫颈癌筛查的建议适用于无症状的具有子宫颈的个体,无论其*生活性**史或HPV疫苗接种状况如何。该建议是根据GDG的宫颈癌筛查利大于弊的判断,并已证明现有检测方法对筛查结果的有效性。基于在小于25岁的妇女中宫颈癌的发病率和死亡率低,短暂感染的发病率高,且其治疗会对产科产生不良后果的风险,以及决策分析表明25岁开始筛查有利疾病的益险平衡,因此强烈建议从25岁开始进行以主要HPV检测为筛查方式的宫颈癌筛查(首选),或者由于美国正在向主要HPV检测过渡,因此可使用以前建议的每5年进行一次联合筛查或每3年一次的细胞学筛查的筛查策略(可接受)。参照以前的宫颈癌筛查建议,个体的宫颈筛查不需比推荐的检测间隔更频繁。
2.1 宫颈癌筛查的开始年龄
随着人们对宫颈疾病的自然病史和HPV的因果关系有了更深入的了解,开始宫颈癌筛查的推荐年龄也亦随之进展。上个世纪的早期指南设定的开始筛查年龄为20岁,然后是18岁开始筛查,随后为21岁(对于未进行阴道*交性**的女性);但如果在这些年龄之前发生*行为性**,则开始筛查年龄应相应提前。自2010年以来,ACS和其他组织一直建议不论第一次阴道*交性**的年龄如何,宫颈癌筛查均应从21岁开始(且不得早于此)。
在此子宫颈癌筛查指南更新中,ACS现在建议子宫颈癌筛查始于25岁。
2018年USPSTF更新的宫颈癌筛查建议中针对起始年龄>21岁的策略,并无相应的证据审查和决策分析。但对大于和小于30-35岁进行主要HPV检测人群进行了比较,也对不同年龄段人群从细胞学方法转向HPV筛查的策略进行了决策分析。
在进行任何指南更新时,应在重新检查以往建议的基础上,根据当前的疾病负担评估(图1-3)和利弊平衡的证据支持估计其相关性。在20-24岁和25-29岁的人群中大约有1100万女性。20-24岁女性的子宫颈癌总负担相对较小,在该年龄组中新增诊断约占所有新增病例的0.8%,此比例在25至29岁的女性中则为4%(图1)。20-24岁女性宫颈癌的死亡率为0.5%,25-29岁女性宫颈癌死亡率为3%(图3)。目前尚不清楚在20-24岁妇女中,有多少宫颈癌归因于高危因素(例如,免疫抑制且/或艾滋病毒阳性的个体,这类人群将适用不同的筛查建议)。

还考虑了不同年龄段的高级别宫颈异常的患病率和HPV感染的自然史的证据。HPV感染的患病率与感染的发生率(*行为性**开始后不久)和感染的持续性有关。在25岁以下的女性中,hrHPV感染的发生率和患病率最高,通常随着年龄的增长而降低。在年轻女性中,HPV感染的发生率相对较高,但感染的持续性和进展几率较低,同老年组相比,异常增生的逆转率较高。如前所述,大多数感染不会持续或进展为癌前病变,但似乎在相对较短的时期就会自然消退(<2年)。使用大量临床数据进行的研究显示,其癌症风险几乎为零,且在25岁以下的女性中,宫颈癌前异常的检出率最低。
观察性研究报告表明,与≥25岁的女性筛查相比,21-24岁的女性筛查对降低浸润性疾病的发病率几乎没有益处。预计大部分可治愈的病灶有望消退。导致可能高比率的过度治疗和相关伤害(包括潜在的不良产科结局),以及对该年龄组筛查阳性妇女的宫颈异常进行后续的检测和治疗。
在补充建模分析中(表4),从25岁开始进行主要HPV检测筛查,相比于从21岁开始单独细胞学筛查然后在25岁时转为主要HPV检测,其保留了>99%的生命年(分别为64193 VS 64195),阴道镜检查次数更少(1775 VS 1826)。此外,与仅从21岁开始行单独细胞学筛查并在30岁时切换为共同筛查的策略相比,在25岁时开始进行主要HPV检测筛查的结果显示,其宫颈癌病例预防增加了13%,宫颈癌的死亡病例预防增加了7%,并获得了相似的生命年(64,193 VS 64,194),阴道镜检查仅增加了9%,但总体上减少了45%的筛查(HPV或细胞学筛查)。此外,随着HPV疫苗接种覆盖面的扩大以及越来越多的HPV疫苗接种妇女达到开始接受筛查的年龄段,阴道镜检查率将随之下降。

2.2 宫颈癌的筛查策略
自2012年指南以来,宫颈癌筛查的证据基础不断进展,由联合筛查逐渐发展为主要HPV检测,此外,USPSTF在2018年也将主要HPV检测纳入推荐声明中。基于宫颈癌筛查带来的的发病率和死亡率降低已明确的益处,系统证据分析评估了在不同年龄组中新筛查策略(HPV检测伴或不伴细胞学检查 VS 单独细胞学筛查)的结果和性能。RCT和其他研究证据表明,与单独细胞学筛查相比,基于HPV的宫颈癌筛查具有更高的敏感性和更长期的阴性预测价值。来自美国大型卫生系统的常规筛查实践数据表明,随着阴性筛查结果次数的增加,未来CIN3+和宫颈癌的风险逐步降低。在单独HPV检测和联合筛查中,其阴性HPV结果带来的后续癌症的低风险相似。
基于被批准的主要HPV筛查的2种测定方法,FDA建议对hrHPV检测阴性的女性应根据医师对病史的评估、筛查史、其他危险因素、专业指南进行随访。FDA批准首次HPV筛查试验方法的临床试验随访时间仅为3年。但是自2012年以来,建议每5年进行一次联合筛查。对于主要HPV筛查,其具有相似的益处和较低的危害风险,基于更广泛的研究和微观模拟模型证据,一些重要组织包括ACS,ASCCP,美国临床病理学会,USPSTF和美国妇产科学会等指南建议筛查间隔为5年。
最近的趋势分析表明腺癌的发病率持续增加。鉴于已知的腺癌细胞学检测的局限性,多项研究表明,采用HPV检测进行筛查可以改善对腺癌及其癌前病变的检测率,尽管系统回顾证据认为此证据不确定。
2.3 30岁以下人群的HPV筛查
ACS 2012建议将联合筛查作为30岁以上的女性的首选筛查策略。在本次新的建议中首选主要HPV检测,并且对于所有个体,联合筛查和单独细胞学筛查都可以作为25岁以上女性的可接受的过渡筛查策略。包含HPV检测策略比单独细胞学筛查提高了敏感性。然而,对于25-29岁的女性人群来说,由于联合筛查次数的增加,其相关危害也会增加。因此,快速过渡至主要HPV检测极其重要。
针对USPSTF进行的筛查策略决策分析结果显示,从21岁时开始细胞学筛查,至25、27或30岁时改为主要HPV检测的筛选策略是有效的或接近有效的。早期转换为HPV测试可以节省更多的生命年,但会增加阴道镜检查次数,并且随着转换年龄的增加,其危害收益比降低(变得更具吸引力)。对ACS进行的补充建模分析表明与在21岁时开始进行细胞学筛查并在30岁时开始使用HPV筛查相比,从25岁开始进行主要HPV筛查所获得的生命年和避免宫颈癌发生及死亡的获益略高。
鉴于在25至29岁的女性中进行HPV检测可发现更多的HPV阳性和宫颈异常,人们越来越认识到遵守保守管理指南的重要性。对于担心治疗会影响未来妊娠的CIN2患者,观察或立即治疗都是可以接受的策略。
在推荐以≥25岁的女性(尤其是25至29岁的女性)选择主要HPV初筛作为首选的筛查策略进行宫颈癌筛查时,GDG提出了其在减少高级别癌症发生率中的更高价值,这与癌前病变的检出率升高及生命年获益相关,但也需考虑额外的阴道镜检查的所带来的负担和危害。建议对所有年龄≥25岁的女性进行主要HPV初筛;对于25至29岁的女性,还考虑了简单便捷指南建议的来改善医生和和患者依从性。
三、什么时候停止宫颈癌筛查
ACS建议具有子宫颈的个体,如果年龄大于65岁、在过去25年内无宫颈上皮内病变2级或以上病史、且在65岁之前的10年内有足够阴性的筛查结果,可以以任何方式终止子宫颈癌筛查(合格推荐)。
• 足够的先前阴性筛查目前定义为在过去10年中连续2次HPV检测阴性,或连续2次联合筛查阴性,或连续3次细胞学筛查阴性,末次检测未超出推荐的检测间隔时间。这些标准不适用于当前因异常筛查结果而处于监测的个体。
• 年龄超过65岁且无条件限制预期寿命的个体,如果没有足够的先前筛查记录,应进行筛查,直到符合停止筛查的标准为止。
• 在预期寿命有限的任何年龄的个体中,宫颈癌筛查都可以停止。
随机试验和观察性研究表明,对65岁以下女性进行宫颈癌筛查是有效的,但对65岁以上女性进行筛查的有效性证据有限,仅基于观察和建模研究。但是,正如2012年指南更新中所述,宫颈癌的病毒病因学提供了机会来识别可中止筛查的个体,因为他们的HPV系列检测结果阴性和/或细胞学检查结果阴性,因此罹患子宫颈癌并因之死亡的风险非常低。
2012年的联合指南建议在过去20年中有足够阴性筛查史且没有CIN2+病史的女性中停止继续筛查。足够的阴性筛查定义为最近10年内连续3次细胞学阴性或连续2次联合筛查阴性,且最近一次筛查是在过去5年内。基本声明强调,在美国宫颈癌最常确诊于未筛查和筛查不足的个体,而在具有常规筛查史的个体中,CIN2+的患病率较低,宫颈癌很少见,而且在65岁以后,HPV感染和新诊断的CIN3不可能发展为浸润性癌症。
声明强调,与采样过程中不适、假阳性和过度治疗的潜在危害相比,定期筛查的妇女继续筛查的益处较低。终止筛查的具体年龄基于观察和建模数据以及专家组成员的意见。
根据2002年和2012年ACS宫颈癌筛查指南的建议,并且在没有新证据的情况下,GDG重申无子宫颈且在过去25年(2012年版20年)中无CIN2+病史或无宫颈癌病史的患者不需要再进行宫颈癌筛查。任何年龄的已行切除子宫颈的子宫切除术并且无CIN2+病史的人都不应通过细胞学或HPV检测筛查低生殖道恶性肿瘤,例如阴道癌。
3.1 老年人筛查的有效性
细胞学和HPV筛查在年龄>65岁的个体中的表现如何,主要是那些在65岁之前没有达到停止治疗标准的人,与年轻人相比,还不完全清楚。但是据报道,随着年龄的增长,宫颈癌筛查的潜在益处可能会随着解剖、激素和免疫学变化以及肌肉骨骼疾病而减少。这些变化和阴道萎缩可能会使检查体位变得困难、检查疼痛增加,并限制进入转化区进行足够的采样。阴道镜对宫颈转化区的可视化也下降了。此外,目前缺乏实验论据来检验与65岁后主要HPV筛查或联合筛查相关的结果。
3.2 具有CIN2、CIN3或AIS历史的个人
根据长期随访研究的数据,2019年ASCCP基于风险的管理共识指南建议先前接受过组织学上高度鳞状上皮内病变治疗的个体、CIN2、CIN3或AIS应继续宫颈癌筛查至少25年。
如果具有CIN2、CIN3或AIS病史的患者在65岁时已经完成了最初的25年随访,则以3年为间隔的连续随访是可以接受的,只要患者处于良好的健康状态就可以继续。
四、临床注意事项
癌症筛查计划的成功取决于目标人群的高定期就诊率和筛查测试的准确性。但是,除了筛查建议外,对于成功结局还有许多辅助事项也是必不可少的,例如,注意宫颈癌的进展风险、质量保证、检查的便捷性、医患沟通、异常结果的管理、指南更新建议的实施、新技术的采用等。
4.1 异常筛查结果的管理
筛查性能以及利弊平衡很大程度上取决于对阳性筛查结果管理的依从性。2019年,ASCCP更新了筛查异常管理的共识指南,可在《下生殖道疾病杂志》网站获得全文。根据HPV检测结果(单独或与细胞学筛查结果结合)明确定义风险阈值,以指导管理(随访间隔、阴道镜检查或治疗、或返回常规筛查)。根据当前的筛查结果、先前的筛查结果和活检结果,提供风险评估表和决策辅助,用来评估患有或发展为CIN3+的风险(作为发展宫颈癌的替代终点)。
4.2 实施主要HPV测试
本指南明确告知,在所有临床环境中都需有向主要HPV筛查可用和利用的过渡期。在美国FDA批准了两项HPV检测方法专门用于主要HPV筛查。截至2017年,仅在有限数量的美国实验室中提供了主要的HPV检测,对于目前使用其他HPV检测平台的实验室来说,添加使用已获批用于主要HPV筛查的检测平台可能需要时间和财力。