一家好的企业内部的公司氛围、各种质量保证协议,一定都是十分优秀的,特别是内部管控这一块,负责人肯定是能力出众的!毕竟订单再小,内部也要有质量保证协议,专业为今后避免很多麻烦的
就像我们采购经理说过的:订单再小,签订也要有质量保证协议,
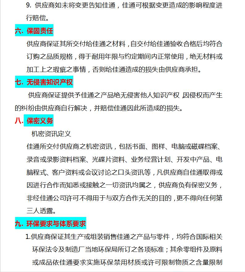
今天跟大家分享一套十分全面的,史上最全供应商质量保证协议,涉及企业订单签订前各个方面注意事项,可借鉴学习,一起来看看吧!!
供应商质量保证协议





篇幅有限,供应商质量保证协议就不一一展现了。。。

一家好的企业内部的公司氛围、各种质量保证协议,一定都是十分优秀的,特别是内部管控这一块,负责人肯定是能力出众的!毕竟订单再小,内部也要有质量保证协议,专业为今后避免很多麻烦的
就像我们采购经理说过的:订单再小,签订也要有质量保证协议,
今天跟大家分享一套十分全面的,史上最全供应商质量保证协议,涉及企业订单签订前各个方面注意事项,可借鉴学习,一起来看看吧!!





篇幅有限,供应商质量保证协议就不一一展现了。。。
