海尔家用吸尘器电路控制原理 (吸尘器工作原理及电路图)

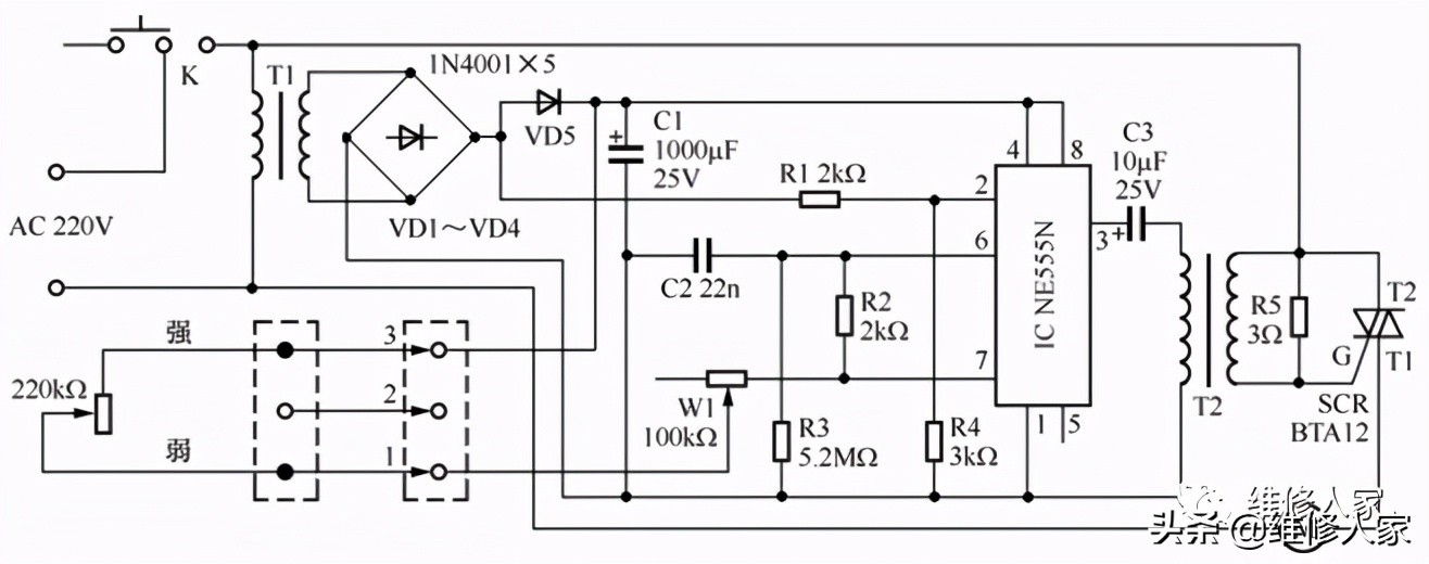
下面以富达 ZW90-36B 型真空吸尘器为例,介绍使用万用表检测吸尘器电路故障的方法与技巧。该电路由电机、双向晶闸管、时基芯片、电源电路、电位器等构成,如下图所示。

吸尘器短路检测原理,吸尘器工作原理及电路图

1.电源电路、市电过零检测电路

接通电源开关 K 后,220V 市电电压加到变压器 T1 的初级绕组上,利用它降压输出 10V左右的交流电压。该电压第一路通过 D1~D4 桥式整流,C1 滤波产生 12V 左右的直流电压Vcc,加到时基芯片 IC(NE555N)的⑧、④脚,不仅为它供电,而且为它的复位端提供高电平控制信号,使 IC 能够工作在触发状态;第二路通过双向晶闸管 SCR 为电机供电;第三路通过 R1、R4 分压限流,加到 IC 的②脚,确保 IC 的③脚输出市电过零触发信号,使 SCR 在市电过零处导通,以免它导通瞬间因功耗大损坏。

2.触发信号形成电路

当 IC 的②脚输入的市电过零信号不足 Vcc 的 1/3 时,IC 的③脚可以输出高电平触发电压,该电压通过 C3 和 T2 耦合,使双向晶闸管 SCR 导通,为电机 M 供电,开始吸尘。同时,C1 两端电压通过手柄内的转速调整电位器、可调电阻 W1 和 R2 对 C2 充电。C2 两端电压不足2/3Vcc 时,IC 的③脚仍输出触发信号,一旦 C2 两端电压达到 2/3Vcc 时,IC 的③脚输出低电平电压,SCR 过零截止,使电机停转。因此,通过调整手柄内的电位器,可改变 C2 的充电速度后,进而可改变 SCR 的导通程度。SCR 的输出电压与其导通程度成正比。当 SCR输出电压增大后,电机旋转速度加快,反之相反。这样,通过调整电位器就可以改变电机转速,也就调整了吸尘器的吸力大小。

3.常见故障检修

(1)电机不运转

该故障的主要原因:

1)电源开关 K 开路,

2)电源电路异常,

3)触发信号形成电路异常,

4)双向晶闸管 SCR 异常,

5)电机 M 的绕组开路。

确认市电正常后,拆开机壳,测电机两端有无供电,若有,检查电机;若没有,说明双向晶闸管 SCR 或其触发电路异常。此时,测 SCR 的 G 极有无触发信号输入,若有,检查 SCR;若没有,测滤波电容 C1 两端有无 12V 直流电压,若有,检查 C2、R2、电位器、W1 和 IC;若没有,说明电源电路异常。此时,测电源变压器 T1 的初级绕组有无 220V 市电输入,若没有,检查电源开关 K 及线路;若有,检查 T1、D1~D4、C1。

(2)电机转速过快

该故障的主要原因:

1)双向晶闸管 SCR 击穿,

2)电容 C2 的容量不足或开路,

3)电位器 RP 异常。

SCR 是否正常,用万用表电阻挡或通断测量挡在路测量就可以确认;怀疑 C2 异常时,可在电路板背面相应的位置并联一只相同的电容后,若恢复正常,则说明 C2 异常。若它们正常,则检查电位器。

(3)电机转速慢

该故障的主要原因:

1)市电电压低,

2)双向晶闸管 SCR 输出电压低。

首先,检测插座的市电电压是否不足,若是,待市电恢复正常或检修插座。确认市电正常后,测 C2 两端电压是否正常;若不正常,检查 R1、电位器是否阻值增大,C2 是否漏电;若 C2 两端电压正常,测 SCR 的 G 极输入的触发电压是否正常,若正常,检查 SCR;若不正常,更换 IC(NE555N)。