近期,国内局地发生聚集性疫情和散发病例,存在一定传播风险。为有效防止疫情蔓延,山东省疾病预防控制中心发布疫情防控公众健康提示:
一、对7天内有高风险区旅居史的人员,采取7天集中隔离医学观察;对7天内有中风险区旅居史的人员,采取7天居家隔离医学观察,如不具备居家隔离医学观察条件,采取集中隔离医学观察。
二、7天内有中高风险区所在县(市、区、旗)的其他低风险区旅居史人员入鲁返鲁后,3天内开展2次核酸检测(间隔24小时),做好健康监测。
三、对尚未公布中高风险区但7天内发生社会面疫情的地区,参照中风险区执行。
四、近期有外出旅行史的人员,请密切关注疫情发生地区公布的病例和无症状感染者流调轨迹信息及中高风险区信息。有涉疫风险的人员要立即向社区(村)、住宿宾馆和单位报告,配合落实隔离医学观察。
五、发热病人、健康码“黄码”等人员要履行个人防护责任,主动配合健康监测和核酸检测,在未排除感染风险前不出行。
六、建议出行前提前通过中国政府网及国务院客户端小程序查询目的地的最新疫情防控政策,主动配合当地疫情防控措施,途中做好个人防护。
七、严格落实“戴口罩、勤洗手、常测温、少聚集”等个人防护措施,养成良好的个人卫生习惯。一旦出现发热、咳嗽、乏力等症状,立即到医疗机构发热门诊就诊,尽量避免乘坐公共交通工具。
八、建议符合条件的公众全程接种新冠病毒疫苗,提倡完成全程免疫满6个月的公众进行加强免疫。
























7月27日公布的感染者主要活动轨迹

(根据网络转载资料整理,请以当地实际情况为准)
第一部分:曾乘坐的交通工具
无
第二部分:经停场所
开封市
时间 主要场所
居住地(工作地)
兰考县许河乡黄集村、兰考县许河乡张保府村
7月17、19、20、22、23-25日
考城镇、金圆鞋店、鸿星尔克鞋店、鸿星尔克旁边鞋店
许河乡政府十字路口处、许河乡十字街早餐店、兰考县星河中学、兰考县振兴路兰美超市
许河乡老西村、许河乡新世纪超市
许河乡黄集村村委核酸采样点、许河乡新世纪超市核酸采样点、新世纪超市旁边药店
张保府村委核酸采样点
菏泽市
时间 主要场所和交通工具
7月18、21、23日
曹县楼庄周黑鸭店、冰醇茶饮店
曹县楼庄村*会集**、曹县楼庄德信物美超市
曹县楼庄村逍遥镇胡辣汤
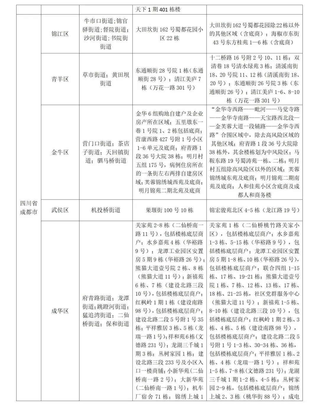
成都市
时间 主要场所和交通工具
居住地(工作地)
邛崃市青华小区、新都区外滩逸景小区、蒲江县大塘镇南街79号、成华区博闻·时代锦汇华庭小区、成华区东汇家园小区、成华区二仙桥南一路36号、成华区澳深·天健园小区、成华区瀚林花园小区、成华区成电花园文德苑小区、成华区龙锦雅苑小区、成华区祥和苑小区
信阳市
时间 主要场所和交通工具
居住地(工作地)
宝城街道大园社区宝城东路116号
7月20-24日
罗山丽水街道赵园社区九龙大道1号
良卤菜店(回民小学东50米)、福临酒店(宝城街道天园社区)
丽水街道赵园社区九龙大道1号、有良卤菜(回民小学东50米)
丽水街道赵园社区九龙大道1号、有良卤菜店(回民小学东50米)隔壁五金杂货店、有良卤菜店(回民小学东50米)
有良卤菜店(回民小学东50米、县人民医院发热门诊
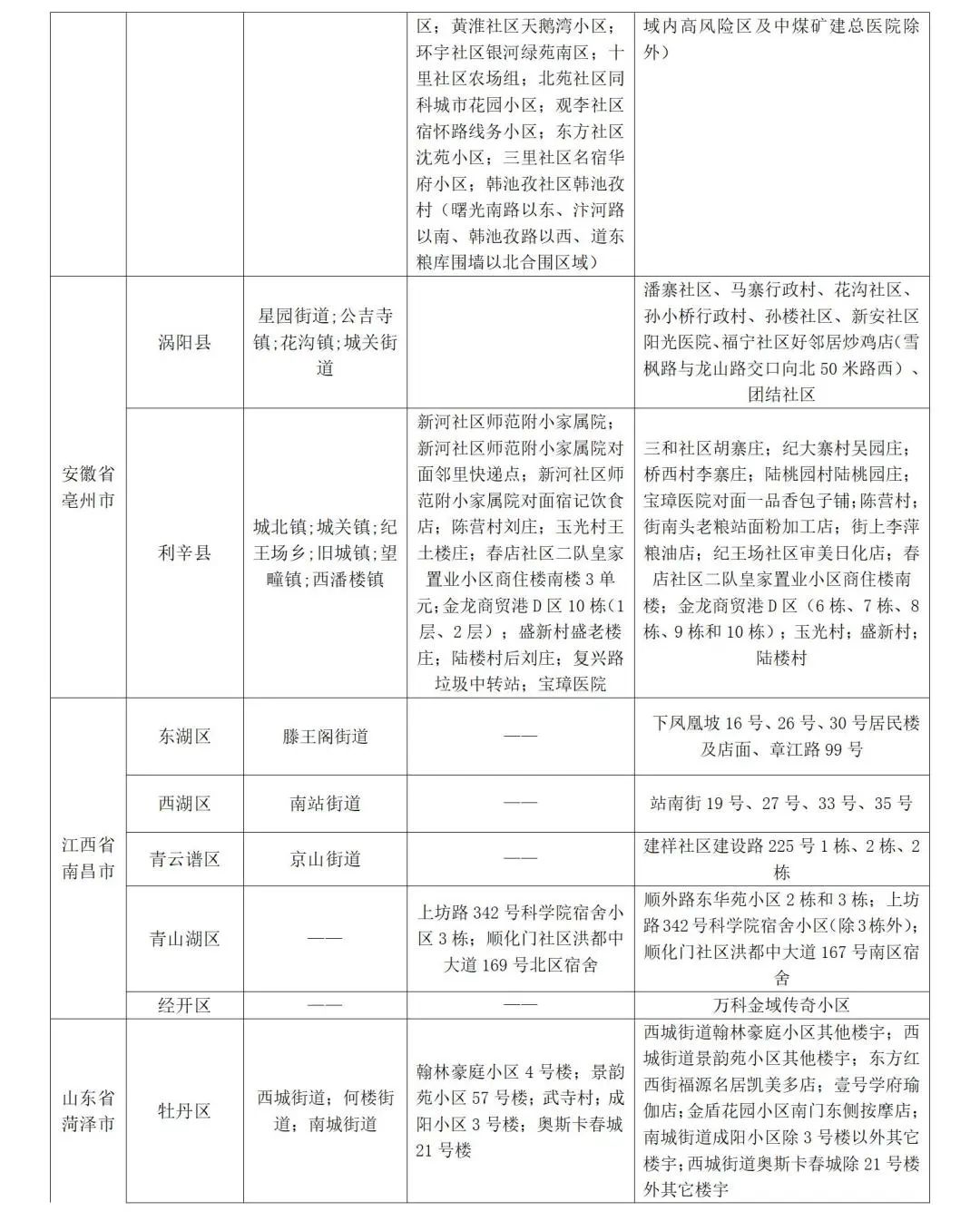
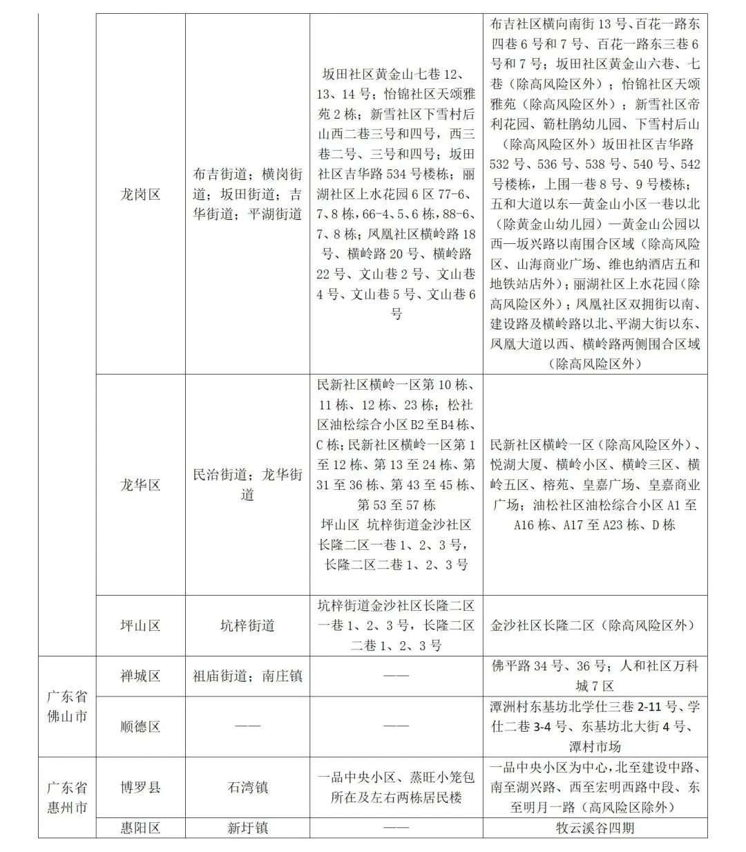
备注:已公布的中高风险区所在县(市、区),不再逐一列举轨迹涉及的具体地点。

来源:山东疾控