
细节决定成败
小编按
“让顾客满意,回归商业本质”,而胖东来让顾客满意的20字方针:丰富的商品、合理的价格、温馨的环境、完善的服务。那么完善的服务如何来做呢?今天我们列举胖东来免费服务与顾客投诉处理两方面内容,来阐述这个问题。看看什么是服务和零售行业的天花板:
一、免费服务项目(84项)
1、免费检测家电
2、免费检测电脑
3、免费检测电动车
4、免费检测汽车
5、免费检测血压
6、免费义诊
7、免费首饰清洗整形
8、免费箱包维修、清洗
9、免费箱包保养
10、免费鞋维修
11、免费自动擦鞋机
12、免费空调清洗
13、免费电视机消磁
14、免费服装搭配设计
15、免费羊毛衫去球
16、免费熨烫服装
17、免费缝衣扣
18、免费折裤脚
19、免费裁边锁边
20、免费发型设计
21、免费穿着培训
22、免费营养培训
23、免费生活顾问
24、免费心理咨询
25、免费门店加盟咨询服务
26、免费上门调试家电
27、免费电脑系统安装
28、免费电脑除尘
29、免费上门空调设计
30、整体厨房设计
31、免费家装设计
32、免费食品试吃
33、免费试用洗护用品
34、免费加工生肉制品
35、免费加热食物
36、免费加工肉馅
37、免费水产鱼加工
38、免费电话
39、免费发传真
40、免费办理会员卡
41、免费会员卡加磁
42、免费农场体验蔬菜采摘
43、免费大学生实践基地
44、免费送货
45、免费缺货商品登记送货
46、免费代购商品
47、免费看汽车1小时
48、免费夜间急需商品送货
49、免费送餐
50、免费提供卷帘袋
51、免费提供热水
52、免费热粥
53、免费菜谱
54、免费无线上网
55、免费代购车票
56、免费卫生纸
57、免费雨天送顾客
58、免费爱心伞
59、免费鲜花换土
60、免费*载下**学习资料歌曲影片

免费工具柜
61、免费洗手液
62、免费寻人启事
63、免费寻物启事
64、免费咨询热线
65、免费称体重
66、免费测身高
67、免费急救药箱使用
68、免费公厕
69、免费电子寄包
70、免费购物车使用
71、免费手机充电
72、免费手机系统升级
73、免费汽车加水
74、免费球类充气
75、免费自行车充气
76、免费电动车充气
77、免费提供维修工具
78、免费打包装
79、免费鉴定珠宝
80、免费验钞
81、免费换钱
82、免费*绑捆**绳
83、免费卖场小孩看护
84、免费老人节礼品
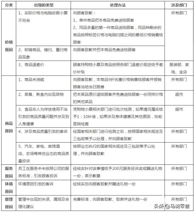
二、集团服务中心顾客投诉处理标准


服务细节