来源:器械之家,未经授权不得转载,且24小时后方可转载。
日前,国家卫健委印发《国家限制类技术目录(2022年版)》(以下简称:《目录》)和《国家限制类技术临床应用管理规范(2022年版)》(以下简称:《规范》)。调整后的国家限制类技术目录由原来的15项变更为12项,在修订调整的《目录》中,除了将肿瘤深部热疗和全身热疗、人工智能辅助诊断等5项技术删除外,还新增了体外膜肺氧合(ECMO)和自体器官移植2项国家限制类技术。

国家限制类技术目录
此外,《目录》还明确了国家限制类技术对应的疾病诊断与手术操作编码,规定“未纳入编码中的疾病诊断、手术/操作不作为国家限制类技术进行管理”,其中ECMO是指利用外科切开或者经皮插管途径,通过膜式氧合器在体外将血液氧合,再泵入体内,对患者进行心/肺功能支持的技术,对应的手术操作名称有“ ECMO、 ECMO安装术和ECMO撤离术”三项,这不包括为维护捐献器官功能而对*体器人官**捐献人采用的ECMO技术,。

ECMO对应手术/操作名称及编码
同时,《国家卫生健康委办公厅关于印发体外膜肺氧合(ECMO)技术临床应用管理规范的通知》(国卫办医函〔2020〕763号)废止。为规范临床应用,保障医疗质量和医疗安全,《规范》对医疗机构及其医务人员开展ECMO技术制定了最低要求,并完善了ECMO临床应用质量控制指标的定义、计算公式和意义,便于医疗机构落实和应用。
01
设门槛,开展ECMO技术的最低要求
体外膜肺氧合技术(以下简称ECMO技术)对救治心肺功能衰竭、心跳骤停等重症患者具有重要意义,尤其在新冠肺炎危重症患者救治工作中发挥了巨大的作用。近年来,我国ECMO技术临床应用迅速增长,但该技术操作复杂,管理难度大,对医疗机构的专业水平和管理水平要求高。
《规范》中,医疗机构及其医务人员开展ECMO技术临床应用都需要满足哪些基本条件?又如何保障ECMO技术临床应用的医疗质量安全?


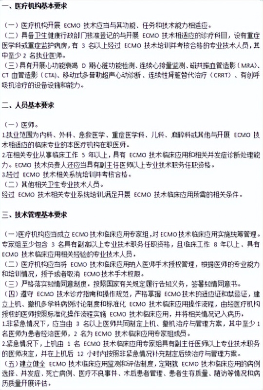
对医疗机构及其医务人员基本要求
《(ECMO)技术临床应用管理规范》中要求医疗机构在开展ECMO技术应当与其功能、任务和技术能力相适应,要具备卫生健康部门核准登记的与开展ECMO技术相适应的诊疗科目,需要设有重症医学科或重症监护病房,有3名以上经过ECMO技术培训并考核合格的专业技术人员,其中至少2 名执业医师。
同时还需要具有开展心功能衰竭D期心脏功能检测、连续心排量监测、磁共振血管造影(MRA)、CT 血管造影(CTA)、移动式多普勒超声心动诊断、连续性肾脏替代治疗(CRRT)、有创呼吸机治疗的设备设施和能力。
在人员规定上,需要经过ECMO技术相关系统培训并考核合格后方能上岗。医师执业范围包括内科、外科、急救医学、重症医学科、儿科、麻醉科或其他与开展 ECMO 技术相适应的临床专业的本医疗机构在职医师。相关专业从事临床工作要在5年以上,且具有ECMO技术临床应用和相关并发症诊断处理能力,ECMO技术负责人还应当具有副主任医师以上任职资格。对于其他相关卫生专业技术人员,需要经过 ECMO 技术相关专业系统培训,满足开展 ECMO 技术临床应用所需的相关条件。
对技术管理基本要求
技术管理上如何规定的呢?《规范》中要求医疗机构应当成立ECMO技术临床应用专家组,对ECMO技术临床应用实施统筹管理,其中专家组至少包含3名具有副高以上专业技术任职资格,且临床工作8年以上、具有 ECMO 技术临床应用相关经验的专业技术人员。
在授权管理和知情同意的情况下,对ECMO技术诊疗适应证和禁忌证、操作流程上作出了严格的规范,由此细化到紧急与非紧急情况下的操作流程,此外还健全ECMO技术临床应用监测和评估制度,定期就 ECMO 技术临床应用的病例选择、并发症、死亡病例、医疗不良事件、术后患者管理、患者生存质量等情况和病历质量开展评估。
在器械使用上,也作出了相关规定,要必须使用经国家药监局批准的ECMO技术相关器械,不得重复使用一次性医用器械,还建立ECMO技术相关器械登记制度,保证器械来源可追溯。在开展 ECMO 技术患者住院病历的手术记录部分留存ECMO技术相关器械条形码或者其他合格证明文件,接受各级质控中心对 ECMO 技术临床应用的质量控制。

在培训管理上,《规范》还特别对医师培训、培训机构提出了具体要求。
2020年9月,国家卫生健康委网站发布了《体外膜氧合(ECMO)技术临床应用管理规范》(下文简称《规范》),这是国家卫健委首次就呼吸支持技术制定规范。中华医学会呼吸病学分会呼吸治疗学组组长、危重症学组顾问解立新教授曾参加「规范」的修稿。谈到体外膜肺氧合(ECMO)技术,他感触颇深:关于ECMO的相关规范和共识,我们在2016年就写过。在此次新冠疫情后,一些地区医院,甚至一些县级医院都开始开展该项技术。
解教授强调,ECMO技术被称为ICU皇冠上的明珠,但ICU是一个团队的技术,是整个一个团队在作战。如果适应证把握不好,如果没有丰富的经验,很容易会好事变坏事,甚至危及生命。这项技术的并发症发生率是很高的,尤其是出血、导管相关感染等一系列的问题。
解教授说,此次规范的出台是国家层面首次为一项呼吸支持技术制定规范,就是要对这一技术的使用设定一个入门的门槛,让大家在购置设备的时候,有一个清醒的认知,它能干什么?最关键的是对机构、对人员能力的要求,包括技术开展的时候,是否到上一级单位进行培训,这些都要有严格的规范。
02
ECMO的前世今生
ECMO的工作原理不难理解:将静脉血引出体外,让血液结合氧气之后,再泵回体内。根据血液回输路径不同,ECMO分为VV(静脉到静脉)和VA(静脉到动脉)两种模式:前者辅助呼吸,而后者将血液氧合以后泵回动脉,绕过心脏和肺脏,这就使得这两个器官,尤其是心脏无法正常工作的时候,ECMO可以辅助呼吸与血液循环,因此ECMO也被称为生命支持技术。
,时长 00:23
00:23
针对大多数新冠肺炎有效的V-V ECMO方式
使用ECMO的患者,以VA模式为例,通常都会在大腿根部最粗的股静脉内置入导管,把静脉血引出,通过硅橡胶膜的氧合以及加温等工序之后再泵回到另外一侧的股动脉当中。与传统体外循环手术相比,ECMO无需进行开胸手术并在主动脉上插管,而且是一个密闭环路,抗凝药所需剂量小,血液循环细胞破坏少,且费用更低,所以可长时间使用。
这个看似简单的技术设备,经历了60多年的技术沿革才发展成熟。美国从1970年*开代**始就在ECMO上重金投入,但治疗成功的重复性不高,只在新生儿呼吸衰竭的支持疗效效果较好,ECMO一度不被看好。随着工艺与设备的不断进步,以及行业协会在培训和推广等方面的不断努力,到千禧年之际,ECMO才取得突破,开始大面积推广。
2002年,广东省中山市人民医院麻醉科副主任、ECMO研究室主任李斌飞运用ECMO技术成功救治一名重症心肌炎患者,是业内公认的中国大陆地区第一例有计划开展这项技术的病例。
力推ECMO的台北市长、台大医院外科医师柯文哲是台湾地区引进ECMO技术的先驱,也对大陆引进ECMO功不可没。在2014年竞选台北市长时,他曾提到去过大陆18次,都是为了指导ECMO运用。

2004年左右,随着ECMO开始在国内少数几家心脏科比较有名的大医院,如北京阜外医院、北京安贞医院开展,ECMO的病例数量开始逐渐增多。起初时,ECMO治疗要与各种并发症作斗争,死亡率很高。
2009年甲流H1N1在全球的爆发与2013年的禽流感H7N9疫情是ECMO在国内开始受到关注的两个时间节点。甲流期间,一篇发表在《美国医学会杂志》上的文章显示:病情危重患者尽早转移至具有ECMO支持条件的中心进行救治,可使病死率下降50%。2013年,国家卫计委发布的《人感染H7N9禽流感诊疗方案(2013年第1版)》将ECMO纳入呼吸支持的治疗手段,在传统呼吸机无能为力时,推荐使用ECMO。
近10年来,中国ECMO突飞猛进,病例数从2004年的23例一跃至2016年的1234例。2017年中国(除台湾外)233家医院开展了共计2826例ECMO,同比增加129%,开展的医疗机构数量也增加了64%。而同年在国际ELSO(体外生命支持组织)注册的全球ECMO总例数则为9330。
在两年前新冠肺炎重症病人的抢救中,ECMO也多次被派上了用场。2月6日深夜,武汉市中心医院眼科大夫李文亮生命垂危的消息牵动万人心,在抢救他的过程中,一直在使用ECMO。

就本次疫情而言,并不是每个患者都需要使用ECMO,只有在病毒进展快,肺会快速丧失功能的情况下,相当于一个人没有肺的话,就失去了换氧的功能,会造成缺氧,所以在这种情况下必须要马上上ECMO。等人体的肺部感染开始恢复了,病发时的缺氧症状得到改善,自身肌体的肺能够承担起机体功能时,ECMO就可以撤掉。
去年11月份,西安交通大学第一附属医院公布,该院与四川大学国家生物医学材料工程技术研究中心、西安交通大学机械学院联合研发的体外膜肺氧合设备(ECMO)在国内率先进入临床阶段。
疫情暴露出我国对ECMO的极大需求空白,然而,当前全球ECMO装备的设计、研发、制造和核心原材料均处于被欧美国家垄断状态,国内生产厂商尚未形成突破。近年来国家各有关部门都投入了巨大的力量推动国产大规模研发,“ECMO系统研发”项目自新冠疫情以来备受关注,航天长峰及其联合团队充分认识到项目的紧迫性和重要性,在国资委等部门的大力支持下开展联合攻关。

今年初,器械之家获悉,航天长峰国家重点研发计划“ECMO系统研发”项目原理样机联调成功,获得内外部专家和临床医生的一致认可,标志着ECMO整体研发取得阶段性进展。目前,其他的国产产品也都陆续开始进行伦理答辩和验证,不久临床工作也都会陆续展开,比如赛腾医疗、迈瑞、微创等通过不同形式入局这一领域。
03
三家ECMO主要厂商,美敦力占一半
ECMO设备本身的价格在100-300万元人民币之间,不同品牌的ECMO开机费用从2.5-7万元不等。2019年ECMO全球市场容量约为3亿美金,年销售1000套设备,主要集中在北美。中国ECMO 市场现有规模约3380万美金,潜在市场为2.54 亿美元,复合增长率预计达到2.5%。
这次新冠疫情的全球蔓延,使医疗界愈发认识到重症医学科的重要性;而经过20年的快速发展,重症领域对ECMO必要性的认知也在逐步成熟,前景看好。从ELSO的统计数据可以看出2010年开始,全球ECMO病例数进入上升通道,发展进入成长期。
目前全球ECMO主导厂商有三家,分别是瑞典的Getinge Group、爱尔兰的Medtronic 和英国的LivaNova 。目前国内涉及人工心肺机相关的企业有五家:天津汇康医用设备有限公司、西安西京医疗用品有限公司、西安通标医疗器械有限公司、上海祥盛医疗器械厂、宁波菲拉尔医疗用品有限公司,但没有能生产ECMO系统的。
Medtronic
美敦力(Medtronic)是一家总部位于爱尔兰都柏林的医疗器械公司,成立于1949年。美敦力作为全球医械巨头,在血管疾病、心脏瓣膜置换、体外心脏支持、微创心脏手术等方面颇有建树,2018年公司的心脏和血管业务(CVG)收入为113.5亿美元。美敦力大中华区总裁表示将向疫情最为严重的武汉的医疗机构捐赠价值超过500万元的ECMO、呼吸机等相关设备。

美敦力ECMO系列产品
美敦力的这款ECMO拥有全新可移动LCD触控显示屏;2个带有报警限值的压力监视器;3种独特的报警铃声;新式的持续充电式电池,保证即使在待机的状态下也能保持充电。
Getinge Group

Getinge Group1904年成立于瑞典Getinge小镇,为医院和生命科学机构提供重症监护、心血管手术、手术室、无菌后处理和生命科学解决方案。Getinge Group旗下的MAQUET是全球最大的手术室、ICU医疗工程和设备供应商之一。MAQUET在中国设立了一个全资子公司:迈柯唯(上海)医疗设备有限公司 。1月23日上海海关开启“绿色通道”的81套德国进口的呼吸体外循就来自于MAQUET。
理诺珐(LivaNova)

既索林(Sorin),市场占比在10%左右,LivaNova 总部位于伦敦,创建于2015年。由位于意大利米兰、在心血管疾病治疗领域处于领先地位的Sorin公司和位于美国休斯顿、在神经调节领域拥有核心专业知识,同样处于行业领先地位的医疗设备公司Cyberonics合并而成,成交金额27亿美金。旗下的ECMO也采用了与MAQUET类似的PMP膜材, 保障了最小的膜面积和最低初始流量。
其他的厂家还有泰尔茂Terumo,米道斯Medos(属于费森尤斯Fresenius)等。目前我国尚未有能够独立生产ECMO的厂家。
近日,NMPA发布公告,由于涉及特定型号、特定批次产品,存在备用组件与原装组件电压输入最大值差异导致主机系统控制器模块的电压规格不足以及系统控制器模块中的瞬态电压尖峰会引起DC-DC转换器和D88二极管故障的问题。
美敦力决定对(ECMO)离心泵血液控制监测系统Extracorporeal Blood Pumping Console产品进行一级召回。其中涉及在中国生产(进口)的数量有263台,去年于美国召回93台。值得注意的是,目前国内ECMO数量仅500台左右,美敦力此次召回涉及的设备,几乎占据了一半左右。近年来美敦力已经出现了多次一级召回事件,一级召回已经是最严重的召回,也说明了产品有重大缺陷。

2月4日,美敦力召回 TurboHawk Plus 定向斑块切除系统,原因是在使用过程中存在尖端损坏风险,FDA 已将此确定为 I 类召回,这是最严重的召回类型。使用这些设备可能会导致严重伤害或死亡。
2021年12月,国家药监局发布公告称,由于制造错误,美敦力的 Covidien 部门已启动Puritan Bennet 980 系列呼吸机一级召回。
2021年11月18日,国家药监局发布了多则美敦力的召回事件,其中胰岛素注射泵Insulin Pump和对覆膜支架系统Endurant II Stent Graft System为一级召回。
根据FDA的数据库,美敦力在2021年有10起召回被归类为I级,除了上述产品外还包括其MiniMed胰岛素泵,管道Flex栓塞装置和HeartWare心室辅助装置(HVAD)等设备。
由于人工肺还未完全实现国产化,患者一次使用的费用可能高达数万元,而在icu病房里动辄几十万元的使用费用更是让众多患者望而却步,真可谓“机器一响,黄金万两”。对于国产ECMO低成本,低能耗,低风险,收益的持续化,这些都是关键的坎,要一个一个跨过去。