
已经2019年了,大家还记得那些将在2019年开始实施的政策吗?商品房全面推行全装修,禁止重复备案更名,禁止以租代售等等,一系列的严格的管控政策来袭,然而,新年首月就将迎来大量房源供应。
据房掌柜不完全统计,2019年1月份武汉市预计将有68盘入市,其中东湖高新大光谷片区推盘14个,将是1月份供应的主力,其次黄陂区9个楼盘紧随其后,新的一年青山、武昌推盘较少的区域,也将有新房源入市,预计1月份武汉共推出26个纯新盘,42个老盘加推!
大武昌

(点击图片放大)
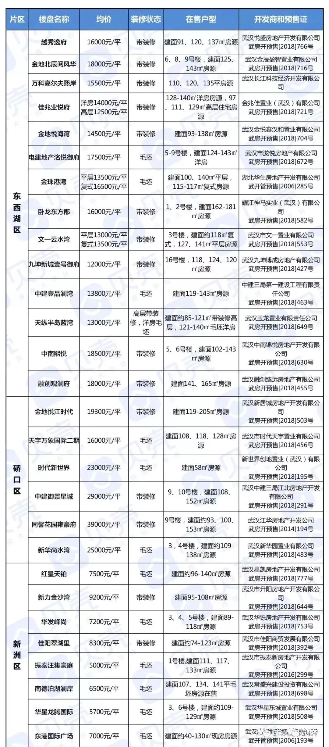
大武昌区域1月预计25盘入市,其中纯新盘10个,老盘加推15个,东湖高新区14个、洪山区4个、武昌区1个、青山区1个、江夏区5个。
大武昌区域1月份推盘,东湖高新区迎来了巨量的供应,14个项目入市,更多的新地块被开发,纯新盘将入市。
江夏区1月预计有5个项目入市,其中有江夏府和新长江林肯国际城两个纯新盘,汤逊湖沿岸的老盘加推。
洪山区1月依旧以白沙洲为主,4个项目均在白沙洲区域,虽然仍是价格的洼地,但房价已经有了一定的提升。
武昌区首先迎来纯新盘融侨星域的入市,青山区也有大华铂金瑞府加推三期房源。
大汉口

(点击图片放大)
大汉口1月预计26盘入市,其中纯新盘9个,老盘加推17个,东西湖区5个、黄陂区9个、江岸区4个、江汉区2个、硚口区2个、新洲区4个。
大汉口区域1月份推盘主力是黄陂区,预计将有9个项目入市,其中2个为纯新盘,7个老盘加推,除了主要集中在长江新城与盘龙城区域外,1月汉口北区域也将有楼盘入市。
其次东西湖区域预计入市5盘,融创系列产品将迎来加推。具备价格优势的新洲区,1月将有4盘加推,其中绿城桃李春风将是最后一次加推。
主城区部分,江岸区新增了不少纯新盘,中信泰富滨江金融城、仁恒公园世纪、星河2049,而江汉区和硚口区则多为老盘推新楼,天宇万象国际推出公寓系列天宇young时代,福星华府开发新地块命名峯境。
大汉阳

(点击图片放大)
大汉阳11月预计17盘入市,其中纯新盘7个,老盘加推10个,汉阳区6个、经济开发区3个、蔡甸区6个、汉南区2个。
大汉阳区域1月份入市房源中出现了不少“生面孔”,其中汉阳区6盘入市,4个为纯新盘,万科金域国际、滨江金茂府已经很熟悉了,四新中央生活区则是四新版块新增的项目,仅有1栋住宅楼,而纽宾凯汉city汉棠,是纽宾凯公园里紧邻王家湾商圈的地块项目,也为长期缺乏供应的四新、王家湾增加新的房源。
不限购区域的蔡甸和汉南,1月份多为老盘加推,随着地铁线路的建设,越来越受到购房者的关注,区域的项目也大多集中在地铁沿线,汉南区则在前期大量推盘后,众多品牌房企项目没有供应,仅剩2个本地项目加推,价格是比较大的优势所在。
大汉口63盘在售


(越乔在线综合整理自:房掌柜武汉、武汉选房师、网络)