
前段时间,受秋叶PPT产品&设计总监老秦的邀请,在其举办的活动【王牌P计划】第一期中担任教练。
计划中,大家会选一个任务,然后针对一页PPT死磕,一周时间迭代7版,缺卡一天就出局。
作为教练需要进行思路示范。以下就是我对其中一个任务的思路示范。
这个任务很接近我们平常工作中制作PPT的场景,有一定的借鉴意义。
此类工作宣讲型PPT,我的关注点主要在4个方面:
1、如何进行风格定位;
2、如何进行逻辑梳理;
3、如何完成视觉化设计任务;
4、如何自我克制,并在条件限制中突围。
以下是完整复盘。
01 任务简介
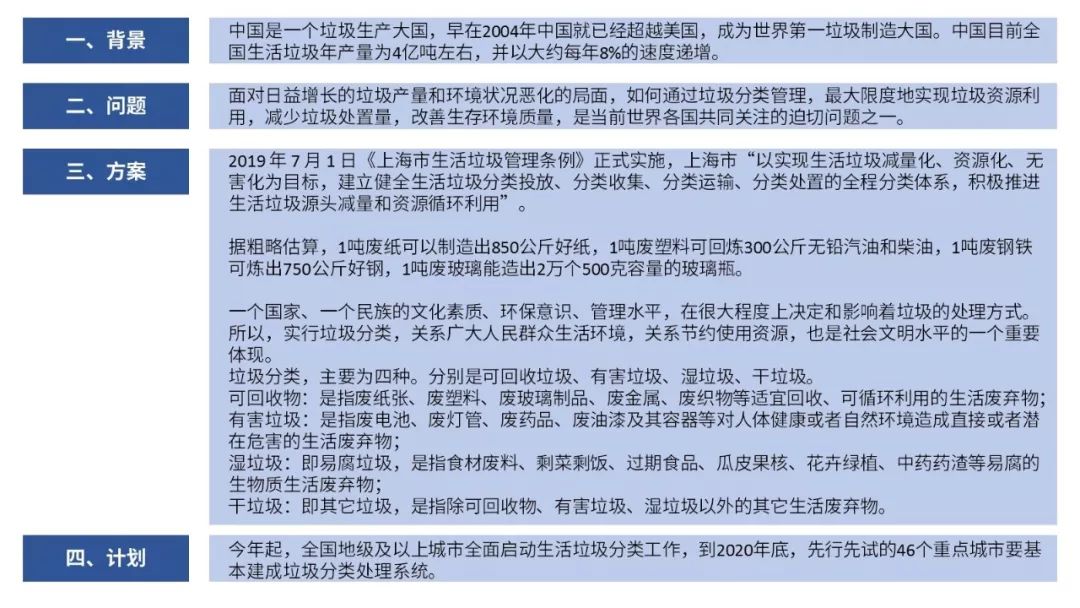
2019 年 7 月 1 日《上海市生活垃圾管理条例》正式实施。
某某区张书记将出席以“做好垃圾分类,打造魅力上海”为主题的宣讲会并发表讲话,旨在让市民更好了解垃圾分类对于可持续发展重要的目的与意义,普及垃圾分类的理念和知识。
根据讲话材料,自选角度和主题,可从材料节选任意段落,也可以对整体提炼重点,完成一页PPT。
讲话材料如下:
中国是一个垃圾生产大国,早在2004年中国就已经超越美国,成为世界第一垃圾制造大国。中国目前全国生活垃圾年产量为4亿吨左右,并以大约每年8%的速度递增。 面对日益增长的垃圾产量和环境状况恶化的局面,如何通过垃圾分类管理,最大限度地实现垃圾资源利用,减少垃圾处置量,改善生存环境质量,是当前世界各国共同关注的迫切问题之一。 2019 年 7 月 1 日《上海市生活垃圾管理条例》正式实施,上海市“以实现生活垃圾减量化、资源化、无害化为目标,建立健全生活垃圾分类投放、分类收集、分类运输、分类处置的全程分类体系,积极推进生活垃圾源头减量和资源循环利用”。 据粗略估算,1吨废纸可以制造出850公斤好纸,1吨废塑料可回炼300公斤无铅汽油和柴油,1吨废钢铁可炼出750公斤好钢,1吨废玻璃能造出2万个500克容量的玻璃瓶。 一个国家、一个民族的文化素质、环保意识、管理水平,在很大程度上决定和影响着垃圾的处理方式。 所以,实行垃圾分类,关系广大人民群众生活环境,关系节约使用资源,也是社会文明水平的一个重要体现。 垃圾分类,主要为四种。分别是可回收垃圾、有害垃圾、湿垃圾、干垃圾。 可回收物:是指废纸张、废塑料、废玻璃制品、废金属、废织物等适宜回收、可循环利用的生活废弃物; 有害垃圾:是指废电池、废灯管、废药品、废油漆及其容器等对人体健康或者自然环境造成直接或者潜在危害的生活废弃物; 湿垃圾:即易腐垃圾,是指食材废料、剩菜剩饭、过期食品、瓜皮果核、花卉绿植、中药药渣等易腐的生物质生活废弃物; 干垃圾:即其它垃圾,是指除可回收物、有害垃圾、湿垃圾以外的其它生活废弃物。 今年起,全国地级及以上城市全面启动生活垃圾分类工作,到2020年底,先行先试的46个重点城市要基本建成垃圾分类处理系统。
这种材料,其实最符合我们平常工作、学习的时候制作PPT的状态。刚开始只有一段文字(甚至一个任务、一个想法)。
要自己找相关资料,进行关键点的梳理,逻辑框架的搭建,安排每页PPT的内容,确定表达形式,最后再进行视觉设计。
02 风格定位
谁,在什么场合下,对谁讲。这些外部因素往往决定了我们的表达方式和设计风格。
本例中可以这么描述:某区张书记,将在宣讲会上,面向市民发表讲话。请以此为背景制作宣讲PPT。
在直播时,我问大家:“假设你是张书记,你要面向市民宣讲,多半会有很多观众,也肯定少不了媒体,你会对设计师提出怎样的要求?说你最先蹦到脑海里的关键词就好。”
大家提出了这些关键词:准确、简洁、清楚、庄严、高大上、*党**政、权威、高端、亲民、严谨...
将这些关键词分类,我们发现官宣类的设计,主要偏向两种风格。
第一种风格,是偏向演讲者身份角度,比较稳重。


作为垃圾分类比较早的国家,这是德国的一份指南,也比较沉稳。

第二种风格,是侧重于听众的角度,图形图像化,直观易懂。
例如上海市绿化和市容管理局发布的生活垃圾分类投放指南。

日本的一份垃圾分类指南,也差不多。

我觉得这两种风格如果应用到演示中,都比较极端。
第一种感觉“冷”,第二种“暖”,但就像一个不帅的暖男每天照着说明书问你“吃早饭了吗?喝水没?在吗?忙吗?这么迟还没睡?还在吗?”
在了解演讲者是谁、听众是谁、演示场合和演讲内容之后。再结合自己找的参考资料,我确定了设计定位:设计风格稳重,内容呈现直观。
以上梳理,可以用几个W来记忆,who to whom在where & when讲what。
03 逻辑梳理
通读几遍文稿。

将关键词筛选出来。

这段话连起来,梗概为:中国是一个垃圾制造大国。如何对垃圾分类管理是一个迫切问题。如今我们实施了《上海市生活垃圾管理条例》,把生活垃圾主要分为4种。这种分类方式将于全国推广。
这个材料的整体逻辑结构是相当套路化的,在政府、规划、咨询行业常见。
即:
1、背景,2、问题,3、方案,4、计划。

从背景出发,然后描述我们现在遇到了怎样的情况,有什么亟待解决的问题,再提出解决的方案和计划。
举个例子。
描述背景:得了灰指甲。
情况棘手:一个传染俩。
抛出问题:问我怎么办?
方案:马上用XX。
根据逻辑,内容可以拆分到4页PPT中。

我以内容最多的第3页进行示范。即上海的垃圾,是怎么分的。
这部分内容,整体是一个四项并列的总分结构,垃圾分为4类。每一项里面,又是总分结构,每一类垃圾,有很多种。按照逻辑容易划分版面。

03 可视化设计
相比文字而言,图像理解速度更快。因此,下一步,考虑将文字视觉化。
首先是对垃圾分类的视觉化,四个垃圾桶即可。

上海的垃圾分类主要为4类,可回收垃圾、有害垃圾、湿垃圾和干垃圾的颜色分别为蓝、红、褐、黑。
然后是对垃圾的视觉化,这里可以使用图标。
对于各种垃圾,生活中很常见的东西,使用图片也是一个不错的选择,更快速被理解。
根据材料,我找了一堆PNG图。

还记得我们的页面版式吗?

把文字替换为图片,整齐排版。

基本上,到这一步就可以交差了。
可以再加些点缀,让视线聚焦到中心。就像给照片加个暗角一样。

这页PPT四平八稳,中规中矩。但看上去很普通,就像一个40多岁的职员熟练从容地完成了重复上千遍的工作。
刚好够用,没有惊喜。
04 限制中突围
基于演讲者的身份和演示场景,我们不能颠覆既定的风格:稳重清晰。
每一版设计,都需要问自己:张书记能用这个PPT来宣讲吗?敢用这个PPT来宣讲吗?这两个问题就是火线,所有穿越火线的设计,都会被劈死,然后回到重生点。
设计和艺术的最大区别我认为就在这里,设计具有功能目标,艺术则更多是自我表达。设计中需要(或者说必须)有艺术情怀,但不能忘了解决问题,设计就是带着镣铐跳舞,依旧可以舞得美丽。
既然不能选用跳脱的视觉效果,那就从排版上着手。
我们知道排版和心理感受有很大的关系。
比如留白多的版面,让人感觉到安静。

对称的版面,让人觉得大气。

倾斜的版面,让人感到运动、紧张和不安。


我想通过排版加强垃圾分类的紧迫感。
因此,不再用小圈圈住每一个垃圾。而让它们堆起来,摇摇欲坠!

堆叠的时候,刻意营造不稳定感。

就说,你想不想把那只鞋拿下来?垃圾分类紧迫不紧迫?
于是,迭代了第二版:

上下的方形看起来太死板?那就绘制几个三角形和矩形,组合起来,做出宣传折纸的感觉。

手机上看图可能有点小,如想拆解练习,本文源文件已打包。

黑白间设计
致力于在美与实用间寻找平衡
让设计变得简单
∨
