国家要出手的行业 (国家出手什么生意好做)

国家出手什么生意好做,国家要出手的行业

各位朋友,

你们做过代购或者微商吗?

就算自己没做过,

朋友圈一定也有不少人做吧?

国家出手什么生意好做,国家要出手的行业

但最近有一个劲爆的消息,

做代购和微商的朋友要注意了!

《中华人民共和国电子商务法》

明年1月1日将正式实施!

国家出手什么生意好做,国家要出手的行业

韩国的化妆品、澳洲的奶粉、日本的马桶盖,

还有朋友圈里的泰国、欧洲、美国代购……

明年还能照常代购么?

答案是:

以后会受到严格的监管,

一旦违规最高罚款200万!

国家出手什么生意好做,国家要出手的行业

划重点

1、不管是什么代购,都需要营业执照,还要是采购国和中国双方的营业执照。

2、需要缴纳税务,*税偷***税漏**需承担刑事责任。

3、没有中文标签、不是国家认监委认证工厂生产的奶粉保健品之类不得销售。

别以为自己

平时在朋友圈里打打广告就没事!

从现在开始可多了一个“专业名词称呼”:

电子商务经营者。

国家出手什么生意好做,国家要出手的行业

什么是电子商务经营者?

国家出手什么生意好做,国家要出手的行业

直接点理解就是:

电商平台上的代购、

微信朋友圈里的微商、

在直播平台中卖东西的博主,

都属于电子商务经营者!

以后怎么管理代购和微商?

必须进行登记

国家出手什么生意好做,国家要出手的行业

如果你卖的是食品,需要申请食品流通许可证;

《电商法》明确规定,没有中文标签、不是国家认监委认证工厂生产、未获取配方注册证的婴幼儿配方奶粉不得在网络平台销售。

国家出手什么生意好做,国家要出手的行业

除了法律规定的特殊情况外,都必须依法进行登记办理营业执照!否则将面临最高1万元的罚款!

必须依法纳税

国家出手什么生意好做,国家要出手的行业

国家出手什么生意好做,国家要出手的行业

这对消费者来说是大好事!

《电商法》的出台,

并不是说严厉*压打**电商平台,

而是为了给消费者带来更好的消费环境。

除了对电商、代购、微商等立法,

还有一些新规都很有好处——

1、买到假货几率小了!

国家出手什么生意好做,国家要出手的行业

《电商法》实施以后,代购、微信朋友圈卖假货、劣质商品,恐怕不会那么容易了。的确,监管越来越严格,我们买到假冒伪劣商品的几率也会越来越小。

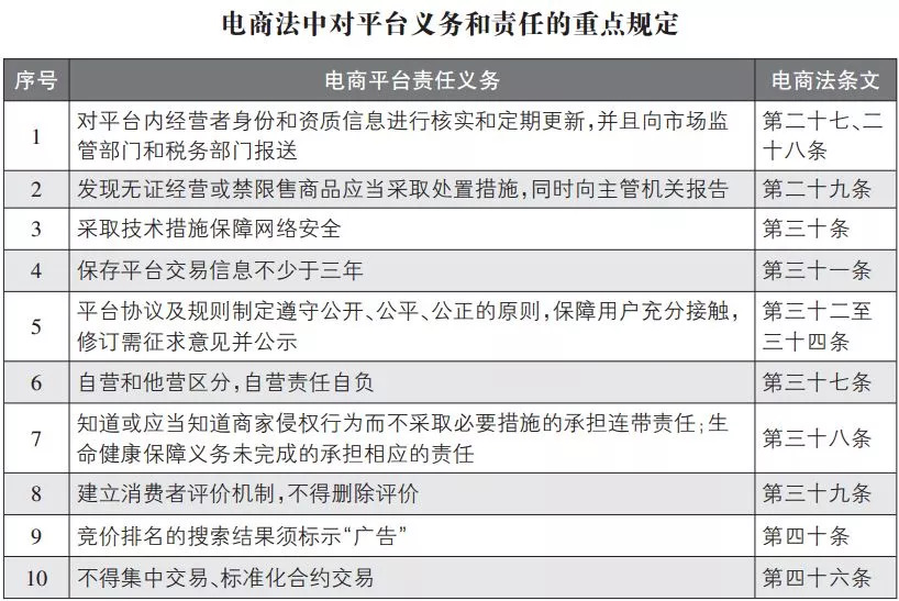
2、电商平台承担“连带”责任

国家出手什么生意好做,国家要出手的行业

如果平台上卖家的商品有问题,比如奶粉是假的、红酒是假的、化妆品是假的等等,那么平台也得承担责任。这样以后在那些大型电商平台买东西,更加放心,更有保障。

3、严禁“刷好评”、“删差评”

国家出手什么生意好做,国家要出手的行业

电子商务经营者不得以虚构交易、编造用户评价等方式进行虚假或者引人误解的商业宣传,欺骗、误导消费者。简单来说就是禁止“刷好评”、“删差评”,否则最高罚款50万!

4、不得无故拒退押金

国家出手什么生意好做,国家要出手的行业

《电商法》规定,电子商务经营者按照约定向消费者收取押金的,应当明示押金退还的方式、程序,不得对押金退还设置不合理条件。消费者申请退还押金,符合押金退还条件的,电子商务经营者应当及时退还。

以后再无“订了就不给退”的霸王条款了!

国家出手什么生意好做,国家要出手的行业

国家出手什么生意好做,国家要出手的行业

国家出手什么生意好做,国家要出手的行业

国家出手什么生意好做,国家要出手的行业

国家出手什么生意好做,国家要出手的行业

总的来说

新规可能对做微商、代购的朋友

影响比较大

但对于广大消费者来说

多了一份保障

多了一份安全

国家出手什么生意好做,国家要出手的行业