每次和其他家长一起讨论孩子的英语学习时,总能听到这样的声音,“我英语不好,怎么教孩子英语呢?”我常常会这样回答:“我英语也不好,孩子的英语还是让老师教,家长做好督促、提醒的支持工作就可以"。

我是一名四年级小学生的家长,在孩子学英语这条路上也是磕磕绊绊地走过了不少弯路。对于目前孩子们在学校学的英语,如果想应付英语考试,目标是90分的话是可以达到的,如果目标是100分的话,四年级以上就有难度,在阅读理解这个题目上,我们能明显的感觉到单词超纲,孩子可能都看不明白阅读段落。
我个人的体验是,要想让孩子把英语变成强势科目,还需要平时加加量学学英语。下面这些过往体验,希望能够给到各位小学生家长一点建议。
学好英语-环境很重要
下面几条教你打造出一个适合孩子学习英语的家庭环境。
- 1.单词打印
将孩子本周学习的英语单词打印出来贴在孩子的房间或家里比较显眼的位置,单词打印时打印图案和英文,不打印中文。

早上六、七点钟,孩子一觉醒来,大脑相当轻松,记忆力比较好的时候特别适合让他们听听英语。
- 3.平时给孩子看带英文字幕的英语动画片
推荐孩子看带英文字幕的英语动画片,比如:CAILLOU(卡由),孩子在看图听音的过程中,如有偏差,还可以通过英语纠正。如果是看中文字幕的动画片,孩子即便没听懂也会通过字幕明白意思,这样他们往往只盯着字幕,而不会想学英语这事了。

- 4.在理解的基础上磨耳朵
家长给孩子*放播**的英语听力不要难度太大,最好是孩子能够理解80%左右内容的。
- 5.在娱乐、生活的状态下学英语
让孩子在娱乐、生活的状态下学英语,不要紧、不要压。家长和孩子一起逛逛进口商品店,看看那些商品的包装。家长和孩子去公共场所时,有意提示孩子关注公共标语,如门边上的标识语“PUSH”。让孩子感受到学英语对生活的影响,感受到学英语的用处和意义。学英语也不是一天两天能搞定的,做好全家“马拉松”式学习的准备。
- 6.家长跟着孩子一起学
最好的学习状态是“家长跟着孩子一起学”。其实不只是英语学科,其它学科也一样,在孩子学习的过程中,家长跟着学,这对维护亲子关系也有好处。

跟着老师学
家长英语基础一般或口语不自信,建议给孩子报班学英语。选择培训班,这几点家长可以重点关注。
- 1.选培训机构
一般来说大品牌连锁机构更可靠,教学体系和师资力量也强,退课、退费也会方便顺畅。对于四五线小城市来说,可能这样的资源要少些,但选择在当地大学或国际学校授课的专业英语老师开设的培训班也是不错的选择。
- 选老师
家长可以为孩子多邀约几节试听课,让孩子感受不同的英语老师的授课风格,从中选择一位孩子最喜欢的英语老师。一般情况下,英语培训班的试听课都是免费的,家长不要只听老师的名气大就给孩子报课,有些老师虽然名气不大,如果和孩子投缘,孩子跟着学,肯定也会大有收获。
- 选班型
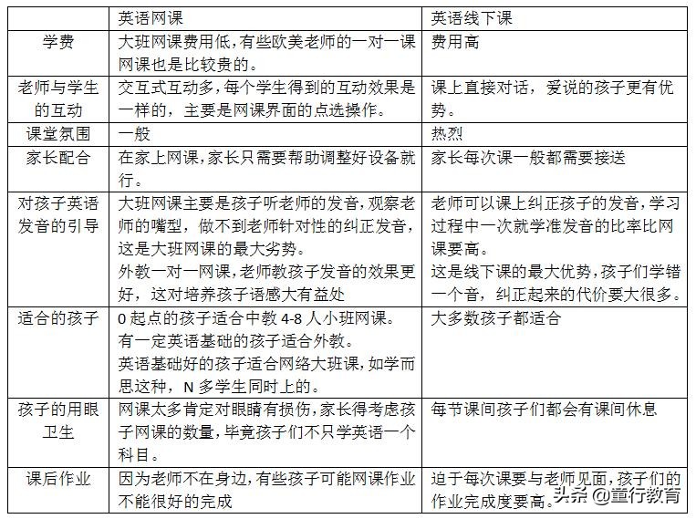
英语培训班一般有一对一(家教大多都是一对一)、小班、大班之分,以下针对不同维度做个对比。

很多培训机构有自己的教学体系以及教材,如果不是大品牌培训机构的话,我建议家长给孩子选用市场上很成熟的教材,如KID`S BOX即《剑桥国际少儿英语》或《新概念英语青少版》。
《剑桥国际少儿英语》是为非英语母语国家的6 -12 岁少年儿童的英语能力培养和提高而设计的教材。从培养少年儿童的语言能力和语感入手,培养学生的英语语言思维能力。引入生活中的易学、易懂、易掌握的对话、歌曲、游戏进行英语教学。

这套教材总共有7个级别,即入门级和1-6级,一般情况下每学期学一级,学完整套教材大约有2500个词汇量,可以实现生活中的自主交流。如果面临小升初择校的学生,可以每年跟着考级,不能说这个考级有多大用处,有多少学校认可,但考级确实是检验孩子学习效果的一种方式,相应的考级证书也会为孩子的简历加分。
《新概念英语青少版》适合9 岁-15 岁青少年以及英语初学者,整套教材分为6个级别,每个级别含A、B两个分册,Starter 适合0基础的学生,其它级别适用学生情况如下:

两套教材对比后,家长可以结合孩子的英语基础和学龄段选教材,如果孩子是一年级开始学,建议选《剑桥国际少儿英语》,如果孩子已经三、四年级了,这时才开始学英语,那就建议选《新概念英语青少版》,这套教材在语法讲解上更深入。
- 网课与线下课的对比
最近几年,英语网络教学培训如雨后春笋般涌起,很多家长也都开始让孩子上网课,特别是疫情这段时间,停课不停学,网络课堂一下就来到了我们的生活中。
虽然网络课堂有其优势,但劣势也不少。

有句话说,教育是有温度的。而线下课的温度感更强,孩子和老师的互动,和同学的互动都会影响孩子的学习效果。结合上面的对比,家长在给孩子选报英语培训班时,要考虑孩子及家庭的具体情况综合配置。比如居住在小城市或农村的孩子,可能当地没有或很少有培训班,不妨给孩子报网课。比如孩子刚开始学英语,也没必要给孩子报一对一的英语课,特别是纯外教的英语课,很多外教都不会中文,一个很简单的单词给孩子解释清楚意义,就要花费不少时间,毕竟一对一的费用不低。又如,孩子报了几门培训课了,家长就要结合孩子的时间调配孩子的课程,哪个科目适合网课,哪个科目适合线下课,家长要和孩子一起沟通协调报课。
助力孩子学好英语,这些工具有用!
- 图书绘本
英语图书绘本最好按孩子的英语水平选择适合级别的分级阅读,比如大名鼎鼎的 牛津树 ,外研社的 丽声妙想英文绘本 ,以及 《I CAN READ》 系列,都是非常好的绘本,有点读版,孩子跟读练习发音就可以了,家长也轻松。

- 阅读工具
目前来说,小学生用得最多的就是 点读笔 ,外研社配有自已研发出品的点读笔,不过价格都相对比较高,家长还可以给孩子挑选其他品牌点读笔,在购买时需要考虑图书配套,需要在点读笔的内存中存入音频文件,一般卖家都会帮助预存一些,更多的音频文件可以在网上*载下**再存进点读笔。
如果给孩子看的不是分级阅读,是英文版的图书或小说,家长可以选择 翻译笔 ,比如,我给孩子选的有道翻译笔,孩子在阅读过程中直接点扫单词或句子就可以快速查单词,对于不会的陌生单词,还可以加入收藏夹,家长可以针对孩子加入收藏夹的单词督促孩子强化记忆。

- 英语学习APP
英语学习相关的APP有很多,我把自己觉得好用也常用的几个推荐给家长。
与学校教材配套的APP
北京的小学生用的是北京版教材,看这个教材的精讲课文,可以在“可可宝贝”APP里查看,真人老师讲解,类似于学校课堂。看过视频讲解后,还会自动解锁背单词,听力测试,同步口语,同步测试等学习模块。这个APP适用的教材还是比较多的,下面图中的教材都适用。

绘本类APP
有声英语绘本APP 真的很赞,市场主流优秀绘本几乎都有,《海尼曼分级读物》、《RAZ》、《培生幼儿》、《牛津树》等等,孩子可以跟读和录音,这些是免费的。如果需要点读、翻译,就得付费了,但费用也比较低,一个月才7.99元,一年只需要34.99元。

单词类APP
有道少儿词典,可以查询英语单词、查询中文汉字、口算自动批改,每个英语单词都有图片帮助记忆,还可以选定教材课时后自动给孩子听写,这个对于家长来说真的是太方便了,用了就知道有多好用,而且还是免费的。

坚持是学好英语的法宝
孩子上了培训班效果如何?回答好这个问题还离不开家长的督促,每周的英语课后,家长还需要督促孩子做做这些事。
1.每天保证至少30分钟的英语阅读时间,这个时间主要是看、读英语绘本.
2.每天给孩子适当*放播**英语绘本音频或英语歌曲.
3.每周安排孩子看至少1部英语原版电影或1小时累计时间的英语动画片.
4.每天坚持督促孩子完成学校或培训班老师布置的作业,特别是那些读、背的作业,一定要按老师要求完成或打卡。
5.至少坚持一套英语教材的完整学习,一般来说,给孩子报英语报至少也要坚持3-5年.
孩子学好英语,家长的督促、提醒工作不可少,我们把“教”这个工作交给老师,但“督促、提醒”这个工作自己要做好,督促孩子跟上老师的节奏,提醒孩子跟在同学的队伍中。
往期推荐
家长抓住6-13岁青少年儿童黄金记忆期!3招制胜大语文时代
暑假读好书 | 9-12岁小学生喜爱的日记体儿童文学《爱的教育》
父母如何引导6-8岁孩子走向自主阅读?5步从绘本过渡到桥梁书
感谢阅读,欢迎关注@童行教育