临近春节过年
不少惠湾的小伙伴们都会趁着过年前
到香港澳门扫一下年货
例如糖果饼干、坚果干货、鲍参翅肚等
一次性得买到过瘾

不过今天小编可是要给大家提个醒
如果有计划要前往港澳
准备买买买的伙伴们要注意啦
有一些“特产”可是不能带入境的哦

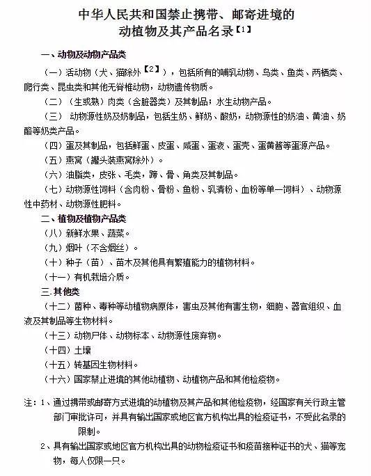
这些东西一定不能带回来!
近期,拱北海关关员
在港珠澳大桥珠海公路口岸、拱北口岸等
各大口岸陆续截获了各种各样的“特产”
有些还是濒危动植物产品

濒危物种制品双吻前口蝠鲼鳃
2018年5月
海关从一入境内地旅客行李中
截获濒危物种制品双吻前口蝠鲼鳃
该旅客自称物品为药用

来源不明的海鲜
2018年6月
海关在入境车道截获一辆小客车
携带一批来源不明的海鲜
(含蟹、鲍鱼、蛏子等水生动物产品)和牛肉
共计22.15公斤

白色珊瑚
2018年10月
海关在一入境内地旅客携带的行李中
查获一株重1.4公斤的白色珊瑚
为濒危物种石珊瑚目(Scleractinia)珊瑚

香料用的小豆蔻
11月7日,海关在拱北口岸入境旅检通道
截获一批由中国旅客违法携带入境的
大量原产自印度、可作烹饪香料用的小豆蔻
重达11.6kg,数量约6.5万颗

进口水果
11月19日,海关查获一内地男子
携带大量进口水果入境
包括8包日本提子、4包韩国提子、
4个厄瓜多尔麒麟果、1盒新西兰苹果、
1盒澳大利亚苹果,重约12公斤,价值3000多元

濒危动物制品干海马
11月23日,从一名中国籍入境旅客
携带的行李中查获水生动物产品
包括16只共计0.05公斤的濒危动物制品干海马

干海参
11月29日,海关在港珠澳大桥珠海公路口岸
入境客车道查获香港籍旅客携带24包
总重12公斤干海参入境

其实这种情况经常发生
出境游玩,不少小伙伴们认为自己购买的物品
只要不超量、属于自用就可以携带入境
有这种想法的就大错特错啦
深圳人注意,这些东西绝对不要带!

违反者还可能被
处以罚款5000元以下的行政处罚
情节严重的,将面临刑事处罚

除了以上违禁物品不能带之外
你的行李也要注意!
这5类入境行李不予放行
中国海关总署施行了
《关于暂不予放行旅客行李物品暂存有关事项的公告》
明确规定5类入境行李不予放行

1、旅客不能当场缴纳进境物品税款的
2、进出境的物品属于许可证件管理的范围,但旅客不能当场提交的
3、进出境的物品超出自用合理数量,按规定应当办理货物报关手续或其他海关手续,其尚未办理的
4、对进出境物品的属性、内容存疑,需要由有关主管部门进行认定、鉴定、验核的
5、按规定暂不予以放行的其他行李物品

第3条提到的“超出自用合理数量”
指本人自用、馈赠亲友而非为出售或出租
“合理数量”指海关根据旅客旅行目的
和居留时间所确定的正常数量
下面优优姐给大家举个例子

比如你去香港、澳门旅游
正常来说带一部iPhoneX是没有影响
但如果你一个人带了好几部入境
就有可能被认定为用于商业用途,不予放行

携带这些东西是严格限量的
01
离港不能带净重超过1.8KG的奶粉
相信对于奶粉这个注意事项
很多人小伙伴都已经知道了
年满16周岁的离港人士
最多只能带1.8公斤(差不多两罐奶粉)
36个月或以下婴儿配方奶粉
否则,最高可罚款50万港币及监禁2年

02
不能带超过15KG的大米过关
平常可能很少人会知道
带太多大米也可能违法
大米属于香港法定储备商品
如果带超过15KG大米离港也属于违法
不过,小编想应该没什么人会这么做吧...

03
人民币现钞不能超过2万元
去香港扫货
很多人都是几万元几万元的买
但是,进出香港的时候注意了
现金不可超过2万元哦
对于外币,进出境可携带的额度则分3种情况:

1、当天进出境超1次,携带外币金额折合不超过500美元
2、15天内进出境超一次,携带外币金额折合不超过1000美元
3、非以上情况,携带外币金额折合不超过5000美元

另外,香港海关规定
旅客只能带19支香烟进入香港
听小编说了那么多
好像去香港买什么都受限制
但这些免税的你也要知道!
这些东西免税!
境外购物
在境外可购满5000元人民币以内物品
免税!

口岸进境免税店
在口岸进境免税店再买3000元以内物品
免税!
注意!如果境外购物未满5000元
则在口岸免税店可以购买多于3000元免税商品
但总额不得超过8000元

书刊、音像制品
①单行本发行的图书、报纸、期刊类出版物
每人每次10册(份)及以下免税放行
②单碟(盘)发行的音像制品
每人每次20盘及以下的免税放行
③成套发行的图书类出版物
每人每次3套及以下的免税放行
④成套发行的音像制品
每人每次3套及以下免税放行
(以上仅限个人自用)

这些注意事项你也要知道
1、 以上不包括国家禁止、限制进境的物品。
2、 短期多次往返旅客不适用。
3、 超出免税限值限量均需主动向海关申报。
4、 购买物品数量不能超出自用合理数量。
5、 邮寄进境不适用上述规定。
“自用”:指旅客本人自用、馈赠亲友而非为出售或出租。
“合理数量”:指海关根据旅客旅行目的和居留时间所确定的正确数量。
带这些东西需要征税
如果你携带总额高于5000元人民币的物品
都会对超出部分征税
如果是不可分割的物品
(比如你买了一个价值一万的LV包)
则是整件征税,税率20%

如果携带多件重复的同样商品
比如40支唇膏
不管总额有没有超过5000元
海关都有权征税或查扣..

除了以上需征税物品
还有以下商品是不予免税的

看了小编一直在跟大家唠叨注意事项
想必你们多多少少会有点慌
别怕,优优姐这就献上过关小贴士

1、遵守法律,主动申报,自然从容不迫,大胆过关~
2、选准时间点,过关效率高
中午(工作人员吃饭时间)、下午3至4点(边检抓水客高峰,安检机器无人看管)、傍晚6点(过关高峰无暇检查)、晚上10点以后(边检准备下班无人注意);这几个点过关,过关效率高十分轻松。
3、沙头角人少,下班前过关
此口岸人流量很少,常常只有一个官员坐在检查行李的监视器后面。边检准备下班时,携带小件行李旅客几乎没人查。 不过,也别抱着侥幸心理!
4、买了名牌的亲最好“裸奔”啦
不小心买了苹果,你就压缩宝贝的价值吧~什么耳机啊、盒子啊、附加品通通送人!注册、激活、同步相册...记住,保证自用物品金额低于5000元人民币。结论:“裸奔”。
5、不要拎着任何类似丰泽/百老汇等卖电子产品商铺的袋子过关(被查率100%)
6、奢侈品能装的装好,或者戴在身上,不要用店铺包装袋(理由同上)
7、所有购买的商品最好扔掉包装盒实在不行也至少要做到是拆封的状态
8、大行李里面不要放大量电子产品,放到随身包里,随身包不需要过机 (但罗湖口岸一般会要求比较严)
9、过关时不要盯着海关哥哥,也不要目光游移(自己要摆出一副什么都木有带的样子)可以选择看手机,或者盯着前面的人的箱子,坚定地前行。

`如果被海关查到怎么办?
被海关查到的话
将会办理征税、退运或者移送缉私等手续
在这里优优姐想提醒大家
藏匿、伪装等逃避海关监管行为的将涉嫌*私走**
经查实的,将没收涉案物并处罚款
所以过关时务必在申报台主动向海关申报!
海关只认可书面形式的申报

关于去香港买买买
需要注意的细节
这些都是很容易被我们所忽视的哟
来跟小编说说
你们近期打算去香港扫货吗
有没有遇到过被查的经历?