导语:有些伤害造成了就永远也没法消失,17年前大头娃娃奶粉事件,震惊全中国,而那些因为吃了“假奶粉”导致营养不良的孩子,智力,生长发育都受到了不可逆转的影响。
这几年国家开始对孩子吃的奶粉进行严格的整改,我们发现一些小品牌的奶粉已经慢慢的消失,现在市面上销售的正常配方的奶粉,都是相对比较安全的。
17年后“大头娃娃”再现,还是“假奶粉”!月花三千的家长崩溃了
当我们以为伤害已经远离我们孩子的时候,没想到大头娃娃却以我们想不到的方式又重新降临到我们孩子的身上。
湖南省郴州市永兴县的几个家长,因为孩子蛋白过敏没办法喝正常的配方奶粉,蛋白过敏的孩子喝了正常配方的奶粉会出现腹泻,生长发育停滞,甚至是出现湿疹的情况,所以只能喝氨基酸奶粉,于是家长们在店员的推荐上购买了一款“倍氨敏”的蛋白固体饮料。

而门店的店员告诉家长这是过敏孩子专门喝的奶粉,400克要将近400块钱,家长就没有很深的专业知识,想着店员都说是那就应该没有问题,没想到家长一个大意,会害了自己的孩子。
一个女儿成了大头娃娃的妈妈在采访中提到:当时就问店员了这个上面写的是固体饮料,是奶粉吗?
而店长非常明确的告诉妈妈,这个就是奶粉,给过敏的孩子吃了,而月收入才二千多的妈妈放心的每个月花三千块给女儿买这款“假奶粉”
没想到孩子喝成了大头娃娃,和其他几个深受其害的家长一起到门店找说法时,家长们都要崩溃了。
有家长说孩子已经喝了快二年了,还是家长说喝了半年,家长说如果只是喝一两个月对孩子影响不大还好了,现在喝了这么久才知道不是奶粉,要怎么原谅呢?
是啊,对于一个家长来说,自己可以吃苦点,穿少一些,但是并希望可以给最好的给孩子,没想到最好的东西却是假货!
17年前安徽阜阳的大头娃娃还可以说是家长贪便宜,给孩子买十几块的假奶粉,而现在家长可以花了近400元价格买才400克的奶粉,两听800克就要近800块,是一般奶粉价格的4倍(一般奶粉900克是200多块),换做是哪个家长都是崩溃。

起底“倍氨敏”为何喝了会害娃
最主要是店员只合适当饮料喝喝的固体饮料当成了奶粉(做正餐给孩子吃,补充营养)卖给家长,而家长也拿成当正餐给孩子吃了!
这个倍氨敏不是奶只是饮料,就相当于我们日常给孩子喝的娃哈哈之类的酸奶饮料一样,含奶量极低,孩子长期喝这类奶饮料不喝牛奶肯定会出现营养不良。
天天把零食当宝给孩子吃,孩子长期这样每天喝好几餐,导致蛋白质不足,维生素D不足,钙不足,铁不足,锌不足。也就是生生花大价钱把孩子养成了非洲难民!
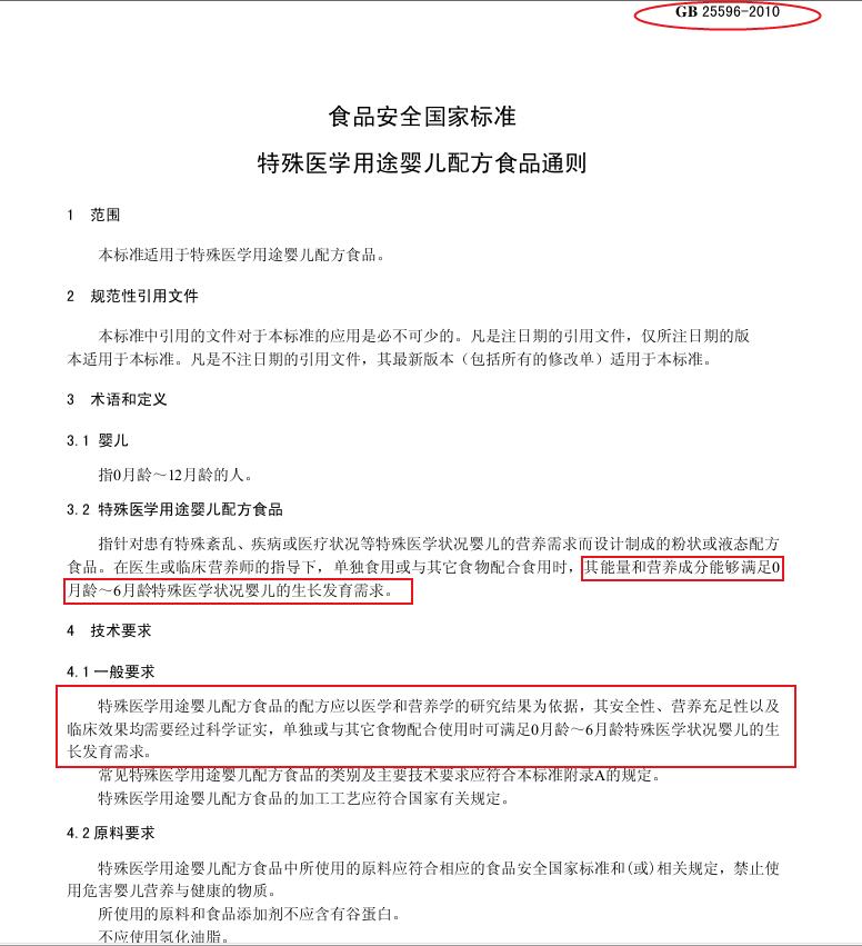
国家对于特殊配方奶粉中的有明确的要求,食品安全国家标准用的是GB25596-2010,里面也明确的指出要满足孩子生长发育的需求,也就是你的蛋白质进行水解成氨基酸,让孩子不过敏,而其他的营养成分,蛋白质,脂肪,碳水化合物,各种维生素,各类矿物质一定要满意孩子的生长发育需求,一个都不能少。

而固体饮料的营养价值极低,蛋白质不足,就像牛奶的蛋白质要求是2.9克,而乳饮料的蛋白质一般才是1克,所以中间的差距是非常大的。
还是维生素,矿物质也是明显的达不到孩子的生长发育的需求。
长期喝“假奶粉”对孩子会造成四种肉眼可见的伤害,而且是不可逆转的
1、蛋白质不足,导致营养不良性水肿,生长发育停滞或者迟缓
特别是一些小婴儿每天主要只喝奶,其他的食物吃不下时,更容易会出现这样的情况。婴儿的生长发育是一生中最快的阶段,而蛋白质是孩子生长发育最重要的营养素,可以说没有蛋白质就没有生命。婴儿出生后第一年生长发育体重会翻两倍,从6斤多长到20斤。身长会从出生时50厘米长到76厘米,关键时期营养不能少。
本来孩子以后就可以长到180厘米的,而一岁前营养不良可能会只能长到170厘米甚至不到了。

2、佝偻病
佝偻病最明显的特征就是孩子O型腿,X型腿或者是鸡胸,对头骨造成影响的话就变成了方颅,像一位受害孩子的爸爸讲的,孩子的头比较大,额头突出就是方颅的明显症状。
严重的缺乏维生素D或者钙孩子的额头凸起来的,再加上蛋白质不足导致面部的水肿,所以就出现了大头娃娃。

3、孩子反应会比较迟钝
孩子可能会存在缺铁,或者是综合性的营养不良,这些都会影响孩子的大脑发育,导致出现反应慢,或者说话迟,甚至是神经发育异常,孩子会反复用手去找自己的头。
4、孩子免疫力差容易生病
孩子的营养不良,身体的免疫系统会更差,对于病毒来袭时更是毫无招架之力。不久前张文宏教授就频繁的提倡孩子要多喝牛奶,吃牛肉,鸡蛋,主要就是要补蛋白质,孩子的蛋白质补充的,免疫力才会好,才能更好的抵抗病毒。
而这些被当成奶粉来卖的固体饮料,蛋白质不足,会让孩子更容易生病。

家有过敏儿,妈妈更要细心护理,营养师建议要听一听
1、尽可能母乳喂养
大多数过敏的孩子只是对牛奶蛋白过敏,而母乳蛋白过敏的几率没这么大,如果孩子喝母乳也过敏,也建议乳母对自己的饮食进行调整,比如说不喝牛奶,不吃海鲜不吃牛肉,鸡蛋等,改吃点瘦肉等不易过敏的食物,或者是妈妈做一个饮食日记,每天记录自己的饮食和宝宝的大便情况以及皮肤情况,找到合适孩子的饮食方案。只要孩子生长发育正常,一般问题不大。
能不断母乳就不要断母乳,最好可以喂养到孩子一岁半甚至是二岁以后,这时候孩子可以吃的食物种类多了,吃点不过敏的鸡蛋,或者豆浆,自己做的酸奶等,都可以给孩子足够的营养。

2、孩子过敏也分程度,不是每一个都需要喝特殊配方奶粉
比如有些孩子喝牛奶粉过敏,但是喝羊奶粉就没有问题,或者是喝一些有部分水解配方的奶粉就可以了(部分品牌会在一段奶粉中加入部分水解蛋白,以降低孩子蛋白过敏的风险)
3、过敏严重,喝母乳都过敏的可能就需要深度水解或者是氨基酸奶粉了
只有在母乳不行,一般水解的奶粉也不行的时候我们才考虑深度水解奶粉或者是氨基酸奶粉。而这时候就需要家长擦亮你的双眼了。
特殊医学配方氨基酸(水解蛋白)奶粉科普:
一般奶粉中的蛋白质分子量大,而过敏的孩子体内的免疫因子就会很容易的发现这种大分子的蛋白质,从而对这些大分子的蛋白质进行攻击,导致身体出现腹泻或者是湿疹或者是呼吸困难等过敏症状。
而解决的方法就是把这些蛋白质的分子用特殊的方法进行水解,分解成小一点的分子,这样孩子的免疫系统就看不到了,不对产生过敏的反应,有些孩子太敏感的就直接把蛋白质弄成氨基酸,这样完全不能消化直接吸收的分子结构,所以孩子就不用过敏的。

饮料充当特配奶粉卖?营养师教你三招辨别真假奶粉,妈妈再也不用担心被骗
1、看奶罐上有没有特殊医学用途或者婴儿配方食物这些大字
特殊医学用途配方食品必须经国家市场监管总局(以前是食品药品监督总局)注册批准,一看奶粉上会有很明显的大字写着“特殊医学用途婴儿配方食物”(有些写着是无乳糖配方,有些是乳蛋白部分水解。有些是深度水解,有些是氨基酸)
2、有没有国食注字号
从17年开始,国家开始进行奶粉配方注册制,所以的奶粉都需要注册号(格式为:国食注字TY +4位年号+4位顺序号)会有很清楚的适用人群。

3、国家允许的特殊配方奶粉名单记一记
通过国家特殊医学用途婴儿配方食物只在22家企业,共48个配方(由奶粉关注)整理

能在我们中国真正的氨基酸配方奶粉只有两款:纽康特特殊医学用途婴儿氨基酸配方粉、纽贝福Periflex®特殊医学用途氨基酸代谢障碍配方食品。其他的说是氨基酸奶粉的那极可能就是固体饮料,妈妈别上当了。@头条辟谣
而有些孩子过敏没这么严重时,可以考虑吃乳蛋白部分水解配方粉。#谣零零计划#
写在最后:
1、对商家严管
说一千道一万,还是希望国家的监管部门可以做好监控,对于那些虚假宣传的,伤害孩子的商家,见一个抓一个,他想赚钱想疯了,那就罚钱罚到他倾家荡产。
2、特殊医学用途配方食物可以考虑只要医院销售
是医学用途就应该由医生开处方,吃多少,各多久,几时停,时时对孩子的生长发育情况进行监测,这样才可以更好的帮助孩子的生长发育。
3、或者是对这类食物有方便的追溯方式
比如一个二维码直接进到国家的官网看,是不是真的奶粉。
孩子都是祖国的未来的花朵,请大家都要爱护他们。