2017年年末开始,自媒体大佬们开始做知识付费,抓住了人性的弱点,贩卖焦虑。
2018年-2019年,国民经济整体下滑,资本也进入了寒冬。现状就是,大规模的年轻人,都有负债,手上都没有钱。很多人,都转向了手机端,PC端,企图通过这种碎片时间,休息时间,能够做点事,赚点钱。
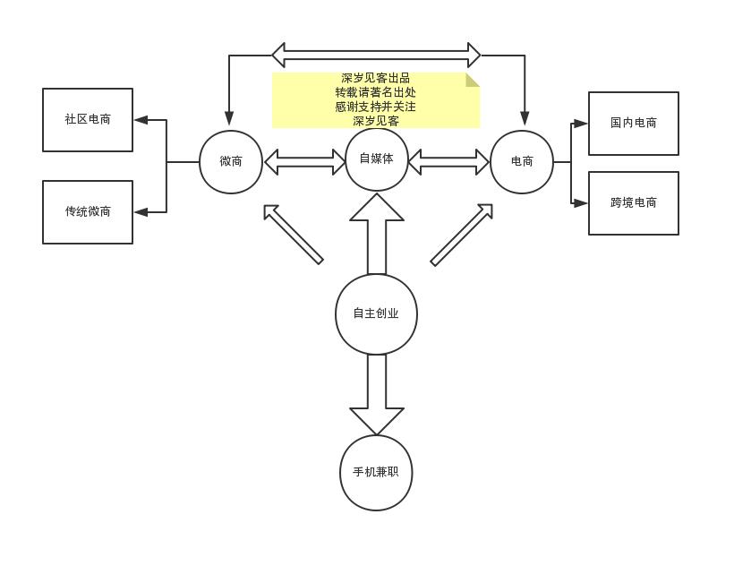
我现在简单给你归纳一下,网络上一些赚钱的手法。
1.电商
2.微商
3.知识付费
4.任务分包
5.自媒体
6.手机端兼职
一、电商
这里的电商有两大类,若干分支。分别是国内电商和跨境电子商务。
国内电商就包括淘宝、咸鱼、京东等等。
淘宝和咸鱼好像开通是不需要花钱的,但是也是有成本的。成本是平台押金,进货货款(你也可以考虑做无货源的一件代发这种),店铺装修推广等。京东入驻是需要花钱的。
如果你是厂家,你也可以考虑做1688。
再就是跨境电商,很多平台。阿里巴巴国际站、ezbuy、速卖通等等。
跨境电商的要求会高一些,平台开设也是需要费用的,同时,你还得有基本的技能要求,包括英语、PS等等等等。
对于电商类的创业,有人说现在淘宝什么的不好做了,也确实如此,平台越来越规范化,只要你用心经营,总是一份收入。
二、微商
微商现在越来越火了。而且也越来越…不能说规范吧,至少种类是越来越多了。
除了在朋友圈带货,还有一些比较正规的代购平台,再就是那种所谓的社区电商、小程序,这种工作起来比较简单,也就是在手机上去操作,发发朋友圈,加加群,拉拉人这种。
三、知识付费
这个说实在的,是我个人比较喜欢的一种。
电商、微商也好,参与的人数一大把,做成的是小部分,还有一大部分都要死不活,或者死翘翘了…这也就是商机。
现在很多人都在做这种类型的知识付费,他们不实操,只是卖课程,教你怎么弄,一样也能赚钱。我推荐并不是这种知识付费。
在知乎上,知识星球包括你在用的百度知道。都可以进行知识付费。
你努力的回答问题,展现你自己,你的一技之长,通过吸纳用户,来创收。
这种过程比较慢,但是是最实在的。生意亏了也就亏了,做这个,钱没赚到,但是你的知识面丰富了不少,就像这篇文章,我能看到就给你回答,是因为之前的一个月里,我看了很多这种文章,试验了很多套路。而且,这种一技之长,对以后你再工作,自己创业,都是有很大帮助的,比如PS、PPT制作、视频剪辑等等等等…
四、任务分包
网上有很多这种任务分包的平台,猪八戒啊,腾讯搜活帮啊之类之类的。
你又PS、ppt、AI等,这种实用性比较强的技能,你就可以去接任务去完成任务,赚取佣金。
五、自媒体
自媒体是我比较推荐的一种,也是我现在正在做的一种,你可以去我的公众号看看,深岁见客,shensuijk。
自媒体包括很多,微信公众号啊,百家号啊,抖音啊之类之类的。
这一种创业,最为实在,虽然都说公众号的红利已经过去了,不过我并不这么认为,市场沉淀下来了,越来越规范,在平常的时间,写写文章,思考一下人生,慢慢的正儿八经的好好的去经营自己的微信公众号,等你流量起来了,你就可以考虑变现了。
比如,开流量主,又比如接广告,等等…
自媒体都一样,把自己打造成一个网红,货源自然会来找你。
六、手机端兼职
这一点,我想了想还是写出来吧,赚的也还行,只是我不太放心,所以不是很推荐。
手机上有很多兼职可以做的,比如试玩APP啊,群推广啊,之类之类的。
说了这么多,其实我想你自己心中应该也有所取舍了。
心得
赚钱的路子很多,但是还是要结合你自身的发展,你的职业规划。不是每一个路子,都适合去做去尝试的,也不是每一种方式,都要去做。因为,你要找到那种,可持续发展,能够帮助到你提高自身能力的那种,才是最好的。
送一张我做的思维导图。我觉得还是有点用的。
