两市上涨个股1369家,其中涨幅超过9%的个股48家,涨幅超过3%的个股326家;相对的,两市下跌个股3627家,其中跌幅超过9%的个股11家,跌幅超过3%的个股671家!通过个股数据看,虽然沪指看起来涨的不错,创业板跌的跟沪指涨的差不多,但两市个股明显跌多涨少,并且是一边倒的跌多涨少,出现这种格局的主要原因,还是中字头为首的权重个股领涨所致。
从短线市场技术层面上看,上周四市场回踩3220点出现分时线低点后反弹,反弹到昨天出现分时线高点共振,市场明显放量,淘气昨天收评明确提醒了日线级别的风险,今天市场就分化明显,虽然沪指死撑不跌,但创业板明显领跌,更重要的是,两市个股大面积回落,典型的是出货以后的调整状态!这种情况下,一旦中字头为首的权重个股休整,市场指数很快会回落,尤其今天盘尾沪指新高以后再次出现分时线高点,那么本周四、五,投资者要密切注意市场会不会带级别回踩了!


后市研判

从技术上看,大盘之前突破了15分钟级别中枢并且做了小三买的确认,我们就说了就是一个向上变盘,目前位先看之前高点3342点,所以现在肯定是以做多为主,哪怕盘中有回踩 只要不跌3280点都是看机会,至于这个压力位能否一举突破,我们就边走边看了。
三个重点!
1、指数短线阻力区域,有修正回踩确认的过程,属于突破后的正常修正;
2、热点即将有大分化,科技太疯狂,这里要谨慎追涨;低估值、低位的核心品牌资产,一季度业绩确定的品种机会增大;这里很快有一次大的高低切换;
3、调整持仓结构,组合的科技股涨幅巨大,不再参与,重点转向低估值、调整到位的核心品牌资产。

主板注册制首批10只新股 已成功发行,网上发行有效申购户数均在1000万户以上,由于网上发行初步有效申购倍数超过100倍,均启动回拨机制。在回拨机制启动后,中签率在0.0230%至0.1857%之间。

格力地产拟90亿重组珠海免税 珠海市国资委已批复。 4月4日晚, 格力地产发布公告,珠海市国资委同意格力地产重大资产重组及相关方案 ,即格力地产向珠海市国资委、城建集团发行股份并支付现金购买其持有的珠海市免税企业集团有限公司(以下简称珠海免税)100%股权并募集配套资金,募集配套资金总额不超过70亿元。
数字能源新业态待构建。 伴随电力市场化交易和碳交易机制的不断完善,虚拟电厂的商业模式走向成熟,有望推动虚拟电厂软硬件提供商、聚合商规模化发展。 相关标的
1)电力信息化:国能日新 (新能源发电功率预测、电力交易)、南网科技(智能巡检、虚拟电厂、储能)、东方电子(调度配网信息化、虚拟电厂)、远光软件(电力交易、碳交易决策平台)、朗新科技(负荷控制系统、虚拟电厂);
2)煤矿智能化: 龙软科技、梅安森、北路智控 。
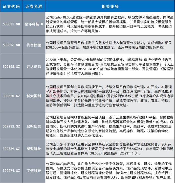
人工智能又孵化出一个新题材MLOPS。 所谓的MLOps是指完成AI模型开发和落地的一套工具包,从数据采集和处理-模型接入-模型开发-模型部署和应用-监控和运维,MLOps提供一整套对应AI全生命周期的工具和服务。 今年3月,中国信通院发布的《人工智能研发运营体系(MLOps)实践指南(2023年)》中指出,人工智能研发运营体系(MLOps)作为AI工程化重要组成部分,呈现出方*论法**逐渐成熟、落地应用持续推进的态势。个股 中宇信科技盘中涨近11%,传音控股涨超6%,科大国创、启明信息跟涨 。
新概念起风! “MLOps” 引市场关注! 人工智能产业链热度持续升温,各细分方向频获资金青睐,一些新题材也不断被挖掘,受此提振,MLOps概念股今日也普遍走强。梳理这些公司可以发现,近一个月以来,这些个股均有亮眼涨幅,其中,星环科技、传音控股、万达信息近一个月累计上涨均在30%以上。从资金活跃度上看,传音控股、科大国创近一周日均成交额居前,其两者均超10亿元,较此前大幅增长。

注:MLOps概念股近期市场表现(截至4月3日)

注:MLOps相关概念股概况
AI浪潮持续蔓延,可关注 制造端 机会
近期,AI概念“热潮涌动”,继ChatGPT概念股后, “AI+传媒”、“AI+金融”、“AI+电商”、“AI+教育”、“AI+医疗”、“AI+旅游”等多个关联方向的景气度也被引燃, 市场资金也在相关个股中表现活跃。作为今年以来表现亮眼的数条主线之一,“主题投资”框架下的行情演绎热度持续升温,AI浪潮的蔓延进展也倍受市场所关注,而对于可关注的其他方向上,有分析预计, “AI+制造”领域或可关注。
对于可关注标的方面, 筛选智能制造(工业母机)相关概念股,以机构关注度来看,有5只个股今年机构来访接待量超百家。 其中, 科德数控 来访接待量近800家,位居首位且远超第二名的 纽威数控 (260家), 华中数控、思进智能、华工科技 接待量也均过百。此外,若从评级机构家数(180天)及今年研究报告数量上看, 中航高科、海天精工、纽威数控、汇川技术、格力电器 等股受 机构关注度较高 。

注:机构关注度居前的工业母机股(截至4月3日数据)

注:评级机构家数(180天)及研究报告数量居前的工业母机股(截至4月3日数据)
【风口研报 】“AI+”行情的2个困惑点!终极形态或是成为“人” 下一个增量赛道曝光
AI监管的需求将会伴随生成式AI的需求增长而增长,呈现“矛”和“盾”之间的螺旋上升关系。具体而言, AI监管主要体现在三个方面:
1) 对数据集获取的安全合规性: 由于AI模型需要大量数据的训练,在使用过程中也需要上传数据获取模型输出结果,因为针对企业内部在使用AI大模型时候上传数据的安全和保密性需求将会持续提升,利好 数据安全 和加密类企业的需求增长,如 启明星辰 、 安恒信息 、奇安信、 深信服 、 安博通 、 信安世纪 、 三未信安 、 格尔软件 等。
2) 2)对人工智能模型的可解释性和透明性: 目前的AI大模型均是基于深度学习搭建,其中的决策机制和过程尚不透明,模型的可解释性较差,这对于AI的应用构成了比较大的挑战。未来针对AI 模型可解释性的研究也将会持续发展,利好AI 算法类企业的突破。
3) 对人工智能生成内容的识别和审核: 由于AI模型本身是否具有歧视性和偏向性尚存在争议,因此对于人工智能生成内容的识别和审核需求将会提升,包括反生成式AI 系统在内的产业将会受益,相关公司如 美亚柏科 等。
4) 新一代AI技术有望开始全新一轮的技术创新周期 。
公司股票池: 建议关注基础层与应用层AI龙头。
1) 应用层建议关注: 科大讯飞 、 金山办公 、 同花顺 、 广联达 、 凌志软件 、 彩讯股份 、 拓尔思 、 福昕软件 、 税友股份 等。
2) 基础层建议关注: 海光信息 、 浪潮信息 、 景嘉微 等。
伴随国内外厂商不断推出AI的新模型、产品与服务,并不断拓展AI应用边界,可以预见到, 随人工智能时代或已开始。
公司股票池:1)视频图片应用: 新国都 、 汉得信息 、 海康威视 、 大华股份 ;
2)模型: 商汤、云从科技、 科大讯飞 、 三六零 ;
3)数据标注清洗: 博彦科技 、 海天瑞声 ;
4)算力芯片: 寒武纪、 景嘉微 、 海光信息 ;
5)HBM: 国芯科技 、 澜起科技 ;
6)服务器: 神州数码 、 中科曙光 、 浪潮信息 ;
7)IDC: 宝信软件 、 润泽科技 ;
8)先进封装: 通富微电 。
把握“AIGC+ 游戏 ”、“AIGC+电商”、“AIGC+ 教育 ”、“AIGC+IP”投资机会。
投资策略: AIGC或将继续驱动 游戏 板块估值提升,建议 加大对游戏板块布局力度 的同时,优选产品流水处于爬坡期或新品储备丰富,预期业绩弹性更大的标的。
公司股票池: 重点推荐 姚记科技 、 腾讯控股 、 网易-S 、 心动公司 、 吉比特 、 完美世界 、 创梦天地 ,受益标的包括 神州泰岳 、 昆仑万维 、 巨人网络 、 盛天网络 、 汤姆猫 、 宝通科技 、 三七互娱 、 顺网科技 、 世纪华通 等。
此外,继续把握“AIGC+电商”、“AIGC+ 教育 ”、“AIGC+IP”投资机会。
(1) AIGC+电商: OpenAI已开放在线购物等插件,大模型或赋能电商平台人货匹配效率提升,电商板块重点推荐 值得买 、 壹网壹创 、 东方甄选 、 快手-W 。
(2) AIGC+教育: 大模型的迭代进化、AIGC应用的不断落地以及政策对于人工智能教育重视程度的提升(浙江省将人工智能列入中小学必修课),或推动青少年AI培训市场规模加快增长,而垂直细分领域的海量教学数据(如题库)与大模型结合,或驱动AI 辅助教学细分市场空间打开,教育板块受益标的包括 盛通股份 、 世纪天鸿 。
(3)AIGC+IP: 多模态大模型或缩短IP从上游到下游的变现周期,基于头部IP的稀缺性和流量基础,用于丰富优质IP 储备的内容公司或更受益,IP内容板块重点推荐 阅文集团 、 芒果超媒 、 奥飞娱乐 ,受益标的包括 中文在线 、 上海电影 、 光线传媒 、 华策影视 、 捷成股份 、 爱奇艺 等。
文心一言 亦能够满足文字转图片、音频、视频跨模态需求,标志着AIGC已从文本生成能力到多模态能力全面提升。除此之外,GPT 4已经在多领域展现出与人类相近专业水平。3月16日,微软宣布GPT 4全面介入Office全家桶等应用将搭载强大AI辅助办公能力,此举 标志着AI能力在C端实现落地 。预计, AI赋能全行业未来可期 。此外,还建议 布局大模型、算力、AI应用等板块 ,建议关注 寒天瑞森、海光信息、寒武纪、景嘉微、科大讯飞、金山办公 等龙头公司。

取得文心一言API接口 还有哪些上市公司已“牵手”?
文心一言在文学创作、商业文案创作、数理推算、中文理解、多模态生成五个使用场景中的综合能力。诸多上市公司表态自己和文心一言已有“牵手”。
新致软件(688590.SH) 公司参加了百度文心一言(英文名:ERNIE Bot) 首批生态合作伙伴 。截至目前,公司与百度 未产生直接收入 ,生成式AI尚处于行业发展初期,大规模商业化需要持续投入,未来也存在新技术应用不达预期的风险。

神思电子(300479.SZ) 表示,公司 是百度文心一言首批生态合作伙伴 。公司将铜鼓哦百度智能云全面体验并接入文心一言的能力,探索把百度智能云领衔的文心一言大模型技术成果应用于神思云脑AI云服务平台,进一步为只能客服、智能服务机器人、智能自助等产品提供智力支持。

鼎捷软件(300378.SZ) 公司已成为了百度文心一言 首批生态合作伙伴,未来将与百度在产品研发、标准制定等多个领域展开深化合作 ,在百度技术团队协助下,打造联合解决方案,通过技术共享、培训赋能、联合营销等方式,强化竞争力,为用户打造全场景人工智能解决方案及服务。公司发布的 雅典娜平台,本身就是一个数字驱动型的流程管理软件,涉及到使用者和软件一个交互,通过软件发出指令驱动使用企业对流程的管理 。“产品本身需要AI的能力,正好这个模型能够应用到我们的产品上,既能提升产品自身知识的积累,人机交互方面也有提升体验感。”

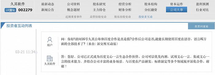
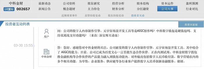
东华软件(002065.SZ)、百纳千成(300291.SZ)、久其软件(002279.SZ)、中科金财(002657.SZ)等公司表示自己是生态合作伙伴 。百纳千成方面还称,目前双方是在一些层面合作和探讨,还是前期的阶段。




文心一言相关测试类的回应 。
如 汇金科技(300561.SZ) 公司将先完成针对文心一言平台的测试,确认平台提供的功能及性能情况,评估产品融入设计的可行性和技术方案。
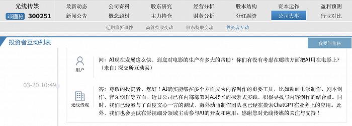
光线传媒(300251.SZ) 公司已经参与了百度文心一言的测试,海外动画制作团队也已经在摸索ChatGPT在业务上的应用。光线传媒也表示会尝试在影视细节领域主动参与AI的开发和应用。


热门股 汤姆猫(300459.SZ) 表示,公司 子公司目前已取得了文心一言的API接口 ,公司将根据国内、国外接口的优劣分析、海内外用户分布以及相关政策等综合因素选择适合公司的技术方进行合作。某熟悉汤姆猫人士称,目前了解的情况 ,不是所有的生态合作伙伴能拿到文心一言背后模型的API。

汤姆猫近期还披露了一份机构调研记录,逾百家机构围坐调研,挖掘着公司的潜力。据某接近百度人士表示, 百度文心一言目前尚在邀请内测阶段,暂未向任何第三方企业提供过所谓API接口 。
中字头板块,这也是今年的一个重要主题 。每当AIGC开始调整的时候,中字头又会走强了。
周二,中国中铁、中国铁建涨停,中国移动、中国电信、中国联通,运营商三巨头也强劲反弹,而中国石油也再次创出本轮行情的新高。 对于中字头板块,把握好节奏,波段操作 ,今年还是大有可为的。

科创50指数 于2021年末跌破年线,然后进入一年多时间的调整。而在今年3月21日重新站上年线,并一直维持上升趋势。从指数走势来看,很可能已经重返牛市行情。科创50指数能够重新走强,原因是成分股中, 涌现出了寒武纪、芯原股份、海光信息、金山办公等大牛股 。

上述牛股主要是沾上了AIGC概念, 其他半导体板块的中微公司、沪硅产业、中芯国际等,有可能成为今年科技股行情的第二梯队 。