
开放获取已经成为数字时代学术交流和讨论的核心议题。
撰文 | 李晓明 孙睿晨
责编 | 陈晓雪
一场因“开放获取”引发的“学术战争”已经爆发。
过去两年,由700家德国学术机构组成的 Project DEAL、瑞典、挪威以及美国著名的加州大学,先后向国际学术出版商存续了上百年的付费订阅模式发起冲击。
“开放获取”(Open Access,以下简称OA,又译作开放存取),意味着研究文献免费为公众在线提供且不受限制。这一概念最早在2001年12月布达佩斯举行的开放存取倡议组织会议上被提了出来。如今,开放获取论文已经超过全球出版总量的20%,学术界、图书馆机构和科技出版巨头都卷入其中,OA俨然已经成为数字时代学术交流和讨论的核心议题。人们隐约看见,全球学术出版或将因此迎来深刻变化。倡导者们雄心勃勃,希望这场变革性运动尽快在全球范围内实现大多数学术期刊从付费订阅模式转换为开放获取模式。
然而,整个学术出版界涉及学术出版刊物3万余种,产业规模超过250亿美元。开放获取直接冲击到现有的学术出版的商业模式。从学术界到科技出版巨头,再到图书馆机构,在开放获取的实践模式上并未达成共识,不同的诉求、巨大的分歧,开放获取的未来将会如何?
“揭竿而起”的开放获取运动
订阅期刊所需支付的费用越来越多,这是学术机构和图书馆对出版商不满的焦点。
上世纪90年代起,*制抵**运动此起彼伏。最早发起的是学者,逐渐演变为资助机构、大学和图书馆组成的联盟。一方面互联网技术的发展,让更多人有可能通过互联网接触到学术成果,另一方面学术期刊的收费水涨船高,图书馆有限的预算却无力跟上学术期刊发展的步伐。这一矛盾直到今天也并未得到根本解决。根据第三方分析机构 Simba Information 出版的《全球科技出版报告:2019-2023》报告,出版商和图书馆之间的巨大冲突的最主要原因在于图书馆的预算并没有跟上期刊数量和价格的增长幅度。而且这种情况并没有任何改善的迹象。在全球研究经费支出增长3%,论文出版数量增长5%的情况下,图书馆采购经费也要增加,这样才得以支撑出版商收入增长2%。
2001年12月的会议之后,布达佩斯开放获取倡议组织发布《布达佩斯宣言》(后称布达佩斯开放存取倡议),呼吁对所有新的同行评审研究实行开放获取,并推广到所有学科和国家。开放获取的全球运动由此开始。
2003年6月,美国霍华德·休斯医学研究所发布《贝塞斯达开放存取出版宣言》,讨论在生物医学研究领域尽快实现开放获取的策略,并定义了开放获取的两个条件:免费获取和在线存取。同年10月22日,德国、法国、意大利等国的科研机构在德国柏林联合签署《关于自然科学与人文科学资源的开放使用的柏林宣言》(简称为《柏林宣言》),表示将促进遵照开放存取的方式利用互联网传播知识。这两个声明,极大地推动了开放获取运动的发展。
2006年,大型开放获取期刊 PLoS One 问世,同一时期传统出版商也纷纷推出开放获取期刊。
美国国立卫生研究院(简称NIH)则通过推动《综合拨款法案》出台,使得NIH开放访问政策自2009年3月19日起永久生效,该政策要求受NIH资助的研究人员发表文章后的12个月内向国家医学图书馆(简称PMC)提供发表的文章,并保证可公开访问。彼时NIH资助的研究每年发表文章8万多篇,涉及科研经费230亿美元。

杰克·安德拉卡(1997年1月8日-),15岁时,因发明突破性胰腺癌诊断技术成为2012年英特尔国际科技工程大赛大奖获得者。图源:XPRIZE Foundation
2012年,16岁的美国高二学生杰克·安德拉卡使用PMC免费获得在线的学术论文,创造了突破性的胰腺癌诊断技术,其价格是当时已有技术的2万分之一,而且快168倍,灵敏度高400倍。杰克在接受媒体采访时指出,期刊文章的收费墙,是阻止其他人取得类似突破成果的主要障碍。
尽管杰克的技术备受争议,但这成为开放获取运动成果的一次完美示范。NIH院长弗朗西斯·科林斯在和杰克的一次对谈中披露,PMC上线3年,每年约有9万篇文章上线,平均每天有83万人次点击,约160万篇文章被*载下**。
除了NIH以外,越来越多的资助机构要求受资助者进行OA发布,包括盖茨基金会、欧盟委员会、美国国家科学基金会、惠康基金会,这个名单正变得越来越长。
几乎在同一时期,民间的开放获取运动也以非常激进的方式进入公众视线。

亚伦·斯沃茨(1986年11月8日-2013年1月11日),2009年在波士顿维基百科聚会上。Sage Ross/Creative Commons Attribution-ShareAlike 2.0
2011年,早期RSS以及Reddit的创建者,被称为“科技奇才”、“互联网激进主义者”的亚伦·斯沃茨,编写了一种脚本程序,从麻省理工学院的订阅学术期刊数据库JSTOR倒腾出了480万篇论文。他很快被MIT的警察逮捕,交了10万美元后获得保释,但检方的指控使他面临最高35年监禁以及100万美元罚款的惩罚。亚伦拒不认罪。2013年,在联邦法院即将审判的前一个月,亚伦在纽约布鲁克林的一间公寓里上吊自杀,年仅26岁。

知名的盗版科学文献网站Sci-Hub在首页宣示:致力于扫清科学道路上的一切障碍。
同样发生在2011年,提供盗版论文访问权的网站Sci-Hub上线。哈萨克斯坦研究生亚历珊卓·艾尔巴金因为查阅研究论文成本过高(每篇论文在期刊订阅的付费墙机制下通常需要花费30美元),决定成立Sci-Hub。2015年和2018年,Sci-Hub先后被爱思唯尔和施普林格·自然起诉,被美国法院判处罚金1500万美元(因其注册地在美国司法管辖之外的俄罗斯,至今并未执行),以及在一些国家被关闭主站或禁用域名。
学术界一直好奇Sci-Hub到底收纳了多少研究文献。直到2017年,宾夕法尼亚大学的生物数据科学家丹尼尔·希米尔斯坦研究了Sci-Hub,发现网站上共有8160万篇论文,这相当于所有学术论文的69%,基本能满足研究者大部分的论文需求(剩下的31%是研究者不想获取的论文)。而知名的出版商如爱思唯尔超过97%的文献库,都能在Sci-Hub上找到。

谁在*载下**盗版论文?Science杂志给出的答案是:所有人。(截图来自Science在2016年4月29日出版的一篇特写《Who’s downloading pirated papers? Everyone》)
在接受《科学》杂志采访时,丹尼尔·希米尔斯坦说:这将是订阅模式学术出版完结的开始。订阅模式逐渐走向结束以及开放获取变得越来越有必要,这是不可避免的。进行这项研究的一个动力,希米尔斯坦称,就是希望能更快地将这种可能出现的结果变为现实。
面对出版商的诉讼,艾尔巴金不为所动。在接受《纽约时报》采访时,她曾表示,在现有的学术交流模式改变之前,她会继续向有需求的人分发期刊论文。采访中她引述《联合国宪章》为自己辩护道,“每个人都有对科学进步及其产生的福利自由分享的权利。”
“ Sci-Hub显然是非法的,”英国伦敦帝国学院的结构生物学家斯蒂芬·库里在一次接受《自然新闻》采访时说。“但是,它在学术界内外都非常受欢迎,这是许多人对学术出版现状感到沮丧的写照。”
谁在捍卫科学?
“为了公共利益”,是开放获取运动发展的深刻的历史动力。
亚伦·斯沃茨是开放获取运动的长期支持者。2008年,他在《游击队开放获取宣言》中写道:世界上整个的科学和文化遗产…愈来愈多地被数家私营公司数字化并据为己有。……开放获取运动就是为了阻止科学家们放弃他们的版权,并说服他们将研究成果公布在互联网上,任何人都可以获取到这些知识。
亚伦自杀后,美国图书馆协会在2013年追授他詹姆斯·麦迪逊信息自由奖。美国众议员佐伊·洛夫格伦推动修订了《计算机欺诈和滥用法》(也称《亚伦法案》),以防止“亚伦的悲剧发生在其他互联网用户身上”。
同时,这位众议员还提出《公平获得科学技术研究法案》,要求纳税人资助的研究早日公开发布。参与推动此法案的参议员罗恩·怀登(美国俄勒冈州)呼吁:“纳税人资助的研究永远不应被隐藏在付费墙后面”。
该法案最初提出后不久,美国白宫科学技术政策办公室要求,所有联邦机构每年研发花费超过1亿美元的项目应在半年内加快开放获取的速度。
实际上,无论是开放获取的倡导者,还是国际学术出版商,都声称自己是科学价值的捍卫者,但各自的表述却大相径庭。
从出版商的角度出发,付费机制能够更好地捍卫科学文献的价值。在与艾尔巴金打官司时,爱思唯尔向法院诉称,设立付费可以保护全球科研生态系统,增加论文的价值,促进同行评审,确保发表的论文达到严格的水准。但艾尔巴金打破了这个体系,并且可能使其永远无法恢复。

爱思唯尔董事长池永硕近日在北京接受《知识分子》专访。李晓明摄
“在科学的舞台上,科学家是主角,出版商永远是配角。”不久前,爱思唯尔董事长池永硕在北京接受《知识分子》专访时强调。他指出,从1665年世界第一本学术期刊《哲学汇刊》出版以来,为科研和科学传播提供服务就是学术出版的价值。“我们支持开放获取。从本质上讲,出版是一种服务业,出版商是服务提供者。只要科研人员需要并认可,无论是订阅模式还是OA模式,我们都愿意提供服务。提供价值的多少和服务质量的高低,决定了我们能获得什么样的收入。”池永硕表示。
学术出版为学术交流提供了什么样的价值?《学术厨房》网站的创始人、前主编肯特·安德森在2012年创建了一项价值清单,试图说明除了管理同行评议以及基本的论文副本编辑和格式化工作以外,出版商还增加了其他的价值,比如组织同行评议,管理学术记录,参与学术争端仲裁,将文章链接到开放和可访问数据集,以及作为大型企业建立标准管理流程,等等。
“我们现在面临的一个大的挑战是,科研发现的速度太快了,如何适应这种速度,并且把已有的科研和其他的发现进行整合,这是我们(出版商)希望帮助科学家应对的问题。” 池永硕说。他指出,学术出版带来了科学发现和科学交流效率的提高,本身也需要大量的投入。比如,每年爱思唯尔都会花大量的资金在技术投入上,帮助提高科学发现的效率。“期刊只是我们给科研人员提供的一个解决方案,我们还聘用大量的数据专家,开发人工智能技术,帮助科学家们解决更大的问题,就是数据方面的问题,使他们尽可能便捷地找到他们想要的数据和信息。”
“科研成果的内容本身归科研人员所有,我们并不拥有。但是当出版商对论文手稿进行编辑加工、同行评议、技术开发以后,需要能够覆盖这个过程投入的成本。”池永硕表示,说爱思唯尔的价格高,或者涨价幅度大的,都是不正确的。“通过技术投入和运营效率提升,爱思唯尔篇均订阅价格在所有的出版商中是最低的,而且也处于价格增长最低的10%行列中。”他同时指出,技术投入给学术出版带来了革命性的变化,读者获得了大幅度提升的文章使用效率和实用性。“比如通过ScienceDirect去搜索一篇文章,在2005年前后篇均的超链接在20~25个,但是现在篇均的链接数量已经能够达到400条。这种知识服务的范围和价值,已经远远超过阅读一篇纸质的文献那么简单。”
据国际科学、技术和医学出版者协会(STM)2018报告,自2000年以来,大型出版商在信息和数据分析方面的技术投资总共有35亿美元。STM聚集了21个国家或地区的120多个出版商会员,他们的出版量占所有期刊文章、专著、参考书的66%。
正是因为学术出版商几乎握有最有价值的出版物,虽然他们的付费订阅不断被挑战,与学术界频生摩擦,但研究人员从未真正走开过。
从2012年开始,学术界发起了一场*制抵**爱思唯尔的运动。在“知识的代价”网站(http://thecostofknowledge.com/)上,超过1.7万名研究人员联署抗议爱思唯尔的商业行为,表示不会向爱思唯尔旗下期刊投稿、不担任审稿人以及不担任编辑工作。
这些研究人员反对的理由是,爱思唯尔个别订阅期刊收取高额费用;爱思唯尔通过对图书馆的*绑捆**销售赚取超额利润;爱思唯尔支持《禁止网络盗版法案》(SOPA),《保护知识产权法案》(PIPA)和《研究著作法案》(Research Work Act),限制信息的自由交换。
个体的*制抵**就像是大海上偶尔涌起的浪花。现实是,研究人员的职业生涯无法离开论文,尤其是优质期刊。2016年的一项针对 “知识的代价” 运动的研究发现,四年间,在化学和心理学领域,有38%的署名者出尔反尔,未能履行签名时许下的诺言。当然*制抵**并非没有效果,爱思唯尔也撤销了对研究著作法案的支持。
规模作战的集团军正在赶来主战场。手握期刊数据库采购经费的各国资助机构、图书馆机构结成联盟,这次他们想改换门庭,将大多数学术期刊从订阅转换为开放获取。
“天下没有免费的午餐。做任何事情都有成本。无论是通过订阅付费还是开放获取,出版成本由谁来支付是唯一的问题,也是现在存在讨论或者争议的地方。”池永硕称。他打了比喻,政府投入科研经费,但并没有支付出版商所做的工作,这就好比政府投资修建了高铁,需要有人运营铁路,想要得到服务的乘客需要买票一样。
拉锯之战
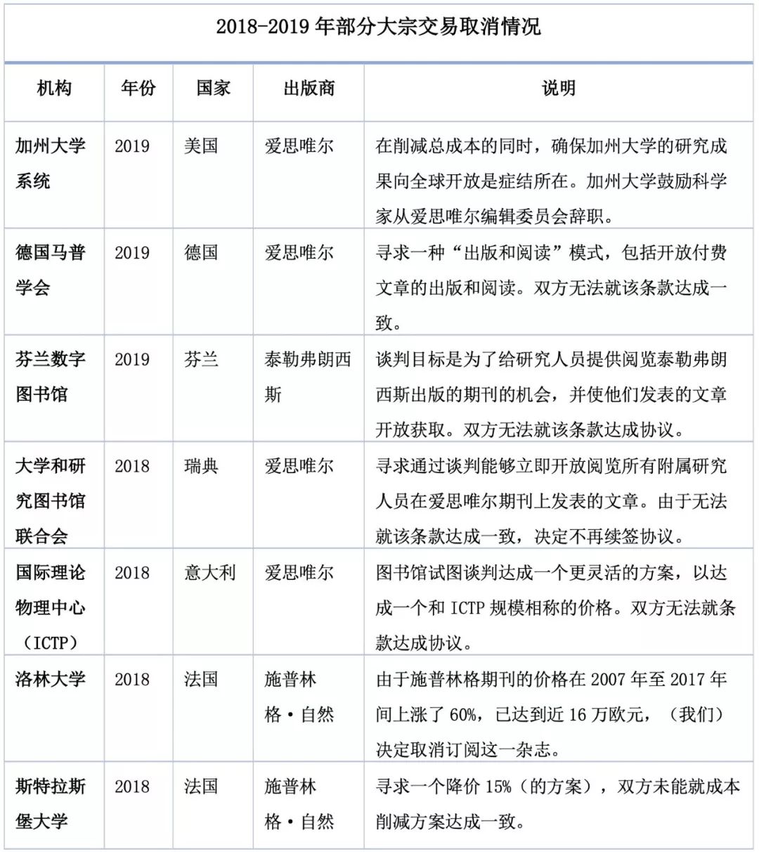
全球学术论文爆发式增长,付不起订阅费的机构却越来越多。学术出版和学术资源联盟(SPARC)网站的“ 大额交易取消跟踪”列表中,有四五十家机构以及他们最近削减订购的学术资源包,这清晰地显示了双方不断扩大的鸿沟。

大型战役首先在德国打响。德国 Project DEAL 在今年1月和8月,分别结束了与全球第三和第二大出版商约翰·威立和施普林格·自然历时3年的拉锯战,并有望在今年年底与后者签订迄今世界上最大的变革性开放获取协议,“显著推动开放获取运动的全球目标”。
但是,Project DEAL 未能与全球最大的出版商爱思唯尔达成协议。双方的谈判始于2015年。期间,近200个DEAL的成员组织的爱思唯尔订阅失效,同时,已有多位德国科学家辞去爱思唯尔的期刊编委职务。
2018年,另一场艰苦的谈判在爱思唯尔和拥有十所分校的美国加州大学之间展开。2019年2月28日,双方未能达成共识,谈判破裂。这次谈判失败的结果是加州大学没有续签与爱思唯尔每年近1100万美元的合同。
加州大学系统的学术产出约占全美的10%。7月,其与爱思唯尔摊牌不再续签协议成为头条新闻。不少大学或图书馆机构发表声明,声援加州大学的决定。

加州大学第20任校长珍妮特·纳波利塔诺,她是第一位担任这一职位的女性。来源:加州大学官网。
加州大学校长珍妮特·纳波利塔诺表示,她完全支持打破阻碍分享研究的付费墙。在博文《给人民的知识》(Knowledge to the people)中,她写道:“扩大教育机会并增加公众对世界的了解是加州大学的宗旨。只有当我们确保大学是信息的渠道而不是其看门人或其同伙时,才能实现这一目标。”她呼吁,全国和世界各地的大学与加利福尼亚大学一道,倡导开放获取每天在校园和实验室进行的突破性研究。“现在是时候团结起来,发起新的信息革命,让公共资助的研究惠及全人类。”
“这次与之前的合同谈判有所不同,加州大学在与大型学术期刊出版商续签的合同中都将努力控制快速上升的成本,并且支持开放获取。” 加州大学加州数字图书馆副执行董事伊维·安德森告诉《知识分子》。他也是加州大学出版商谈判工作组的联合主席。
池永硕在谈及爱思唯尔与加州大学的谈判时,向《知识分子》披露了双方的关键分歧。加州大学系统目前支付给爱思唯尔期刊访问的费用是1100万美元,该费用可以使加州大学35万名学者访问爱思唯尔旗下2500多种学术期刊。在此次谈判中,加州大学提出了一项新的要求,即所有加州大学学者在爱思唯尔期刊上发表的文章立即以金色OA模式对外开放(所谓金色OA,是指作者付费将论文发表在开放式期刊上,所有论文和数据被期刊接受后,立即对外开放)。根据当前的单篇论文服务费(Article Processing Charge,简称APC)市场价格,爱思唯尔认为加州大学还需要为此再支付1500万美元,但加州大学系统坚持一共支付1100万美元。
“尽管我们认识到支付全部的2600万美元对加州大学系统比较困难,提出了折衷模式,但是加州大学系统仍然说不,这是我们所无法接受的。”池永硕说道。他补充说,加州大学学者访问爱思唯尔期刊论文的单篇*载下**成本,大约是平均每人每学期1美元,这个数字在过去8年里下降了20%,而同期爱思唯尔期刊发表的论文增加了65%。
对此价格争议,加州大学出版商谈判工作组的联合主席杰弗里·麦凯-梅森教授在给《知识分子》的邮件中回应称,“我们认为,随着加州大学支付开放出版费的上涨,我们向出版商支付的订阅费用应该会下降。”
在学术出版的战场中,一时间还无法分出胜负。今年4月10日,加州大学和剑桥大学出版社达成了一项开放获取协议。而爱思唯尔也在收获新的续约合同。它在欧洲已经与挪威、波兰、匈牙利等多个国家成功续约。爱思唯尔研究解决方案高级副总裁杰玛·赫什称,每年爱思唯尔约有2000次续约。但形势正在起变化,欧盟内部正在凝聚更多共识,要求全面转向金色开放获取的态度也更加坚定。
2018年9月4日,在欧盟委员会和欧洲研究理事会(ERC)的支持下,12个欧洲国家研究资助机构和若干慈善基金会发起 cOAlition S 联盟,并启动开放获取倡议 Plan S(以下简称S计划),要求联盟成员资助的研究项目的论文从2020年起必须立即全面开放获取。
2018年10月, S计划的设计者罗伯特·简·史密斯前往白宫,寻求美国资助者和政策制定者的支持。美国科技政策办公室(OSTP)明确表示,美国联邦资助者不会签署S计划。在2019年4月30日发表的一个采访中,新任OSTP主任凯尔文·德罗格迈尔表示,“政府不会做的一件事就是告诉研究人员他们必须在哪里发表论文。这完全取决于正在发表该论文的学者。”
2018年12月4日,在德国柏林举行的第14届柏林开放访问会议上,来自五大洲37个国家的113个研究机构签署了声明,宣布支持OA2020 S计划。已经跃升为论文发表量世界第一的中国,在此次会议上表态支持S计划。
2019年2月12日,世界第三大论文生产国印度宣布即将加入S计划。但该计划最初的发起者之一瑞典央行则在3月6日撤回了对S计划的支持立场,表示支持争取更多开放获取运动,但不能支持S计划的时间表。根据最新的进展,S计划将于2021年1月1日生效。
担心受到冲击的国际出版机构纷纷反对S计划。爱思唯尔、施普林格·自然以及《科学》杂志出版方美国科学促进会认为,这种激进的转换将颠覆既有的学术出版生态,不利于研究者,同时破坏学术自由。
与此同时,也有学者不赞成S计划。瑞典生物化学家林·卡梅林组织了1000多名学者联合*制抵**S计划。其核心观点是,这种一刀切的方式,无视学科差异,违背了在美国、德国和瑞典已被广泛认可的学术自由。对学者出版自由的限制将使欧盟学者难以展开国际合作,尤其是与其他国家学者合写论文。而且完全转向金色OA,作者需要支付不菲的论文处理费,尤其是顶级期刊的费用,往往高达数千美元。
在接受《知识分子》访谈时,池永硕表示,“爱思唯尔是认同和支持开放获取的,从未限制研究人员免费开放自己的论文手稿,同时经过同行评议流程的文章,出版商通常允许经过12个月的解冻期后,也是可以免费获取的,这也就是‘绿色开放获取’(以下简称为绿色OA)”。他进一步解释道,“(全面转向金色OA)在一定程度上是对的,虽然并不是完全正确。德国和加州大学希望立即实现金色OA,而且全世界都应该这么做。但实际情况是迄今并没有共识,中国和德国的情况就有所不同,即使欧洲内部,也还没有达成一致,目前S计划占欧洲总的研究资助经费不到10%。所以爱思唯尔和不同的国家和客户坐下来谈判。”
“学术出版模式转变的目标应该考虑科研界的需求,OA经过20年的发展,85%的开放获取仍然是绿色OA(编者注,由于统计渠道和标准不同,数字有较大出入)。如何选择更应该听取科学家的需求,毕竟科学研究是多样的,涉及不一样的科学家群体,最终出版要适应不一样的学科人群的需求。”池永硕说。
出版商泰勒&弗朗西斯最近向其10万作者发起问卷调查,10月23日,这份根据收集到的2755名研究人员(科学、技术、医学领域受访者占57.1%)的有效反馈最终形成的调查报告显示,尽管受访者赞同扩大开放获取研究的范围,但他们对于开放获取的认知程度并不高。仅有5%的人知道S计划,12%的人知道布达佩斯宣言;最近1年里使用金色OA的人有42%,仅有26%的受访者使用了绿色OA;只有41%的人同意将其研究开放给有需要的人。除了开放获取,受访者认为对职业早期的研究的支持(84%),对低收入国家的支持(79%)和确保研究多样性(74%)也很重要。
“我们也要小心,避免让某种意识形态影响我们如何从订阅模式过渡到作者付费的模式。如果转型过快,导致某些国家有过多的损失或者有过多的获益,这都是不平衡的。我们希望是一个渐进的转型模式。” 池永硕表示,“我个人认为十年以后,学术期刊也未必会变成百分之百开放获取的。这并不是说我们没有去努力尝试,只是每个国家和资助机构支付文章出版费的能力并不相同。还有一个问题也是科学界应该去关注的,就是我们是否已经建立起一个能够合理运行的开放获取的基础设施体系,让所有的研究机构、期刊、资助机构都能够顺畅地接入和运行。”
OA出版要花多少钱?
“OA期刊出现以前,有人穷得读不起好文章;OA期刊出现以后,有人穷得发不起文章”。
虽然这是坊间学者调侃的话,但其实所言不虚。2018年,加拿大麦吉尔大学的一名博士生统计了热门开放获取期刊的APC详细数据,从数百美元到5200美元不等,日渐高涨的APC费用,在某种程度上,也让很多科研人员感到不小的压力。

部分开放获取期刊及混合期刊的APC价格情况。
经过20年的发展,开放获取期刊已经有超过13800种,发布了近435万篇论文。如今经过同行评议的论文大约有28%是开放获取的,而且数量仍在增加。
据国际出版商联合组织STM 2018报告的分析显示,2010年在订阅期刊上发表一篇文章(包括印刷版和电子版)的平均成本约合4000美元。当然成本问题受多种因素,如拒稿率,编辑服务水平,内容范围与类型等影响,不同刊物会有较大差异。
相比付费订阅模式,开放获取的出版成本一度被认为具有较大优势,例如,Hindawi 和 PeerJ 等开放获取出版商声称每篇文章的成本低至数百美元。但是严格的开放获取的出版成本一样也不能少,同行评议的组织管理、论文编辑制作、市场推广和传播、技术投入等等,仍然是一笔不菲的费用。
施普林格·自然旗下的OA刊《自然·通讯》向中国作者收取的一篇论文处理费用是5200美元。世界著名的OA出版集团 PLoS,其每篇文章的平均成本从2013年的1088美元,上升至如今的2000美元。而OA界的精品期刊 eLife 在2017年每篇文章处理费2500美元,如今则为2900美元。有业内人士指出,如果 eLife 编辑和同行评议工作不是由科研人员来做,而是由充分竞争的市场中聘用的专业编辑承担,实际发生的成本会更高。eLife 创办于2012年,最初完全由霍华德·休斯医学研究所,马克斯·普朗克学会和惠康基金会资助,如今也需要通过作者支付APC来覆盖整个出版成本。
新的OA出版模式极大地拉低了学术出版的门槛,也为投机者提供了赚钱的机会。OA期刊质量、掠夺性OA期刊、盗版期刊频频成为学术界议论的焦点。很多OA期刊主要以收取作者的APC为目的,同行评议形同虚设。2017年,上百篇中国研究人员的论文因同行评议欺诈被大规模撤稿,涉事的掠夺性期刊也因此浮出水面。
根据程维红、任胜利2016年发表的《世界主要国家SCI论文的OA发表费用调查》统计,中国2015年发表的OA论文数量大幅增加,达到43581篇,首度超过美国(41071篇),位居世界第一。该研究测算,上述OA论文篇均APC为1656美元,中国在2015年度支付的OA发表费用为7217万美元,约合4.5亿人民币。
该文推测,中国SCI收录OA论文的快速增长在很大程度上可能与很多OA期刊的质量控制相对更为宽松和中国的研究评价中强调论文发表数量有关。某些OA期刊为尽量多地发表论文以收取更多的APC,学术质量控制甚至流于形式而沦为“掠夺性”期刊。统计显示,中国作者在声誉较差、影响力较低的OA期刊所发表的论文数量相对更多。例如,埃及的 Hindawi 出版公司旗下系列期刊稿件录用率很高,学术质量控制和学术声誉备受学界质疑,中国作者2015年在 Hindawi 的11种SCI收录期刊中发表论文10179篇,占这11种期刊发文总量的44%,占当年中国在SCI收录OA期刊所发表43581篇论文的23%。
目前,全球学术出版体系和学术评价体系互相倚重,科学家在竞争职位、晋升以及争取资助时,其论文发表的期刊的影响因子往往是重要的参考指标。与此同时,他们没有时间阅读所有的文章,期刊的声誉往往是关注、阅读等筛选的关键标准。*制抵**高影响力期刊会影响学者自身的利益,这可能是开放获取面临的最大障碍。
鱼龙混杂的OA期刊论文的质量、高企的APC价格,已经影响到科学家投稿的积极性,同时S计划与顶级期刊的冲突,也引发部分学者对于科学评估以及科学的职业生涯的担忧。“如果我们不能再在《自然》或《科学》杂志上发表文章,那将完全改变我们的评价方式。” 一位欧洲青年科学家在柏林开放科学会议期间接受《自然新闻》采访时表示。
OA模式切换面临的一系列挑战如今成为国际出版机构聚讼的焦点。大型出版商对于OA的长期可持续性以及APC一类的商业模式抱有怀疑。而对小型大学出版社和社会出版商而言,转换为OA刊将需要额外的营销资源或行政资源投入以更改系统、提高其影响因子,如果投入有限往往需要借助较大的发行合作伙伴来解决问题,但也因此会失去独立性。而对于无法立即获得科研资助的研究人员来说,可能面临无力支付APC费用的窘境。一些南方国家如南非明确拒绝,认为APC“绝对不是南非作者要走的路”。
出版商希望未来的收入是可持续、可以预测的,他们更倾向于与图书馆机构或资助机构达成大笔交易,而不是打理成千上万的作者的APC小额付款。为此, S计划的资助方和支持方一直在探索变革性的过渡模型,以协调利益相关方,加快从付费壁垒转移到OA模式。今年9月,受惠康基金会等机构委托,第三方咨询机构Information Power发布报告称,APC不是唯一的方法,出版商可以选择27种潜在的OA发布新业务模型以完成过渡,但其中基于APC的模型仅有3种。一个显然的问题是,即将在2021年落地的S 计划迫切需要取得真正的进展,APC模型实现的可能性有多少?
中国的开放获取机遇
一个合理的追问是,如果中国所有的论文立即转换为金色OA出版,中国作者将支付的APC费用为多少?中国科研机构支付的订阅费用是否能够基本覆盖转换为金色OA的APC费用?
“OA并非只是一种学术开放,它早已成为一种商业模式。而商业模式就必须算投入产出。”一位中国科技期刊的编辑向《知识分子》表示,当前订阅模式在商业上的本质冲突在于:出版商驱使的高水平期刊发文总量的高增长率与图书馆采购经费低增长率之间的矛盾。出版商往往以单篇文献采购成本的降低作为谈判策略,由于文献总量在不断增加,总采购成本持续高速增长。对于图书馆来说,他们是难以接受所谓的单篇文献采购成本降低的说法。在订阅和OA模式冲突中,除了纯订阅和纯OA期刊冲在最前面外,出版商所属的混合OA模式期刊是高增长率订阅模式难以为继的关键。随着传统的高水平订阅期刊逐步增加部分论文OA模式的选项,采取混合OA模式,为高水平OA论文提供了与主流学术共同体保持亲密联系的渠道(投稿、约稿、审稿、点评等环节)。因此,如果说高水平作者只有等纯OA期刊数量增长到一定程度才敢与订阅期刊决裂,那么混合OA模式的增加大大加速了决裂的进程。
该编辑分析道,当前国际出版商对待OA的策略是加快创办高水平OA期刊,收购中高水平的OA期刊,同时加快发展混合OA期刊,以留住高水平论文作者。无论是订阅模式还是OA模式,高水平作者是平台竞争的核心。长远看,一旦出版商的OA论文的APC收入与订阅收入持平,图书馆将重新陷入无议价能力的境地,因为出版商的OA模式和订阅模式极有可能启动新的高速涨价模式。
“开放获取在道义上非常好,但在法理上也有不公平的地方。” 一位对学术出版颇有研究的中国科技界资深人士向《知识分子》表示,研究人员既承担研究的劳务与费用,又承担出版的所有费用,只有一个新知识的冠名权,实际分享给所有人,版权归出版社。另外,如果没有科研经费,研究人员发表一篇文章需要自己出两三千美元,肯定也是不能承受的。

在第14届柏林开放获取会议上,参会的各国代表听取中国代表介绍支持S计划开放获取的政策。Credit: Georg Botz, Max Planck Society
2018年12月,在第14届柏林开放获取会议上,中国国家科学图书馆(NSL),国家科学技术图书馆(NSTL)和主要研究资助者中国自然科学基金委(NSFC)均表示支持计划S的努力—— “在发表后尽快将研究论文从公共资助的项目转变为立即开放获取,我们支持实现这一目标的广泛灵活和包容性措施”。《自然新闻》迅即报道了中国代表的立场,但同时指出,尚不清楚中国是否会采纳S计划的全部政策。
国际出版商对中国的表态感到吃惊。会议第二天,施普林格·自然基金会首席执行官丹尼尔·罗珀斯说:“这是我从中国那里收到的第一个明确信号。” “我们的印象是,开放获取在中国并没有像在欧美那样紧迫。如果确实如此,我们很乐意参与。”
“中国当前支付的订阅费只有发达国家所支付的很小一部分——爱思唯尔根据不同国家的支付能力进行调整——在长达30年的协议里,我们逐渐增加中国支付订阅期刊的价格”,池永硕对此评论道,“可以预见,未来中国发表科研论文数量会越来越多,将很快取代美国成为世界第一;质量也会越来越好,它们更多会发表在高质量的期刊上(一般来说期刊质量越高,APC费用越高),两项合计,中国必将支付更多的费用。那么问题来了:中国是否愿意为此支付更多的费用,这还是一个未知数。”

2015年主要国家SCI收录论文中OA论文占比及APC测算。数据来源于《科学通报》最新一期发表的《世界主要国家SCI论文的OA发表费用调查》一文。原文链接:http://engine.scichina.com/doi/10.1360/N972016-00914。配图为《知识分子》、镝次元数据传媒实验室策划制作。
“国家层面尚未形成统一的开放获取战略,目前还在深入研究中”,前述科技界资深人士告诉《知识分子》,中国的订阅费到2035年将会达到世界平均水平的80%,而当前的订阅费加上部分开放获取支付的费用,大约占世界整个学术出版市场的6%~7%。中国的学术产出已经占世界论文发表量的20%,如果粗暴地按照金色开放获取立即转换,APC价格和发达国家都一样的话,那中国将付出三倍于现在订阅费用的钱。这显然是不现实的。
联名*制抵**S计划的学者林·卡梅林曾指出,除非中国和美国以实际行动响应,欧盟无力单独改变国际学术出版体系。
S计划能否打破出版商主导的体系,解决学术出版的结构性问题仍未可知。一方面国际学术出版商依然牢牢掌握大多数最优质的科研论文,同时也是开放获取的重要参与者,另一方面,开放获取期刊如何建立透明和可持续的文章处理机制和合理的价格体系,创新同行评议模式,以及建立新的学术评价体系,也是关键所在。
“事实上,作为世界科研论文数一数二的大国,中国已拥有了影响国际学术出版发展走向的地位与实力。中国科研机构和决策者需要做的,是深刻理解全球学术出版的利益博弈和未来数字学术的发展趋势,并积极参与到这场转型变革中,共同建立一套更合理、高效和健康的学术出版体系。”澳大利亚南昆士兰大学数字未来研究所研究员任翔长期追踪国际开放获取运动,他在一篇文章中建议道,中国对策需结合国情,有针对性地解决自身学术科研体系的问题,例如,科研评价对国际出版商和高影响因子期刊的过分依赖,以及国内出版机构在国际学术话语权方面的缺失。全球开放获取变革为中国提供了解决这些问题的良机。
注:叶水送、陈梦对本文亦有贡献。
译名对照表
布达佩斯开放存取倡议,Budapest Open Access Initiative, 简称BOAI
《贝塞斯达开放存取出版宣言》,Bethesda Statement on Open Access Publishing
《关于自然科学与人文科学资源的开放使用的柏林宣言》,Open Access to Knowledge in the Sciences and Humanities
美国国立卫生研究院,NIH
国家医学图书馆,PubMed Central,简称PMC
施普林格·自然,Springer Nature
杰克·安德拉卡,Jack Andraka
弗朗西斯·科林斯,Francis S. Collins
亚伦·斯沃茨,Aaron Swartz
珍妮特·纳波利塔诺,Janet Napolitano
亚历珊卓·艾尔巴金,Alexandra Elbakyan
《游击队开放获取宣言》,Guerilla Open Access Manifesto
佐伊·洛夫格伦,Zoe Lofgren
《亚伦法案》,“Aaron’s law”
罗恩·怀登,Ron Wyden
《学术厨房》,The Scholarly Kitchen
肯特·安德森,Kent Anderson
伊维·安德森,Ivy Anderson
杰弗里·麦凯-梅森,Jeff MacKie-Mason
罗伯特·简·史密斯,Robert-JanSmits
凯尔文·德罗格迈尔,KelvinDroegemeier
林·卡梅林,Lynn Kamerlin
杰玛·赫什,Gemma Hersh
丹尼尔·希米尔斯坦,Daniel Himmelstein
文章处理费,Article Processing Charges
麦吉尔大学,McGill University
《自然·通讯》,Nature Communication
斯蒂芬·库里,Stephen Curry
参考文献:
1、https://youtu.be/L5rVH1KGBCY
2、https://sparcopen.org/our-work/big-deal-cancellation-tracking/
3、https://www.nature.com/articles/d41586-018-07386-x
4、http://www.righttoresearch.org/blog/open-access-empowers-16-year-old-to-create-breakth.shtml
5、https://www.sciencemag.org/news/2017/07/sci-hub-s-cache-pirated-papers-so-big-subscription-journals-are-doomed-data-analyst
6、https://www.nytimes.com/2016/03/13/opinion/sunday/should-all-research-papers-be-free.html
7、https://www.nature.com/news/us-court-grants-elsevier-millions-in-damages-from-sci-hub-1.22196
8、https://www.theverge.com/2013/3/13/4099792/aaron-swartz-to-receive-posthumous-freedom-of-information-award-for
9、https://scholarlykitchen.sspnet.org/2018/02/06/focusing-value-102-things-journal-publishers-2018-update/
10、程维红, 任胜利. 世界主要国家SCI论文的OA发表费用调查. 科学通报, 2016,61: 2861-2868. doi: 10.1360/N972016-00914
11、Heyman, T., Moors, P., and Storms, G. (2016). On the cost of knowledge: Evaluating the boycott against Elsevier. Frontiers in Research Metrics and Analytics 1:7. doi: 10.3389/frma.2016.00007
12、https://www.nature.com/articles/d41586-018-07659-5
13、https://www.linkedin.com/pulse/knowledge-people-janet-napolitano/
14、https://www.nature.com/articles/d41586-018-06936-7
15、https://www.nature.com/articles/d41586-018-07659-5
16、http://jmonlong.github.io/Hippocamplus/2018/02/23/journals-comparison/
17、Piwowar H, Priem J, Larivière V, et al. The state of OA: a large-scale analysis of the prevalence and impact of Open Access articles. PeerJ. 2018;6:e4375. Published 2018 Feb 13. doi:10.7717/peerj.4375
18、SHU, Fei et al. Is It Such a Big Deal? On the Cost of Journal Use in the Digital Era. College & Research Libraries, [S.l.], v. 79, n. 6, p. 785, sep. 2018. ISSN 2150-6701. Available at: <https://crl.acrl.org/index.php/crl/article/view/16829/18997>. Date accessed: 16 oct. 2019. doi:https://doi.org/10.5860/crl.79.6.785.
19、https://2qkk0e1599xt254aernh2gta-wpengine.netdna-ssl.com/wp-content/uploads/2019/10/Taylor-and-Francis-researcher-survey-2019.pdf
20、https://scholarlykitchen.sspnet.org/2019/10/23/guest-post-the-future-of-open-access-business-models-apcs-are-not-the-only-way/
21、任翔:开放获取博弈与出版变局:2018年欧美学术出版发展评述(http://blog.sciencenet.cn/home.php?mod=space&uid=363928&do=blog&id=1183091)
制版编辑 | 皮皮鱼