名单来了!
珠海市市场监督管理局今天发布通知,即日起,珠海301家零售药店 将陆续为市民 提供抗原试剂, 定点、限量、限价销售!
针对近期新冠病毒感染人数增加、用药需求激增等情况,根据市疫情防控工作部署,珠海市市场监督管理局加强防疫物资生产调度,抓好疫情防控措施的优化调整。经与抗原试剂生产企业珠海丽珠试剂股份有限公司和市场供应渠道的沟通合作,自12月21日起,全市301家零售药店将陆续为市民供应新冠病毒抗原检测试剂,实现 定点、限量、限价销售 。保供药店后续将根据实际情况动态调整并更新。

珠海丽珠试剂股份有限公司生产包装车间△ 程霖 摄
每人7日内限购3人份
全市统一零售价格为每人份5元
市民凭身份证即可线下购买新冠病毒抗原检测试剂, 不限珠海本地、港澳同胞、外地来珠工作人员。 每人购买量7日内不超过3人份,每人份全市统一零售价格为5元 ,零售药店销售时将使用智慧市场监管小程序进行实名登记,购买超量将予以提示。
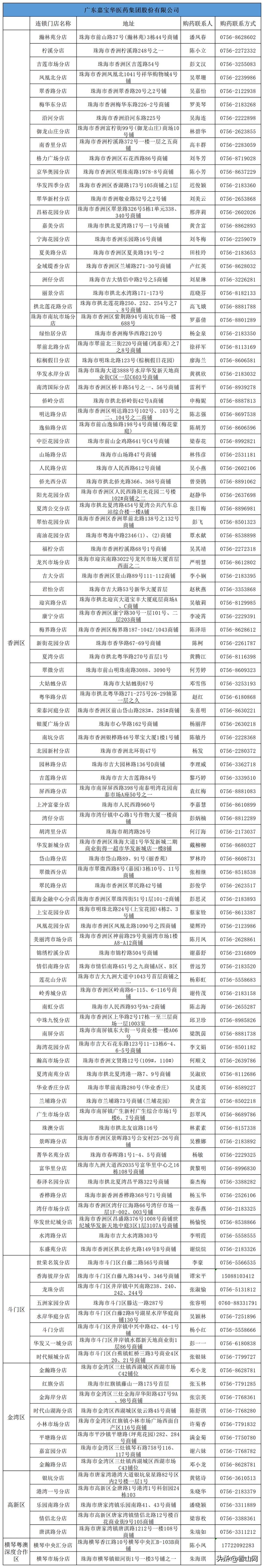
保供药店名单



△点击图片可查看大图
温馨提醒
珠海市市场监督管理局提醒广大市民:个人采用新冠病毒抗原检测试剂开展自测,可扫描试剂卡上的二维码,根据提供的操作视频,按照规定的要求和流程,规范地进行采样、加样、结果判读等操作。如发现零售药店私自囤货、搭配销售等违法行为,可致电12345、12315进行投诉。一经查实,取消该药店保供资格,依法严肃处理。 关于抗原自测,相关知识↓ 1、重要提醒!抗原自测9大注意事项 2、居民抗原自测如何操作?一图读懂→
此外,自12月20日起,我市零售药店开始持续供应退热类药品,实现定点、拆零、限量、限价销售。当前群众购药意愿强烈,截至12月21日16时,购药登记人数已超过19万人。
珠海市市场监督管理局提醒广大市民:选购退热类药品时,除布洛芬缓释胶囊、布洛芬混悬液外,我市也同时供应洛索洛芬钠胶囊、双氯芬酸钠缓释胶囊,这两种药品与布洛芬缓释胶囊、布洛芬混悬液同样具有解热、镇痛、抗炎作用,同属非甾体抗炎镇痛药。市民急需用药或备药时,除了选择布洛芬缓释胶囊、布洛芬混悬液外,也可以选择 洛索洛芬钠胶囊、双氯芬酸钠缓释胶囊 ,但不要同时服用。退热类药品一般服用三天即可,如发热三天仍未退热,建议及时到医疗机构就诊。请市民合理购药,不要盲目囤药,让急需药品惠及更多群众。
转发给身边有需要的人,
合理购买药物、抗原试剂!

素材来源:珠海发布
如有侵权请联系删除