既想购物又想赏景,去哪里比较好?日本一定是很多人的答案~不过,也有很多问题困扰着大家,签证该怎么办?衣食住行如何安排?带着孩子会不会格外麻烦?
已经有过几次日本行经历的达人此行来到了日本冲绳,下面这篇超详细的攻略一定可以解答大家的各种问题~
内容来自网友:ruirui0515

关于冲绳
冲绳(原名琉球),位于中国台湾和日本九州之间,毗邻鹿儿岛县,东临太平洋,西濒东海,主要分为冲绳本岛附近的琉球群岛、宫古岛附近的宫古列岛和石垣岛附近的八重山列岛三个岛屿群,由琉球诸岛、宫古列岛、八重山列岛、大东诸岛等60多冲绳个岛组成,共有152(*鱼岛钓**除外)个岛屿,岛屿从东北面日本九州以南向西南方向分布,直至靠近台湾岛,是一条岛屿链,全长1000多公里。其范围伸延至最北处为硫磺鸟岛,最南是波照间岛,最东边是北大东岛和最西边的与那国岛。航空交通成为冲绳县对外界和对县内的往来最主要的方式,其中对外最重要的是那霸国际机场,该机场位于那霸市。

那霸市区

北部:包括美海の水族馆,琉宫城蝴蝶园,名护菠萝园,古宇里岛等

中部;海中展望塔 ,万座毛, 残波岬,琉球村,美国村等

南部:那霸市区,浦添市,首里城,平和祈念公园等

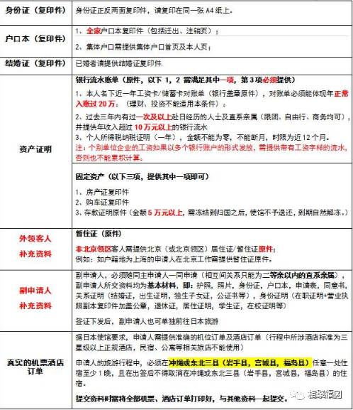
签证办理
据一位在日本多年的姐姐说,其实日本大使馆的三年签证是免费的,因为鼓励外国人游玩,收费其实是旅行社的行为而已,霸王条款还有就是在冲绳涉及的酒店全部要三星以上,当时群里都很困惑,不是规定上说只住一晚就行么,为什么要硬性规定全部三星酒店呢,这就是因为旅行社其实是跟酒店有合作,可以拿到相应的回扣,所以签证之后不可以改酒店,改酒店她们还要收钱,所以第一次去的话就乖乖的从了吧,一定要在check out的时候要宿泊证明,我就在MOONBEACH忘了要了,还好NEST想起来了,一晚酒店的住宿证明和归国报告书交回旅行社就能销签了。

(印有单位全称的抬头信函纸+地址电话)
在职证明
兹证明XXX女士,护照号:xxx,于201x年x月在我单位参加工作至今,系我单位正式职工,任职为xx,年薪x元,我公司同意其前往贵国进行旅游活动。
特此证明
单位名称:xxxx
日期:201x年x月x日
领导签字:(盖章)
电话(座机):
单位地址:
机票预订
机票这次订的很失败,因为很贵哈,北京-冲绳那霸往返3088/人,但是含签证费,本来考虑从天津走,因为价格起码低少1000元,而且在临近出发的时候又看到了1099的天津-冲绳的往返机票,看着肉就疼,不过买了就别过多纠结了,去天津机场又火车又地铁的,带着孩子实在懒得折腾,其实很早就开始关注十一后的错峰出游机票,但迟迟不出,冲绳大概11月份又下不了海了,就想十月底左右去,最后找了某平台的供应商直接问,为了赶紧办签证和订酒店所以就给定了,孩子和大人同价,算下来小一万块了,欧洲有时特价也不过如此了,9月刚办了张AE白金卡,每年3次接送机服务,无限次机场贵宾厅的使用,还可以每年免费带6人一同进入,这次刚好用到了。

酒店预订
说到冲绳选酒店,我其实当时订酒店的时候对冲绳还是一片空白呢,只知道有个海洋馆有个国际通,仅仅如此,基本上了解了下,北部有一些景点要从那霸过去很浪费时间,而且那霸也没有什么海滩度假酒店,出来玩带蕴蕴拥抱大海的怀抱那是必须要的,所以初步决定了订两家酒店,每家住两晚,一家那霸市内,一家订海边度假酒店。
「月光海滩饭店(Hotel Moon Beach)」位于冲绳西海岸,是一家座落在自然风光明媚的恩纳村中的美丽海滩渡假村。在酒店内的宠物空间里可以和饲养小动物们接触,到达酒店很方便的。酒店位于冲绳中部恩纳村,离市区有些距离,机场有大巴直达,所以直接入住这里,前往中部北部的景点比较节省时间,离万座毛,美丽海水族馆,琉球村和美国村都不远,性价比也算沿海度假酒店比较高的了,再说说酒店内部装修略显陈旧,1975年就开业了,这么多年到现在已经还不错了,前台态度都挺好的,入住和退房都很快,房间内的设施比较齐全,还要了婴儿床服务,入住后很快就有客房服务人员过来组建,婴儿床不是小SIZE了,对于蕴蕴100cm上下来说还是睡得下的。

那么第二家那霸市内酒店定在哪里呢,我就在XC上开始翻翻找找,因为市内寸土寸金,双人房都是小号大床,选来选去发现了那霸NEST这家有三床房,正好满足我们三口之家,而且含早餐的性价比也很高,这样三张床我们睡起来就很宽敞了,离轻轨步行5分钟,于是就一不做二不休的给定了,省得纠结了。

NEXT酒店位置非常棒,交通便利,如果从机场过来坐轻轨到旭桥站大概10分钟左右,从轻轨旭桥站走到酒店5分钟,旭桥站旁边就是那霸汽车总站,不用担心提行李走很远,真的很快就走到了,步行前往国际通入口处大概15分钟左右,如果从酒店打车到奥特莱斯大概2000日元。含早餐这个对亲子游来说还是必要的,两个人在哪个便利店买个面包就将就了,带孩子还是把小祖宗伺候美了才能愉快的玩耍,这家早餐就很赞,丰富又营养,种类也不少,酒店附近就有全家,罗森便利店,周围有居酒屋,尤其是离机场近,打车也方便。
出行前在日本AMAZON买了两笔,发邮件给Nest酒店是否可以接收快递,第二天就接到回复说可以接收,接收后放行李部,入住的时候取走就可以了,这样很节省力气和时间,把需要买的东西直接下好单,有的还会比当地买便宜,但是不免税的,考虑好利弊,我是考虑带着孩子如果买太多无法拿,也比较浪费时间

冲绳交通
去过三次东京,已经对日本的交通很熟悉了,地铁换乘也没问题,但是冲绳的交通就没有那么的便利了,那霸市内只有单轨电车,要去中部,北部等偏远一点的地方景点就是公交车,出租车价格也很贵,所以大多数人首选会是包车前往,自驾的话是不可行的,日本这边不承认咱们的驾照,在某宝可以办个菲律宾驾照,但是价格2000左右,还不如包车呢,所以冲绳这边包车非常紧俏,而且价格同比其他城市算略高的。
很多人都会觉得不认识直接问日本人,他们有问必答,这个是肯定的,今年去日本接触了那边工作的中国人,了解到其实日本人其实是最不喜欢麻烦别人的,能自己解决的还是自己解决,就像很多日本70%以上日本人都有花粉过敏,在大街上会看到他们很多人都戴口罩,是因为怕打喷嚏给别人造成困扰所以才带的,问路上只有在是在走投无路,自己查询各种办法无果,需要别的人帮忙的时候才会去询问,而且还要表现出特别特别无奈只能麻烦您了的表情,会感到很对不起,很抱歉占用了他的时间,所以日本人自己知道当有人问他们的时候是真正需要帮助的时候,所以咱们国人去了以后会觉得他们非常乐于帮助别人,我也被日本人帮助了很多次,他们都非常NICE,有时都快到带我们走到目的地了,所以知道了这些后我就更认真的做攻略,尽量不麻烦到他们哈,其实交通并没有想象的那么复杂,点对点的规划好了乘车方式真的很简单。
1.那霸机场——酒店巴士
从那霸机场到本岛中北部地区的度假酒店不用换乘的舒适方法当然就是机场的接送巴士,跟东京内的利木津巴士类似,直达酒店,不用带着巨大的行李换乘也不用花较贵的包车或打车的钱前往,安全,方便,性价比高,作为来到冲绳的第一交通方式,所以避免交通上的麻烦,选择奔到中北部巴士能到达的酒店是不错的选择。
乘车券的购买:不可预约不可上车现金购票,唯一方法就是在机场候机大厅内的巴士引导中心,以及那霸巴士终点站和各个住宿酒店等来出售的。座位是定员制,根据票上对应的座位号入座,如果正式座位满员时可以使用补加座位,但是车费是一样的,有时会出现天气不好或者交通管制,堵塞等原因而迟到,所以要留下充裕的时间
随身行李:大型行李箱、婴儿车、物品都可放入大把的行李架内

TIPS:
1.需要系好安全带
2.禁止在车内站内附近吸烟
3.行李不能占座
4.不能使用手机大声接听电话影响其他乘客,保持安静
5.巴士并不依照飞机到站时刻运营,定点发车,如果错过等待下一班或者自行换乘其他交通工具
我下飞机后前往moonbeach就是乘坐的机场酒店大巴
那霸机场酒店大巴C线:从那霸机场到本岛中北部地区的度假酒店不用换乘的舒适方法当然就是机场的接送巴士,跟东京内的利木津巴士类似,直达酒店,不用带着巨大的行李换乘也不用花较贵的包车或打车的钱前往,安全,方便,性价比高,作为来到冲绳的第一交通方式,所以避免交通上的麻烦,选择奔到中北部巴士能到达的酒店是不错的选择。
下飞机前往国内线航站楼A口旁边就是巴士购票处,我是12:30到达的飞机,预留出关取行李的时间,购买的是13:40的车票,妥妥的,酒店本身也提供机场班车服务,可以在酒店前台购买车票大人单程1500日元,儿童750日元。

2.冲绳轻轨
每列轻轨只有两节车厢,从那霸国际机场到首里城,一共15站,全程30分钟。每站行驶时间大概2分钟左右。起步价230日元,按区间路程收费。从机场到首里城全程总共票价330,儿童半价170。一日乘车劵,700日元一张,凭这张劵24小时之内随意乘坐,不限次数,还有两日券可以选择,1200日元一张,每个站点都有发售,出机场,去空港站(机场站)便可办理了。单轨列车那霸市区游玩还算方便,涵盖那霸市内所有商业街区,国际通,新都心都可以轻松到达,用时少,一日通票只要坐上两次以上就值回票价了,每个车站内还有一些储物柜,但是车站较小,储物柜也有限,先到先得。

轻轨线路图
赤岭站:最早的漫画仓库就在这个站附近,喜欢淘宝的旅客值得一去。
小禄站:和AEON百货商场相连,周边有药妆百元店,好评较多的通堂拉面也在这个站点。
奥武山公园站:奥武山公园,冲绳唯一的棒球比赛场所在站,车站下的墨西哥饼味道很赞~
旭桥站:公交总站所在地,那霸最大的风俗产业聚集地松山,就在此站不远。
县厅前站:国际通入口站
美荣桥站:那霸港口泊就在这个站不远,想要离岛的旅客从港口出发的旅客,可以在这个站下车。
牧志站:国际通出口,牧志鱼市场就在此站不远。安里站:没什么特色的地方。
おもろまち站:就到了那霸新都心商业点,3A百货,DFS免税商场,best电器,yamada电器,无印良品,优衣库,反斗城,西松屋~
首里站:想要去首里城就在这个站下车不。
购票很方便,旁边有一溜小人的按钮可以选择,有单人的,双人的,三人的,还有一大一小,一大两小,两大两小,唯独没有两大一小,不过蕴蕴还小,每次都要抱着过去,所以我们就买了双人的两日券,2400日元搞定,覆盖了我们最后两天的时间,足够用

3.公交车
网站:http://okinawabus.com/zh-cn/rb/rb_routelist/
冲绳bus官网:http://okinawabus.com/zh-cn/
巴士游览优点就是价格便宜,但是速度很慢,如果行程不是很快节奏,可以尝试巴士游览
那霸汽车总站,就在轻轨旭桥站边,坐公交要带好零钱,被个零钱包,每次都是给出一个硬币找回一堆的节奏,公交上要是大钞应该是找不开的
20路和120路的时刻表 分周一到周五的,周六及节假日的,还有周日的,日本人太累了,看的人都要找半天
乘车方式,公交车现在每站都停,但是也要自己记住自己要下的车站,提示大多也是中文,倒还可以,下车的时候要按下车按钮司机才知道

4.出租车
这里不是很建议,因为打表的话很贵很贵,但是听常去日本的朋友说可以跟出租司机谈价钱,如果谈好了的话会比包车来的便宜
冲绳出租车
1)小型和中型都是起步价500円,大型车起步价560円,后门上有标签的,比较容易识别。
2)在那霸市内打车,无论去哪里,包括机场一般不会超过2000日元。从那霸国际通打车到美国村大概3000日元,到恩纳琉球村这里大概6000日元,到万座毛这里大概9000日元。要是打车到海洋博公园,很贵,大概14000日元左右。所以,在这些情况下,要往整个冲绳岛南北转的情况下,还是冲绳包车吧,比较省钱省心!
3)小型车的起步价(1.8km以内)是450日元。之后每增加401m的距离增加60日元。23:00到次日5:00之间增收20%的深夜费用。
全程我们只是从酒店去机场才打车的,其实坐轻轨几站就到了,但是带着行李和孩子就比较麻烦了,所以最后打车,从旭桥到机场不到1000日元,也很贵了,也就不到10分钟哈

5.一日游
冲绳bus官网:http://okinawabus.com/zh-cn/
那霸巴士公司有一些一日游,不同的路线看自己的需求如何,价格都还可以,也可以直接在国内的旅游平台购买一日游,明码标价,就是一日游的时间有些紧张,要跟着大部队走,很局限,所以还是自己玩比较爽一些

6.包车
今年去新加坡和东京都选择了包车,一次试过之后就爱上了,实在是太节省体力和精力了,酒店接送,自己设计景点安排,司机随叫随到的感觉特别好,3月初去新加坡也选择了包车,这次又包车后觉得实在是太舒服了,一点都不累,买东西也不用考虑买太多,直接放在车里最后送到酒店,就是一个字爽,尤其是带孩子,包车就更有必要了,可以在车上休息,甚至带着几件好看的衣服可以在车上换装。日本包车分中文司机和日文司机,日文司机要便宜一些,同样8小时的5座车,日文司机大概1200人民币左右,中文司机就要1500-1700人民币左右了,超时的话2000日元/小时
这次仍然选择的是你来出境游APP包车,可靠安全,选了跟我们年纪相仿的司机龙飞,车选的是丰田埃尔法保姆车,商务车比较舒适一点,宽敞,孩子也不憋屈,中文司机的好处就是沟通交流无障碍,而且这次和上次去东京一样幸运遇到了非常nice的司机,出行前就微信沟通交流,给我们很多意见建议,也让我的行程更加合理化,每个景点基本都跟着我们游玩,讲解,还帮我们拍照,而且对蕴蕴也特别好,一看就是很喜欢孩子,绝对是发自内心的出行前就跟司机联系好,最后还延时了半个小时也没有收费,各个方面都超级满意

冲绳天气
冲绳的最佳旅游时间是4月-10月。它作为日本唯一的亚热带海洋性气候地区,四季的气温没有特别大的浮动,非常温暖。年平均气温22.7℃,
5月到6月是梅雨季节,雨水多并闷热,6月20日前后梅雨结束,这就意味着夏季的到来。夏季以晴天为主,日光强烈。非常不建议在这个时候前来,稍不注意皮肤就会被晒伤。
7月到8月是旅游旺季,适合下海及各类水上运动,偶尔也会遇见台风
9月到11月的这段时期,有时会有台风袭来。
10月份平均气温也高达24.9℃。所以,你可以在4月份到10月份这个悠长的时期中来到这里,享受舒适的海水浴和海上活动。
11月左右刮来强劲的东北季风,以阴天和小雨为主,这种现象意味着短暂的冲绳冬季的到来。在冲绳即使是冬季气温也基本上保持在10℃以上,无雪。12月下旬到4月上旬是观看座头鲸的最佳时节,这段时间,并且不用穿得很厚。只要长袖短外套和羊毛衫即可。
任何季节一定要注意冲绳强烈的紫外线,所以太阳镜、帽子和防晒霜等是必备之品。

时差
冲绳和日本本土一样也是1小时的时差,日本比中国快一个小时
网络通讯
每次出行都是一样开通国际漫游将数据漫游关掉,短信电话都可以接听,但是不会是用自己的网络流量,建议当然是租WIFI游玩了,7块/天,机场还取方便快捷
汇率 消费水平 退税
日本一直是高消费国家,冲绳虽然是一个小岛,但是物价水平并不是很低,以餐饮为例,一碗拉面从650日元到1000日元不等,比较好的烧肉套餐得要6000日元左右。岛上交通费也不便宜,以出租车为例,起步价是500日元。虽然如此,岛上还是有些便宜的东西卖,比如超市里面的鱼生,一盒一般从99日元到300日元不等。
银联
在日本大城市的大型购物商场、电器专门店、以及药妆店、土特产商店等中国游客较多的地方,大多可看到贴有显眼的“银联”标识,有不少地方如果出示护照并刷银联卡,还可享受免税优惠(日本消费税为8%) 。
日本主要城市的大型商场都可以刷银联,不过银联卡可以取现的地方并不多,大城市的部分7-11便利店、三井住友银行、日本邮政储蓄都是可以取现的,但是通常会有限额并收取一定的手续费。日本的ATM机相对比较普遍,但是这些ATM大部分都不接受日本境外发行的信用卡和现金提款卡,而且多数并不是24小时的,能够使用国外卡片的ATM机上通常会标 有“International ATM Service”以及相应海外银行卡组织的标志。为保险起见,请尽量在国内兑换好日币后携带。
货币兑换
汇率一年不如一年,日本的货币是日元,单位是“円(¥)”,目前的参考汇率是100円约等于6.1元人民币
信用卡
刷卡在日本非常普遍,几乎所有的商店、餐厅等都接受刷卡付费,不论金额大小。所以准备购物的朋友们准备好信用卡是没错的,方便快捷。如果要光顾一些比较个性的小商店,或者购买短途车票等,也会碰到不支持刷卡的情况,以防万一还是应当随身携带现金。在一些情况下使用信用卡会有限制,比如消费在1000円以下不能刷卡。
那霸国际机场大厅内,有提供日币及诸多货币的兑换服务。但手续费可能会比较高,建议在国内兑换好了再出境,一般自由行兑换5万日元适宜
小费
在日本不需要给服务员小费。因为这一项消费已经都添加到总金额里面了,不需要单独再给。
退税
由于现在购物需满10,000円才可以申请退税,2014年10月1日的新政策则是『新加入』的店铺只需购满5,000円就可退税,我就碰到过购买食品是5,000円就可退税,单购买美容产品就要10,000円才可以退,所以进店一定要看好要求,必须要随身携带护照,退税的单据是钉在护照上的,要不无法退税,而且有些店铺退税柜台和结账柜台不在一起,避免拍错队也一定要看好,一般比较大的商场和百货公司都有专门的退税点。所以比较方便,这说明的是在日本刷卡退税是最方便的,不用拿单子去机场,而是在店内就可以解决,有的地方是直接退好税再交钱,有的商场是先交满金额,然后去另一个窗口退现金。退税后的商品柜员都会给封在一个袋子里,并嘱咐不要打开,出境的时候还会被检查,打开失效了,但我每次都打开后重新装行李箱,到机场后直接托运,出境的时候海关人员只是把钉在护照上的小票撕走,并不会检查你的商品
冲绳旅游网站&APP
1.冲绳观光会议局:http://visitokinawa.cn/
2.Yahoo日本天气预报:http://weather.yahoo.co.jp/weather/
3.找路:www.routefinder-okinawa.com
有简体中文、繁体中文、英文、日文等版本
首先你要先反复在Google map上研究你要去的地方,然后在这个站点的地图上寻找出发点和目的地附近的车站,搜索后会反馈你乘坐公交车的路线和准确的开销。很多人嫌公交车找零麻烦,想买公交IC卡,那么充多少钱合适?当你确定了行程安排后,通过这个站点算好钱,踏实充值吧~
4.Google map:出国必备
5.食べログ Tabelog官网:https://tabelog.com/
App*载下**:https://itunes.apple.com/jp/app/id763377066?mt=8
中国的app store*载下**不了,我试了下不可以,所以还是直接手机上网页查看吧
tabelog在日本觅食的首要工具,是类似blog的网站,网友会在每家餐厅吃过之后上传照片跟感想,虽然有时照片并不那么美丽,但它很接地气,很真实,还会附上菜品的价格和品尝的日期
操作:首先入口页面很简单使用,搜寻哪一个车站附近的美食或是已经锁定哪家餐厅了直接输入即可(可输入中文,如果都是日语平假名片假名的话在google查到日文直接复制粘贴就可以了)搜索到之后会直接显示平均消费金额,根据自己的预算选择
6.iMoney全球汇率转换当然是购物时用的
7.Tripadvisor 这款APP深受外国人的喜欢。包含了日本在内的诸多国家热门景点、酒店、餐厅,各个类别门店收录数量较多,而且有点评日期也都比较“新鲜”,可参考性不错。
8.乗換案内-地铁换乘地铁换乘路线及到站时间均有显示,地点名称是日本汉字,大部分都可以看懂。多数日本人较钟爱的一款APP。面对日本复杂的地铁线路,有这样的APP是比较省心的。和旅鸟日本地图配合使用,再复杂的行程路线都不是问题。
9.有道词典-中日文翻译在翻译功能中,选择中翻日选项,可以快速把汉语表达显示成日文,解决相应的交流沟通问题。在日本看指示牌、点餐时还可以使用“拍照翻译”这个功能,拍一拍就知道是什么意思,方便实用。
冲绳美食
冲绳县是日本国内出名的长寿地区,跟当地人饮食习惯还是有很大关系的,四面环海,有丰富的海鲜资源,当天打捞当天就可以品尝到,食材新鲜,无污染,在冲绳没有那么多时间来品尝美食,但也罗列了一些出来供大家参考
1.琉球の牛★★★★★
地址:国頭郡恩納村前兼久909-2
电话: 0081-98-55894158
住在MOON BEACH HOTEL当然不能错过旁边的琉球の牛了,一定要早些去,午餐可以预定,晚餐不可以预定,进门就需要脱鞋,会有专门的存鞋小柜子,价格不算便宜,中档偏高档次,最贵的特级县产和牛肋眼肉4000日元,也有2000日元左右的牛肉,看自己选择,都非常不错,甩国内牛肉好几条街,牛排都入口即化,饭后可以要冰激凌,跟糖块一样,特别爽口丝滑五星推荐

2.冲绳とんかつ食堂 しまぶた屋★★★★
地址:恩纳村近MoonBeach hotel 从酒店出来右转即可看到
住在人气比较旺のmoonbeach hotel,第一晚吃的琉球の牛,第二晚选择了门口的家庭冲绳料理,特别温馨的小餐馆,里面座位不多,有两个榻榻米,闺女特别喜欢坐,晚上就一个老板娘,兼顾招待客人和主厨,菜单有中文,很贴心,图文并茂,觉得可以选择好自己想吃美食,价格也很亲民,一份料理1400日元左右,我们点了两个套餐,一份炸猪排荞麦面套餐,一份滑蛋东坡肉饭,还有一份孩子吃的乌冬面,最后不过瘾又要了一份天妇罗,很有家的感觉,味道也很赞,还有儿童的餐具,吃完饭后老板娘还帮我们拍合影,问我们味道如何,我们给出大大的赞,墙壁上全是游客留下的照片,这里实惠又美味,不能错过

3.康竜(那覇国際通り店)★★★★
地址:那覇市歌町4-19-1 ルカフ オモロマチ 3F
拉面在冲绳绝对不能错过,选哪家呢,最后经龙飞介绍了一家人气拉面,这个当地人比较推荐,丝毫不逊于一兰拉面,点餐方式同暖暮拉面、一兰拉面,有儿童座椅提供,不占地方又安全

4.Ocean Blue★★★★
地址:在冲绳美丽海水族馆里面的贯穿两层楼的巨大水槽“黑潮之海”旁边,看着大水槽里面的鱼,吃着好吃的东西很特别的体验。
营业时间: 3月至9月为8:30-20:00,10月至次年2月为8:30-18:30
人均消费: 300-2000日元
咖啡馆贴着黑潮之海玻璃水箱的一侧,呈长条形布置,一式的小圆桌和靠背椅,需要提前拿号预约才能坐在靠玻璃水箱,高峰时段可能要等一个小时左右,隔着大玻璃,一边观赏冲绳深海的珍稀鱼类悠游,一边吃着冰激凌,还能享用冲绳美食塔可饭,鲸鲨及各种各样的鱼儿在身旁游来游去,性价比真的很高,绝对不像很多景点那么坑,蛋糕很可爱又很可口,可惜当时我们吃的时候蕴蕴睡着了

5.和風亭(那覇メインプレイス店)★★★
地址:那覇市歌町4-4-9 那覇メインプレイス サンエー
电话:98-89513301
新都心3A百货一层,很明显的位置,看着很高档,橱窗里的一些展品菜式吸引了我们,觉得即高大上又很亲民的样子,选择特别丰富,而且还有儿童餐,看上去很有食欲,但其实菜品并没有看上去那么美味哈,怪不得日本著名美食网站Tabelog的打分却很低

6.焼肉きんぐ(那覇新都心店)★★★
地址:那覇市牧志3-1-6 勉強堂ビル 2F
电话:98-55700243
新都心反斗城对面的烤肉自助,价格 3980、2980、2680日元不等,也是包车司机龙飞推荐给我们的,自助很适合孩子,也适合我们,IPAD点餐,有时间限制,但绝对够用,上菜很快,但是牛肉的品质和琉球の牛还是差着几条街,虾和鱿鱼实在是很新鲜很嫩,其他品种也很齐全,吃得很饱服,甜品,主食也很齐全,总的来说很不错

7.グルメ回転寿司市場(美浜店)★★★★
地址:北谷町美浜2-4-5
电话:98-88340141
美国村门口就可以看到的回转寿司,非常有人气,我自己非常喜爱,价格也非常亲民,而且食材特别新鲜,直接拿贵的就好了,绝对不会让你失望,厨师都是年迈的长者,吃的也会很放心,还有很多小吃甜品可以选择,这里不能刷卡只接受现金

冲绳购物
1.国际通商业街(Kokusai Dori Street)
地址:Kokusai Dori Naha-shi, Okinawa-ken 900-0014, Japan
交通:那霸巴士终点站下车,步行5分钟。
从单轨电车“县厅前”站的检票口出来,下东出口的左边扶梯(或者是台阶)后直走50米再过红绿灯(Scramble十字路口)进入国际通。
国际通大道位于那霸市中心,是冲绳观光的出发点也是那霸的中心繁华街,全长达1.6公里。二战受到毁灭性打击后以惊人的速度复兴,因此人称“奇迹的一英里”。街边百货店、餐厅、出售美军军品的杂货店、土特产店、時装店鳞次栉比,价格合理。购买手信,小玩意比较合适

2.3A百货(San-A main place)
地址:那覇市OMOROMACHI4-4-9
官网:http://www.san-a.co.jp/cn/
交通:乘Yuri-Rail单轨电车至おもろまち(Omoromachi)站,沿DFS方向直走,穿过两条马路即是。从单轨电车新都心站检票口出来下西出口的左侧台阶,在第一个十字路口右转,直走600米即到。步行需15分钟。
冲绳最好逛的商场!非常好逛,一共就两层,每层都好大好大,而且价格亲民,不是傻贵傻贵的,有TOKYO HANDS,二层有日系衣服和童装,还有个百元店,很喜欢这里,一层有一片吃饭的区域,选择也很多。在有“TAX FREE”标志的店铺单次购物满10001日元可以享受免税价。

3.美国村(アメリカンビレッジ)
地址:日本沖縄県中頭郡北谷町字美浜16-2
交通:美国村位于那覇市东北约20km处的北谷町美浜,从单轨电车旭桥车站步行3分钟到那霸公共汽车站乘坐20/28/29/120号系统路线巴士(约50分钟)至军病院前下车,步行5分钟即可到达。
美国村AEON很好逛,也是只有两层,有卖衣服的,二层童装和玩具很齐全

4.冲绳DFS免税店
地址:4-1 新都心,那霸市,日本冲绳
营业时间:星期一~四9:00~21:00星期五~日?节假日9:00~22:00
新都心地铁出站即可看到、冲绳岛DFS环球免税店是DFS环球免税集团全球最大规模最奢华的旗舰店,总面积达45,000平方米,位于交通便利的日本冲绳岛那霸,购物环境奢华、高雅、艺术。冲绳岛DFS云集了几乎所有世界最知名的顶级奢侈品牌,为前往冲绳岛旅游的中国游客提供了最好的购物休闲娱乐场所。

5.唐吉可德(冲绳一共4家店)
中文官网:http://www.donkicom.cn/
在东京最爱逛的免税店,品种齐全,吃喝玩乐购一站式,能买到所有需要的东西,殿堂级扫货好去处。
商品种类繁多,价格便宜,营业时间长,这正是唐吉诃德人气的秘密。店内从食品,药妆,家电,服饰,生活用品,旅行箱包到奢侈品,甚至派对道具,cosplay用品,基本上你能想到的样样都有。
可退税,退税有退税的结账柜台,我们去的国际通店,一层还有一家PABLO乳酪店

6.新都心商区
最南边的区域就是DFS和3A百货,也是大陆游客最常去的购物场所。
这一区域还有许多酒店,例如大和鲁内、东横、自由花园、APA都集中在附近,出行很方便。
3A百货向北隔一条马路就是冲绳博物馆/美术馆。博物馆对面就是山田电器(Yamada电机)
博物馆再往北就是Apple Town商场。商场的一半被ToyRus和BabiesRus占据了,最爱逛这里,买了蕴蕴心爱的面包超人玩具,里面婴幼儿的服饰食品以及各类玩具一应俱全。Apple Town再往北过一条马路就有另外一个商区,里面还有优衣库,无印良品,还有一家很大型的电器店BEST,旁边有药房和生鲜超市,整个Apple Town从它入住的店家到内部的氛围都是适合亲子同游的。而在Apple Town沿旁边的小路向新都心外围的方向走就是西松屋,同样是在国内也很有人气的婴幼儿商品的卖场。

7.Ashibinaa Outlet Mall
地址:丰见城市丰崎1-188
交通:先在那霸巴士站乘坐55、56、88、98路车到アウトレットモール前站下车直达;也可以在那霸机场或单轨电车赤岭站乘坐免费的区间巴士,到糸满巴士站需要15分钟。从那霸市区直接出租车前往,每车2000日元以内;从那霸国际机场约1500日元,15分钟即达
Ashibinaa入驻的店家不少,不乏Coach、Gucci、Ralph Lauren、Boss这些国内耳熟能详的牌子,而且在有折扣的时候价格还是比较实惠的。不过有些品牌因为是工厂店的缘故,所以铺的商品的款式质量什么的和专柜不能比。因为时间有限没有前往
8.JAPAN AMAZON
官网:https://www.amazon.co.jp/
日本AMAZON有自营也有第三方,REFA就是第三方发货,首页的搜索条上可以直接搜索中文,很方便的,看上什么直接加购物车,然后点购物车结账,就可以看到具体的税是多少,邮费是多少,具体什么时间送到都会写得很清楚,基本不用翻译软件,全球亚马逊的结账方式都一个套路,买过一次就知道了地址填上的是酒店官网上扒下来的地址,邮费只要买够2500日元就可以包邮

9.平和通商业街
地址:国际通三越百货对面
国际通上的三越百货对面的一片小商店街,有顶棚,逛街购物风雨无阻。各种冲绳特产都能在这片商业街里找到。平和通商业区以牧志公设市场为核心,由平和通、市场本通等几条商业街构成,是平价服饰、特产和日用品店铺聚集的街道,具有浓郁的当地特色,是冲绳观光的一个看点。
10.药妆店
冲绳的药妆品牌很齐全,药妆店除了买化妆品外,值得买的东西是药类,日本的药类大多没有副作用,可买止痛药、膏药,退烧药一类,效果较好,但价格一般不便宜,但我也还是会买一些常用的回去给宝宝用。据冲绳姐姐说大国药妆价格更便宜些,我觉得逛药妆店趁早别趁晚,早买早踏实,省的最后一天急急忙忙的还好多忘了买或者缺货的,如果有包车的时候最好在包车的路上的景点或者商场给搞定,这样可以把买的东西放车上直接拉到酒店,自己轻松
①.大国药妆(国际通就有4家)
●国際通り県庁前店MAP (离县厅前站最近的国际通上-目前没有百元商品)
●国際通り西店MAP (惊安殿堂附近)
●国際通りむつみ橋店MAP (最新开幕在星巴克正对面巷子口-目前没有百元商品)
●那覇国際通り店MAP (HAPINAHA-原三越百货旁巷子那家, (药妆店+100円店)位于国际通上三越旁巷内,这间算冲绳那便宜的,可下手
●小禄駅前店 MAP (小禄车站旁)
●那覇新都心店 MAP (新都心法华饭店旁,DFS后方)
●北谷アメリカンビレッジ店 MAP (北谷摩天轮下)
●北谷西2階店 MAP (Red Lobster河对岸的白色建筑)
②. セカミ 平和通商店街内 (较便宜)
③. Tokyu Hands宜野湾市
④. 松本清宜野湾市 (偏贵)
⑤. 松本清国际通上(牧志駅旁)
11.机场
机场通常是整个旅程中买买买的最后一站,而且是可以把剩下的日元都花掉的地方,我挺喜欢在机场逛的,机场的国际航站楼和国内航站楼是分开的,如果坐轻轨的话需要走上那么几百米,有标识顺着走就好了,过了安检右手边有吃饭的地方,我们中午在这里解决的,买了拉面和米饭套餐,还有冰激凌,免税店有一家DFS,不是很大,奢侈品少见,但是化妆品还是比较齐全,也有的买特产,像紫薯蛋糕有小包装的,可以补点货回去送人,在吃饭的旁边有一家买护肤品的店有CPB,给机场预留1个小时的时间就够了
冲绳滑梯公园
亲子游带小孩来Okinawa没有玩超长滑梯就等于没来啊!当时看晚上的一些攻略上的照片就长草了,冲绳一共有四个滑梯公园,当然在短时间内不能全部玩到,挑了其中的两个方便前往的去体验了下,简直太好玩了,蕴蕴都已经不愿意走了,连我们也玩的很上瘾,而且大人的重力加速度会更快更爽
TIPS:速度很快,建议可以穿薄长袖来避免用手煞车时擦伤
公园滑梯都是属于滚轮型的,所以速度快上来PP会很疼,最好在药妆店或者便利店买上一个 滑梯板或者自带硬纸壳,这样就不烫pp,和pp疼了
四大超长溜滑梯综合评价:
以顺畅程度排名浦添大公园>海军壕公园>西崎运动公园>奥武山公园,新旧度也是,
至于好玩度海军壕公园=浦添大公园>西崎运动公园=奥武山公园
1.浦添大公园★★★★★(最佳推荐,人少,最新,设施多,环境好,干净)
地址:冲绳县浦添市伊祖115-1
交通:国道330旁边,导航请导〒901-2132冲縄県浦添市伊祖5丁目,建议包车前往,公交很麻烦,我们是从中部酒店包车游玩到浦添公园再回那霸的酒店
包车或自驾的游客可以把车停在东入口旁的停车场,稍微走一段就可以到游乐区入口。西入口则可通到展望台,展望台除了可以由楼梯登上,还有盼回曲折的无障碍通道可以直达三楼,日本人在这方便确实做得非常人性化,旁边也有个停车场,但到游乐区要走一大段下坡路
公园内游乐设施完整且活动空间大,孩子玩乐时不至于发生危险
浦添大公园儿童游乐区设施分布:1,超长滚轮滑梯;2,巨型攀爬架;3,小型组合滑梯;4,广场;5,事务所暨厕所、自动贩售机;6,迷你滚轮滑梯;7,超宽滑梯

2.旧海军司令部壕公园★★★★(离那霸市区较近,交通方便)信息图片来源于网络
地址:豊見城市字豊見城236番地
交通:在那覇公交车总站搭乘33路、46路或101路的公交车,在丰见城城址公园前站下车,步行约10分钟即可抵达。海军壕公园正好在西崎运动公园和奥武山公园的中间,那霸市旁的豊见城市,这三个溜滑梯距离都不远,可排在同一天去
海军壕公园设施分布:1,黄色滚轮滑梯;2,蓝色滚轮滑梯;3,攀爬架;4,上山台阶;5,其它游乐设施
旧海军司令部壕公园的超长溜滑梯盖在半山腰上,有蓝黄两座,从上方溜到下面后可以在下面的公园继续玩,位在那霸市郊的壕公园,是一个拥有完整游乐设施的儿童公园,空间也算大,绝对是亲子到冲绳必去的地方,两座超长滑梯,蓝色和黄色,黄色属于短而快,蓝色属于长,但有点涩涩的,不是很顺,两个噪音都很大,有些影响游玩体验,从滑梯底部攀爬上去的时候除了有台阶还有一些攀登架可以让孩子更有兴趣,这里的攀爬架也是依山而造分为数段,每段的挑战不同,有绳网,有绳索,还有大回环的网道,能爬到上面难度还是有点的。滑下来后下面有一个绿树成荫的小公园,里面有些小沙坑,秋千等等适合小宝宝玩的游乐设施

3.西崎运动公园★★★★信息来源于网络
地址:冲绳县系满市西崎钉3丁目
西崎运动公园在那霸以南的系满市,离机场不算远,建议打车或者包车前往,从Outlets出发很近,向南跨过一道大桥就到了。开车只需要三分钟
西崎运动公园在系满渔港的北方,除了超长溜滑梯外,西崎公园一整个是综合性的运动公园,有棒球场、田径场、体育馆等,整个滑梯看上去巨大,呈S型,滑梯还会经过一个大水池,很有云霄飞车的感觉,爬到顶层还要穿过类似钟乳石洞的山洞,滑梯不是很新,顺畅度还可以,没有浦添的顺畅,有些地方也需要助力一下

4.奥武山公园★★★
地址:冲绳县那霸市奥武山钉52
距离市中心很近,单轨电车可到奥武山公园驿,步行约5~10分钟,我们是最后一天早上来玩的,坐了两站电车下车顺着路走一段就到了,虽然没有去过另外两个滑梯公园,我觉得奥武山已经很好玩了,很适合蕴蕴这种上幼儿园的宝宝来玩,我们期间看到了3家幼儿园带着小朋友们过来玩

全文节选自《【慧购达人】蕴游琉球感受冲绳の蓝 5天4晚乐悠游》,虽然已经如此详尽,其实喵喵只选择了最实用的部分哦.

热门推荐