无故事,不白酒!国内白酒品牌各个个都是讲故事的一把好手,贯穿上下五千年历史长河,但论起“最传奇”,还得属听花酒。

图源:文心一言
话说听花酒总设计师张雪峰有天凌晨4点在实验室靠着椅子小憩,一位白髯飘飘的老者(有说法为太上老君)飘过来,挥起拂尘在他手心写下一个“活”字,张雪峰心想“水在舌边即为活”,舌边之水不正是唾液吗?在此“老者”的启悟下,张雪峰以唾液为灵感就此创立了听花生津白酒。

创始人都说了是梦中受仙人指点而来,是上天给饮者的巨大恩惠,所以这价格必须定得超高,好家伙, 5.8万一瓶 !
寻常百姓家大呼,喝不起喝不起!“这酒一本正经的胡说八道。”
就这?还只是听花酒传奇故事的开端而已……
“神仙溢价”白酒
有故事的白酒背后必有一个不简单的操盘手,听花酒创始人张雪峰的另一个身份,是A股上市公司青海春天(600381)的董事长兼总经理。

来源:企查查
2003年张雪峰拜访了一位活佛,活佛最爱的一匹马生了怪病,喂了一周时间冬虫夏草,病好了,张雪峰深感震撼,成立了青海春天公司,操盘把冬虫夏草变成为具有神奇功效的保健品—“极草粉片”,还卖出了比黄金贵3倍的天价,极草也由此得名“软黄金”!
2015年巅峰时期,极草粉片产品营收规模高达11.17亿元,占公司总收入的8成,毛利率55.21%。在2011年到2016年5年内,极草的广告在电视媒体上狂轰乱炸。数据显示,期间青海春天在广告上的投入超过10亿元。
2016年,青海春天“极草”因合法性等问题被有关部门勒令停产,张雪峰和青海春天也坠落神坛。
极草热度退却之后,张雪峰又在白酒营销上故技重施。
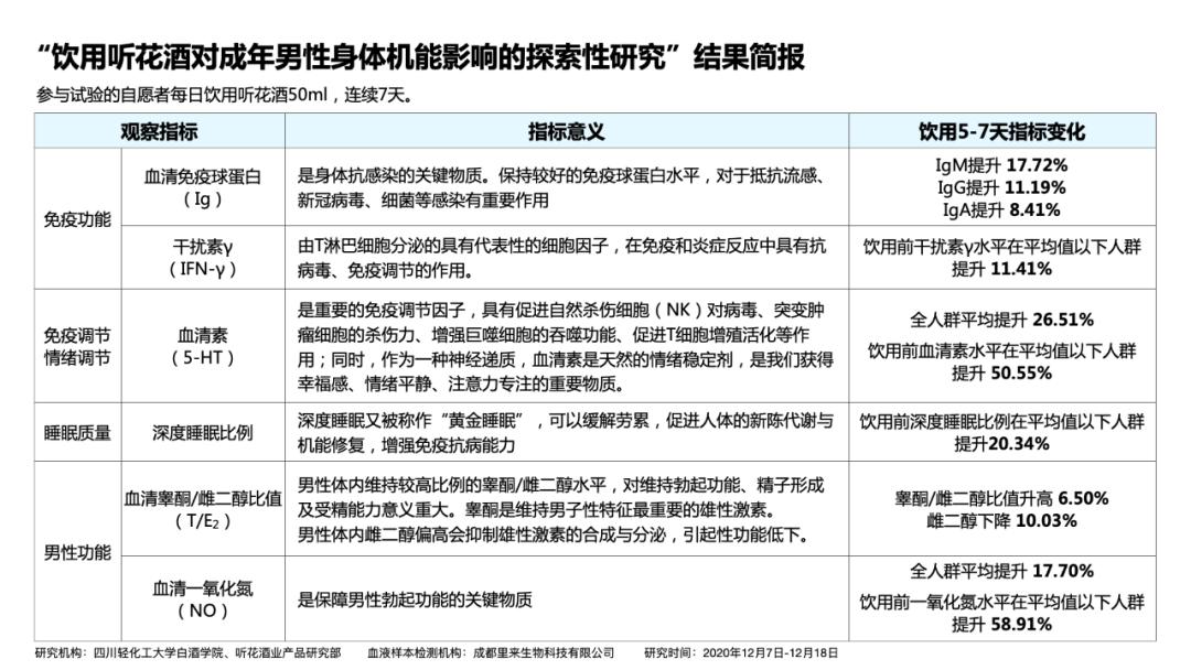
仙人托梦继承了活佛喂马的故事,白酒功效上也继承了极草的保健功能,听花酒大肆鼓吹“听花断酒”的神奇技艺,仅凭借倾听酒花破裂的声音就能够识别酒质优劣,故取名“听花”!并称听花酒具有“提升免疫指标、深度睡眠比例、男性功能指标” 等功能。
听花酒分酱香和浓香两种,在价格上也与极草一脉相承,标准装定价为5860元/瓶,精品装售价高达58600元/瓶。 如果按听花酒官网显示的精品装听花酒58600元/瓶(750毫升)折算,每10毫升的精品装听花酒要花超780元。
宣传上打出了“香高一寸,味厚三尺,落口生津”的广告,甚至将广告插播到女足亚洲杯CCTV-5比赛直播中。行业期刊《中国食品》也刊登了一篇文章,表示“听花酒能提升成年男女性激素水平”。
引爆话题的是,听花还邀请1998年诺贝尔生理学或医学奖获得者斐里德·穆拉德(Ferid Murad)教授,和2013年诺贝尔化学奖得主亚利耶·瓦谢尔(Arieh Warshel)教授出任听花酒联席首席科学家,牌面前所未有,连茅台都得叫声大哥。

其中, 斐里德·穆拉德由于其诺奖成果促进了万艾可的发明,因此他也被称为“伟哥之父”。这其中的目的就很明显了,游走在广告法的边缘,句句不提保健品,句句说的是保健功能。
为了自证“科技创新性”,2021年,听花酒业在线上举办了一场“中医理论指导白酒健康化研讨会”,会上发布的报告显示,对于参与试验的健康成年男性志愿者,每日饮用听花酒50ml,连续7天后, 免疫指标、深度睡眠比例,以及保障男性勃起功能的一氧化氮水平等数据,明显提高。

近日美国《华尔街日报》、彭博社等多家媒体竟然发布了关于听花酒国际发明专利申请的报道。该报道称,一项名为《酒精和凉味剂的组合物在调节性功能、保护心脑血管系统、促进肝细胞再生、抗肿瘤、提高免疫及睡眠质量上的用途》的发明专利申请,已于2022年12月8日由世界知识产权组织国际局公布。会玩儿!

央媒推广、中西医背书健康价值、诺奖得主加盟坐镇,发明专利加持,此酒不火,天理何在?
按照张雪峰的构想,预计听花酒5年要做到300亿元规模。
重金营销,难挽业绩
青海春天(600381)于2014年上市,被称为“虫草第一股”,2016年进军广告和投资行业,2017年当年广告业务贡献了2.24亿元的营收,远超净制虫草和虫草原草贡献的1.78亿元。

青海春天2017年财报
主营虫草业务萎缩后,2018年,青海春天开始转型,正式入局白酒行业,通过收购拥有了凉露白酒的全国总经销权,将其定位为“吃辣喝的白酒”,给这款酒设定的消费场景也是搭配火锅饮用,直冲江小白腹地。
这次转型,青海春天也是下了血本的,2018年销售费用一举增至9290.79万元,销售费用率接近28%。
只可惜,凉露酒只是昙花一现,很快就消失在大众视野。
财报显示,青海春天2018年在“酒类快销”板块的营业成本为1194.2万,创造了2519.6万的营收,但单项亏损为7705.9万元;2019年,青海春天继续加大对酒水业务的投入,这一年酒水业务上的营业成本为3588.2万元,创造了6543.7万元的营收,单项负债总额扩大至2.5亿元。
但在青海春天的众多业务板块中,白酒依然是毛利率最高的版块,2020年的财报显示,白酒业务的毛利率高达71.39%。这也就解释的通青海春天为何重金营销听花酒,试错的机会已经不多了。
这几年听花酒卖的如何呢?公开数据显示,从2018年到2022年,青海春天5年的酒水销售总额共计2.1亿,其中2022年最多,卖了9000万。 听花酒2022年的销量是7000多万,但这7000万中,80%都是压给了经销商渠道的。
2022年年初,5.86万元的精装版听花酒上线时,受到全网关注和讨论,但上线至今,该产品在天猫听花旗舰店仅有1评价、在京东听花酒水旗舰店评价量为4。
高端销售不利,2022年年中,读花酒低调地上线了,定价586元一瓶,去年该产品的销售额为2051.63万元。
白酒要想在激烈的市场里厮杀出来并不容易,去年青海春天销售费用激增至1.22亿元,同比涨幅达到120%,而同期营收为1.57亿元, 这样的数据也不免让人质疑,公司的媒体推广商是否与公司及其客户之间存在关联关系、利益输送等?
青海春天发布专利、聘请穆拉德与瓦谢尔两位诺奖得主为联席首席科学家,似乎在科研上下了“大功夫”,然而数据显示,2022年青海春天研发费用为1138万,仅增长19.29%,和广告费比起来只是毛毛雨,两位诺奖得主的参与度究竟如何无从得知。
2020年-2022年,青海春天公司连续三年营业收入皆恰好过亿,分别为1.24亿、1.28亿、1.6亿,期间净利润皆为亏损态势,亏损金额为3.2亿、2.49、2.88亿,就这样巧合的避开了被实施退市风险警示。
更巧合的是,青海春天近三年聘用的年审审计机构都是新换的大信,该会计所近年来频频遭罚,甚至有财务造假案,让不少投资者对其可信性、独立性产生质疑。
结语
在高端白酒领域的基本法则是:高端酒=品牌×社交属性×变现能力。
这一点在茅台身上体现的淋漓尽致,送礼宴请有名有面儿还能流通变现,更重要的是经过历史沉淀,品质有基本保障,对于涉世未深的听花酒来说,在质和量上显然达不到顶级高端酒的水准, 仅靠噱头或智商税的话,很难实现非买不可的心智占领,毕竟钱多的人,一般都不傻。
不过听花酒也传承了品牌一贯的善良品质,不偏穷人。
至于听花酒能否带领青海春天走出连年亏损的泥潭?还有待时间考验,你会买这五六千,甚至近6万的听花酒吗?