保健品乱象层出不穷,70、80、90后如何集体科学养生?这一期大咖周周秀中科院戴博士帮大家揭秘保健品真相:“不是药品不能治病;正规渠道认小蓝帽;合理价格适量购买。”
欢迎大家阅读本期大咖周周秀。
万友引力——大咖周周秀是万门VIP一起搭建的一个多元化知识分享与学习的平台,每位VIP都能在万门分享所学、展现自己、链接交流、共同成长!
——小万按
【万门VIP大咖周周秀|第68期】
本期主题:揭秘你不知道的保健品真相
——中科院戴博士给您聊聊如何正确养生

作者:戴宇,万门终身VIP36群会员。中国科学院微生物研究所博士后,现就职于中国科学院生物物理研究所交叉科学重点实验室。研究背景包括生物技术、土壤、环境等学科,发表了中英文论文共14篇。目前主攻大健康产业,作为第一发明人授权了5篇专利。
作者语:随着老百姓经济收入的增加,越来越多的人意识到健康的重要性。毕竟身体是自己的,没有了健康,就算坐拥金山又能怎么样呢?为了追求健康,很多人,尤其是老年人喜欢购买保健品进行养生。
但是市场上有那么多的保健品,大多数人都不知道怎么选择。也有很多不法商家利用消费者对保健品知识的缺乏,夸大那些产品的功能来骗取巨额利润。
今天就以科学的视角跟大家聊聊保健品的秘密。希望大家听完后能更好地选择适合自己的养生产品,用科学的方式管理自己的健康。
本期分享简介
一、什么是保健食品
二、常见的保健品*局骗**
三、健康的养生方式
1
正确认识保健食品
我们经常提到的“保健品”是没有明确的法律定义的,一般是指对人体有保健功效的产品。
但是保健食品就有明确的法律定义,保健食品的监管法律依据是《中华人民共和国食品安全法》,它属于食品。
但是很多媒体报道中涉及到的保健品,比如说内衣、床垫、器械、理疗仪、饮水机,这些并不是保健食品。
我们今天重点要谈的是保健食品,它不是保健品,也不是西洋参、燕窝一样的传统滋补品,更不是保健贴、泡脚粉这种保健用品,它还不是那种普通的食品,跟医疗器械和非处方药品也不相关。

保健食品的定义
保健食品是指具有特定保健功能或者以补充维生素、矿物质等营养物质为目的的食品,它适用于特定的人群,可以调节机体功能,不以治疗疾病为目的,并且对人体不产生任何急性、亚急性或者慢性危害。
从定义里可以明确看到,保健食品是属于食品的,在某种意义上说,保健食品相当于浓缩食品,就是功效成分含量会比其它食品要高,食用量要比其它食品少,并且食用一段时间之后可以改善机体功能,促进健康。
但保健品不是药品,所以大家切忌不能把保健品当药吃,更不能用保健品来替代药物去治病!
保健食品和食品的区别
从功能上来说,保健食品具有特定的保健功能,但是普通食品只能提供营养成分。
在用量上呢,保健食品有明确规定的食用量,而普通食品一般没有什么要求。
在针对人群上,保健食品有适宜人群和不适宜人群,但普通食品一般没有说谁能吃,谁不能吃。
保健食品和药品的区别
在使用目的上,保健食品是用来调节机体功能、增强人体抵抗力、改善亚健康,降低发病风险的,而药品只能用来预防和治疗疾病,并且有相关食用规定。
从安全方面来讲,保健食品需要保证人们在食用量范围内是安全的,但是药品是允许有毒副作用的。
如果从针对的人群角度来看,同样,保健食品有特定的适宜人群和不适宜人群,而药品面对的是病人和患者。
在食用方法上,保健食品一般都是食用或饮用,但药品就有多种给药途径了,比如注射、涂抹。
从使用的原料来看呢,保健食品不能使用有毒有害的物质作为原料,并且它有详细的原料清单,但药品在原料的选取上就相对灵活,没有严格的限制。
所以我们说,保健食品实际上是介于普通食品和药品之间的一种特殊食品。
保健食品的功能
我们国家批准的保健食品,都是经过了人体或是动物试验,证明了它确实具有保健功能,才能销售。

大家可以看下上面这张图,根据规定,上面27个保健功能中,有6项是需要通过人体试食实验,才能确定这个功能的存在,也就是后面标注三角形的6项功能;有5项是要通过动物试食试验才能确定功能的,也就是后面标注圆形的5项功能;剩下的16项是需要人体和动物实验都通过才能确定其功能的。
保健食品的安全属性
为什么说保健食品具有安全属性呢?因为保健食品首先要按照《食品安全国家标准》开展安全毒理学评价,确认安全之后才能通过审批。
而且保健食品在规定的用量范围内长期食用,不能对人体产生任何急性、亚急性或者慢性危害,需要具有长期食用的安全性。

总的来说,保健食品具有食品、功能和安全三大属性。
它是一类特殊的食品,对特定人群具有一定的调节机体的作用,但是不能治疗疾病,不能替代药物,而且在规定的用量范围内长期食用,对人体不会产生任何急性、亚急性或者慢性危害。
现在陷入保健品*局骗**已经不是什么罕见的事了,尤其是老年人,那我们接下来就谈谈大家该怎么警惕保健食品的*局骗**。
2
警惕保健食品*局骗**
现在越来越多的不法商家会免费邀请老年人参加 “健康讲座 ”,借着机会推销保健食品,骗取钱财,以下是一些常见的*局骗**,请大家擦亮双眼,仔细鉴别。
1.虚假广告
第一个常见的手段就是虚假广告。他们会以虚假的专家身份宣传产品,吸引顾客。比如之前有个叫刘洪滨的老奶奶,她曾以北大专家、蒙医五代传人、祖传老中医等九个“专家”身份出现在多个地方电视台中。
2.包装美化
第二个常见的就是用一些绝对化的词语来包装美化产品,欺骗消费者。比如:最新技术、国家级、全网销量第一、全球首发、销量冠军、世界领先产品这些词。大家看到的时候一定要考虑清楚再买。
3.非法添加
第三个惯用伎俩就是一些商家会非法添加药物。比如号称有壮阳、减肥和降血糖功效的保健品,实际大部分都非法添加了有功效的化学药物,比如伟哥、西布曲明或盐酸丁二胍。
这些药物的来源、纯度和剂量往往不太清楚,如果经常服用可能会导致有不良反应,而且会有一定的依赖性和较大的副作用。另外大家要知道,保健食品中是严令禁止添加任何化学药物的。
4.假冒药品
还有的商家会使用一些其它东西假冒药品,并且片面的夸大保健食品的功能,声称药效很强,而且能药到病除,经常能看到的就是:包治百病,完全康复,防止复发。
这会让消费者误以为保健食品可以代替药品使用,从而耽误了治病的最佳时机。
食品安全法里明文规定,保健食品是不能声称自己有哪些功效的,更不用说是夸大的功效。
更有黑心厂家还会拿锯末、粗糠和面粉这种无效的原料造假,这些产品不会对身体产生任何有益的功效,但也吃不死人,给社会造成了不良的影响。
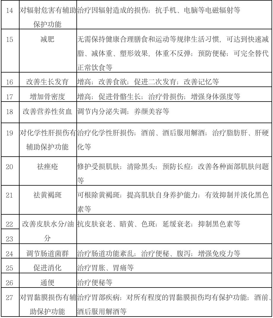
下面这张图,是针对之前提到过的27种允许声称的保健功能,一一对应地列举了市场上常见的虚假宣传,大家可以了解一下。


5.温情麻痹
还有些商家会抓住消费者,尤其是老人渴望亲情,害怕孤独的心理,隔三差五地打电话问,或者带点小礼品上门拜访,嘘寒问暖拉家常,然后各种关心,摸家底,还组织老人参加集体联欢,营造一个融洽的大家庭氛围。让老人们一点一点放松警惕,在感情的支配下购买那些功效不明、价格高昂的保健食品。
6.虚假承诺
更有商家会承诺无效退赔、产品绝对安全和良好售后来稳定顾客心理,达到销售目的。
7.免费陷阱
现在有比较多的商家会通过搞免费活动,比如送鸡蛋、送体检、免费旅游、免费健康咨询或者免费试用这些手段,来迎合消费者的心理需求,解除消费者的心理戒备,从而达到销售高价保健品的目的。
8.虚构权威证明
一些商家会通过编造虚假的实验数据,或者伪造权威检验机构证明和报告书,假造权威医院治疗效果的证明,来蒙骗不知情的消费者上当购买。
9.承诺回报
这种*局骗**有点类似传销,他们会承诺购买产品就能成为会员,推荐别人购买还能获得报酬,推荐的越多回报就越高。这种方法对已经失去稳定经济来源的老年人更具有诱惑力,老人们一不留神就容易帮忙推广,甚至落入非法传销的圈套。
10.流动营销
最后一个是流动营销,他们会采用流动设点,临时租用经营活动场所,设立流动推销点,或者会议营销,上门推销的手法。这些产品一经发现,发生纠纷或者被监管部门查禁,马上就会转移到别的地方继续作案,难以追查。
3
如何选购保健食品
1.认准“蓝帽子”
首先,我们要认准保健食品的蓝帽子标识并且核对它的批准文号。

在我国,为了辨认保健食品设定了保健食品专用标识:一个天蓝色,帽子形状的标识,俗称“蓝帽子”。
标识的下方会注明批准文号和批准的部门。只有经过原卫生部或国家食品药品监督管理总局批准的保健食品,产品标签上才能使用保健食品专用标识。而且大家注意,一个产品只对应一个批准文号。
不同时期的蓝帽子标识有所不同,大家仔细看一下上面的图片会发现,不同年份的批准文号和批准部门都是不同的。
大家一定要谨慎识别“蓝帽子”的真假,有些标注不规范的,比如把批号写在下面或者注明保健功能的;冒用保健食品标识的;还有本身不具有保健食品的资质,但是把蓝帽子去除编号后加在商标页的;还有伪造保健食品文号的,手段特别恶劣。
这种情况就需要大家通过国家食品药品监督管理总局网站,在数据库查询里选择保健食品,输入批号来检验真伪。
如果有些早期产品在总局数据库查询不到的话,可以登陆国家卫计委网站,在健康相关产品数据库里选择保健食品来查询。
通过核对生产企业名称,还有生产许可证、批准文号来确定这个产品的真实性和合法性。
如果怀疑自己上当受骗了,注意要保留好购买凭证,及时向当地监管部门投诉,或者通过拨打12315举报专线电话进行投诉。

2.到合法店铺购买
不管你是在实体店还是在网店购买,都应该选正规的,有《食品经营许可证》的经营企业购买。
买保健食品的时候,应该跟店员明确说明购买的目的,想要改善哪些身体功能。下单之前仔细阅读产品说明,看看自己是否属于不适宜人群。买之后查看一下包装上的生产日期、有效期,不要买到过期产品。
3.根据需要科学选购
大家买保健食品的时候不要乱买,一定要看清功能再买,下面给大家例举7类特定人群可以选购的保健食品:
(1)亚健康人群
亚健康人群应该选择具有增强免疫力、缓解体力疲劳、抗氧化功能的保健食品;
增强免疫力、缓解体力疲劳的产品一般有西洋参、蜂胶、螺旋藻、蛋白质粉、灵芝孢子粉,或者含有黄精、黄芪、淫羊藿提取物成分的产品。
抗氧化产品有茶多酚、黄酮类、维生素C、硒、葡萄籽提取物、不饱和脂肪酸等。
(2)胃肠道功能失调人群
这类人群应该选择具有通便功能、促进消化、调节胃肠道菌群、对胃黏膜有辅助保护功能的保健食品;
经常便秘的人群,可以选用含有番泻叶、车前子壳、芦荟、低聚果糖、魔芋、麦冬、莱菔子等成分的具有通便功能的保健食品。
消化不良的朋友,可以选用山楂、麦芽、山药、*党**参、茯苓、大枣和膳食纤维等食品来调节。
肠道菌群失调,胃肠道功能紊乱,经常腹泻的人,可以选用含有益生菌类的产品。
胃黏膜需要保护的人,可以选用百合、贝母、砂仁、乳香、银耳、无花果、肉桂酸、陈皮、五加皮、猴头菇、壳聚糖等产品。
(3)失眠人群
失眠的人应该选择具有改善睡眠功能的保健食品。
主要有两大类:一类是褪黑素,它是一种内源性物质,是通过人类大脑松果体分泌产生的,通过对内分泌系统的调节起到改善睡眠的作用。
另一类就是含有安神助眠作用的物质,比如莲子、桂圆、小米、核桃、五味子、酸枣仁、薏苡仁、羊胚胎、牛奶、珍珠粉等。
(4)三高人群
三高的朋友可以选择辅助降血脂的产品,比如含有鱼油、磷脂、亚麻籽油、沙棘油、红曲、银杏叶提取物等成分的产品。
辅助降血糖的产品一般含有苦瓜、桑叶、三七、黄芪、山药、乌梅、百合、蜂胶等成分。
辅助降血压的保健食品一般含有罗布麻、决明子、杜仲、葛根、黄精、天麻、芦丁、蓝藻等成分。
但是,大家务必注意这些保健食品是不能代替药物使用的,不能因为你在吃这些保健食品就擅作主张不吃药。
(5)肥胖人群
想减肥的朋友可以选择含有荷叶、茶多酚、茯苓、山楂、泽泻、芦荟、左旋肉碱、膳食纤维等成分的保健食品。
(6)骨质疏松人群
骨质疏松的伙伴可以选择具有增加骨密度功能的保健食品;比如钙、牛磺酸、维生素D、珍珠粉、胶原蛋白、龟甲、牡蛎肉等。
(7)儿童青少年
青少年应该选择具有改善记忆力、缓解视疲劳以及改善生长发育功能的保健食品。像EPA、DHA、DPA、维生素E、磷脂、牛磺酸就是改善记忆力的。
常见的缓解视疲劳功能的有β-胡萝卜素、叶黄素、维生素B1、维生素B2、蓝莓提取物等。
能改善生长发育功能的一般是钙、锌、维生素D、维生素B6、氨基酸、牛磺酸、乳清蛋白等。
这里强调一下:三岁以内的婴幼儿是不建议使用保健食品的,应该以母乳和婴幼儿配方食品为主。
4
健康的养生方式
1.健康四大基石
良好的生活方式包括营养、运动、休息和心态这四大基石。
其中,营养是最关键的一个要素,只有平衡了膳食、合理提供营养,才能补充对身体有益的营养物质。
2019年的中国居民膳食指南中,包括了以下十条:

除了改善饮食之外,我们还应该保证每天都有一定的运动量,最简单的就是步行了,可以降低疾病发生的几率。而且应该劳逸结合,合理地安排工作与生活,确保睡眠时间充足,保障睡眠质量。并且积极向上,乐观处事,宽容待人,追求幸福美好的生活。
2.五谷康养
在《中国居民平衡膳食宝塔》中,五谷杂粮这些主食是位于宝塔的最底端,是整个膳食结构的基础。
古人早就提出了“五谷为养,五果为助,五畜为益,五菜为充,气味合而服之,以补精益气”的饮食调养的原则,这也说明了五谷杂粮在饮食中占有主导的地位。
五谷是指:稻谷、麦子、大豆、玉米、薯类;同时,米和面粉以外的粮食叫杂粮。
营养学认为,最好的饮食其实是平衡膳食,一个是类的多样化,就是每天要尽量吃到粮食、肉类、奶类、蔬菜、水果、油脂类等各类食物。
另一个是种的多样化,就是在每一大类中尽量吃各种食物,比如粮食不能只吃精米、白面,还要吃粗杂粮,比如小米、玉米、荞麦、高粱、燕麦等。粗杂粮的某些微量元素,例如铁、镁、锌、硒的含量要比细粮多一些,其中的钾、钙、维生素E、叶酸、生物类黄酮的含量也比细粮丰富。
五谷杂粮不光营养丰富全面,而且富含优质的蛋白质。这种优质蛋白质可以提高人体营养,增进智力和骨骼的发育,更重要的是五谷杂粮的膳食纤维含量高,而水产和畜禽类是不含纤维素的。
据调查,九成成年人摄取的膳食纤维不足。长期缺乏膳食纤维不仅会影响肠胃健康,更会缺乏进食之后的饱腹感,就是吃完就容易饿,然后进食过量导致肥胖。膳食纤维还能促进肠道蠕动,有助于促进毒素的排泄。
建议自己做饭的朋友,选择主食的时候多搭配一些粗粮进行营养调理,跟米饭一起蒸煮或者做成粥都行,这些杂粮价格便宜,而且保健食品中就包含很多五谷杂粮在里面,具有一定的食养功效,只要能合理搭配,就能解决饮食中营养不均衡的问题。
对于不方便自己做饭的朋友,你可以买一些市场上比较好的五谷杂粮粉作为饮食补充,比吃保健食品要便宜和安全。

总结一下今天的分享内容:
首先,保健食品不能声称自己有预防和治疗疾病的作用,并且非保健食品不得声称具有保健作用。
任何形式宣传食品和保健食品可以防病、治病的,都是违法行为。
其次,保健食品不能代替药品。
不要相信保健食品是灵丹妙药,还能延年益寿这种说法。
第三,不要通过非法的传销和会销途径购买保健食品,要买,也是应该通过正规渠道去购买,并且要索要正规的销售凭据或发票。
第四,购买保健食品需要认准蓝帽子标志和保健食品批准文号。不要相信没有“蓝帽子”标识的产品。
第五,不要一次性大量购买同一类产品,一般最好购买3个月到半年的食用量。
第六,不要相信商家所谓“越贵越好”的宣传,保健食品的价格是有合理的区间范围的,也别轻易相信什么“进口珍稀原料”、“高科技工艺”、“祖传秘方”的噱头。
总之,大家购买保健食品的时候记住三句话:不是药品不能治病;正规渠道认小蓝帽;合理价格适量购买。
5
问&答
问题一:吃保健品真的有用吗?经常吃保健品会有对身体健康有影响吗?
这里再次强调一下,我们常说的保健品其实是保健食品,定义我上面已经讲过了。正规的保健食品是具有一定功效的,这些功效包括上面提到的27种,如增强免疫力、辅助降血脂、辅助改善记忆、改善睡眠、减肥和通便等。
这27项功效都是经过了人体或动物实验的,因此具有较强的安全性和可靠性,所以吃正规的保健食品是有用的,但是要按照建议食用量吃,经常吃正规的保健食品对身体是没有任何危害的,而且会相应地改善身体的机能。
问题二:保健品具体成分以及作用机理是什么?
保健食品的具体成分和原料根据其功效不同会有所不同,上面也有所列举,但保健食品是有明确的原料目录的,大部分是动植类食材和中药材,所有保健食品原料必须在目录里面,同时保健食品也有禁用的目录名单,不能非法添加禁用的原料。
这些原料起作用的主要机理是补充人体所需的营养素,通过强化营养来改善身体素质。当然原料中也有一些是药食两用的中药材,有一些独特的药理学作用。
问题三:家里老人特别相信卖保健品的,有什么办法能让老人家脑子清醒些,不再被骗?
这个请参考我刚才讲的第二和第三部分,我列举了10大常见的*局骗**,通过让老人了解不良商家的惯用伎俩,可以堤防上当,如果老人特别需要保健品来养生,可以认准蓝帽子通过正规店铺来适量购买。
问题四:听说有吃保健品把癌症治好了的,这种情况怎么解释?
很少有人不吃药不治疗能够从癌症中康复,但不排除有少量患者确实能通过食疗和健康的生活方式成功抵御癌症。这些跟吃保健品的关联度不大,因为保健食品是没有治疗癌症功能的。
部分保健食品可能会有助于提高患者的免疫力,对患者的康复起到一定的间接作用,但不能把个例当范例来夸大宣传保健食品的功能。
癌症本身的种类就很多,治疗和康复也和很多因素相关,有些轻症确实有可能自愈,但请不要相信保健品能治疗癌症。
问题五:保健品到底该不该吃,吃了会不会对肾脏不好?
保健食品是可以吃的,吃了正规的保健食品是不会对人产生任何急性、亚急性和慢性危害的,保健食品不是药品,没有副作用,因此不用担心吃了会对肾脏不好。
问题六:保健品和日常食补有什么差别吗?
保健食品其实和日常食补有一定的相关性,日常食补的食材有一些也在保健食品目录里。如果配方合适,用量适当,也能起到一定的食养效果,但一定要找到正规的专业人士进行咨询,这样才能达到最好的效果。
如果只是自己乱吃一些有滋补作用的食品,相反可能会对身体造成损害。保健食品跟滋补品和普通食品是不一样的,它有明确的定义和功能要求,审查机制也很完备,更安全和可靠,不存在普通食品或滋补品监管不完善和用量不恰当的风险。
问题七:保健品从多大年龄开始吃比较好?现在很多20几岁的女生就开始吃各种抗衰老、美白的保健品。
保健食品可以从青少年就开始吃,上面也提到了青少年能够选择具有改善记忆力、缓解视疲劳以及改善生长发育功能的保健食品,但三岁以下的婴幼儿是不建议食用保健食品的,应该以母乳和婴幼儿配方食品为主。
20多岁的女孩子吃保健食品是可以的,但27种保健食品功能里没有涉及抗衰老和美白的说法,她们应该使用的是化妆品,化妆品的市场需求也很大,今天的内容没有提及,有时间可以下次再跟大家分享。
年轻女孩可以选择一些具有抗氧化功能、改善营养性贫血和改善皮肤水分功能的保健食品来调养身体。
戴宇 | 作者
万门 | 编辑
万友引力——VIP大咖周周秀是万门希望与所有VIP一起搭建的一个多元化知识分享与学习的平台。让每一位VIP都能在万门分享所学、展现自己、链接交流、共同成长!
通过梳理自己的知识与经验,以教为学。同时,为更多爱学习的伙伴传递更多元的知识,帮助其感受知识之多样,世界之宽广。
如果您有一颗愿意分享的心,如果您想在百万人面前展现自己,如果您想链接资源人脉,欢迎您来大咖秀分享。
万门与您一起分享知识、传播智慧。让学习不孤单,让知识有回响!
想了解更多大咖周周秀分享内容,欢迎关注万门教育~
关注我们,阅读近五天最受读者欢迎文章:
一毕业,你就该戒掉的学生思维
看完全国各大高校校训,我发现山东蓝翔又一次胜出了
穷不可怕,可怕的是你信了所谓的“穷人思维”
“快30岁,无房、无车、存款不足10万”负面反馈正在毁掉太多人
笑哭!汉堡王算错折扣损失1200万美元,为什么美国人数学这么差?