
目前京东、淘系、拼多多等头部电商平台均已应用了轨迹地图,可见电商平台中成交的订单中,70%都由地图模式呈现。
但多数电商平台并未普及地图模式,大部分原因是没有资金支持,没有自己独立的物流系统和开发能力来部署可视化物流。
用户提交订单后,快递是否发货,什么时候能到,快递是否异常等等,都是c端用户需要的也非常关注的信息。
当下,电商的服务同质化非常严重,越来越多的消费者已经记不住品牌理念了,但他可以记住服务体验过程。当用户在京东、淘宝、拼多多等平台操作习惯之后,在没有应用地图模式的电商平台下单购物,因无法预知快递送达时间,无异常状态提醒,物流出现问题解决时间较长等问题,会大大降低其满意度及稳定性。
物流信息不直观带来的消费者咨询和投诉,导致平台中的商家客服被动增加工作量,解决问题效率低且极大影响用户体验。同时,用户容易把物流问题转移到商家身上,容易产生店铺差评。
作为电商平台,对商家与用户的需求感知不敏捷,主动服务能力偏弱。以高成本获取流量之后,会因用户体验问题造成用户流失。
尤其在电商大促的时候往往可能出现比较紧急的物流故障,我们可以通过物流轨迹地图,基于大数据显示预计送达时间,延误原因做自动化的智能通知,在客户还没有发问的情况下,做好主动规划式服务。
快递鸟帮助电商平台提供更好的物流查询服务,快递查询文字版用户可免费升级为轨迹地图API。

轨迹地图API主要功能:
1、基于海量快递数据,智能分析快递送达时间,大大提高线路时效的准确性。
2、解决了物流查询环节核心问题,直观展示包裹位置及状态。
3、对接简单,提供API、嵌入式页面,根据物流节点信息展示物流地图信息。
以快递鸟物流查询地图版为例,一屏页面直观显示包裹流转实时轨迹路线,包括订单分配、出库、配送路线,在地图中标明包裹到货时间等信息,方便了用户及商家。

其中还增加了实用的交互设计,满足用户端各个节点的需求。
1、物流状态提醒遇到物流异常,如购物节大促导致的包裹堆积或天气等因素,则智能提醒用户延误原因,此处可加入短信提醒功能,主动推送物流节点信息给用户,用户会给予更多程度的理解,降低焦虑感,极大降低商家及平台的差评率。
2、送达时间大数据智能分析送达时间及放置位置,能够让用户合理安排收货时间。
3、物流客服打通了物流总部工单系统,顶端右侧的“物流客服”功能对于常规问题通过AI机器人即可在线解答,需要人工介入的则直连快递公司客服,处理问题高效。
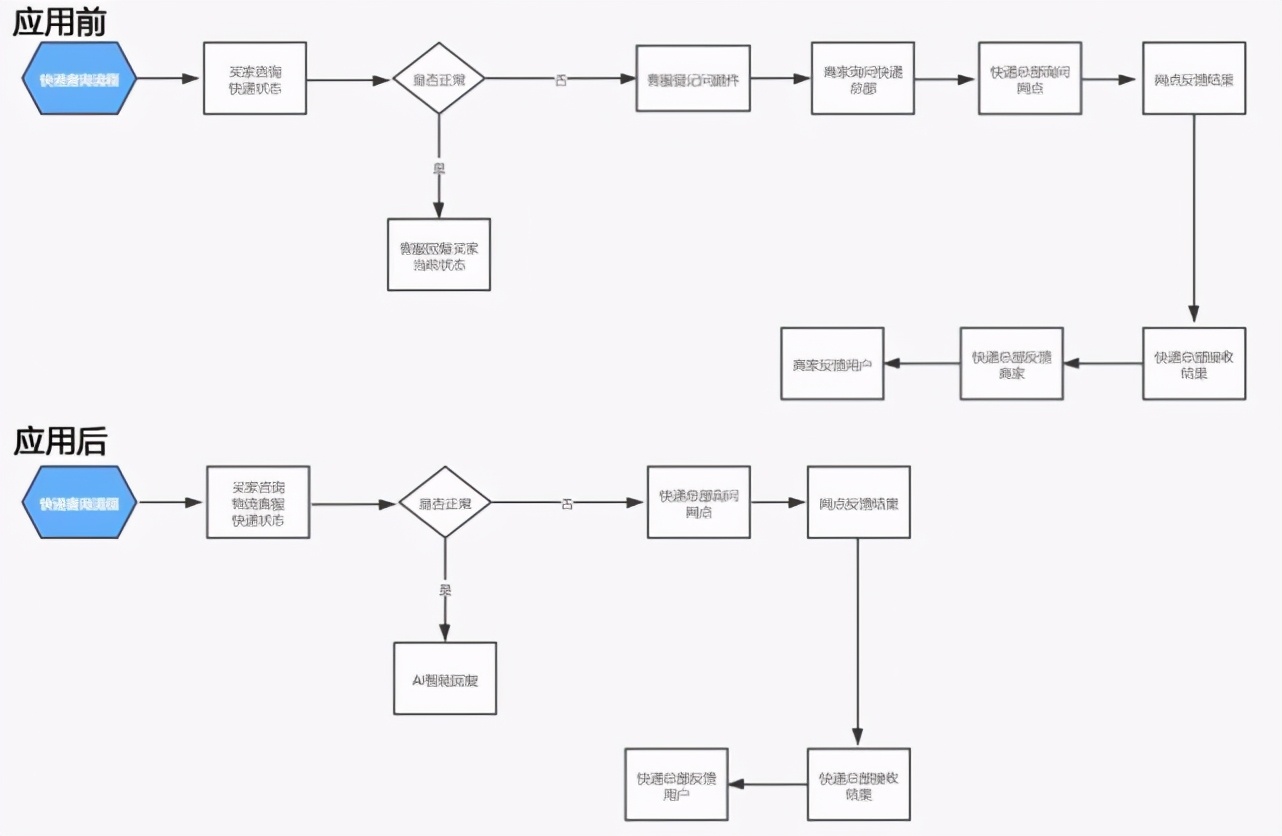
用户咨询流程:

用【物流客服】功能查询订单情况时,向用户反馈查询结果所涉及到的渠道和流程减少了,极大提高了效率。
4、快递员信息快速且精确的找到末端配送人员,包裹抵达目的地后,用户可一键拨打快递员电话,实现送货过程中退换货、急件优先配送等服务。
5、配送评分综合考评快递员工作能力及素质,降低丢件、*力暴**派件及异常收件等现象。
这样一来用户非常直观看到订单情况,再也不用盯着物流详情的文字想象包裹到底离自己多远了。商家省下更多的客服资源用于售前服务,用户咨询和订单查询则直连快递公司客服。商家在对账前查询所有运单的签收状态,并追踪问题即可。
轨迹地图给电商平台带来的价值是非常深远的:
1、让商家及用户体会到平台的主动服务,获得更多舒适感
2、有利于平台招商并维持现有的商家资源
3、增加用户复购率及口碑传播,获得更多流量
4、智能分析包裹送达时间,如平台有自营业务,打通信息流,备货频率及数量更加智能,提高整体运转效率。
考虑到平台自开发的资金及人员投入成本,快递鸟提供的轨迹地图API接入流程非常便捷,无需申请,也不需要接入快递公司接口,只需要调用插件,即可嵌入到网站或系统页面中的某个框架中,移动版可嵌入到APP、web应用和小程序中。