欢迎大家阅读“景德镇南河公安”头条号。如果您喜欢本头条号发布的文章,还可点击左上角关注我的头条号,每天都有精彩文章推荐。
你喜欢的样子我都有
扮演什么角色我都会
这样网恋?
小心被骗!
01

女子网上相亲,未见面被骗111万多元
怎么回事?
广西南宁的梁女士通过珍爱网认识了一名男子,本以为能找到靠谱的伴侣,没想到不到一个月,面都没见过,就被对方骗走了111万多元!

▲陈海峰。
梁女士今年50岁,丈夫几年前因患癌症去世。今年3月,梁女士在珍爱网南宁区域注册了会员,并交了3000元成为VIP客户。
3月25日,珍爱网一名男会员联系她,自称陈海峰,广东省广州市从化区人,想与她进一步认识。梁女士见对方很符合自己找伴侣的条件,便添加了对方的微信。

▲陈海峰资料显示的条件吸引了梁女士。
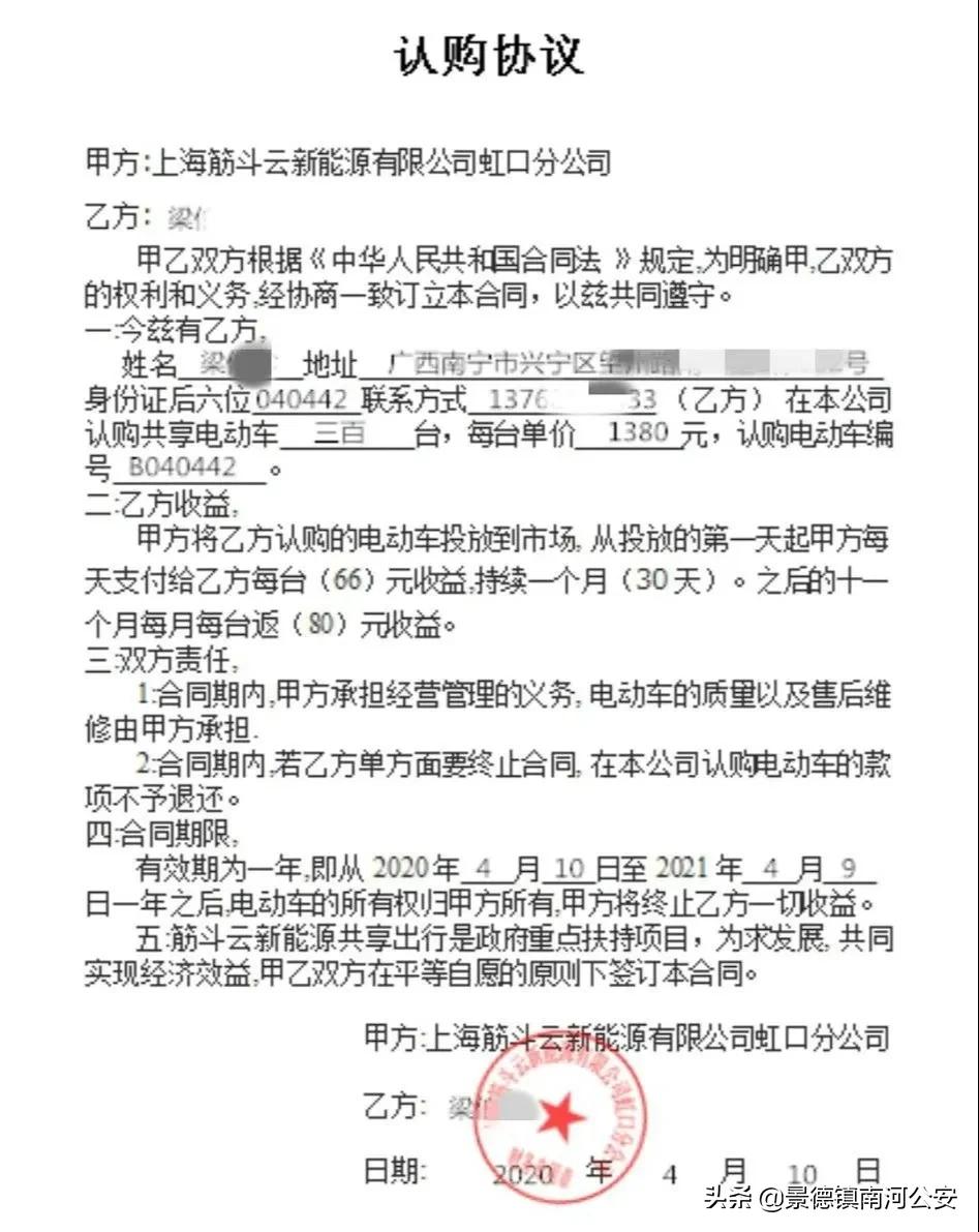
4月1日,陈海峰称儿子小杰在上海与当地政府一起做共享电瓶车,认购一辆车1380元,次日下午6时~晚8时之间可返还66元收益,持续返还一个月后收益涨到80元/月,一直返还一年,一个身份证最多只能认购3辆。
梁女士一想,20天就能回本,一个月肯定有赚,便认购了3辆,往陈海峰指定的名叫贺泱凯的银行账户转了4140元,双方在网上签了认购协议。次日下午6时多,她收到了198元收益。
4月3日,梁女士又拿女儿的身份证认购了3辆。之后,梁女士经不住陈海峰唆使,通过*款贷**、借高利贷、借朋友钱等方式多次凑钱认购电瓶车。截至16日,梁女士已认购800多辆电瓶车,共花了111万多元。

▲其中一份认购协议。
16日晚,梁女士没在约定时间收到返还收益。对此,陈海峰称公司人员太忙,可能要到晚9时才能返还。当晚8时44分,梁女士收到陈海峰的一条短信,称生意失败了,欠了一身债,等他东山再起,会加倍偿还。
这时,梁女士才意识到自己被骗了,而对方手机已关机。

▲陈海峰最后给梁女士发的短信。
19日,记者多次拨打陈海峰、小杰以及贺泱凯的手机,均已关机。珍爱网南宁区域有关人员告诉记者,会员注册时他们有专业团队核实信息,如果遭遇诈骗,建议报警处理。
目前梁女士已报案,警方以诈骗案立案,目前正在调查中。
02

要见面了!谈了几个月的女友突然不见了……
90后市民小陈今年3月初
在微信认识了一位
自称“思思”的“苏州美女”
“思思”家里做工程,自己做服装生意
两人关系迅速升温

“思思”推荐了一款手机游戏给小陈
两人在游戏中以“夫妻”相称
为见“女友”,小陈先后
花费15万元送游戏道具

直到见面时突然联系不上“思思”了,
小陈才感觉被骗,到派出所报警。
民警将“思思”及其同伙抓获时,
小陈才发现“思思”是一名男子。

各部门已就位
请开始你的故事
3月5日
失恋不久的小陈通过微信认识了一个微信昵称为“默”,自称真名“江思意”、小名“思思”的女孩,苏州人,父亲是干工程的,自己开了一家服装店,生意不错,每天都有几百元的盈利。小陈信以为真,两人聊得很投机,很快就成为了一对网上恋人。
3月6日
认识的第二天,“思思”向小陈推荐了一款手机游戏。平时喜欢玩游戏的小陈很快熟悉了这款游戏,并与女孩配合很好,双方在游戏里面还以“夫妻”相称。
两人交往没过多长时间“思思”通过微信发给小陈一张美少女的照片,照片中的女孩长发飘飘,美丽动人,让小陈不由心动。在玩游戏、交流的过程中,感情不断升温。“思思”表示要到徐州与陈某见面,但是要看小陈是否诚心邀请她来徐。女孩让小陈为其不停送“花”(一款游戏道具),以此来提升两人之间的亲密度。

两个月时间里,小陈送了154个游戏道具,每个游戏道具1000元,总计15.4万元。

终于要见面了!两人在微信共享位置,小陈激动不已。但是他和这位富家女友“思思”的最近距离,也仅限于这张位置共享,女友从此消失不见。

4月5日晚23时30分许,小陈来到徐州市公安局鼓楼分局丰财派出所报案。接报警后,丰财派出所联合分局刑警大队、网警大队迅速开展合成侦查工作。4月7日晚23时40分,办案民警赶到“思思”位于扬州某居民区的住所,迅速摸清了住所周边环境。由于当时已近午夜,办案民警怕惊动嫌疑人,暂时没有行动。

办案照片
4月8日上午10时许,经属地警方协助配合,民警将“思思”及另外5名犯罪嫌疑人全部抓获,当场扣押电脑、手机、银行卡等作案工具,收缴赃款50余万元。

民警发现,“思思”其实是个体型偏胖的男青年,真实姓名叫江某。
据介绍,聊天中,江某只给受害人发过他自称为是他自己的照片,并没有视频或其他可以证明身份的信息,照片其实也是从网络上获得。
经查,这是一个架构明晰、层次分明的小型诈骗团伙。从今年2月份开始,江某等6人就冒充女孩身份,通过打游戏的方式结识未婚年轻男孩,然后再以谈恋爱的名义逐渐让男孩失去理智,不断地要对方给他们送“花”、送礼物。有多名像小陈一样的单身男青年上当受骗,嫌疑人骗得100余万元。目前,该案件正在进一步办理中。

嫌疑人照片(来源:新华社)
*子骗**套路多,警惕掉陷阱
网络虚虚实实真真假假
希望大家网络交友一定要谨慎
涉及钱财万万要多警惕

来源 | 徐州公安