文/羊城晚报全媒体记者 严艺文
通讯员 谢情
4月14日,2023羊城通开发者大会暨“数字广州”产业发展论坛在广州举行。大会全新发布了碳普惠服务产品和解决方案、“岭南通·八达通”全国交通一卡通联名卡等创新产品和服务。其中,“岭南通·八达通”全国交通一卡通联名卡限量线上首发1000张,市民往来香港与内地只需一张交通卡就可在香港与内地300多个城市搭乘公交地铁,实现一卡自由行。

“岭南通·八达通”全国交通一卡通首发(通讯员供图)
记者在发布现场了解到,为助力粤港澳大湾区建设及全国交通一卡通互联互通,广东岭南通股份有限公司、广州羊城通有限公司与八达通卡有限公司联合发布“岭南通·八达通”全国交通一卡通联名卡。每张卡均内置香港八达通及内地公交、地铁互联互通的功能,卡片采用“单芯片双电子钱包”的模式。
“卡内设有两个独立的电子钱包,一个为全国互联互通人民币钱包,另一个为八达通港币钱包。市民往来香港与内地只需一张‘岭南通·八达通’全国交通一卡通联名卡就可在香港与内地300多个城市搭乘公交地铁,实现一卡自由行。”广东岭南通股份有限公司副总经理杨晓丽介绍,卡内的人民币钱包可通过广东省内“岭南通”标志的充值点充值或通过手机NFC功能贴卡在线充值(可通过“湾区智慧通微信”小程序、岭南通APP-IOS版、“羊城通×穗康生活”微信小程序、羊城通APP);港币钱包可通过香港境内的八达通充值点现金充值或八达通APP进行手机NFC贴卡支付充值。

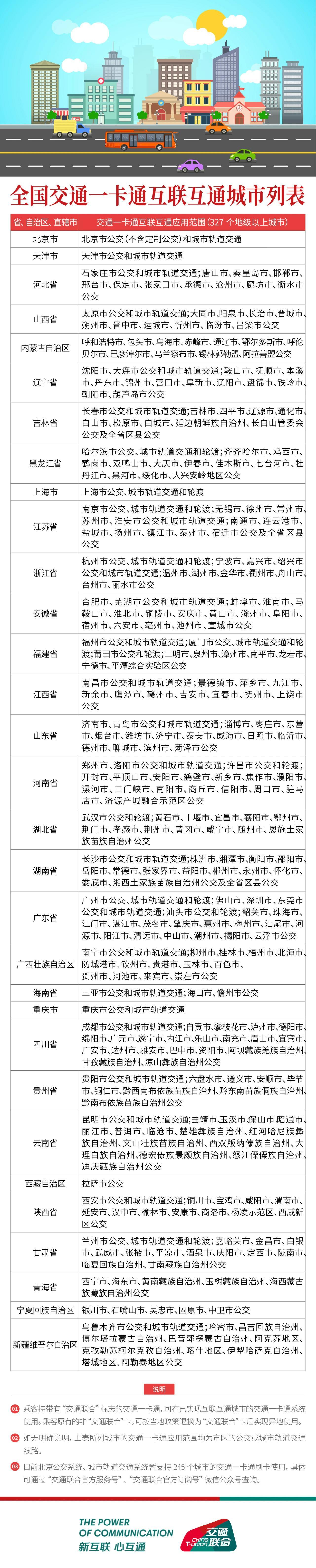
全国交通一卡通互联互通城市列表(通讯员供图)
杨晓丽表示,“岭南通·八达通”全国交通一卡通联名卡的人民币账户在广州地区使用跟普通羊城通卡的优惠政策相同,也可享广佛同城票务优惠政策;在广东省内其他地市及省外地区刷卡乘车优惠政策以当地一卡通运营商或运输服务商或相关交通主管部门公告为准。港币账户在香港地区使用以八达通官方渠道公布的优惠政策为准。
“岭南通·八达通”全国交通一卡通联名卡70元/张(卡内不包含余额),市民可通过“岭南精选+”小程序、岭南通文化产品店铺、“羊城通×穗康生活”小程序商城线上购买。

2023羊城通开发者大会暨“数字广州”产业发展论坛在广州举行 图/严艺文
此外,大会还发布了羊城通碳普惠服务产品和解决方案。市民使用广州公共交通乘车码作为乘坐公交、地铁的支付工具后,可以在个人碳币账号获取对应碳币奖励(按票价原价每1元积1碳币),同一手机号在APP或小程序共享同一个碳币账户。
广州羊城通有限公司城市通分公司常务副总经理邹大毕介绍,“目前,市民可通过‘羊城通×穗康生活’微信小程序、‘羊城通乘车码’微信小程序、羊城通APP查看自己的个人碳币账户,使用碳币兑换出行产品、商城代金券等权益及通过碳币活动、每日打卡等行为获得激励奖励,有效实现碳币价值流通。”
(更多新闻资讯,请关注羊城派 pai.ycwb.com)
来源 | 羊城晚报•羊城派
责编 | 王敏
校对 | 谢志忠