
首发:文文大保贝儿
一个能直接联系上公号主的保险自媒体
大家好,我是文文大保贝儿,你的脚后跟部保险博主。
01
虽然一直跟大家强调,“买保险要先大人后小孩”,但文文大保贝儿知道,很多人的人生第一张保单,都是在为人父母后,给孩子买的。
咱们为人父母,肯定都是想在能力范围内给孩子最好的,更何况,保险是个长期保障,当然是要慎重、再慎重。
过年期间,国联人寿推出了全新的少儿重疾险产品——小淘气1号。

这款产品亮点很多,主要有3点:
①保障全面,超高性价比
②特色创新“ICU住院保险金&住院日额保险金”,极大降低少儿重疾理赔门槛
③重疾赔付后,中症轻症保障继续有效,长期守护爸妈的“小淘气”,实打实地保障孩子未来
总的来说,小淘气1号的保障全面,基础责任极简,可选责任丰富随心配,可以很好的解决大家的“选择困难”。
02
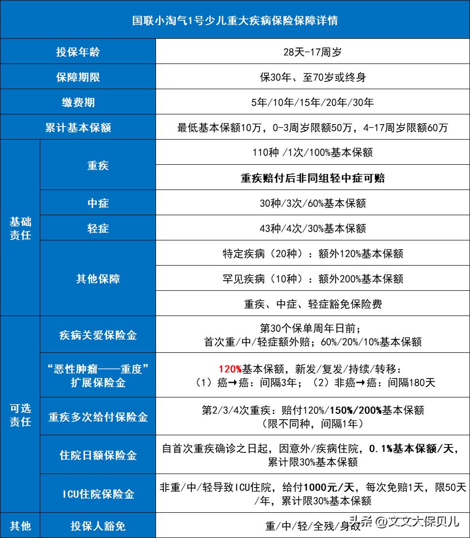
小淘气1号基础保障
小淘气1号的基础保障部分,非常简单:
110种重疾+30种中症+43种轻症+被保人豁免+20种少儿特定重疾额外赔120%基本保额+10种少儿罕见病额外赔200%保额。
花一份钱,就可以获得“重疾+中症+轻症”+“少儿特定重疾额外赔”+“少儿罕见病额外赔”的三份保障。
假设给孩子投保50万保额的小淘气1号,如果确诊了20种少儿特定重疾的其中一种,比如白血病,可以赔付50万+60万=110万;
如果是罹患了合同内约定的罕见病,保险公司可以直接赔付150万。
保单保障多久,这份保障就持续多久;选择保障至终身,少儿特定重疾、少儿罕见病的保障就一辈子都有效。
在这里,文文大保贝儿想特别说一下小淘气1号的“少儿罕见病额外赔”保障。
罕见病,不常见,发生概率很低。
但也正是因为不常见,因此治疗这类疾病的手段和药物都很昂贵。
前段时间上热搜的一针70万的“诺西那生钠注射液”,就是治疗罕见病脊髓性肌萎缩症的。
得病了,这药第一年要注射6针,之后每隔4个月注射一针,不能停。
罕见病对于普通人来说,其实就是0和100%的概念,没有发生就是热搜里的疾病,发生了就是100%灾难。
少儿重疾险里关于罕见病的保障,对于孩子的这场“氪金保命”的战斗,非常重要。

03
重疾赔过,非同组轻中症继续有效
给孩子买保险,是要考虑到孩子未来漫长的一生,一旦理赔过重疾,基本就再也买不到什么产品了。
为了更好地保障孩子的一生,“让保障不间断”,是我们选择产品的重要参考因素。
要知道,在罹患重疾后,人的身体机能、抵抗力、免疫力等会大幅下降,再患轻中症的概率也会增高。
如果一款单次赔付的重疾险产品,在赔过重疾之后,轻中症能够继续保障,就显得特别珍贵。
小淘气1号增加了市场呼声很高的责任——重疾赔过,非同组轻中症继续有效。

分组情况如下:

目前很多低龄段的重疾发生概率很高,比如白血病,但是治愈率也很不错。
考虑到孩子未来几十年的生活,一份重疾赔过,还有轻中症保障的重疾险就太合适了。
大家给孩子选少儿重疾险,就一定要选像小淘气1号这样,重疾赔付后,中症轻症还可以继续赔的产品。

04
ICU住院保险金&住院日额保险金,降低重疾理赔门槛
这两个保障是小淘气1号的特色保障,文文大保贝儿重点跟大家讲一下。
(1)ICU住院保险金
当了父母才知道,小孩子是真的容易生病,跑医院是“家常便饭”。
在大家的普遍认知里,会进ICU的疾病都比较严重。
但其实进icu的原因很多,或轻或重,小孩子的身体素质比大人弱,身体机能和发育情况都不如成年人,医生在治疗的时候更谨慎,入住ICU的门槛会更低。
小淘气1号充分考虑到少儿医疗场景,同时结合过往重疾险产品的市场反应,优化了 “ICU住院保险金”保障:1天免赔后都能赔,非常实用,完美覆盖其他疾病入住ICU的保障空缺。
举个例子:
隔壁老王给0岁的隔壁小王投保了小淘气1号,一年后,隔壁小王因为肺炎入住ICU治疗,10天后转入普通病房治疗。
去掉1天免赔后,隔壁老王可以申请ICU住院保险金1000*(10-1)=9000元。
每个保单年度最多可以理赔50天,累计最多理赔30%的基本保额。

(2)住院日额保险金
只要首次重疾确诊日起,意外/疾病住院都可以赔,不局限重疾,普通住院也有机会获得理赔。
也就是说,只要是确诊了重疾,符合合同规定,之后不管因为什么住院治疗,比如猫抓狗咬、意外骨折等等都可以理赔。

每天按0.1%保额赔付,累计最高给付30%保额。
假如投保60万,每天就是600元,累计最高可以赔付18万。

05
重疾四次赔+癌症二次赔,全面加强大病保障
小淘气1号的重疾多次赔和癌症二次赔保障,也非常不错。
(1)癌症二次赔
首次重疾为癌症,3年后癌症新发、复发、转移、持续存在,能再次赔120%保额。
首次重疾不是癌症,180天后再患癌症,也是赔120%保额。
(2)重疾多次赔
第2-4次重疾,不分组,间隔期1年,分别赔付120%、150%、200%保额。
相当于买50万保额,那么第四次重疾险,小淘气1号能赔100万。
(3)疾病关爱金
如果希望赔付更多保额,还可以附加疾病关爱金:
投保前30年,首次重/中/轻症,可以额外赔付60%、20%、10%基本保额。
06
国联人寿靠谱吗?
国联人寿成立于2014年12月26日,注册资本 2 0 亿元人民币,股东包括无锡市国联发展(集团)有限公司等大型国有、民营企业。

国联集团是无锡市人民政府出资设立的、全资控股的国有资本投资运营和授权经营试点国企集团,注册资本80亿元。
2019年,集团实现营业收入218.93亿元、实现利润25.17亿元。
截至2019年末,集团总资产规模925.17亿元、净资产规模327.43亿元,在2019年评选的“中国服务业500强企业”中位列第236位。
根据国联人寿官网披露,截至2022年第3季度,国联人寿的核心偿付能力充足率为95.27%,综合偿付能力充足率为190.53%,最近2次的风险评级分别是B类、BB类。

可以说,国联人寿虽然比较低调,但是经营、服务等能力都是实打实靠谱的。
07
保障责任加码,产品价格再创新低
0岁女宝宝,投保50万保额的小淘气1号,30年交保障终身,基础保障部分,每年的保费只需要1565元;
选择上ICU责任和住院日额保险金,每年保费也只要1621元;
就算是再附加上身故的保障责任,全方位保障孩子的一生,一年也就是2502元。
至于怎么搭配推荐,文文大保贝儿建议:
(1)如果是孩子的第一份保险
基础责任+投被保人双豁免+ICU住院保险金+住院日额保险金+身故/全残保险金+重疾多次给付保险金+“恶性肿瘤-重度” 扩展保险金+疾病关爱保险金。
还是0岁女宝宝,买50万保额,建议保终身,每年保费3715元,顶配保障不用愁。
ICU住院保险金和住院日额保险金都附加上,未来生病或身故,总能赔一笔钱,实用又周全。
(2)预算比较有限这样选
基础责任+投被保人双豁免+ICU住院保险金+住院日额保险金+身故/全残保险金。
同样是保终身,0岁女宝投保50万保额,30年交,每年保费2717元。
重疾赔过,非同组轻中症继续有效。
如果患少儿特定疾病可额外赔60万,如果患少儿罕见病额外赔100万。
保额足够高,性价比很OK。

总的来说,小淘气1号在保障内容上,相比于同类产品,亮点十足。
更难得的是,保费还更便宜了,的确是非常的让人心动。
冲!
