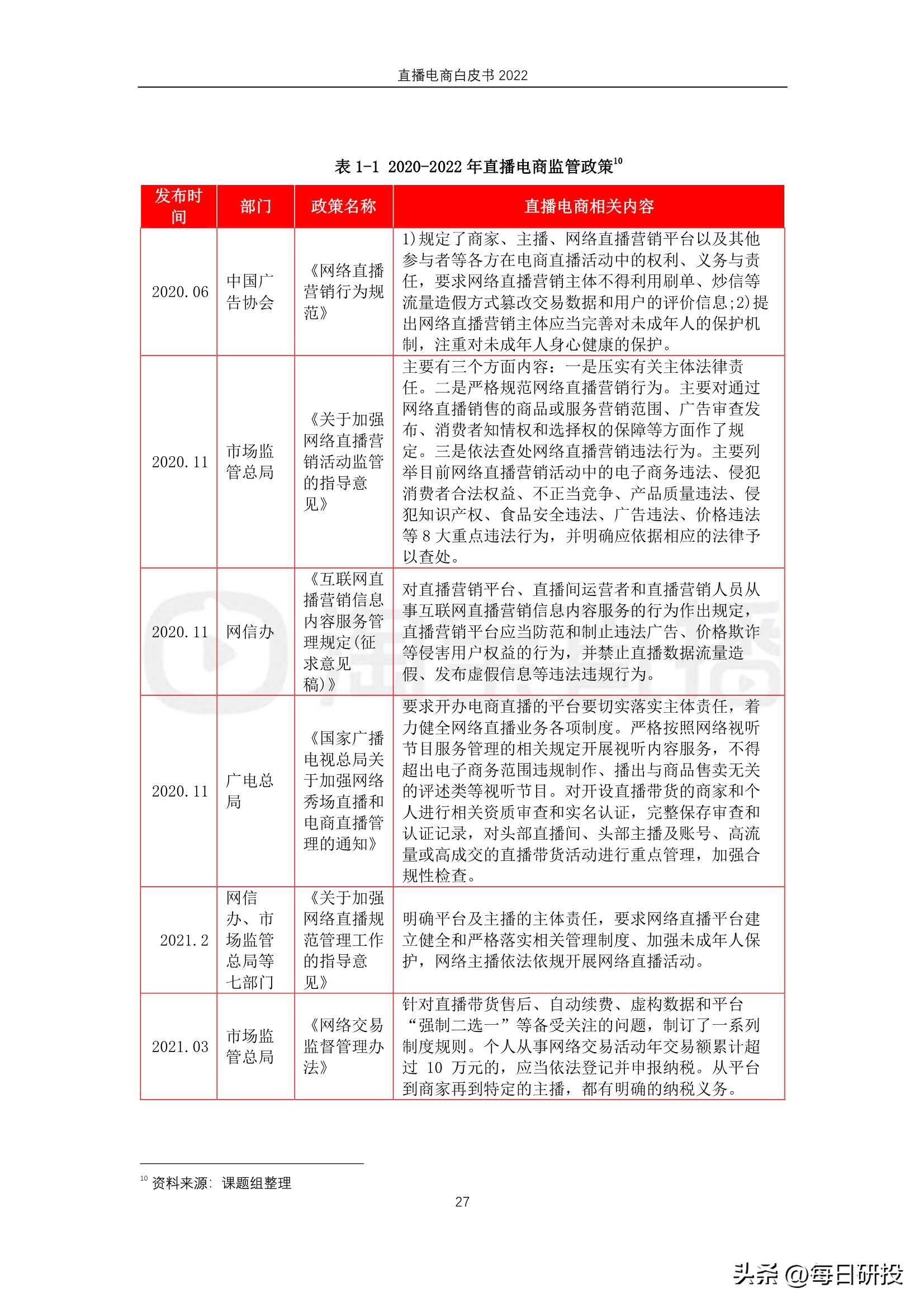
直播电商是传统图文电商的升级。
电商是一个商品数据化的过程,在图文电商时代,通过把商品数据化,极大地提高了商业运营的效率。
这个多维发现过程改变了原来的“单向搜索”与“广告硬推”过程,促进了直播电商生态中各个主体的协同合作,从而极大地提高了电商的效率,推动了平台生态多主体价值共创。
直播电商并没有改变这个核心价值观,而是强调利用直播等动态丰富的模式,使零售业的价值创造过程效率更高,生态系统的健康度更高,消费者的体验更好,各相关主体的收益更可持续,实现多元主体价值共创。

重点是通过立体丰富生动的影像,对商品进行更加形象的数据化呈现,形成由直播技术、场景氛围、主播感染力共同营造的沉浸式购物体验场景。
例如,消费者在购买各种美妆产品时,对其安全性、效果等也缺乏直观的了解,而主播团队一般会亲自试用,并将试用体验报告给消费者,从而为消费者提供甚至比线下购物更丰富的数据资料,从而有利于消费者做出购买决策。

通过直播场景的搭建,消费者感知主播,感知商品,从而对商品有着更为直观、立体、丰富的感知用户面对的不再是一个个单调的文字说明和图片展示,而是主播生动详细的讲解以及产品的试用体验,这些能够使消费者更好地感知商品而产生此类退货的深层原因在于,消费者对产品数据的需求是多样的,而图文电商展示的信息有限,并不一定合乎消费者的需求。
消费者追求多样化需求可能是一种无法完全用自然语言表达出来的,这种需求可能需要他在一个特定的环境下才会全面表现出来正如《需求》一书中所言,真正的客户需求潜藏在人性以及一系列其他因素的相互关联之中。
有一条来自认知科学家的研究经验:在所有大脑的思维活动中,潜意识活动多达95%。
直播电商很重要的一个功能就是将人类在冰山水面下的需求挖掘出来,并予以满足当某种商品的卖点符合其隐性的需求时,他可能会下单购买在这个意义上,直播电商能够全面激发消费者的潜在需求。
但是,在传统零售时代,这种隐藏的需求完全靠开发者和生产者进行“蒙”、“猜”等方式完成,需求挖掘的效率很低,成本很高。

通过社群,各个主体可以分享关于商品、消费、生活等各类经验,形成弱连接关系,从而推动“发现电商”成为主流。
直播电商对原有的电商模式进行了改变,在直接销售环节里,直播电商引进了一个关键的角色,即“主播”。
而且,主播还承担了消费者的许多工作,如在众多的商品中选择更符合消费者需求的商品、对商品进行主观评价、对商品进行试用等。
单边网络效应一般是使用端的网络效应,也就是说产品的销售量越大,对消费者的价值越大而全球只有一个人使用移动电话时,其电话功能就处于无价值状态例如,当主播的粉丝越多时,与品牌商的谈判能力越强,就能够为粉丝谋取获得更多的福利对品牌商而言,与一个拥有众多粉丝的主播合作,不但能够在短期内扩大销量,也能够使品牌的知名度快速提升。
科学家的研究表明,社交与吃喝一样,是人类最本质最基本的需求因为八卦,人类需要交往,交往推动了合作,从而加速了人类的进化平台的运营活动促进了参与者的多对多动态交互,从而提高了社群的吸引力。
通过直播间、粉丝群等社交场景的搭建,粉丝与粉丝之间、粉丝与主播之间、粉丝与品牌商之间,都可以进行更多的互动和分享。
有学者提出,人们通过购物来自我调节、释放压力、缓解负面情绪等,这样可以实现心理问题的自我疗愈,这被称为零售疗法(RetailTherapy)2013年的第二项研究类似地发现,零售疗法是扭转情绪低落的有效方法可以相信,直播电商将购物、社群、分享等整合起来,可能具有深度应用零售疗法的潜力。
在这个生态系统中,平台作为“关键主体”在价值共创互动关系网络中发挥重要的连接聚合作用,拥有数据、算法等多种资源,能够使平台内的服务商、经营者更好地洞察消费者,而平台的数据资源等,也可以帮助消费者发现与其具有深度契合度的商品/服务、主播和商家。
平台上商品种类繁多,同一品类的商品也存在着诸多品牌商,服务商可以通过利用平台的大数据、算法等,找到更适合的商品/服务资源,从而为消费者带来更多的福利。
不同的主播、品牌商或者服务商,都有不同的消费者受众。
面对消费者时,主播团队在直播前、直播中、直播后都应该为粉丝/消费者提供更为全面的服务对某些产品,主播团队还要进行试用,以获得更为具象的数据和体验而且,在直播前,团队还要通过粉丝群等途径,了解消费者/粉丝所关注的重点,从而在直播时提供更为个性化的服务。
与一般电商或销售不一样的是,直播电商还将提供消费者交流的平台,引导消费者在平台上就商品使用心得进行交流,并提供专业的指导而从消费者使用中所获得的经验与数据,反过来又能指导生产厂商对商品进行改进与完善。
通过直播电商,可以将地理上分散的企业组织连接在一起,从单纯的地理空间进入到地理空间与虚拟空间复合叠加的一个新空间,省去了传统商品流通渠道中层层交易的中间环节,降低了品牌商布局垂直网络渠道的高额成本。
而这个过程中,直播电商生态各个主体之间的关系也不同于简单的供应链关系或者买卖关系这种合作体现在两个方面,一方面是主播与商品或服务生产者之间的合作关系另一方面是主播与粉丝或消费者之间的合作关系正是这种关系,使直播电商不同于传统的电商模式和线下商业模式,从而缩短社会价值转化流程,大幅度地降低了交易过程中的信任成本。
因此,拥有柔性供应链能力的主播,可以快速响应粉丝需求,减少中间加价环节,推出高性价比的产品从而获得消费者的认可。
在中端,直播电商可以指导生产企业进行定制化生产,不但满足了消费者的个性化需求,也使企业避免了库存等问题,极大地提升了供应链的效率。
在制度信任、情感信任与技术信任的机制下,减少了消费者的信息不对称,从而使整个直播价值链的信任价值大幅度增加。
与低价带来的福利收益相比,增加产品种类、扩大销量为消费者和生产者创造的总福利收益,显著高于单独估计的消费者福利收益。
MCN机构不仅作为中介方发挥信息沟通的作用,而且,提供了更为丰富的服务,包括主播的培训、内容生产、多渠道分发、平台合作、粉丝运营、流量管理等内容方面的服务,在直播电商成为内容行业重要的变现形式后,直播电商领域的MCN机构更是将招商选品、促销方案、供应链管理、品控、售后服务等作为其非常重要的职能从现阶段看,MCN机构推动了主播的批量化生产,对激活直播市场具有非常重要的意义这样,MCN机构通过协同直播电商生态中的相关环节,推动了直播电商的价值创造。
可以预期,在不久的未来,专业为主播提供选品服务的平台型选品中心将成为直播电商生态中的一个重要部分选品中心不同于电商交易平台,他是由专业的团队组成,有对产品功能进行深度分析、产品标识及说明书的评审、对相关标准的审读、产品外观设计及包装的重组、对产品进行专业检测、对产品进行试用等功能这些将物理资源进行整合的生态组成部分,将使直播电商的物理环节得到补充,从而为平台内中腰部主播的成长提供基础资源,形成更好的主播成长生态。
平台汇聚了大量卖家与买家,有利于满足消费者的多样化需求,也有利于卖家寻找到更多的消费者而直播电商,通过平台、主播与卖家的共同努力,将搜寻、匹配等交易成本大幅度降低,从而使平台的价值更为凸显,从而实现了平台价值共创。
平台对于消费者而言,不再只是承载优惠、团购的消费工具,更是品质生活与理性购买决策的载体平台能够保证直播电商生态的质量、稳定性和效率,直播电商的生态涉及到诸多主体,平台通过建立一整套机制,对生态内的各个主体之间的交易建立规则,从而提高生态系统的质量和效率平台为主播提供更丰富的服务资源,如商品资源、消费者洞察、品牌商特性等,确保主播能够更快成长。
从事直播电商业务的平台主要分为三大类,这些电商平台的价值共创模式有着区别。
典型代表如淘宝、京东、拼多多、苏宁等,此类平台具有丰富的货品和商家资源、成体系的电商服务和消费者权益保护体系,以及平台治理规则。
2021年1月总GMV相比去年同期增长高达50倍。
以淘宝直播和快手直播为例,一个是流量由平台控制的生态,一个是私域流量运营较强的生态,主播/MCN/自播商家在单一平台形成的知识和方*论法**无法快速迁移到其他平台。
在这个过程中,消费者的购物需求可能并不明确,很多是因为主播的推荐而产生的临时决策性购买最重要的是,主播调性与商品调性之间需要有很好的联结点直播在这个过程中,充当了更为直观、丰富立体、可信的商品信息的传递渠道。
很多粉丝对这些主播的关注点正在从信任、兴趣等元素,变更为对直播带货商品的关注而粉丝可能直接关注这些主播,关注其直播内容,并在观看直播过程中进行购买决策,而不是从搜索商品入手、再找到店铺、通过直播了解到商品的特性、进行购买决策。
淘宝直播2016年成立以来诞生了近1000个过亿直播间目前拥有2000家以上专业的直播机构,包含MCN机构、PGC专业内容制作机构、整合营销机构、村播服务商、档口主播服务商、直播基地等,超100家的MCN机构年收入过亿,为300万的商家品牌商提供内容化的一站式服务2021年达人、淘宝商家、天猫商家侧观看人群较上一年增长了89.95%,越来越多的受众习惯了这种新型消费形态。
从性别看,淘宝自播用户以女性为主。
直播电商在拓展新消费人群、营造新消费场景、挖掘新需求推动新品类消费、降低交易成本、发展适应消费的新供给等方面具有重要作用和意义,对促进消费持续恢复乃至快速增长具有重要意义。
预计2022年将直播电商交易额将超过3.4万亿6。
从推动消费增长来看,拓展银发族消费是一个重要的举措。
但是,在银发人群消费方面,我国仍不成体系,不但缺乏专门针对老年人的消费平台,也缺乏根据老年人特点开发出来的新产品。
直播电商的门槛要低于图文电商,在促进银发人群消费方面理应能够发挥更大作用。
并且通过直播间主播的导购及与消费者对话,可营造如同线下现场购物般的场景,为消费者提供更详细的商品信息,直播间团队还可通过秒杀、限量、限时优惠等多种方式,使消费者快速做出决策。
对于消费者,在观看直播或直播预告前,多数情况下并不知道直播间将要展示什么样的产品,当看其被直播间的产品讲解所吸引,将可能激发了其需求感,从而产生购买行为正因为如此,很多从前不被消费接触或较少关注的产品,借助直播电商得以发展对很多新品类的产品而言,在上市之前,品牌商与消费者之间存在信息严重不对称的情况在直播间里,原来一个个静态的商品变得活灵活现,赋予了每一个产品的一定的生命力。
如在淘宝直播平台,BJD娃娃定制、宠物貂、雕刻、书法、多肉植物等小众品类通过直播电商获得了快速增长。
直播电商通过主播团队,建立了一种新的信任机制,这是一种合作型信任主播在直播间销售商品或服务之前,必须对商品或服务有充分的了解,因而他与商家之间必须有一个基本的合作机制直播电商的特定模式,使主播与粉丝或消费者之间不是单纯的买家与卖家的关系,而是一种合作共享关系,这建立了新型的信任关系。
本质上,这是把搜寻、比较、测试等工作交给消费者信赖的专业人士负责,用消费者和主播之间一对一的信任关系,补充、强化消费者和品牌之间一对多的信任关系。
《关于进一步释放消费潜力促进消费持续恢复的意见》也提出,要进一步优化消费争议多元化解机制,不断提升在线消费纠纷解决机制效能在传统电商模式下,消费者购物会得到平台和销售者双重保护,而在一般情况下,平台主要是承担裁决者的角色,很少直接赔付给消费者在出现损害消费者权益情形时,很多主播都会主动承担先行赔付的任务,这极大地降低了消费者的维权成本。
从消费人群看,我国的消费主力人群已呈现年轻化的特点。
新一代消费者的需求具有个性化、碎片化、多样化等特征,直播电商通过社群、分享、丰富、生动等特点,更能够了解这些消费者的需求。
从数据上看2019年农产品网络零售额大幅增长72.45%2019年在诸多因素影响下,直播电商爆发,市场交易规模增长227.7%8。
其中,满足参与各方经济利益的需求,是驱动农产品直播带货持续发展的根本原因由于农产品往往产于偏远地区,过往农产品交付到消费者手中的中间链路太长。
直播电商打破空间局限,提升了交易效率,同时由于互联网具有快速传播的特性,网红主播在推荐产品时容易被分享、推荐、引爆,从而能产生很好的带货效果。
直播电商作为电商的新模式,在促进乡村振兴中更具活力,其独有的优势,更是赋能乡村振兴的重要载体。
国务院办公厅《关于进一步释放消费潜力促进消费持续恢复的意见》明确提出,鼓励创业带动就业,增加就业收入提高消费能力除了主播,直播间里还诞生了助播、选品、脚本策划、运营、场控等多种新职业例如,淘宝直播2016年成立以来,近200个年销售过亿的生态机构,30万个收入稳定的职业主播,30万个年新开播商家。
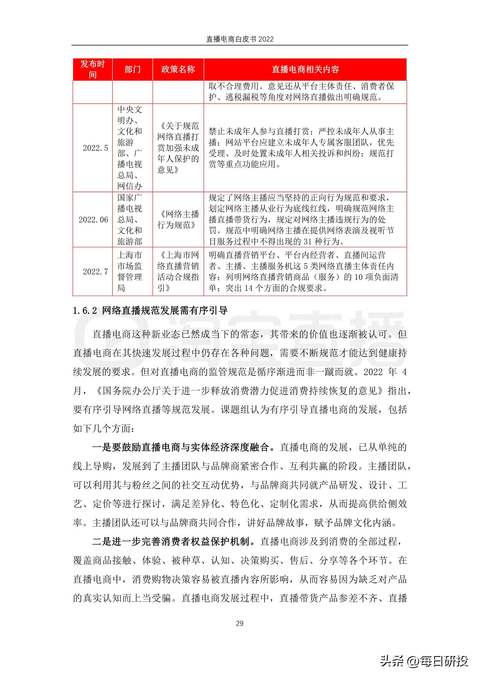
如夸大和虚假宣传、数据造假、*税偷***税漏**等。
有序引导网络直播等规范发展。
但直播电商在其快速发展过程中仍存在各种问题,需要不断规范才能达到健康持续发展的要求。
直播电商的发展,已从单纯的线上导购,发展到了主播团队与品牌商紧密合作、互利共赢的阶段主播团队还可以与品牌商共同合作,讲好品牌故事,赋予品牌文化内涵。
直播电商涉及到消费的全部过程,覆盖商品接触、体验、被种草、认知、决策购买、售后、分享等各个环节。
不良直播间的存在,以及消费者不好的购买使用体验,都将不利于直播电商行业的健康持续发展在内驱力方面,要鼓励平台建立起快速高效的在线消费权益保护机制,鼓励主播团队建立起消费者权益保护的专门团队,该团队一方面负责对消费者权益受到损害的事件进行先行赔付,另一方面要与品牌商协调消费者权益保护等方面的事项。
尤其是在选品方面,即使配备了专业选品团队的大主播,也不可能做到全能全知,有可能出现各种各样的失误针对直播电商出现的问题,若主播团队销售的产品为自有,应要求其承担产品销售者责任,对产品问题全力负责;若主播团队并非销售自有产品,主播团队首先应承担广告发布责任及代言人责任,针对主播团队未以容易辨别的方式告知消费者实际销售者的,还应要求主播团队首先承担起消费者权益保护的责任,对消费者的损失进行先行赔付只有建立宽容失败的发展环境,才能吸引更多的人加入到直播电商行业,推动直播电商的健康发展,并将其促进消费的作用进一步发挥出来。
方案指出到2022年直播电商成交额达到1万亿元,到2025年直播电商成交额翻一番。
“2021北京网络直播大赛”通过在淘宝直播设置了活动专题置顶页,在线上开展“京范儿国潮日”“新消费品牌日”“嗨逛北京”“端午节/老字号直播”及“乡村振兴”等主题直播日,为参赛企业推流引流,助力提升企业影响力与直播销售额。
“2022北京网络直播促销月”中,阿里巴巴集团旗下的淘宝直播、聚划算、淘宝教育、盒马、全球速卖通、阿里健康、天猫国际、阿里妈妈等平台资源,举办“直播助农主题会场”、“智能科技主题会场”、“新品好物主题会场”、“特色直播场景主题会场”、“国货国潮主题会场”等专题直播促销活动。
随着国内新媒体的发展而引入国内,并在中国快速发展衍生、壮大。
同时资本开始入场,如逻辑思维获B轮融资,估值13.2亿元。
据艾媒咨询数据11,2021年我国MCN机构数超过3万家,市场规模超过300亿元。
MCN不仅作为中介方发挥信息沟通的作用,而且,提供了更为丰富的服务,包括主播的培训、内容生产、多渠道分发、平台合作、粉丝运营、流量管理等内容方面的服务,当直播电商作为内容行业重要的变现形式之后,直播电商领域的MCN机构更是将招商选品、促销方案、供应链管理、品控、售后服务等作为其非常重要的职能。
直播电商开始之初,消费者对直播电商购物将信将疑,通过MCN孵化的达人、明星、KOL等带动,以及在平台的宣导,消费者慢慢建立信心和认知,从而逐渐习惯直播购物,使直播购物成为了近几年增长最快的电商新业态。
如此,品牌无需自身构建直播团队,亦能通过直播电商渠道开展营销除此外,MCN还有助于品牌挖掘、宣传和丰富品牌故事,并帮助品牌完善产品。
而市场上优质的红人资源匮乏,对于具备电商直播意向的红人,刚有苗头便成为各家争签的对象人才的匮乏,导致了人才成本的居高不下。
但由于直播电商不同于娱乐业态,流量红人带货翻车的案例多不胜举,这使得头部主播的出现看上去具有偶然性从这个角度看,红人只是直播电商成功的一个因素,而这个因素并非先决条件,我们从淘系头部、超头部的主播来看,不乏因带货而红的主播。
通过多样性的人才矩阵,能有效的降低核心主播流失带来的影响,同时也增加了旗下主播走红的概率,为MCN机构实力的进一步增长、经营的可持续创造了条件。
对于非头部账号,参与存量竞争难度大,需不断寻找长尾热点,以便突围。
运营内容可概括为维护及激活私域流量、提高商业采买流量ROI、优化内容(包含商品、活动、讲解等)获取更多自然流量等从内容载体看,除了直播还需覆盖图文、短视频甚至音频;从场域看,除了平台内部,还需覆盖多个社会媒体多频道的互动应始终以直播转化为目的。
除此外,平台还会对垂类直播间给予扶持,如2022年5月,淘宝直播面向特色品类店播型商家推出“1001个宝藏好店”计划,该计划旨在挖掘和扶持一批强直播优势型的特色品类商家。
直播电商作为快速发展的新业态,其行业监管不断优化、平台规则不断迭代,依托于平台的生态成员,必须保持与平台的信息同步,才能优化运营策略,保持竞争力。
直播间的流量价值体现在客单价、转化率、复购率上。
如有的MCN直播技术能力强,发展出直播技术服务业务;有的MCN货品能力较强,发展出供应链业务;有的善于做品,孵化出自己的品牌;有的善于人才孵化,拓展出培训业务;有的擅长全案运营,给品牌提供全案服务等。
选品所选的内容包括货品的品类、品牌、品质、价格、服务等诸多方面品牌方吃一堑长一智,对直播电商的态度逐渐谨慎,如今更加看重实际效果当下头部MCN多倾向构建货品矩阵,形成知名品牌、成熟品牌、初创品牌的货品矩阵,以实现流量与转化收益的平衡底部MCN则做数据选品、爆品跟进、白牌货品。
而直播团队只有帮消费者做好产品质量筛查,传递真实产品信息,才能获得用户的长久信任,从而实现用户增长,因此,“控质”是选品的重要因素。
若全程监督,必然提升成本,性价比低对于物流过程中可能出现的货品损害问题,MCN应发货前对于并对运输包装与物流损坏率做评估,优化包装、选择靠谱物流等方式,降低运输中货品损坏。
对于直播电商,货品信息除了电商销售中需要的各类标签信息、产品使用说明、常规介绍外,还包括产品卖点核心提炼、产品品牌内涵、产品直播讲解话术等一旦货品信息出错可能导致效率低下,严重时可能出现错误宣讲、虚假宣传等问题。
对于资金规模较小的MCN,暂时无法投资信息化系统,仍需要借助EXCEL等辅助工具,建立科学的管理机制。
在直播销售事前、事中、事后,直播相关机构要选择性地对商品开展第三方检测,鼓励建立“神秘抽检机制”,以确保商品符合选品相关要求。
注意保证金必须是用认证的企业支付宝(机构旺旺号对应的支付宝)扫码支付,不允许用个人账户支付。
(达人不点击确认按钮,则绑定未完成,机构后台会显示邀请中,若后续达人又同意确认,可以去消息箱找到该消息完成确认)。
2020年7月6日,人力资源和社会保障部、国家市场监管总局、国家统计局联合发布了9个新职业,“互联网营销师”为其中之一。
直播电商主播依靠对产品的专业讲解和推销技巧,把过去线下商场一对一的销售方式,变成网上的一对多模式。
独立主播是指不依附MCN机构和商家、独立开展直播的主播,商家主播是指商家聘用的主播,机构主播是签约MCN公司的主播。
根据课题组的实地调研走访发现,即使头部主播,其每周的直播次数也必须保持在3次以上,每次直播时长不低于4个小时。
除了直播间的直接工作时间之外,还得进行数据分析、复盘等事后工作还需要花费大量的时间在直播内容准备、设备调试等工作而且,这种工作大多是昼夜颠倒型的在之后还需要进行复盘和数据分析。
期望从事电商主播岗位的求职者较去年同期增长110.7%。
另一方面,智联招聘的数据显示20,2021年第三季度直播行业招聘职位数同比增加11.72%,大于全平台岗位增幅的6.82%,直播岗位的求职人数同比增加46.69%,求职者增幅明显大于岗位增幅。
情绪价值包括娱乐消遣、荣誉获得、被关怀、归属感、正能量等;信息价值包括新奇内容、方式方法、货品信息等的讲解分享;货品价值包括货品使用价值、优惠折扣等;信用价值包括直播及账号的信用背书、产品的筛选等因此从满足客户需求的能力出发,主播及其团队需要在上述四项价值上做提升,从而不断满足客户需求。
能否提供给消费者需要的货品,决定了直播电商的成败,因此选品至关重要二者结合方能做好选品。
主播好的展示包括形象得体、口条清晰、讲解专业、内容有趣或有价值、互动积极等,通过展现能准确传递价值,促进成交。
主播在直播中,会面临各种影响心情的局面这些因素都可能让一个心理素质较差的主播随时崩溃。
哪怕只有一个人观看,也应保持该有的热情和亢奋,把自己准备的产品完整、全面地介绍给观看的粉丝,同时还需要将重视粉丝感受,主动积极互动,哪怕不能产生交易,也争取成为真正在粉丝。
某知名头部主播在回忆自己第一场直播的时候,直播了两个小时,观看的总人数不到200人,而且大部分的观众对于男生做美妆非常不理解,以至于恶语相向、人身攻击新晋主播要把每一场直播都当成一次练兵场,都是提升自己的一个机会,并且要努力把握住每一个机会。
这时候,一个合格的主播要能够保持稳定的心态,不要因为观看人数多了而过分激动,也不要因为观众少了而失望低落,丧失激情。
记得真诚才是必杀技这种直播偏离了带货直播,缺乏真诚,必然引来了粉丝不满。
现在大多的直播带货,少则四五个小时,多则十一二个小时。
在如此长时间的直播里时间里,主播要做到有条不紊,对于直播节奏的控制就显得非常重要其次,对于长时间直播或重要直播,最好配备场控人员,通过场控来把控节奏,掌控整个直播。
如果主播连自己都不相信自己,就很难让粉丝相信自己、相信自己推荐的产品。
二是要对自己的情绪自信,情绪包含多个方面,主播在直播带货的时候,最重要的就是讲话一个优秀的主播,声音不一定要大,但是一定要清晰,语速要适中,该快的地方快,该慢也要慢下来一个积极向上、阳光快乐的主播,没有人会不喜欢。
想成为一名优秀的带货主播,在观看的粉丝比较少时,也得尽职尽责,认真直播新人主播没有很多的直播经验,不知道怎么推销产品,也不知道怎么吸引粉丝,但是一定要有敬业的精神,要克服尴尬和失落的情绪,哪怕直播间就一个人观看,也必须用最佳的状态认真完成每次的直播,机会总是留给有准备的人。
耐心,是成功的垫脚石如何在如此多的主播中生存下来?耐心是非常重要的。
这种消费心态在直播电商最初兴起的淘宝平台是最多的,而后逐步扩展到其他平台。
不同于二维图片的商品详情,消费者在直播间通过屏幕可以清晰地看到整个产品,以及使用方法、穿搭技巧等生活知识。
随着人们的生活水平的提高,人们在享受产品的同时,更注重心理和情感上的满足。
除了包装和文案求美的心理之外,人们对自己的外观更加注重。
调查表明,购买行为具有无目的性,偶然性、冲动性的特点另外人们希望他人接纳而非排斥自己,所以期待得到积极评价,即让自己显得更“合群”。
人们对损失的敏感程度要大于对获得的敏感程度,损失厌恶,也叫损失规避,是指人们面对同样数量的收益和损失时,认为损失更加令他们难以忍受,损失时的痛苦会大大超过获得时的快感,比如你损失十块钱的痛苦可能需要获得二十块钱才能弥补。
观看网红直播带货,可以看做是在虚拟网络空间的一次“逛街”,用户进入“逛街”场景之中,即使不买什么,同样可以感受到“虚拟逛街”的乐趣直播电商这种“逛街式”场景成为线下逛街的一个重要替代。
直播电商有一定热度后,消费者围绕直播电商开始形成一些话题,交流对商品的看法,于是便有了基于社会交往需要的直播电商需求。
基于粉丝追捧消费、场景融入消费和损失厌恶心理型消费都属于这一类直播带来的逛街体验感、出于对人或事的感动而产生的消费行为,这种消费有实际需求的因素,但更多的是因情感因素进而关注和购买。
带货主播不能只把注意力放在产品的解说上,适当地跟观众互动,聊些观众感兴趣的话题,适当为亲情、爱情发声,这样可以拉进与观众之间的距离,更加促进消费转化的作用可以看出,性价比还是很多人的第一选择,很多人还是理性的“经济人”。
通俗来讲,画像就是深入了解观看直播的人都有什么样的特征,购买直播间商品的人都有什么样的特征。
根据《报告》分析,核心用户贡献了淘宝直播超过80%的观看时长,超过60%的成交,是平台最稳定最核心的消费者核心用户具有极高的商业价值,消费能力也极强。
从城市的角度分析,一线城市的用户更爱医美类和本地生活类产品,二线城市的用户更偏爱医美类和食品类产品,而三四五线城市更偏爱本地生活类和汽车类产品,六线城市则更偏爱于汽车类和母婴类产品。
精准营销就是充分分析用户画像的基础上搭建智能推荐系统,找到最合适的精准营销策略通过精准化营销,可以帮助主播更好地满足用户的个性化需求,赢得更多的客户的认可,还可以有效降低营销成本,提升营销效果。
一般情况下,主播在开始直播前,主播团队都会对自己的商品目标受众有一个基本的期待,对用户特征有一些勾勒,这些是静态人口学画像的描述。
在直播间里的用户行为,即根据用户对商品的触达模式,包括进入直播间的时间、观看特定商品直播的时间、点赞的频率、评论的频率和深度、对优惠券的兴趣等,可以对用户的购买意愿做出更为精准的定量评价。
通过目标受众画像,主播还可以召回流失的用户一般可以通过以下方式召回流失的用户,短信是最常用的方式,微信公众号通知,送用户优惠券吸引用户,以及举办一些活动宣传来召回用户。
打造有个性有魅力的主播个人IP形象显然也是建好主播商场的关键。
一个优秀的主播一定有其独特的人格魅力,所谓的人格魅力就是源于主播对自己的人设的定义,就是粉丝对主播的外貌、穿衣打扮的固有形象,以及性格带给粉丝的印象。
根据大数据统计,粉丝在观看直播时停留时长一般是2~5分钟,而某头部直播间的粉丝停留时长平均为14.5分钟根据数据统计,淘宝直播主播在互动深度、曝光频次和人设一致性上的,跟其他直播平台相比都处于比较高的水平,但是在曝光量方面还非常小,仅限于直播当时的曝光,且淘宝直播主播和粉丝的距离是非常近的,互动非常频繁,这也是吸引粉丝观看直播的原因之一。
直播的内容,最大的检验效果就是看是否可以引起共鸣在经过不同内容尝试之后,根据最能引起粉丝共鸣、反应最强烈的直播内容,就可以初步明确主播的价值主张。
在有一定基础之后,主播就应该考虑自己的发展方式,是横向发展还是垂直深耕,需要主播对自己做一个详细梳理。
而当主播具有一定的影响力,形成一批固定的粉丝群体之后,也可以给自己的粉丝或者粉丝团起一个昵称,这样可以拉进主播和粉丝之间的距离,也可以提高主播的知名度。
直播间的欢迎语同样非常重要,好的欢迎语可以速度吸引粉丝的目光,了解主播的个性特点。
这样的目的是拉近与消费者的距离,获取消费者的信任若表现得过于高大上,则难以贴近消费者,从而带货效果差。
意思就是在生产、设计、营销、公关甚至企业管理等各个对内和对外的环节要口径一致,才能保证产品形象的真实性。
据说该主播曾经因为过量涂抹和擦拭嘴唇而导致唇部的皮肤出问题。
推荐产品的时候他会再根据试色结果优选少量款式,不但使自己的形象显得更客观专业,也让消费者的选择更简单,往往推荐的产品都变成了爆款。
人格魅力=颜值形象+个性能力+表达风格个性能力在主播的人格魅力形成方面具有非常重要的作用。
表达风格是主播对商品进行解说时的风格特点而在主播进行直播带货时,需要根据所销售的商品、主播的定位等对形成特定的表达风格。
个人品牌即是一个人对另一个人的独特、鲜明印象,而这种独特印象在一百个、一千个,甚至更多的人都有统一认识的时候,个人品牌就建立起来了。
但是主播的定位不仅仅是围绕主播进行的,更重要的是围绕目标粉丝的心智进行的定位就像是在墙面上敲一颗钉子,主播的定位就是要把自己的“钉子”永远的敲进粉丝的头脑里。
成熟的标签一旦形成,其在主播活动中就具有提纲挈领的作用,主播不仅在打造自身形象的过程中注重标签中各类要素的体现,更要深化发展各类要素,使这些要素形成系统的语言习惯、动作习惯、直播场景细节,以及直播过程中侧面提及的生活习惯、各类作品包含的艺术冲突点等。
利用大数据、人工智能等技术,通过对全网数据的动态跟踪,以及对直播间大数据的分析,可以建立消费者需求模型,从而找到具有爆款潜质的产品,再通过大数据对直播间进行包装,从而打造出爆款产品。
而从商品总体来看,高热度、高性价比的网红商品,对直播间的热度有意义。
不管是哪个直播带货平台,高性价比、低客单价的产品都会在直播带货中更占优势而在一般情况下,通用款、适用性高的产品具有更多的受众,可以作为主播选品的一个标准。
2022年3月15日,浙江省网商协会发布了《直播电子商务选品和品控管理规范》团体标准。
在这样的前提下,直播内容需要把握两个核心个人特质、辅助售卖因而,每位主播能为粉丝提供的直播内容都不止一个领城,这也决定了主播针对未来的定位有多种选择。
在每一场直播带货之前、之中、之后,下单数据、互动数据、评论、点赞数都是了解粉丝需求和评价直播质量的重要数据指标,需要在复盘时高度重视。
简单来说,共情就是了解、体验别人内心世界的能力,设身处地为对方考虑,将自己带入到对方的地位来体会对方的内心活动拥有共情能力,可以让沟通更加顺畅,避免很多误解和矛盾。
这是主播必须常用的方法,主播应设身处地,把自己放到消费者同等程度的状态,点出消费者所面临的难题而主播如果先说自己的问题,并说明现有产品存在的缺陷,再推出其力主推荐的新产品,即纯天然植物系去屑洗发水,那么,其营销效果要好得多。
很多网络达人,本身就是某一个领域的网红,在该领域有大量的粉丝。
人生总会有很多节点,例如高考、就业、结婚、生孩子、教育孩子等例如,与粉丝一起分享孩子教育的经验,很容易引发共情,这样对推销一些特定的服务产品很有帮助。
当一些主播推荐的商品逐步获得大家的信任之后,他们的影响力就会不断增大,随后就会成为粉丝们所信任的KOL(就是KeyOpinionLeader,即意见领袖)。
直播电商的高频互动与共情,就满足了消费者精神方面的需求。
例如淘宝直播的陈洁KiKi,快手平台的瑜大公子,抖音平台的朱梓骁等,都是各大平台的KOL。
通过专业的选品和分析,选择出消费者真正需要的“物美价廉”的好产品等下次再直播的时候,才会有更多的粉丝加入到你的直播间,购买你推荐的产品,形成一种良好的口碑。
淘宝直播成为首家组织互联网营销师认证考试的直播电商平台实操考试则由点淘App承接,在真实的直播环境中进行,围绕工作准备、直播营销、售后与复盘三块职业要求,结合实际的直播操作过程设置相关考核任务。
为了保障网络环境的清净,国家出台系列法律规范、开展联合执法行动来规范网络直播活动为更好开展直播电商营销,规避其中的法律陷阱,直播电商从业者有必要对直播电商涉及的各方面相关法律、带货商品的法律文献有所了解。
直播间运营者,是指在直播营销平台上注册账号或者通过自建网站等其他网络服务,开设直播间从事网络直播营销活动的个人、法人和其他组织。
带货主播值得注意的是,在直播过程中,一定要真实、准确、全面反映商品的信息,不得虚假宣传、夸大宣传等。
《网络直播营销管理办法(试行)》第二十条规定,直播营销人员不得在涉及国家安全、公共安全、影响他人及社会正常生产生活秩序的场所从事网络直播营销活动。
首先是要依据平台服务协议对语音和视频连线、评论、弹幕等互动内容要进行实时管理,避免信息违规。
在虚拟形象使用和自然人声音使用方面,不得有侵权行为尤其是对自然人的声音保护,是首次在直播相关法规中提出的,很多主播在直播时需要特别注意的。
有关行政部门发现并认定经营者提供的商品或者服务存在缺陷,有危及人身、财产安全危险的,应当立即责令经营者采取停止销售、警示、召回、无害化处理、销毁、停止生产或者服务等措施。
2020年3月30日,市场监管总局通报了借快手直播号销售野生动物的案例唐山市市场监管综合执法局依据野生动物保护法等相关规定,扣押上述涉案锦鸡13只交由相关部门鉴定,并进行立案调查。
根据《食品安全法》第148条的规定,如果食品不符合安全标准,消费者除要求赔偿损失外,还可以向生产者或经营者要求支付价款十倍或损失三倍的赔偿金;增加赔偿的金额不足一千元的,为一千元。
该案件中,廖某直播团队自2019年起先后与“ADOL直白轻奢定制”“BLINGBLING卜莉卜莉”“创昇服饰”“诸暨市安妮珠宝”等多家网店合作,通过该电商平台以直播方式为上述网店销售假冒“DIOR”“CHANEL”“LOEWE”等商标的服装、饰品、手表等商品,销售金额共计人民币67万余元2021年6月29日,上海市杨浦区人民法院以销售假冒注册商标的商品罪判处廖某有期徒刑三年四个月,并处罚金人民币四十万元;其余5名被告人分别被判处三年二个月至二年不等有期徒刑,并处罚金人民币五万元至五千元不等,部分被告人适用缓刑。
不管从何种角度看,国家、社会对于直播电商都有许多规范制度。
在这一背景之下,越来越多的品牌开始利用直播进行品牌营销,甚至是将直播作为品牌营销的新型标准配置,采用不同的直播形式逐渐参与到品牌的营销推广活动中。
其中,腰部商家的渗透率最高,提升最快,说明提升的普遍性和机会的普适性。
如非遗服饰、BJD娃娃定制、宠物貂、雕刻、书法、多肉植物等小众类目。
红人直播的交易主体包括“品牌商”、“带货人”和“消费者”。
品牌商通过主播的加持让用户增加对产品的信任度和购买欲,提高产品的销量从粉丝量来看,这些专业主播可分为头部主播、中腰部主播、新手主播在新品发布、尾货清仓、大促联动等方面,选择专业主播有其优势品牌企业面临参与成本高、挤占品类位置竞争激烈、商品销量和口碑受网红主播个人因素影响较大、对品牌企业宣传效果的真实转化率不可控之类的风险。
但是,专家达人并不一定具备熟练的销售技巧,其粉丝观看直播的目标并不完全是为了购物。
明星主播的优势在于有巨大的粉丝规模和购买号召力,同时相比于专业主播,明星直播具有更广泛的关注度和影响力因此目前明星主要通过做客专业主播直播间的形式,与专业主播合作进行电商直播,这种形式将主播的销售技巧和明星的粉丝效应结合起来,不仅能大大提高带货效果,而且也能显著提升社会各界对电商直播行业的关注度。
在这种情况下,直播间充分服务于自家品牌,品牌主播宣传的所有商品都是自有品牌的商品,直播间使用的所有直播文案、策划脚本、优选直播产品、服务、数据分析、活动运营以及主播直播等全方位的服务都由品牌方自己或委托第三方创作和完成。
品牌直接自播是指品牌商设立官方账号直播间,在其内部设立专门机构,招聘主播人员,独立完成直播的主要工作。
品牌自播还有一种特殊情况,即企业家直播,由企业老板担当主播,通常客服、线下导购等人员配合参与。
品牌自播应该设置“上新日”、“宠粉日”等营销活动进行动态促销但是,除了特殊情况之外,一般不建议直接使用直播间特别折扣等价格竞争方式,会破坏整个营销体系的定价机制。
品牌自播要以品牌和产品为中心,在直播过程中,首先要解决选品的问题,精准选择企业产品品类中符合直播属性且高质量的产品;其次,要将产品特性场景化通过自播,品牌想要获得的不止是一次性卖货的收益,更多的是提高复购率、增强用户粘性将品牌的内在涵义变成一个个鲜活、可传播、可感受的故事,并在直播间进行系列化表述。
品牌自播是长期主义,需要坚持对品牌故事进行讲述,沉淀品牌粉丝,将品牌风格与直播风格进行融合,尽量实现“品效合一”。
专家达人直播、KOC直播的融合度要低一些,尤其是在人和品牌方面的融合度比前二者要差,专业主播直播的融合度是所有方式中最低的。
而品牌自播是一种导购模式,以产品为中心,主播主要对品牌故事、产品特性、独特技术、优势、可解决用户的痛点问题等进行重点讲解,使用户对品牌有更多的理解,从而成为品牌的粉丝,增加复购率乃至向其他用户推荐。
因此,红人直播追求即时转化效率,要通过直播间的布置、沉浸式氛围、主播的销售话术、特别折扣等诸多因素促成购买而品牌自播更多是讲述品牌故事,要求在长线上影响用户心智,促使用户成为品牌的粉丝。
对企业而言,是否选择红人直播模式,关键在于企业的品牌及产品与直播内容端、商品供货端、平台技术端和网红团队端能否进行契合度较高的合作。
品牌直播的理想结果是:品牌方达到了品效合一;平台增加了流量与成长空间;直播机构获得了佣金收入,并与粉丝建立了更具粘性的关系;消费者获得了性价比高且适合自己的商品。
对此品类商品的直播营销而言,需要有着精心的直播方案策划,重点是形成购买的临场感和紧迫感,从而推动消费者购买。
个性化商品的直播营销也非常重要。
与头部主播进行合作,往往会遇到这些主播挟流量以令商家的局面,要求给予最优惠的折扣,但是,对于品牌商而言,用低价策略打入市场,那么很快就会让用户失去对正常价格的感知能力;长期的低价对品牌溢价能力也会带来一定程度上的损害,并且容易失去用户对品牌的信任。
消费者对一个品牌及商品,一般有心理价位而所谓的物超所值,并不是商品的绝对价值低,而是商品的定价低于消费者的心理价位,或者说价格锚。
品牌自播要求长期主义,达到品效合一,注重消费者对产品以及对品牌的理解体验因此,对于品牌自播而言,无论是企业内部的直播团队,还是代播团队,都必须建立起有效的激励机制,才能使品牌自播落到实处在品牌自播的初期,在线人数、总观看时长等直播数据指标具有非常重要的价值。
这种变化的规律就像人和其他动物的生命一样,从诞生、成长到成熟,最后到衰亡。
这个阶段品牌市场占有率较低,销售收入较少,顾客还未完全识别品牌。
这个阶段品牌的财务价值和市场价值都有大幅提高,顾客对品牌的认知程度也随之增加。
这个时期顾客对品牌的认同感很高,品牌具有很高溢价能力,但仍需要不断完善品牌建设才能保证品牌不走向衰落,从而实现可持续发展。
在商业现实中,品牌发展过程并不完全遵循成熟以后必衰退的规律。
通俗地说就是:品牌不是内在地要死了,而是被企业无意中害死的若品牌能够不断调节其功能以适应新的竞争环境,就能够长久地保持其竞争力。
这本质是一种货带人的模式。
当品牌处于成长期,需要进一步宣发,讲述品牌故事时,以流量驱动的模式对形成品牌调性、完善品牌故事、扩大品牌影响力具有一定的价值。
在预算充足的情况下,可以选择与头部红人主播进行合作,以高性价比的商品扩大销售量,从而提高品牌的知名度。
独特产品初创品牌直播的一个重要方面就是通过直播方式,以其生动丰富的信息、体验感强的消费场景、主播的专业解说激发消费者的潜在需求,从而推动购买。
在品牌直播过程中,要注重知识的传播,包括与品牌产品相关的知识传播,如产品的设计知识、原材料知识、生产知识、使用知识等多方面的知识,从而用一种戏剧化、感染力的方式来展示产品。
除了重复解说之外,品牌直播间还要持续提供有趣、有价值的内容,让流量运转起来,确保品牌培养用户心智,让用户对品牌产生更多粘性。
在时间节点上,成熟品牌的品牌商与头部主播合作,可以上新、尾货处理、电商大促等节点进行合作。
首先,主播不但需要客观地描述产品,还需要将品牌与产品理念传递给粉丝;其次,需要积极保持与粉丝互动,建立粉丝社群,给予粉丝荣誉,提高归属感;再次,需要积极收集粉丝的需求与建议,聆听粉丝对直播间观看、购买的体验及产品使用体验,并积极给予反馈,对于建议需积极采纳或即时解释,从而提升粉丝参与感。
在电商经营的实践中,很多老字号品牌利用直播电商,重新挖掘品牌故事,根据消费者的反馈,重新梳理品牌调性,通过与头部主播、垂直类达人等进行合作,使品牌重现活力。
直播间的实时观看人数是产品的曝光率的重要参考指标。
当前MCN机构头部主播、明星主播仍有收取坑位费,这源于其带来的品牌增益,无可非议对此品牌商应亲自到权威平台查询其历史直播数据,并通过观看在线人数、互动数以及店铺销量来判断数据真实情况,来判断坑位费价值。
退货陷阱严重损害了商家的利益,对此商家在签署带货协议时,应对退货率及退货条件做相关约束,避免此类问题发生。
全案代运营还存在代销和买断两种合作模式,代销即是货权属于品牌方,代运营机构充当品牌的营销合作伙伴,品牌支付服务费和佣金;买断模式即货权属于代运营机构,买断模式下,代运营机构更有动力与品牌绑定。
因此选择代运营时需要确定自身所需要代运营模块是否是代运营机构擅长的但由于存在代运营团队的精力付出值、沟通顺畅程度、市场环境的变化等诸多影响因素,过往案例也只能作为参考。
很多白牌产品或者品牌知名度不太高的商品,对直播需求很大,也具有借助直播成长的巨大空间。
因此对于有意往此方向发展的直播服务机构,需要不断提升选品、管品、供应链管理、品牌管理等多方面的能力。
传统品牌开拓新市场要求主播有更多的粉丝以及独特的表现力,还有对产品本身有一定程度的理解。
在直播电商兴起的今天,很多品牌商也并没有立即就参与到直播电商渠道之中,而是试探性地进行尝试。
主要体现在三个方面,一是直播设备越来越专业,名人直播间设备动辄上百万;二是团队分工更精细,大型直播间团队超十人;三是直播运营边界越来越广,不再局限于平台,而是走向全域整合营销挑战在于品牌对直播电商需要更深的认知,需要更专业管理及团队经历了野蛮发展,消费者将逐渐回归消费理性,关注于品;先行品牌认识到有品无效难以长远发展,从而回归稳健,关注品效合一;平台认识到只有品牌商有发展,生态才能持续,于是关注并扶持品牌商发展再次,电商人才规模逐渐扩大,减轻了品牌直播人才短缺痛点。
精细化运营则是围绕直播电商的核心要素进行深耕细作在实际运用中将要素细化成流量、用户停留、关注、分享、转化、复购等指标。
直播前做好直播场地、设备、人员、货品、脚本等准,直播中执行脚本并与观众良好互动引导用户停留、关注、分享、转化等以达成直播目标,直播后做好复盘及二次沉淀。
如淘宝会员、达人入驻淘宝直播平台成为达人主播,除上述外,还须满足:5.根据平台要求完成认证;6.账号状态正常,具备一定的推广素质和能力,满足淘宝直播平台的主播要求。
淘宝直播平台系统会根据直播间的数据在直播频道内展示部分优秀直播间,数据包括但不仅限于:累计观看、宝贝点击、直播间流量、粉丝观看时长、粉丝回访、商品点击效果,粉丝点赞,直播加购,分享直播间,直播成交,粉丝互动(抢红包,抽奖等),粉丝关注等。
主光灯类型有环形灯(美妆、美食都可以用,当环境光不够时可能灯光亮度不足)、LED摄影灯(可调色温,亮度比环形灯大),柔光箱(光均匀,且更自然),柔光球(较柔光箱的定向照明,柔光球使用更加便利,不用考虑光的位置)。
优点:投入低,灵活、可以移动、手机直播特有玩法。
该项目由阿里巴巴大淘宝技术联合北京邮电大学、中国电信股份有限公司、浙江大华技术股份有限公司联合攻关,在大连接视频网架构、传输、应用等方面取得创新突破,形成了大连接视频网智能处理关键技术系列成果,为电商、金融、教育等领域的智能传输提供了核心技术基础,实现了从数字化到智能化的变革。
大淘宝技术针对直播的业务特点,研究并应用了适合直播业务的拥塞控制算法和网络传输策略。
尤其在新冠疫情后的在线办公、线上教学等突发高峰值视频直播场景下,经受住了高峰值的压力考验,为企业、学校等用户的流媒体应用构建提供更加专业、可靠的服务。
自建团队相对可控,但成本相对高,团队磨合和成长需要时间直播团队人员配置及标准见第六章。
一是可通过产品多样化的使用场景,以及用户洞察来创造优质的内容二是联合其他商家丰富产品每个品牌在平台申请的品类是有限制的,联合的其他品牌可能突破限制而违规;影响品牌形象。
一场直播目标包括利润目标(相关指标有成交额、投资回报率、用户终身价值等)和过程目标(相关指标有在线人数、增粉数、转化率、互动量等)如目标指标中有新增关注数,可以设计红包互动方式,关注可抢红包。
品牌一天直播时长通常在8~16小时,主播一场通常2~4小时,整个时间段都需要有内容支撑,避免冷场。
平台外主要社媒有微信、微博、小红书、抖音等,平台内通过直播预告、粉丝群做预热淘宝直播对平台内、平台外引流都有激励,如获得高曝光、获得精准流量、增加账号等级分等。
直播预告有图文形式和图文加短视频形式。
直播中关注的指标有人数、发言热度、分享人数、点赞数、用户停留时长、订单数据等。
反馈行为包括但不限于对话、评论、点赞、关注、分享、购买等。
对于个别粉丝差评,助理应核对信息,反馈给客服,客服私下与粉丝沟通解决应高度重视,保持与粉丝的积极沟通,主动认错,诚恳道歉。
对于售后服务应秉持超前响应、快速反馈、有问必解、有诉必结、直至满意的原则。
在维护粉丝关系时应该同时关注粉丝的利益需求和情感需求赋予情感的方式有粉丝荣誉(称号关系、粉丝亲密度、粉丝层级)、共情(如老乡、相同经历、兴趣爱好等)等。
除言语提醒外,还可以借助工具提醒,如场景提醒(直播间小黑板、海报、衣服等)、平台工具提醒(如关注抢红包、关注抢淘金币、点赞红包、定时提醒关注工具等)。
积分越多,粉丝等级越高,享受权益越大。
召回粉丝就是通过发送消息的方式激活不活跃粉丝,消息可以是专属优惠、直播预告、在播提醒等。
每个企业在规划直播间时面临的实际情形不一,因此岗位配置也不同,有的直播间只有主播,有的则是二三十人的大团队各企业应以适合自身为原则结合直播电商的一般规律来设计直播间岗位、职责及要求。
用人单位在考虑新人主播时,主要是看主播的真实意愿及潜力下表列出了新人主播的评价维度及标准供参考。
每个等级建立对应标准。
根据归属,流量分为公域流量和私域流量。
私域流量,就是指企业、品牌或个人将平台或外部的流量引导并存储起来,变成自主拥有的流量私域流量较公域流量更具价值,公私域流量直接互相转化流动。
我国网民已覆盖到所有年龄段,基本达到增长天花板。
截至2021年12月,电商直播用户规模为4.64亿,较2020年12月增长7579万,占网民整体的44.9%,占网络购物用户55.21%但渗透率的提升大部分来自互联网存量流量的转化。
各平台都在强调电商和内容的结合从内容形式看,直播与短视频同时具备听觉、视觉内容,比音频、图文展示的信息更为多元立体,因此成为电商信息展示的热门工具将二者恰当结合,将实现协同创效,助力电商业绩增长。
直播具备实时性、互动性特点,需要主播团队实时在线,因此通常开展时间有限当下各平台提供了直播回看功能,但回看整场直播时间冗长,且直播回看不具互动性,观看人数有限。
电商直播的主要内容通常是商品展示和讲解或产品使用场景展示及教学,穿插互动及其他内容,直播具备现场引导特性,对促成交效果较好短视频内容可以对直播内容进行补充、加强主播人设、增加产品专业知识内容、进一步种草商品等。
在总人群数量方面,短视频的观看人数远大于直播观看人数;其次,有的人喜欢看直播、有的人喜欢刷短视频,人们对内容形式的偏好并不一致;另外由于展示渠道不同,观看到内容的人群也存在差异。
从直播电商视角,直播是引导成交阵地,短视频是宣传、种草阵地。
但短视频具备的全网种草、人设打造、引流优势,对电商直播效果的提升明显,以淘宝直播的女装主播夏诗文为例,其发布的点淘短视频平均每条有20万观看,直播账号通过短视频涨粉能占整体涨粉的1/4。
前期的忠实用户,对于每场直播初期的氛围和成交量都有比较大的助益,这也帮助直播间得到更好的平台算法评价,以获取更多的推荐流量支持。
也可以通过信息流广告渠道投放短视频切片素材,吸引用户进入直播间。
从平台对短视频的推荐机制来看,主要的评判标准一般依据账号权重和对具体单条内容的评价总体来说,定位清晰、质量高的内容会获得平台更多的曝光机会。
当前,点淘短视频渗透率达到40~60%,成为淘宝直播的重要部分点淘作为直播电商APP,其短视频内容最终需要服务于电商,因此内容以种草、人设为主,泛消费及娱乐为辅。
如在《小敏家》热播时,周迅在剧中的穿搭成为热点,有主播蹭此热度连接自家产品,从而获得大量曝光。
淘宝直播推出了达人定制短视频服务帮助品牌商家获取更大流量资源商家可通过定制短视频将商品或直播预告等植入达人短视频内容,为直播间引流在此服务中,商家只需要货值置换。
比如一个服装账号直播时会讲解十多甚至几十款产品,在开播前,准备各个产品的介绍视频或相关视频,在直播讲解某产品前十多分钟将提前准备的相关短视频发布看到短视频的用户,如果对内容有兴趣,将可能进入直播间,直播间此时存在较大概率正在讲解其感兴趣的产品。
合规安全码分统计主播近90天的情况,次日更新。