自8月1日起,退役军人可登陆“退役军人就业创业网”(www.81armyjob.com)或通过“中国海事”、“幸福船员”微信公众号查询第一批招生报名信息。
秦皇岛兴荣海事中等职业学校
面向退役军人船员培训招生简章
一、学校简介
秦皇岛兴荣海事中等职业学校座落于秦皇岛市西部高校园区,是河北省唯一一所全日制航海类中等职业学校,主要从事航海和港口类学历教育和船员培训,经中华人民共和国海事局许可,开展海船船长、轮机长、驾驶员、轮机员、值班水手、值班机工等30余项海上专业培训,具有较强的双师型专业教师队伍和完备的实操、实训设施设备,是河北省唯一的管理级海员培训基地,也是河北省航海学会理事长单位、河北省船员服务行业协会副会长单位。
二、招生计划
(一)招生计划:值班水手80人,值班机工80人。
(二)开班时间:随时报名,每单数月下旬开班(具体时间以学校通知为准)。
三、招生条件
(一)招生对象:面向全国、热爱航海事业、愿意从事航海职业的退役时间不超过五年(即2016年以后)的退役军人。
(二)性别和年龄:只招收男性,年龄18-40周岁之间。
(三)学历要求:具有初中及以上学历。
(四)身体和健康要求:身高160cm以上,符合《船员健康检查要求》(GB 30035-2013)。
四、培训内容
(一)培养目标
取得无限航区或者国内沿海值班水手、值班机工的适任证书及相关培训合格证。
(二)培训周期:3-4个月。
(三)培训主要内容
1.值班水手岗位:主要培训基本安全培训(Z01)、精通救生艇筏和救助艇培训(Z02)、保安意识培训(Z07)和负有指定保安职责人员的培训(Z08)培训,值班水手适任培训、岗前适任证书培训等。
2.值班机工岗位:主要培训基本安全培训(Z01)、精通救生艇筏和救助艇培训(Z02)、保安意识培训(Z07)和负有指定保安职责人员的培训(Z08)培训,值班机工适任培训、岗前适任证书培训等。
五、培训费用
培训费用10000元/人(包括培训费、住宿费、考试费、体检费等,其中2000元由合作企业支付),贫困家庭的人员可申请减免培训费等方式减轻负担。
六、就业及待遇
(一)通过航运企业面试、体检合格者,可签订培训学校、企业、本人三方委培就业安置协议,完成培训并通过考试后,即可签定5年(或更长时间,本人自愿)正式劳动合同,按劳动法规定缴纳五险,享受公司所有福利待遇。
(二)合作企业
目前学校已与河北远洋运输公司、秦皇岛富祥海员管理服务有限公司签署合作协议。
(三)工资待遇
工资待遇按照企业相关规定发放。
在船工作时间:一般为9个月±1个月,特殊情况按照企业有关规定执行。
值班水手或值班机工目前薪酬约为1200美元/月+劳务费+伙食补贴+公司福利等。在船工作满一个合同期后下船休假时,公司一般会一次性支付一定的基本工资(约750美元,具体数额以企业规定为准),一些企业也会把这部分薪酬放在在船工作期间(每月发一部分)。
在船工作一段时间,且表现良好,有较高的领导能力,经船舶推荐,可晋升为水手长或机工长。职务晋升后,在船薪酬相应提高,约为1600美元/月+劳务费+伙食补贴+公司福利等。
七、报名方式
学员可通过网络、电话、现场等方式随时报名,(具体开班时间以学校通知为准)。
八、联系方式
(一)学校地址:秦皇岛市海港区文体路1号(河北建材职业技术学院东校区)
(二)联系电话:0335-8606936 8606956张老师、吕老师
(三)E—mail:xrhs5921555@126.com
(四)乘车路线:秦皇岛火车站乘坐6路、34路公交车在“建材学院”站下车,马路对面东行100米进入学院北门,然后到东校区海员培训中心一楼105室报到。
渤海大学
面向退役军人船员培训招生简章
一、学校简介
渤海大学始建于1950年,是辽宁省政府主办的综合性大学,位于渤海之滨的历史文化名城辽宁省锦州市。学校有专任教师1200余人,其中教授近200人,博士近500人。专任教师中,有国家科技进步二等奖获得者、国家高层次人才特殊支持计划获得者、国家优秀青年科学基金获得者、国家百千万人才入选者、全国优秀教师、教育部优秀人才支持计划入选者、辽宁省攀登学者、辽宁省特聘教授、辽宁省“兴辽计划”哲学社会科学领军人才、辽宁省“兴辽计划”教学名师、辽宁省“兴辽计划”青年拔尖人才、辽宁省优秀专家、辽宁省优秀人才支持计划入选者、辽宁省院士后备人选培养工程人选、辽宁省“百千万人才工程”百人层次入选者、千人层次入选者、省级优秀科技人才、省级教学名师、省级专业带头人、省级优秀教师等近百人。
渤海大学始终不渝地坚持走内涵发展之路,始终不渝地坚持以质量求发展的办学思想,学校将以现有的传统优势学科为基础,积极发展新工科和新文科,努力把渤海大学建成拥有一流学科专业的、多学科专业协调发展、特色鲜明、国内有知名度的高水平应用型综合性大学。
二、招生计划
(一)招生人数:航海技术40人,轮机工程40人,邮轮乘务40人。
(二)开班时间:2020年9月
三、招生条件
(一)航海技术、轮机工程(2020年及以前符合招生条件的退役军人)
1.年龄要求:18周岁-35周岁
2.健康要求:符合《船员健康检查要求》(GB 30035-2013)
3.学历要求:全日制大专及以上
4.性别要求:男
(二)邮轮乘务(2020年及以前符合招生条件的退役军人)
1.年龄要求:18周岁-25周岁
2.健康要求:符合《船员健康检查要求》(GB 30035-2013)
3.学历要求:高中及以上学历
4.性别要求:女性优先
5.其他:女生165cm以上,男生170cm以上.招收男女比例约为1:3
四、培训内容
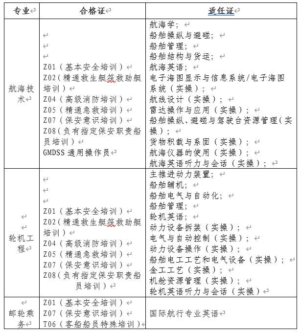
本次培训按照《中华人民共和国适任考试和发证规则》《海船船员培训大纲(2016版)》规定进行,航海技术学员需完成无限航区船舶500总吨及以上三副适任证书培训,轮机工程学员需完成无限航区船舶750KW及以上三管轮适任证书培训,并通过规定的相应考试(适任证书和培训合格证书)。

五、培训费用
(一)航海技术、轮机工程
1.本人与学校、企业签订三方协议的
期间培训费为21000元人民币,公司前期支付10000元,学员前期需要支付11000元,考取证书后学员支付的培训费由企业报销,培训期间学员住宿及伙食费自理。培训费还包含所有培训科目的初考费用。
2.本人未与学校、企业签订三方协议的
培训费为21000元人民币,费用全部由个人承担。
(二)邮轮乘务
期间培训费为3400元人民币,费用全部由个人承担,考取证书后优先和协议方签订合同,培训期间学员住宿及伙食费自理。培训费还包含所有培训科目的初考费用。
六、就业及待遇
(一)航海技术、轮机工程
合作企业有中远海运大连和深圳分公司,中远海运对外劳务合作大连分公司,大连国际海事技术服务有限公司,大连国际航业有限公司。定向培养,完成培训并通过适任考试者即可签订合同。三副三管轮在船工作期间工资1500美金(左右),休假期间工资待遇按照船员与航运公司所签订的合同约定金额支付。
(二)邮轮乘务
合作企业有中远海运客轮有限公司。定向培养,完成培训并通过考试者优先安排工作。在船工作期间工资600-1500美金(根据在船所从事的职位不同工资也不相同),休假期间工资待遇按照船员与航运公司所签订的合同约定金额支付。
七、报名方式
有意向的退役军人可采取电话报名的方式进行报名,具体请电话咨询:
邵老师 联系电话:0416-3400409 邮 箱:809753643@qq.com
文老师 联系电话:0416-3400402 邮箱:125396772@qq.com
八、其他信息
学校地址:辽宁省锦州市太和区金山大街20号
丹东鸿利海运有限公司
面向退役军人船员培训招生简章
一、学校简介
丹东鸿利海运船员培训中心,是由丹东鸿利海运有限公司投资兴办的一所航海类全日制专业培训机构,坐落在丹东市东港市开发区虹桥路8号,于2012年底筹建,是目前辽东地区唯一一所从事海船、内河船员职业培训教育机构。
学校占地7000平方米,拥有2523平方米四层现代化综合教学楼,院内设有4000平方米实操基地,包括船用动力设备操作实验室、动力设备拆装与检修实操训练室、金工工艺实验室、帆缆索具实操训练室、模拟消防舱等实操演练训练场所,还有13000平方米的救生艇筏水上训练基地。
同时还建有考试中心、多媒体教室、航海操舵模拟器实训室、动力拆装实训室、电气焊实训室、车床作业实训室等多个实训实验室,各种消防设备、船用通讯设备、船用求救设备等教学设备、仪器齐全。
公司师资力量雄厚,其中拥有大连海事大学,山东航海院校等各大高校毕业的船长、轮机长、大副、二副、大管轮、二管轮适任证书的专业教师多人。按照航海职业教育的要求,结合自身实际,公司建立了《船员教育和培训质量管理体系》。
二、招生计划
根据军人退役时间,定于9月底开班,滚动开班。值班水手、值班机工培训期3-4个月,每班40人。
三、招生条件
户口属于丹东市辖区的应、往届自主就业退役士兵。男性,18-40周岁,无学历要求,热爱航海事业,健康状况符合《船员健康检查要求》(GB 30035-2013),符合自主就业退役军人安置管理条例的相关人员。
四、培训内容
值班水手岗位适任培训,值班机工岗位适任培训,基本安全培训(Z01)、精通救生艇筏和救助艇培训(Z02)、保安意识培训(Z07)和负有指定保安职责 人员的培训(Z08)培训。
五、培训费用
我公司与丹东市退役士兵就业指导中心签定联合培训协议,凡符合自主就业退役军人安置管理条例,退役在2年之内,未享受过该政策者,经退役士兵就业指导中心审核通过者,全部免费,培训费由退役士兵就业指导中心年底统一结算。
不符合丹东市退役军人安置管理条例的,学费需学员自行承担。
六、薪资待遇
在船工作期间月收入不低于8000元人民币,包吃包住,免费发放劳保用品,报销来回路费。学员可与培训学校签订就业协议,由培训学校负责安排就业。休假期间工资待遇按照船员与航运公司所签订的合同约定金额支付。
七、报名方式
有意向的退役军人可采取电话报名的方式进行报名,具体请电话咨询:
郑老师 14704153885 0415-7528887
赫老师 0415-3170887
八、其他信息
地址:辽宁省丹东市东港市桥南经济开发区虹桥路8号。
营口兴港船员培训有限公司
面向退役军人船员培训招生简章
一、公司简介
营口兴港船员培训有限公司依托于公办的国家级重点中等职业学校营口市农业工程学校,成立于 2017 年 10 月,目前为营口地区唯一一家海员培训机构。公司位于辽宁省营口市鲅鱼圈区熊岳镇望儿山脚下营口市农业工程学校院内。2018 年 8 月取得船员培训的相关许可。公司拥有先进的航海仪器设备和国内领先水平高素质的专业培训师资队伍。
Ø 我们的使命
通过高水准的专业化培训,为航运业提供高素质、高标准的海员,同时提供给学员更加优越的就业工作平台。
Ø 我们的服务理念
真心发展职业教育航海强国
关爱每位学员提供优质服务
注重教学细节追求技能培养
诚信办学搭建阳光就业平台
Ø 我们的培训理念
培养“敬业精神好、实践技能强、英语水平高”的优质国际船员。
Ø 我们的特色
打造“考证、学历、就业”一站式服务。
Ø我们的优势
距东北腹地最近的船员教育培训机构,海、陆、空港及铁路交通便利。
替学生把关、替企业挑选,搭建培训就业综合服务平台。
为解决家长及学员的后顾之忧,我们采取到校报到后即可与企业签署就业协议,以保证未来的就业岗位及工资待遇。
二、招生计划和开班时间
2020年002邮轮乘务人数为40人班,开班时间为9月初;
2020年003邮轮乘务人数为40人班,开班时间为11月初;
2020年003期值班水手人数为40人,开班时间为9月中旬;2020年004期值班水手人数为40人,开班时间为11月中旬。
三、招生条件
(一)国际邮轮乘务员招生要求
1.身体健康,无残疾,符合《船员健康检查要求》(GB30035-2013)标准。五官端正,相貌端庄,有亲和力,手和手臂、脸上没有伤疤、纹身和明显的痣;无色盲、色弱。
2.性别:女性;
3.年龄:18至28岁之间;
4.身高:不低于1.62m,
5.身体质量指数(BMI) =Wt(kg)/(Ht(m)*Ht(m))在 18-25 之间;
6.矫正视力:1.0以上,无色盲、色弱;
7.学历:高中文化及以上,无纪律处分;
8.英文流利,有良好沟通能力,熟悉计算机操作。
备注:有心脏病,传染病,高血压和家族病史以及纹身或身体有较明显疤痕者请勿报名。
(二)值班水手招生要求:
1.年龄:18至35周岁之间。
2.身高:不低于1.65m,无色盲、色弱;符合《船员健康检查要求》(GB30035-2013)。
3.初中文化及以上,无犯罪记录。
备注:有心脏病,传染病,精神病史,高血压和家族病史请勿报名。
四、培训内容
(一)邮轮乘务培训内容:船舶基本安全培训(Z01)、保安意识培训(Z07)培训、客船船员特殊培训(T06-1),国际航行非值班英语培训,岗前培训。
(二)值班水手培训内容:值班水手岗位适任培训,基本安全培训(Z01)、精通救生艇筏和救助艇培训(Z02)、保安意识培训(Z07)和负有指定保安职责 人员的培训(Z08)培训,岗前适任证书培训。
五、费用明细
(一)邮轮乘务
符合营口市退役军人事务局相关规定者,享受相应的国家补助。不符合营口市退役军人事务局相关规定者需自行承担行管费用。具体费用明细如下:
船员培训费用3900元、住宿30元/月、工作服110元、 保险30元、体检358元、证*办理书**及安置就业(企业岗前培训)4000 元。总计8458 元。
(二)值班水手
符合营口市退役军人事务局相关规定者,享受相应的国家 补助,部分减免或者全部减免。不符合营口市退役军人事务局相关规定者须自行承担相关费用,具体费用如下:
适任培训费7400元、住宿30元/月、工作服110元、保险30元、体检278元、证*办理书**及安置就业(岗前培训)3000元。总计10938元。
六、就业及待遇
(一)邮轮乘务工资:600-1500美金(在船上从事的岗位不同工资不同);合同期:每个合同8到10个月,休假1到3个月后再安排上船;工作时间:每天工作 8-11 小时,邮轮靠岸不值班者可下船活动;食宿安排:免费为雇员提供船上食宿,有必备家具、洗浴、电视、电话等设备;我公司负责介绍到中远海运客运有限公司等船舶管理有限公司,休假期间工资待遇按照船员与航运公司所签订的合同约定金额支付。
(二)值班水手工资:在船期间工资900到1200美金(船型不同工资有所差别),休假期间工资待遇按照船员与航运公司所签订的合同约定金额支付。
我司与国内外船东企业及外派机构合作,在培训、 就业各个环节中精准管理,根据学员实际情况,推荐从事港内,近海、远洋不同航区,保证了我们学员就业岗位的多元化。
就业合作单位:北京鑫裕盛船舶管理有限公司,森海海事服务有限公司,厦门泛海国际船舶管理有限公司,大连国际海事技术服务有限公司等国内知名外派机构合作。
七、报名方式及联系人
有意向的退役军人可通过电话报名的方式进行报名,咨询电话:
韩老师:15641192127 贾老师:18640786792。
八、其他信息
地址:辽宁省营口市鲅鱼圈区熊岳镇铁东街八三里。
江苏海事职业技术学院
面向退役军人船员培训招生简章
一、学校简介
学校初创于1951年,历史悠久、底蕴深厚、特色鲜明、行业声誉卓著,是江苏省高水平高职院校建设单位、国家优质专科高职院校,是全国较受欢迎的航海教育培训机构,也是全国高职院校国际影响力 50强、服务贡献50强和育人成效50强单位。长期以来,学校始终牢记建校之初国家赋予的“复兴航海、振兴海运”的历史使命,坚持立德树人,坚持质量立校,坚持产教融合,对接国际标准,构建了覆盖海洋运输全产业链的专业体系,探索形成了具有中国特色的海事人才培养模式,成为中国海事教育领域最具国际竞争力和影响力的高职院校之一。航海技术专业群作为学校核心专业群,凭借核心竞争指标和综合办学实力成功入选国家“双高计划”B类专业群。
二、招生计划
(一)招生人数:
值班水手2个班(80人);
值班机工3个班(120人);
电子技工3个班(120人)。
(二)开班时间:2020年10月。
三、招生条件
(一)35周岁以下,热爱航海事业。
(二)当年、往年退役军人均可报名,初中及以上文化程度。
(三)身体健康,无慢性病和传染病,符合《船员健康检查要求》(GB30035-2013)。
(四)海军和有相关机修经验的退役军人优先。
(五)只限男生,退役军人职务不限。
四、培训内容
(一)培养目标
取得无限航区或者国内沿海值班水手、值班机工、电子技工的适任证书及相关培训合格证。
(二)培训周期
培训周期为3-4个月。
(三)培训内容
值班水手:
培训项目包括基本安全(Z01)、保安意识培训(Z07)、负有指定保安职责专业培训(Z08)、水手业务、水手值班、水手英语听力与会话、水手工艺。
值班机工:
培训项目包括基本安全(Z01)、保安意识培训(Z07)、负有指定保安职责专业培训(Z08)、机工业务、设备拆装与操作,机工英语听力与会话、金工工艺。
电子技工:
培训项目包括基本安全(Z01)、精通救生艇与救助艇操作(Z02)、保安意识培训(Z07)、负有指定保安职责专业培训(Z08)、电子技工业务、电子技工英语听力与会话、电子技工实际操作等。
五、培训费用
值班水手/值班机工/电子技工,费用7200元,包含培训费、教材费、考试费、住宿费。
六、就业及待遇
为方便学员就业,我校依托泛长三角职教联盟与中远海集团、招商轮船、江苏远洋、南京远洋等国内知名船东及管理公司均为长期合作战略伙伴,实现入学即就业,学员完成培训并通过考试后,快速办理相关证书,实现人才培养、海上实习、就业一条龙服务,学员入学通过面试即与船东或船舶管理公司签订《培养就业协议》,学校就业两年跟踪服务保障,解决了学员的后顾之忧。
七、报名方式
(一)微信公众号
(二)网络报名地址:http://cs.jmi.edu.cn:1180/
联系人:冯老师 解老师
联系电话:025-86176141 025-86176003
八、其他信息
(一)学校地址:
江苏省南京市江宁区格致路309号。
(二)乘车路线:
1.长途汽车:南京汽车客运站或南京南站汽车客运站,均可乘坐南京地铁1号线至“江苏海院南京交院站”,下车步行5分钟即到。
2.火车:南京站或南京南站,均可乘坐南京地铁1号线至“江苏海院南京交院站”,下车步行5分钟即到。
3.飞机:从南京禄口机场乘坐地铁机场线至南京南站下车换乘地铁1号线至“江苏海院南京交院站”,下车步行5分钟即到。
4.自驾:导航至江苏南京江宁区格致路309号江苏海事职业技术学院南大门(校外车辆必须从学校南大门进出)
南京交通科技学校
面向退役军人船员培训招生简章
一、学校简介
南京交通科技学校(原南京海员学校)是经国家教育主管机关批准,取得海船值班水手、值班机工培训许可的航海类专业学校。学校以“做好职业教育,就是要做好就业教育”为办学理念,根据《中华人民共和国船员培训管理规则》及其实施办法的相关要求,学校建设有船员综合实训楼、船舶消防训练基地、无纸化考试中心、水上操艇训练基地,主要安装教学设备有驾驶台模拟器、操舵模拟器、雷达模拟器、电子海图模拟器、轮机模拟器、运行柴油机和可拆柴油机、船舶电站等,以满足航海专业的教学要求。自2015以来,我校开展退役军人培训值班水手/机工累计人数达500多人,2019年10月份为来自云南、甘肃和安徽的76名退役军人单独组织值班水手/机工培训班,得到江苏海事局船员处的高度重视,同时2019年全年退役士兵培训人数200余人,一次性考试及格率达86.7%。
二、招生计划
(一)招生人数:值班水手160人,值班机工160人,远洋船舶厨师40人。
(二)开班时间:2020年10月和2020年12月份共开2期,每期值班水手/机工各80人,远洋船舶厨师20人。
三、招生条件
(一)35周岁以下,热爱航海事业。
(二)当年、往年退役军人均可报名,初中及以上文化程度。
(三)身体健康,无慢性病和传染病,符合《船员健康检查要求》(GB30035-2013)。
(四)海军和有相关机修经验的退役军人优先。
(五)只限男生,退役军人职务不限。
四、培训内容
(一)培养目标:取得无限航区或者国内沿海值班水手、值班机工、电子技工的适任证书及相关培训合格证。
(二)培养周期:值班水手/机工3-4个月;船舶厨师1-2个月。
(三)主要内容:
值班水手:包括基本安全(Z01)、精通救生艇与救助艇操作(Z02)、保安意识培训(Z07)、负有指定保安职责专业培训(Z08)、水手业务、水手值班、水手英语听力与会话、水手工艺。
值班机工:包括基本安全(Z01)、精通救生艇与救助艇操作(Z02)、保安意识培训(Z07)、负有指定保安职责专业培训(Z08)、机工业务、动力设备操作与拆装,机工英语听力与会话、金工工艺。
船舶厨师:包括基本安全、保安意识专业培训、非值班船员国际航行英语、船上膳食服务人员培训,报名人员限于炊事兵。
五、培训费用
(一)值班水手/值班机工费用为8400元,包含培训费、教材费、考试费、住宿费。
(二)船舶厨师费用为4500元,包含培训费、教材费、考试费、住宿费。
六、就业服务
为方便学员就业,我校与上海远洋、上海华洋、南京远洋、南京金建业、南京弘兆、苏州泛洋等国内知名船东及管理公司均为长期合作战略伙伴,实现入学即就业,学员完成培训并通过考试后,快速办理相关证书,实现人才培养、海上实习、就业一条龙服务,学员入学通过面试即与船东或船舶管理公司签订《培养就业协议》,并与我校签订《学习培养协议》,学校就业两年跟踪服务保障,解决了学员的后顾之忧。
七、报名方式
(一)现场报名、电话报名(工作日0830-1130,1300-1700)
(二)联系人:魏 峰 电话:025-86159001 手机:13382951368(微信同号)
八、其他信息
学校地址:江苏省南京市江宁区淳化街道索青路1号
乘车路线:
1.南京南火车站,坐地铁一号线到龙眠大道站下,转公交835路到淳化站下转836或837到索墅西下,往前再步行200米。
2.南京火车站,坐地铁一号线到龙眠大道站下,转公交835路到淳化站下转836或837到索墅西下,往前再步行200米。
3.南京小红山汽车站,坐地铁一号线到龙眠大道站下,转公交835路到淳化站下转836或837到索墅西下,往前再步行200米。
4.南京禄口机场,坐地铁机场线到南京南转1号线到龙眠大道,转公交835路到淳化站下转836或837到索墅西下,往前再步行200米。
江苏航运职业技术学院
面向退役军人船员培训招生简章
一、学校简介
江苏航运职业技术学院(原南通航运职业技术学院)是经江苏省人民政府批准设置的全日制普通高等学校,建校于1960年,隶属江苏省交通运输厅,是首批国家骨干高职院建设优秀等级单位、国家“双高计划”建设单位、首批全国交通职业教育示范院校、全国航海职教集团理事长单位。学院始终坚持“立足交通、依托行业、发展特色、服务江苏、辐射全国”的办学定位,服务于“海洋强国”、“长三角一体化”等国家发展战略,形成了“以水上交通运输类专业为主体,陆上交通类专业和航空类专业为两翼,各专业协调发展”的专业布局,专业特色鲜明。
学院具备一流的职业培训条件,并取得了挪威船级社的体系认证。设有“江苏省海员培训中心”,已取得海船船员、内河船舶船员31项培训项目的许可,按照资质许可和资源条件开展在职人员的岗位培训、技能培训等非学历继续教育,培训项目水陆并举,服务范围面向江苏省以及省外部分地区,已形成了多层次、多类型、多规格的培训体系。每年培训规模达20000人次,并获得了中国郑和航海风云榜“最受欢迎的海员教育培训机构”终选提名奖,取得了良好的社会效益和经济效益。
在“交通强国”、“海洋强国”国家战略的背景下,为发展壮大船员队伍,鼓励退役军人从事船员职业,满足航运公司用人需求,现专门针对退役军人开展值班水手/机工短期职业培训班。
二、招生计划
(一)招生人数:值班水手40人,值班机工40人。
(二)开班时间:2020年10月中旬。
三、招生条件
(一)招生对象:地域不限,热爱航海事业,能胜任正常的学习和实习,安心海洋船舶工作,品德优良,遵纪守法,无不良记录。
(二)性别和年龄要求:18-35周岁的男性
(三)学历要求:初中毕业及以上文化,具有一定的英语基础。
(四)身体和健康要求:身体健康,无色盲色弱,符合《船员健康检查要求》(GB30035-2013)。
四、培训内容
(一)培养目标:取得无限航区或者国内沿海值班水手、值班机工的适任证书及相关培训合格证。
(二)培训周期:3-4个月。
(三)主要内容:值班水手或值班机工岗位适任培训,基本安全培训(Z01)、保安意识培训(Z07)和负有指定保安职责人员的培训(Z08)培训。
三、培训费用
培训费为7380元人民币,学员前期需要支付7380元,完成培训并通过考试后,学员支付的培训费由企业报销,培训期间学员伙食费自理。培训费还包含教材资料费、所有培训科目的初考费用、住宿费、体检费意外保险费用等相关费用。
六、就业及待遇
(一)通过航运企业面试、体检合格者,可签订培训学校、企业、本人三方委培培养及就业安置协议,完成培训并通过考试后,即可签定五年正式劳动合同,按劳动法规定缴纳社会保险,享受的公司福利待遇等。
(二)合作企业:南京金建业船员管理有限公司、苏州泛洋船舶管理公司、南京远洋运输股份有限公司等。
(三)薪酬待遇
工资待遇按照企业相关规定发放。在船工作期间:值班水手或值班机工目前薪酬为1200美元/月+劳务费+伙食补贴+公司福利等。不在船工作期间:代为缴纳社会保险。
七、报名方式
(一)网络报名 关注微信公众号“南通航运职业技术学院继教院”,注册、报名,经审核通过后缴费,发票到校统一开具。
(二)联系方式:陆老师、张老师 0513-85960869
周老师 0513-85960969 。
八、其他信息
(一)学校地址:江苏航运职业技术学院继续教育学院,南通市通盛大道185号。
(二)交通指南:
(1)自备车行车路线 驾车前往南通市经济技术开发区,沿星湖大道(336省道)行至通盛大道路口向南500米左右即到;或驾车沿沈海高速(G15)在南通(南)出口下,过竹行收费站往南通方向行驶4km,到星湖大道通盛大道路口往南500米左右即到。
(2)公交车路线 南通长途汽车站:乘坐620路公交车,到“航运学院”站下车;南通长途汽车东站:出站在路南侧乘坐28路公交车,到“航运学院”站下车;
(3)南通火车站:乘坐25路公交车到“上海路通盛大道西”,往东200米,红路灯路口左转后200米即到;或者乘坐41路公交车到“南通大学”,换乘91路,到“航运学院”站下车。
宁波工程学院
面向退役军人船员培训招生简章
一、学校简介
宁波工程学院是由宁波市政府举办的全日制普通本科院校,创建于1983年。学校占地面积1800亩,分为风华校区、翠柏校区和杭州湾校区。现有13个二级教学单位,45个本科专业;专任教师875人,其中高级职称352人,博士333人;在校全日制本科学生13470余人。学校明确应用型定位与争试点创示范目标,积极探索地方应用型本科院校特色发展之路,实施“双轮驱动”战略(产教融合+国际化)。学校重视学科建设,坚持工科为主,文、理、经、管多学科协调发展。专业设置紧密对应区域产业结构,应用型专业达到90%以上。
学校全面融入地方经济社会发展,通过推进产教融合、校企合作,为区域发展培养高层次的应用型人才、提供高水平的应用技术研究。学校积极开展各类继续教育,通过不断创新办学模式,形成了多渠道、多层次社会教育与培训体系。全年组织开展船员、安全技术等各类培训、考核4万多人次。
二、招生计划
(一)招生人数:值班水手40人,值班机工40人。
(二)开班时间:2020年9月底(计划)
三、招生条件
(一)招生对象:2019年及以后正常退出现役,宁波市负责接收的自主就业退役士兵。
(二)性别和年龄要求:男性,汉族,年龄18-35周岁之间。
(三)学历要求:具有初中及以上学历。
(四)身体和健康要求:身高1.65米及以上、双眼裸视力4.8(矫正视力4.8)、无色盲色弱、无传染性疾病和精神病史,符合《船员健康检查要求》(GB30035-2013)。
四、培训及开班时间
培训时长:3—4个月。
开班时间:9月底(计划)。
五、培养目标
(一)取得无限航区或者沿海航区值班水手、值班机工的适任证书及相关培训合格证。
(二)主要内容:值班水手/机工适任培训,基本安全培训(Z01)、精通救生艇筏和救助艇培训(Z02)、保安意识培训(Z07)和负有指定保安职责人员的培训(Z08)培训。
六、就业推荐
对完成培训并通过考试的学员,院方负责推荐到船员就业服务机构,由船员就业服务机构安排就业。
七、培训费用
无线航区值班水手/机工缴纳培训费7160元,食宿自理。
说明:退役士兵经过技能培训后,参加主管部门组织的考试合格后取得相应证书;并到订单岗位就业,与用人单位签订劳动合同并交纳2个月及以上社会保险的,可享受政府补贴,免费培训。具体政策按《宁波市退役士兵职业技能订单式培训试点实施办法(试行)》执行。
八、培训地址及报名咨询:
(一)培训地址:宁波市海曙区雅戈尔大道2号;
(二)咨询电话:吴老师0574-87425020;
(三)公交6路:105路;109路;115路;116路;123路;130路;132路;136路;161路;364路;513路;525路;614路;626路;634路;637路;638路;902路到雅戈尔大道鄞奉路口站或地铁2号线轻纺城站。
泉州海洋职业学院
面向退役军人船员培训招生简章
一、学校简介
泉州海洋职业学院是一所经福建省人民政府批准、教育部备案,纳入全国高考统招计划,具有独立颁发国家学历证书资格的职业高等院校。学校以涉海专业为特色,经交通运输部海事局批准,具有包括无限航区船长、轮机长等在内的23项船员培训许可项目。学校总占地面积785亩,其中海边训练基地94亩,另有排他性海域面积280亩(不计入学校占地面积),是国内同类院校中唯一拥有独立码头、港湾、沙滩、岛屿,并具备开展滩涂登船、紧急出航、登岛、海上救生等优越训练条件的高校。拥有先进的360°视景航海船舶操纵模拟器;校园内湖水域宽广,校内水上训练中心配置国内高校唯一的千吨级可实际开航和教学的船舶。学校拥有一支结构合理、专业力量雄厚的师资队伍和年富力强、精干高效的管理团队,同时与上海中远海运劳务、泉州安盛船务、广西鸿翔船务、厦门兴诺信船务、厦门泛海船舶管理、北京鑫裕盛船舶管理等60多家企业签订了人才培养校企合作协议,共同制订人才培养方案,学生完成学业后可由学校安排到校企合作企业实习、就业,实现招生、培养、就业一条龙服务。
二、招生计划
(一)招生人数:值班水手160人,值班机工120人。
(二)开班时间:常年开班。
三、招生条件
(一)招生对象:全国范围内的退役军人。
(二)年龄要求:35周岁以下。
(三)健康要求:身高160cm以上,符合《船员健康检查要求》(GB 30035-2013)。
(四)学历要求:高中及以上。
四、培训内容
(一)培养目标:取得无限航区或者国内沿海值班水手、值班机工的适任证书及相关培训合格证。
(二)培训周期:3-4个月。
(三)主要内容:基本安全培训(Z01)、保安意识培训(Z07)和负有指定保安职责船员培训(Z08)培训,值班水手/值班机工岗前适任证书培训。
五、培训费用
(一)本人与学校、企业签订三方协议的:
培训费为7200元人民币,由学员先行垫付,学员完成培训并考试通过后,企业将根据签约合同的约定给予部分培训费报销(1200~2000元,不同公司略异,根据协议规定执行)。以上7200元培训费包含所有培训科目的初考费用、教材题库费、住宿费等,培训期间学员伙食费、体检费等自理。
(二)本人未与学校、企业签订三方协议的:
培训费为7200元人民币,费用全部由个人承担。以上7200元培训费包含所有培训科目的初考费用、教材题库费、住宿费等,培训期间学员伙食费、体检费等自理。
(三)对于一次性通过所有培训科目的学员,学校将给予1000元人民币的奖励。
(四)如有针对退役军人或贫困人员的优惠措施,符合条件的以政策规定执行。
六、就业及薪酬
(一)学员完成培训并通过考试,与企业签订协议的将由相关企业安排就业。未签订协议的学员,学院负责联系国内知名航运企业,组织开展专场招聘会,推荐上船就业。
(二)合作企业:上海中远海运劳务、泉州安盛船务、广西鸿翔船务、厦门兴诺信船务、厦门泛海船舶管理、北京鑫裕盛船舶管理等多家企业。
(三)薪酬待遇
工资待遇按照企业相关规定发放。上船实习期间,值班水手或值班机工的收入约为3000元人民币。在船工作期间:值班水手或值班机工目前薪酬合计约为1500美元/月(工资+劳务费+伙食补贴+公司福利等)。
七、报名方式
电话报名、微信报名。
联系方式:李老师15960790359(微信同号)
陈老师13655911122(微信同号)
马老师13665962396(微信同号)
八、其他信息
学校地址:福建省泉州石狮市石狮大道。
烟台海员职业中等专业学校
面向退役军人船员培训招生简章
一、学校简介
烟台海员职业中等专业学校是一所国有公办航海类中等职业学校,隶属于交通运输部烟台打捞局,以培养大副、大管轮、三副、三管轮、值班水手、值班机工、电子技工、海上乘务员、民用潜水员、市政潜水员、学校是烟台打捞局船员培训中心、烟台打捞局潜水培训中心、中远海运船员培训基地、大连海事大学山东省函授站。
学校办学历史悠久,至今已有四十多年的历史。学校始建于1977年,命名为烟台潜水学校,1999年7月,学校通过中华人民共和国船员教育和培训质量体系认证审核并取得体系证书。2005年4月,成立烟台海员职业中等专业学校,设有船舶驾驶、轮机管理、船舶电气、工程潜水、旅游管理5个专业。
学校拥有业务素质高,作风精干的教师队伍,共有教职工130余人。其中高级工程师20名;讲师、工程师45名;远洋船长15人,轮机长12人。学校占地十万平方米,分南、北两个校区,拥有4栋教学楼,4个远程计算机终端考场, 1座潜水训练馆,1艘陆地实习船,设有完备的可供学生实习的船舶驾驶、轮机管理、船舶电气、旅游管理教学设施设备,并先后投资两千余万元从挪威康士伯公司引进世界先进水平的北极星航海模拟器、海王星轮机模拟器、油船、化学品船模拟器,并从英国船商公司引进了GMDSS模拟器,建成各类实验室与多功能教室23个。
学校先后为中远海运集团、中国海洋石油总公司、中国海洋工程公司、中国石油海洋工程有限公司、交通运输部救捞系统、华林船舶管理有限公司(香港)等众多知名航运企事业单位培养了数万名航海人才。
二、招生规模
2020年度我校针对退役军人有以下政策:每季度均有水手、机工、电子技工培训招生,共招收机工、水手各40人,电子技工20人;安排学员面试,通过学校初试、公司复试合格后即可签署三方协议;三方协议需在完成培训且通过考试的学员生效,就业公司多为大型国企及大型民营船舶管理公司。
三、招生条件
(一)招生对象:退役五年之内的退役军人。
(二)性别和年龄要求:男性,年龄18-30周岁之间。
(三)学历要求:具有初中以上学历。
(四)身体和健康要求:电子技工、机工、身高160cm以上,水手165cm以上,符合《船员健康检查要求》(GB 30035-2013)。
四、培训内容
(一)培养目标:取得无限航区值班水手、值班机工、电子技工的适任证书及相关培训合格证。
(二)培训周期:3-4个月。
(三)主要内容:值班机工、水手、电子技工岗位适任培训,基本安全培训(Z01)、精通救生艇筏和救助艇培训(Z02)、保安意识培训(Z07)和负有指定保安职责人员的培训(Z08)培训。
五、培训费用(供参考)
主要的船员岗位适任证书培训及时间费用如下表:

(一)本人与学校、企业签订三方协议的:
培训费为7890元人民币,学员前期需要支付7890元,完成培训并通过考试后,学员支付的培训费由退役军人事务部报销,培训期间学员住宿费用予以减免,伙食费自理。
(二)本人未与学校、企业签订三方协议的:
培训费为7890元人民币,住宿费用1110元,费用由本人承担。
六、就业及待遇
(一)通过航运企业面试、体检合格者,可签订培训学校、企业、本人三方委培培养及就业安置协议,完成培训并通过考试后,即可签定5年正式劳动合同,享受的公司福利待遇。
(二)合作企业:中远海运集团上海分公司、青岛洲际船舶管理公司。
(三)薪酬待遇
工资待遇按照企业相关规定发放。
七、联系方式:
联系人和电话:宋老师、黄老师、胡老师、谢老师。
(0535)6596764、6827604、6596683、6598255、6596870。
学校地址:烟台市芝罘岛东路100号(火车站乘11路公共汽车到打捞局站下车)
E-mail:ythyzz@126.com
网址:www.ysts.cn
烟台海员职专招就办群:363069570或可以加入QQ:2034908462或3100294866。
微信公众号“烟台海员职专招生办”。学校抖音:烟台海员职专、北大航海、烟台海员职专宋老师。
电话:0535-6596764、0535-6596683、6598255、6596870。
邮编:264012
传真:0535-6827604
新乡职业技术学院面向退役军人
面向退役军人船员培训招生简章
为了深入贯彻习*平近**总书记关于退役军人工作的重要论述精神,有效落实交通运输部海事局和退役军人事务部就业创业司促进退役军人就业发展战略合作框架协议,现面向河南省范围内退役军人定向招收船员。
一、学校简介
新乡职业技术学院-航海技术学院成立于2012年,是河南省唯一一所获得国家海事局认可的无限航区高等航海类院校,是新乡职业技术学院的特色院系。学院各项专业教学设施设备均通过国家海事局审核,符合国家履行STCW78/10国际公约的要求。学院拥有大型船舶操纵模拟器、电子海图显示与信息系统实验室、GMDSS模拟实验室、全任务机舱模拟器,可容纳200人考试的远程计算机终端考场等15间实训室,还拥有多个校外实践教学基地,为学生的“学技练能”提供了良好平台。学院注重师资队伍建设,通过培养和引进、不断提高教师的业务能力水平。目前我院师资库教师储备达150余人,其中船长45人,轮机长23人,验船师2人。目前在校任职的教师30余人,其中船长10人,轮机长9人,验船师1人,讲师10人。雄厚的师资队伍为提高学院教学质量、培养优秀航海人才提供了强有力的保证。
航海技术学院目前开展的教育培训项目有以下内容:学历教育,航海技术、轮机工程技术和国际邮轮乘务专业,学制三年,大专学历;短期培训,值班水手和值班机工培训;专培证书培训,基本安全、精通救生艇笩和救助艇操作与管理、高级消防、精通急救、保安意识、负有指定保安职责、客船船员特殊培训等合格证专项培训;全球海上遇险和安全系统(GMDSS)培训等相关教育培训。
二、招生计划
(一)招生人数:值班水手40名、值班机工40名。
(二)开班时间:2020年9月
三、招生条件
(一)、招生对象:2020年以前退役军人,河南籍汉族青年。
(二)性别和年龄要求:值班水手/机工只限男性,年满18-35周岁。
(三)学历要求:值班水手/机工要求初中以上学历。
(四)身体和健康要求:身高1.65米以上、双眼裸视力4.8(矫正视力4.8)、无色盲色弱、无传染性疾病和精神病史,符合《船员健康检查要求》(GB 30035-2013)。
四、培训内容
取得无限航区或者国内沿海值班水手、值班机工的适任证书及相关培训合格证。培训周期为3-4个月。主要内容有值班水手/机工岗位适任培训,基本安全培训(Z01)、精通救生艇筏和救助艇培训(Z02)、保安意识培训(Z07)和负有指定保安职责人员的培训(Z08),岗前适任证书培训。
五、培训费用
签订定向委托培养协议学员:值班水手/机工缴纳培训费共计5800元(针对退役军人已优惠2500元,建档立卡学员免费),考证及证*办理书**费用、实训服及保险费等免费,食宿自理。
非签订定向委托培养协议学员:值班水手/机工缴纳培训费、考证及证*办理书**费用、实训服及保险费共计6800元(针对退役军人已优惠2500元,建档立卡学员免费),食宿自理。
六 、就业及待遇
(一)我校采用定向培养的模式,由用人企业与学院签订定向委托培养协议,进一步保证学员能够精准就业。
(二)在我校培训结束后经海事局组织考试,成绩合格者优先推荐上船实习同时签订劳动合同。按《劳动法》及《船员条例》等相关规定缴纳保险,享受公司的各项福利待遇。
(三)合作企业:北京鑫裕盛船舶管理有限公司、厦门海隆对外劳务合作有限公司、天津市惠通海员管理服务有限公司、河南省华海船务有限公司。
(四)薪酬待遇
值班水手和值班机工的薪酬待遇随市场进行浮动,休假期间工资按照企业规定进行发放 。
七、报名方式及录取办法
持本人身份证、近期一寸免冠彩色照片2张到新乡职业技术学院--航海技术学院招生就业部报名,填写《普通海员登记表》、审验身份证、毕业证、经新乡市第一人民医院体检合格方能录取。
联系人及电话:陈军18003738788 戚得民18003738780
固定电话:0373-5895812、5895818
学校地址:河南省新乡市经开区经三路南段6号。
乘车路线:新乡火车站或汽车东站乘51、126、146路公交车,高铁站乘127路公交车到新乡职业技术学院站下车。
北部湾大学
面向退役军人船员培训招生简章
一、学校简介
北部湾大学位于西部陆海新通道重要枢纽城市、北部湾经济区滨海城市——钦州市,是广西唯一获得国家高级海船船员和国家一级渔业船员培养培训资质的本科高校。具有岭南风格、滨海风光、东南亚风情特色的3*级A**景区校园,占地面积2070亩,为师生员工提供了良好的教学、学习和生活环境。
二、招生计划
(一)招生人数:值班水手80人,值班机工80人;
(二)开班时间:2020年10月。
三、招生条件
(一)招生对象:钦州市应届往届退役军人。
(二)性别和年龄要求:男性,年龄18-35周岁之间。
(三)学历要求:具有初中及以上学历。
(四)健康要求:符合《船员健康检查要求》(GB 30035-2013)。
四、培训内容
(一)培养目标:取得无限航区或者国内沿海值班水手、值班机工的适任证书及相关培训合格证。
(二)培训周期:3-4个月。
(三)主要内容:值班水手/值班机工岗位适任培训,基本安全培训(Z01)、精通救生艇筏和救助艇培训(Z02)、保安意识培训(Z07)和负有指定保安职责人员的培训(Z08)培训,岗前适任证书培训。
五、培训费用
(一)培训费(包括课本费,但不含食宿费、考试费等费用)为每名学员6142元人民币。经钦州市退役军人事务部门审核符合条件的退役军人,根据退役军人事务部门相关政策给予减免全部培训费。
(二)就业指导服务费、考试费等费用每名学员2500元人民币,原则上由学员本人自理。学员本人与广西鸿翔船员服务有限公司签订就业指导服务协议的,该公司实行“收费一次、服务终生”企业理念,对培训的退役军人提供终生的就业指导服务。对于贫困的退役军人,该公司给与一定的资金扶持,待上船工作后进行分期偿还。
(三)免除学员培训期间的住宿费和人身意外伤害保险费。
六、就业及待遇
(一)学校与钦州市退役军人事务局、广西鸿翔船员服务有限公司签订了船员培训三方合作协议,保障学员培训和就业指导服务权益。
(二)合作企业:广西鸿翔船员服务有限公司。
(三)薪酬待遇
获取船员岗位适任证书的退役军人,由广西鸿翔船员服务有限公司推荐就业,广西鸿翔船员服务有限公司承诺,在船工作期间,值班水手或值班机工月薪超过6000元人民币,外加劳务费/伙食补贴/公司福利等。
七、报名方式
(一)微信报名:微信搜索“鸿翔船务”公众号,进行线上报名。
(二)电话报名:0777-2877777、13788298821陶老师。
(三)现场报名:钦州市交通运输局一楼船舶交易大厅。
八、其他信息
(一)学校地址:广西钦州市滨海新城滨海大道12号;
(二)交通指南:钦州东站和钦州汽车总站均有公交车到大学城(学校东门)。
延安职业技术学院
面向退役军人船员培训招生简章
一、学校简介
延安职业技术学院是交通运输部海事局支持建设的西部海员培养基地,是西北地区唯一拥有海船船员培训资质的高等院校。自2008年开设航海类专业以来,在交通运输部海事局、天津海事局的政策帮扶下,在中省市老促会、延安市政府的大力支持下,我们积极与各兄弟院校、航运企业开展广泛合作,办学质量得到显著提升,呈现出派出一人、致富一户、带动一片的良好局面,“延安海员”品牌得到了行业企业的广泛认同。
二、招生计划
(一)招生人数:值班水手20人,值班机工20人。
(二)开班时间:2020年9月
三、招生条件
(一)招生对象:陕西籍,2020年以前退伍军人。
(二)性别和年龄要求:男性,汉族,年龄18-35周岁之间。
(三)学历要求:具有初中及以上学历。
(四)身体和健康要求:身高1.65米及以上、双眼裸视力4.8(矫正视力4.8)、无色盲色弱、无传染性疾病和精神病史,符合《船员健康检查要求》(GB30035-2013)。
(五)遵纪守法、服从分配,热爱航运事业。
四、培训内容
(一)培养目标:取得无限航区或者国内沿海值班水手、值班机工的适任证书及相关培训合格证。
(二)培训周期:3-4个月。
(三)主要内容:值班水手/机工适任培训,基本安全培训(Z01)、精通救生艇筏和救助艇培训(Z02)、保安意识培训(Z07)和负有指定保安职责人员的培训(Z08)培训。
五、培训费用
学员全部签订校企合作定向协议。无线航区值班水手/机工缴纳培训费、教材费、考证费、住宿费共计5500元(针对退伍军人已优惠2500元),建档立卡学员免费。
六、就业及待遇
(一)学员经延安市人民医院或其他具有海员体检资质的机构体检,符合海船船员健康证体检标准。无限航区值班水手、机工填写《普通海员登记表》,审验身份证、毕业证。审验合格者,即可签订校企合作定向协议,参加为期四个月的适任培训,完成培训并考试合格,由合作企业保证就业。成绩优秀者优先推荐在合作企业就业并上船实习。
(二)合作企业:华洋海事中心股份公司、北京鑫裕盛船舶管理有限公司。
(三)薪酬待遇:工资待遇按照企业相关规定发放。2020年7月份船员工资行情参考如下表。

七、报名方式
(一)开班前通过以下联系方式电话报名,报名结束后持本人身份证、近期一寸免冠彩色照片2张到延安职业技术学院航运工程系(14号楼航海楼B402)报到。
(二)联系方式:王老师:18691128190
王老师:13992165111
固定电话:0911-8235618 8235997
八、其他信息
(一)学校地址:陕西省延安市枣园路555号。
(二)交通指南:延安火车站或汽车南站乘13路公交车,到延安职业技术学院站下车。
天津理工大学海运学院
面向退役军人船员培训招生简章
一、学校简介
天津理工大学海运学院是京津冀地区唯一能够培养本科和硕士研究生层次海上交通运输类高级技术人才的学院,办学秉承“适任、敬业、求是、创新”的质量方针,于1999年通过了中华人民共和国海事主管机关“船员教育和培训质量管理体系”的审核,2004年成为国际海事大*联学**合会正式会员。学院拥有 “学术“、“双师”相结合的复合型高水平师资队伍,设有航海技术、轮机工程、船舶电子电气工程本科专业和机械专业学位(船舶与海洋工程方向)硕士点,面向航海技术、轮机工程、船舶电子电气工程以及船舶及海洋工程等方面培养应用型高级技术人才和管理人才。学院坚持产学研相结合、多渠道办学,实习实训等实践环节教学,既立足校内航海实验室,又与航运相关企业合作建立校外实习基地。
二、招生计划
(一)招生人数:值班水手40人,值班机工40人。
(二)开班时间:2020年9月
三、招生条件
(一)招生对象:2020年以前退伍军人。
(二)性别和年龄要求:男性,汉族,年龄18-35周岁之间。
(三)学历要求:具有初中及以上学历。
(四)身体和健康要求:身高1.65米及以上、双眼裸视力4.8(矫正视力4.8)、无色盲色弱、无传染性疾病和精神病史,符合《船员健康检查要求》(GB30035-2013)。
(五)遵纪守法、服从分配,热爱航运事业。
四、培训内容
(一)培养目标:取得无限航区或者国内沿海值班水手、值班机工的适任证书及相关培训合格证。
(二)培训周期:3-4个月。
(三)主要内容:值班水手/机工适任培训,基本安全培训(Z01)、精通救生艇筏和救助艇培训(Z02)、保安意识培训(Z07)和负有指定保安职责人员的培训(Z08)培训。
五、培训费用
无线航区值班水手/机工缴纳培训费8800元(针对退伍军人签三方协议优惠2500元、不签三方协议优惠1000元)、食宿自理。
六、就业及待遇
(一)培训结束后参加船员适任考试,成绩合格者优先推荐在合作企业就业并上船实习。签订三方协议的,完成培训并考试合格,由合作企业保证就业。
(二)合作企业:中远海运对外劳务合作有限公司、华洋海事中心有限公司、北京鑫裕盛船舶管理有限公司、厦门海隆对外劳务合作有限公司、大连众海海事技术服务有限公司、大连国合海事技术服务有限公司、天津市惠通海员管理服务有限公司。
(三)薪酬待遇:工资待遇按照企业相关规定发放。
七、报名方式
(一)联系人及联系方式:
宋老师:13821370218 王老师:13920959016
固定电话:022-60214068
八、其他信息
(一)学校地址:天津市西青区宾水西道391号。
(二)交通指南:天津火车站乘953路公交车,到天津理工大学东门站下车;天津西火车站乘829路公交车,到天津理工大学东门站下车。
