获取报告请登录未来智库www.vzkoo.com。
1. 传统*草烟**薄片
*草烟**薄片又称再造烟叶或均质烟叶,是由卷烟生产过程中的废料烟叶碎片、烟末、烟梗或低次烟叶等经过加工处理,加入胶粘剂和其他添加剂,再经过干燥等工艺处理,制备成性状接近或优于天然烟叶的片状产品。其生产与应用始于 20 世纪 50 年代美国雪茄工业的机械化。*草烟**薄片的制作能够充分利用*草烟**废料,有效提升*草烟**材料的利用率,从而降低卷烟的生产成本。此外,*草烟**薄片还能够有效减少香烟带来的尼古丁、焦油等有害成分,同时保留香烟原本的口感,在不影响卷烟质量的情况下实现有效降焦,成为当下卷烟降焦减害一个较为有用的方式。目前国内,用*草烟**薄片切成丝填充在烟丝中。

1.1. 传统*草烟**薄片生产技术
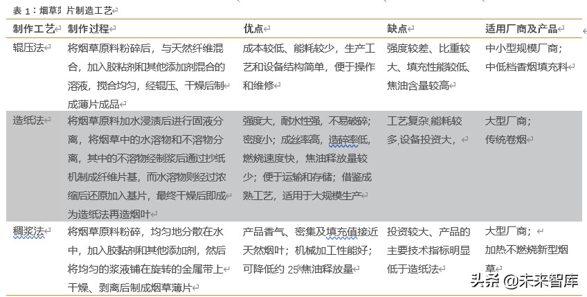
目前*草烟**薄片的制造方法主要有辊压法、稠浆法、造纸法三种,应用上以造纸法为主。
l 辊压法是将*草烟**原料粉碎后,与天然纤维混合,加入胶粘剂和其他添加剂混合的溶液, 搅合均匀,经辊压、干燥后制成薄片成品。用辊压法生产*草烟**薄片,工艺流程和设备较简单,能耗较少,生产成本较低,适用于中小规模的烟厂,但生产的薄片物理强度低,比重较大,填充性能较低,且焦油含量较高。
l 稠浆法是将*草烟**原料粉碎,均匀地分散在水中,加入胶黏剂和其他添加剂,然后将均匀的浆液铺在旋转的金属带上干燥、剥离后制成*草烟**薄片。用稠浆法生产的*草烟**薄片密度、气味及填充功能与天然烟叶接近,燃烧性较好,加工性能优良,不易破碎,生产成本介于造纸法和辊压法之间,并能够降低约 25%的焦油释放量。
l 造纸法是国内外应用最为普遍的方法,其原料来自于卷烟生产过程中的大量副产品, 生产工艺分为一步法和两步法。目前应用最广泛的是两步法,是将*草烟**原料加水浸渍后进行固液分离,将*草烟**中的水溶物和不溶物分离,其中的不溶物经制浆后通过抄纸机制成纤维片基,而水溶物则经过浓缩后还原加入基片,最终干燥后即成为造纸法再造烟叶。
相比另外两种技术,造纸法生产*草烟**薄片具有以下优势:
Ø 风格可控性强,工艺灵活可调整。在加工过程中通过将可溶物与纤维分离,可以通过定向处理技术改变*草烟**中的化学成分,去除烟叶中的有害物质并对烟叶化学成分进行合理地调配与控制,从而降低卷烟中的焦油量,达到调控产品品质的目的。用造纸法生产的*草烟**薄片,密度较小,性能接近于天然烟叶,焦油释放量较小,同时也便于运输和长期贮存。
Ø 可规模化生产。造纸法生产工艺充分借鉴了造纸行业的成熟技术和设备,可以通过连续高效的物料加工处理模式,实现产品的规模化生产,在产能的保障能力上具有较大的优势。

l 造纸法生产技术
造纸法可分为典型造纸法(传统造纸法或两步造纸法)和改良造纸法,其中典型造纸法技术是目前国内外最为普遍的*草烟**薄片制造技术。典型造纸法制成的*草烟**薄片具有密度小、填充性能好、抗张强度高、可人为干预性强等特点,同时它能使*草烟**的燃烧速度大大增强,从而降低卷烟的焦油量。如果造纸法*草烟**薄片的掺入量 10 ,焦油的平均降低率可达8 ~14 。
利用典型造纸法生产薄片的工艺流程主要为:将*草烟**原料加水浸渍后进行压缩,将*草烟**中的水溶物和不溶物分离,其中*草烟**纤维等不溶物经制浆后通过抄纸机制成纤维片基,水溶物经过浓缩后加制片基上,最终干燥后即成为造纸法*草烟**薄片。

Ø 第一步:选取原料浸泡萃取
将*草烟**梗料送入锤磨机中捣碎,再送到主装料输送机上与叶料(烟末和碎片)进行定量配比混合。在混合后的物料中加入 3~5 倍的水搅拌 20mins 左右,再用泵送入打浆机中打成10~20mm 长、截面 2mm2 以下的粗纤维束,之后将浆料送入螺旋压榨萃取机中进行多次固液分离,液体送到再混合罐,固体送到打浆机进行打浆。
Ø 第二步:可溶物进行浓缩
从萃取系统得到的萃取液必须经过浓缩等处理。首先经过筛滤,将大于 44μm 的固体滤去, 然后在澄清槽中将小于 44μm 的固体分出,清液被送到浓缩系统中。浓缩液浓度为 50 左右,然后输送到配料罐中根据需要加料。
Ø 第三步:不溶物进行制浆重组
将分离出来的固体物料送到打浆机中进行打浆,使之成为平均纤维长度 10mm、截面 1.3 mm2 的浆料,再送到匀浆机中使纤维细微化,并用抄纸机的回收水稀释至 1%的浓度,再用泵送到抄纸机的配料箱中。
浆料送到配料箱后用长网抄纸机制成纤维网(片基),用真空脱水装置使片基的水分含量为 90 左右,辊压后降至 70 左右,通过烘缸和干燥辊干燥降至 30 。之后利用浸涂(或喷涂)装置将浓缩液浸涂(或回喷)到片基上,水分含量大约为 45 。
Ø 第四步:干燥分切包装
将湿的*草烟**薄片送入专门设计的热风隧道式干燥机中,水分含量降至 17~20 。用打叶机将薄片撕裂成不定型的碎片,再送入滚筒式干燥机将水分降至 10~15 。可根据需要对*草烟**薄片进行加料加香,之后送入包装和称量装置中。
1.2. 我国*草烟**薄片技术发展历程
我国*草烟**薄片技术虽然经历过辊压法、稠浆法、造纸法三个过程,但稠浆法在我国基本未得到广泛应用,按照生产技术,我国薄片发展进程可以划分为辊压法和造纸法两个阶段。
从上世纪 70 年代初到 90 年代末,我国薄片的生产技术以辊压法为主。1998 年前后为辊压法薄片发展的鼎盛时期,我国一度成为辊压法薄片产量最大的国家,产品广泛掺配于乙 级以下卷烟,有效地降低了卷烟的生产成本,同时也推广了薄片的应用。但随着我国卷烟提质降焦工程的实施,辊压法薄片高焦油、低品质、加工性能差等缺陷日益突显,用量逐 年下降,逐渐被后续发展起来的造纸法*草烟**薄片所替代。
从 90 年代末开始,我国正式进入造纸法薄片发展阶段,国产造纸法薄片的发展可以概括为三个主要阶段:
研究起步阶段(1998 至 2004 年),在这一阶段,国产造纸法*草烟**薄片实现了从无到有的转变。从 1998 年至本世纪初,在国外技术*锁封**的背景下,杭州利群环保纸业有限公司、广东省金叶*草烟**薄片技术开发有限公司、云南中烟昆船瑞升科技有限公司(现更名为云南中烟*草烟**薄片有限责任公司)三家企业通过立项研究,于 2003 年相继成功开发了年产量3000 吨/年的薄片试验性生产线,填补了国产造纸法*草烟**薄片的空白。2004 年,国家*草烟**专卖局批准设立此三家企业为造纸法*草烟**薄片研发基地,为造纸法薄片在我国的发展奠定了基础。
快速发展阶段(2005 至 2011 年),在这一阶段,我国成功开发了年产万吨的薄片生产线, 造纸法薄片的生产技术、产品质量和应用水平均迈上新台阶,基本实现了对进口产品的替代。至 2010 年,我国已建成 10 条规模化造纸法薄片生产线,其中 5 条具备年产万吨及以上的生产能力。同时,随着薄片品质的改善和烟企对薄片认知度的提升,造纸法薄片在国内卷烟产品中的应用范围不断拓展,由中低档的三四类卷烟逐步扩展到较高档的一二类卷烟,掺配比例也逐年提升。至此,造纸法薄片已成为中国卷烟配方中不可或缺的原料。
提质上水平阶段(2012 至今),国家*草烟**专卖局启动造纸法*草烟**薄片技术升级重大专项,要求进一步提升薄片产品的质量稳定性、功能性和配方实用性。目前,我国*草烟**薄片年产能约为 16.5 万吨,随着我国卷烟减害降焦工作的进一步推进,未来我国造纸法薄片在产能规模上、产品品质和掺配比例上预计都将取得进一步的增长

1.3. *草烟**薄片是*草烟**专卖品,市场供大于需
1.3.1. 需求:国内薄片使用比例低于国外,需求有望进一步提升
在卷烟配方中加入*草烟**薄片,可以提高卷烟品质,是一种降低卷烟焦油量的有效方法。研究表明,*草烟**薄片的掺入量 10 ,焦油的平均降低率可达 8 ~14 。再造烟叶在国内外卷烟配方中已得到广泛使用,我国*草烟**行业自上世纪 90 年代后期开始研发再造烟叶,并逐步在卷烟中进行应用,目前应用比例小于国际平均用量。

薄片使用量与卷烟销量、卷烟单位重量以及卷烟中薄片掺配率有关,按照薄片平均使用比例 5.42 、每只卷烟 0.9g 进行薄片每年用量测算,每年薄片用量=每年卷烟销量*卷烟单位重量*薄片平均使用比例,经测算 2019 年*草烟**薄片使用量为 11.55 万吨。

对薄片需求进行敏感性分析,将标准卷烟平均每支重量设定在 0.87g-0.93g 之间变动,卷烟中薄片掺配率设定在 4.0 -8.0 之间变动。假设国内每年卷烟销量为 23500 亿支。当标准卷烟平均每支重量为 0.90g,薄片掺配率为 6.0 时,薄片需求可达 12.7 万吨.

随降焦减害工作推进,薄片用量有望进一步提升。2004 年国家*草烟**专卖局发布《关于调整卷烟焦油限量要求》的通知,企业生产的盒标焦油量在 15mg/支以上的卷烟不得进入销售市场。2010 年国家局印发《*草烟**行业“卷烟上水平”总体规划》,提出积极实施降焦减害战略,努力实现产品质量安全稳定。随后,卷烟降焦技术不断进步,行业卷烟焦油量平均值稳步下降,国内低焦油卷烟实现了快速发展。2012 年国家局再次发文,要求从 2013 年1 月 1 日起,盒标焦油量在 11mg/支以上的卷烟产品不得在境内市场销售。2014 年国家*草烟**专卖局印发通知,要求加快卷烟降焦减害技术成果推广应用,实现 2015 年全国卷烟盒标焦油限量降至 10mg/支。随着国家卷烟减害降焦工作的逐步推进,造纸法*草烟**薄片的使用规模预计将进一步扩大。

1.3.2. 供给:薄片是*草烟**专卖品,持资质生产
国内*草烟**原料的供应以及*草烟**专卖品的生产与销售受到严格管控。在*草烟**薄片的供应链中, 中烟公司是上游原材料的唯一供应商,也是下游产品的唯一使用者,民营企业仅可在取得 许可的情况下参与中游制造环节。*草烟**薄片产业链结构如下所示:

Ø 上游:中烟公司为*草烟**薄片生产加工企业下达生产指标并提供原材料。*草烟**薄片的主要原材料为*草烟**废料,包括来自打叶复烤中产生的根尖、末和卷烟工业企业生产中产生的废烟丝、烟末等,而打叶复烤、卷烟生产皆属中烟工业公司业务。
Ø 中游:取得许可的企业进行*草烟**薄片的生产制造,民营企业可参与。目前*草烟**薄片的生产企业主要可分为两类,第一类是由中烟公司自建的*草烟**薄片生产企业;第二类是中烟公司与第三方出资共建生产公司,第三方或通过提供技术支持参与,或由国家*草烟**专卖局取得*草烟**薄片生产资质后参与生产。第二类生产企业中的“第三方公司”可以是民营企业。在我国*草烟**薄片制造生产环节中,华宝国际占据着重要地位。华宝国际的*草烟**薄片业务主要由其全资附属公司广东省金叶科技开发有限公司负责,作为国家*草烟**专卖局造纸法再造烟叶研发基地,广东金叶为另外 7 家*草烟**薄片生产企业提供工程技术支持,并分别与广东、云南、上海、江西、湖南等中烟公司建立联合实验室, 同时广东金叶还持有其中三家公司的股权,产能在 3w 吨左右。
Ø 下游:我国*草烟**薄片的唯一使用者为中烟工业公司。企业加工生产的*草烟**薄片产品以及剩余原料废料最终将由中烟公司统一回收。
根据各薄片生产企业产能加总统计,我国薄片年生产产能在 16.5w 吨左右,而每年需求量在 11-13 万吨左右,目前薄片生产行业处于产能过剩阶段。
2. HNB 专用*草烟**薄片
2.1. 新型*草烟**是行业发展热点
2.1.1. 新型*草烟**是减害背景下发展趋势
新型*草烟**制品成为行业热点。在全球控烟大背景下,国际*草烟**巨头纷纷谋求新出路,加速 布局新型*草烟**制品。欧睿国际估计,2018 年新型*草烟**制品的消费者超过 4,000 万人,至2022 年有望增长到6,400 万人;2018 年新型*草烟**制品销售额247 亿美元,同比增长45.8%,规模相当于排名第 9 位的卷烟市场,接近烟丝、雪茄的年销售额;预计至 2020 年,新型*草烟**制品会成为销售额仅次于卷烟的品类。
在产品类型上,新型*草烟**可分为雾化*子烟电**、加热不燃烧*草烟**制品两大类,两类产品在烟弹原料和工作原理等诸多方面存在差异。雾化*子烟电**主要由烟油、雾化器、电池组成,尼 古丁来源于烟油中添加的*碱烟**或尼古丁盐,工作时通过雾化器的发热将烟油雾化;加热不燃烧*草烟**制品主要由烟弹和烟具组成,尼古丁来源于烟弹中的*草烟**段,工作时通过低温加热挥发产生尼古丁和香味。

相比传统卷烟,新型*草烟**制品对健康的危害更小,其烟气中的有害物质如焦油、一氧化碳等,含量远低于传统卷烟,如下:
Ø 不需要燃烧,极大减少了因燃烧产生的焦油和其他有害成分,有害成分降幅在 90%以上;
Ø 不会产生二手烟气,不会对公共环境和他人健康产生影响,缓解了吸烟和公共场所禁烟的矛盾;
IQOS 是加热不燃烧主力产品。近几年四大集团加速对加热不燃烧*草烟**制品研发和销售, 2014 年菲莫国际推出 IQOS,2016 年英美*草烟**推出 Glo、日本*草烟**推出 Ploom。加热不燃烧*草烟**制品增长迅猛,2018 年销售额较 2017 年增加 109 至 119 亿美元,据欧睿国际预计至 2022 年将接近 342 亿美元。
2.1.2. 主力 HNB 产品运作机制
IQOS 产品使用过程:IQOS 产品由烟弹(Heets 或 Heatsticks)和烟具组成,其中烟具包含完整的加热系统。使用 IQOS 产品时,首先将烟弹插入烟具中,按下开关打开加热器,长按按钮待指示灯不闪烁后即可吸烟。消费者每次使用可通过 THS 加热烟弹 6 分钟或者吸食14 次。使用完毕后,消费者可将烟弹从吸烟器中取出并丢弃。

IQOS 烟弹(Heatsticks)可分为四个部分,A 为*草烟**薄片构成的插头(tobacco plug),由*草烟**以及保湿剂,粘合剂和调味剂组成。B 为醋酸中空管,其中的水分和甘油可以用作保湿剂,以防止插头变干并在加热时促进气雾形成。C 为聚合物薄膜过滤器,用于冷却气溶胶。D 为醋酸纤维素烟嘴过滤器,用于模仿传统香烟感官特性。CD 均为过滤器元件。

2.2. HNB *草烟**段:*草烟**薄片是主要使用材料
目前 HNB 卷烟的*草烟**段材料主要有颗粒型(或块状)、传统烟丝型和*草烟**薄片型三种。其中颗粒或者块状的*草烟**段材料吸阻较大,对烟气的稳定性有一定影响;传统烟丝负载发烟剂的能力不高,在低温加热状态下香气及*碱烟**释放效果不理想;因此,一般采用传统烟丝与*草烟**薄片混合作为 HNB 卷烟*草烟**段材料,或者是对传统烟丝进行特殊处理以提升其感官品质及发烟效果后作为*草烟**段材料。与颗粒状、传统烟丝作为*草烟**段材料相比,*草烟**薄片在保持自然烟叶有效成分的同时,具有可塑性较强、均质化及可调控水平较高的特点,因此是目前 HNB 卷烟的主要*草烟**段材料之一。目前知名的 HNB 产品均使用*草烟**薄片作为原料:菲莫国际开发的“iQOS”烟支中采用的是有序排列的稠浆法*草烟**薄片;雷诺*草烟**开发的“Eclipse”烟支中采用的是造纸*草烟**薄片;英美*草烟**开发的“Glo”烟支中采用的是无 序排列的造纸法*草烟**薄片。
HNB 卷烟的加热段结构主要有周向(环绕)加热、中心加热、环绕-中心组合加热三种模式。不同加热方式的 HNB 卷烟在进行*草烟**薄片的卷制加工时使用加工工艺也不同。如中心加热或者环绕-中心组合加热模式的 HNB 卷烟烟支卷制时,首先需要对*草烟**薄片聚拢成型,并进行有序排列后,再进行卷制;周向 HNB 卷烟烟支卷制时,首先需要对*草烟**薄片切丝,然后再卷制。国外*草烟**龙头企业如菲莫国际、雷诺*草烟**和英美*草烟**等公司均针对其HNB 产品开发了专用的*草烟**薄片以及相关的生产工艺和设备,而国内在用于 HNB 产品的*草烟**薄片研究上还处于起步阶段。
相比传统*草烟**薄片,HNB 产品专用*草烟**薄片对品质要求更高。作为 HNB 卷烟*草烟**段的*草烟**薄片在品质特点上有所差别,根据《用于加热不燃烧(HnB)卷烟的再造烟叶生产工艺研究进展》(董高峰等 2019),用于 HNB 产品的*草烟**薄片主要有三个特点:
Ø 较好的上机适应性。HNB 专用*草烟**薄片要具有较高的强度和韧性,并且不能出现严重的掉粉、断裂现象及易碎性问题,以满足后续聚拢成型工序或切丝工序的要求。根据专利 CN108464526A 中公布的 HNB 卷烟烟支卷制成型工艺对*草烟**薄片物理性能的要求,*草烟**薄片的抗拉强度不低于 0.3 kN/m、伸长率不低于 5.5%。
Ø 较高的发烟剂负载能力。HNB 卷烟专用的*草烟**薄片负载了大量的发烟剂(“iQOS”烟支中*草烟**材料段中的发烟剂含量约 17%,“glo”烟支中*草烟**材料段中的发烟剂含量约 12%),通过发烟剂在加热时雾化,促进*草烟**薄片在加热状态下释放烟气。但*草烟**薄片在负载大量的发烟剂后,其表面黏性较高且易吸潮,进而影响卷制加工性能,因此需要对其表面黏性、水分进行调控。
Ø 较高的均质化水平。不同于传统*草烟**薄片直接参与烟支的燃烧,HNB 产品中*草烟**薄片需要在低温加热的非燃烧情况下稳定、均匀地释放*碱烟**和香气物质,因此要求 HNB 产品中*草烟**薄片的组织结构疏松度及热传导效率适宜,*草烟**原料、料香及发烟剂等物质分布均匀。
2.3. HNB *草烟**薄片生产工艺:以传统工艺为基础,根据产品需求加以改进
HNB 专用*草烟**薄片的生产工艺是以 HNB 卷烟需求为导向,在传统薄片生产工艺的基础上进行优化和改造而形成的。目前 HNB 产品专用*草烟**薄片的生产工艺主要有四种:造纸法、干法造纸法、稠浆法、辊压法。
l 造纸法
造纸法*草烟**薄片在 HNB 产品中的应用是近年来*草烟**薄片的研究热点。目前的生产工艺是在传统工艺的基础上,研发、集成了专用片基制备工艺、涂布液(含发烟剂)制备工艺、涂布工艺、收卷工艺、制丝工艺等关键工艺而形成的。造纸法生产的*草烟**薄片优点在于调控性能较高,既可对涂布液进行调控,又可对片基进行改造,是形态和内质的双重朔造, 且粘合剂用量较少;缺点在于受制于涂布率的影响,其有效负载干物质的含量低于稠浆法和辊压法*草烟**薄片,因此其发烟量及香气量稍低,并且发烟剂主要在涂布在*草烟**薄片表面, 易浸出和吸潮。
l 干法造纸法
干法*草烟**薄片是借鉴干法造纸技术发展起来的一种新型*草烟**薄片,与造纸法薄片相比,其最主要的特点是以净化空气代替水作为分散、输送纤维的介质,由于其在生产过程中几乎不使用水资源,所以称为干法薄片。美国金佰利克拉克公司是最早借鉴这一技术的企业, 我国相关研究起步较晚,生产 HNB 专用*草烟**薄片的技术是在传统干法*草烟**薄片生产工艺的基础上,集成创新了涂布液的制备工艺、多级涂布工艺、多级干燥工艺、压光工艺等关键工艺形成的。
干法制造薄片的优点是结构疏松适宜,发烟效果较好,目前是中心加热 HNB 卷烟的主要*草烟**段材料之一;缺点是片基成型时厚度控制难度较高,进而影响了干法*草烟**薄片涂布液负载的均匀性、厚度及定量的稳定性,同时,由于干法*草烟**薄片加工强度不高,在切丝或聚拢成型(中心 HNB 卷烟烟支卷制关键工艺)时,易出现掉粉、破碎、断裂现象,因此需进行压光处理。
l 稠浆法
稠浆法生产 HNB 产品专用*草烟**薄片的技术是在传统稠浆法*草烟**薄片生产工艺的基础上, 集成开发*草烟**原料的预处理工艺及混合精磨工艺、均质化浆料制备工艺、流延涂布工艺、多级干燥工艺形成的。根据菲莫国际在中国的专利 CN106714590A、CN107072285A 和CN107072286A 中公开的资料,稠浆法制造 HNB 专用*草烟**薄片的加工步骤主要有 6 步: 原料粗破、原料精磨、粘合剂添加、发烟剂添加、外加纤维添加、成型及干燥。国内其他有关稠浆法制造 HNB 专用*草烟**薄片的研究报道较少,该领域的研究仍处于起步阶段。
稠浆法*草烟**薄片在片基成型时,*草烟**原料粉末、粘合剂及发烟剂等材料均匀分布在片基表 层和里层,其优点是厚度及定量的稳定性、导热均匀性和发烟效果较好,这也是其成为HNB 卷烟*草烟**段材料的主要原因;其缺点是在成型时浆料水分较高(水分 80%左右),因此其在干燥时需脱除较高的水分,易造成香气成分及发烟剂的流失,并且稠浆法薄片两面存在较明显的色差。
l 辊压法
目前国内有关辊压法*草烟**薄片在 HNB 产品中应用的研究报道较少, 根据专利CN108065448A 中公开的资料,HNB 专用薄片的辊压法生产技术是在传统辊压法的基础上, 对*草烟**原料的预处理、干湿物料混合分散、挤塑成型、多级辊压、多级干燥、收卷或分切 等工序进行了集成和创新后形成的。
辊压法薄片的优点是辊压成型时物料水分较低(20%至 40%),成型干燥时间较短,脱水量较低,香气及*碱烟**损失较少,较好地保留了*草烟**物料的原有品质;缺点是填充值较低,卷制成烟支后吸阻较大;并且辊压法*草烟**薄片伸长率低于稠浆法*草烟**薄片,拉伸强度不高, 在切丝或聚拢成型时容易破碎、断裂。

2.4. 传统稠浆法薄片生产技术
稠浆法*草烟**薄片中的*草烟**含量高达 80%-90%,其余的 10-20%由粘合剂、湿润剂、防腐剂和调味剂组成。稠浆法薄片生产加工可以分成四步:①在水性介质中混合烟梗和烟尘颗粒、粘合剂和其他试剂以形成浆料。②在浇铸之前对混合浆料进行除氧。③将浆料浇铸到连续传动的不锈钢带上。④干燥浇铸的浆料以形成再造*草烟**薄片并进行切割。

Ø 第一步:薄片浆料的制作
*草烟**浆料包含*草烟**废料、粘合剂、香精香料和水性介质。另外,*草烟**浆料还可加入用于保存*草烟**的试剂,随后将*草烟**浆料在螺带式混合器中充分混合。
*草烟**废料主要包括生产卷烟产生的下脚料(烟梗、碎叶等)和低次烟。薄片的原料可以来自于任何类型的*草烟**。出于产品质量的考虑,往往会优先考虑某几种特定类型的*草烟**,包括:烤烟,土耳其*草烟**,白肋烟,弗吉尼亚型*草烟**,马里兰烟,东方*草烟**,或是以上几种*草烟**的任意组合。
Ø 烟梗:卷烟的生产过程中会剩余一部分膨胀效果差的短梗,不便用于卷烟的制造;
Ø 低次烟:在烟叶收购过程中会有一定数量的低次烟,均可作为新型*草烟**薄片的原料;
Ø 碎叶:烟叶在分级打包的过程中会不可避免地产生一些碎叶,随着*草烟**薄片技术的发展,碎叶可以进行收集作为*草烟**薄片制作的原料。
首先将薄片的生产原料进行分拣,混合后采用热风对物料进行干燥,使物料的水分降至7%-8% 以下。通过研磨使*草烟**粉末的直径小于 100μm,加入粘合剂后再与其他添加剂组成的水性溶剂进行充分混合,由此形成*草烟**浆料。
Ø 第二步:去除浆料中空气
去除浆料中的空气有利于提高薄片的质量以及成品率。处于液体介质中的*草烟**废料和粘合剂以会以打蛋器的方式进行混合,形成*草烟**浆料,然后将浆料浇铸成*草烟**薄片,并随后进行干燥,由于空气往往会被截留在浆料混合物中,因此经常会在薄片表面产生点蚀,滞留的空气产生的每个凹坑都会在最终的*草烟**薄片中转化为稀薄的斑点或空隙,从而降低了*草烟**薄片在加工过程中的成品率。因此,必须在浆料铸造成薄片之前清除残留在浆料中的空气。可以使用任何有效的仪器或技术来去除浆料中包含的空气。
Ø 第三步:将浆料进行浇铸
从浆液中除去空气后,可以将基本上无空气的*草烟**浆料浇铸到不锈钢带上。浇铸浆料需要加热到适宜的温度,尽量选择在 100℃至 315℃之间。钢带可以以 30m/min 到 150m/min 的速度传动,这个过程可以将浆料干燥以除去浆料中使用的水性介质。
浆料干燥的过程可以配备蒸汽箱,蒸汽箱的功能是对浆料进行预处理,从而提高浆料的干燥速度。蒸汽箱包括使用穿孔板,该穿孔板围住蒸汽箱的上部,并起到将蒸汽均匀地分配到传送带底面的作用。

Ø 第四步:对*草烟**薄片进行切割
在将再造*草烟**薄片从不锈钢带上取下后,可以用切割装置将其切成约 50mm 至约 150mm 的正方形,100mm 见方的尺寸是优选,这样在制备*草烟**填料之前,可以很容易地与*草烟**丝和*草烟**叶进行混合。
3. IQOS 专利:看 HNB 专用*草烟**薄片技术核心
3.1. 均质化是 HNB 专用*草烟**薄片核心特质
均质化是 HNB 专用*草烟**薄片的重要特质。不同于传统*草烟**薄片,“加热不燃烟”能够通过低温加热烟弹,使烟弹内部的*草烟**薄片产生可吸气溶胶,减少传统香烟中因*草烟**的燃烧和热解降解而产生的危害性烟成分。在非燃烧状态下均匀、稳定地释放*碱烟**和香气物质,要求薄片的组织结构疏松度及热传导效率适宜,*草烟**原料、料香及气溶胶形成剂等物质分布均匀。HNB 专用*草烟**薄片均质化能够减少制造过程中的损耗,使气溶胶在加热的过程中能够更好地由主体内迁移到均质化*草烟**薄片的表面,从而有效促成气溶胶的生成。HNB 专用*草烟**薄片均质化主要体现在浆料的制备和薄片的生产环节。
3.1.1. 浆料中成分均发挥不同作用
*草烟**粉末,粘合剂,可熔脂质,水溶剂和非*草烟**强化纤维是 HNB 专用*草烟**薄片的主要组成部分,均质化和气溶胶的有效产生也与上述几种成分相关。
l 如何实现均质化?
Ø *草烟**粉末
*草烟**废料是薄片浆料的主要组成部分,粒径的平均大小在 60 目到 400 目之间,其大小的下降使得在保持浆料原有粘稠度的情况下让浆料中的固体含量上升,以有效提升薄片的均质化水平,从而提高 HNB 专用*草烟**薄片的生产率。
较小的*草烟**颗粒有助于提升*草烟**浆料的粘度,从而需要较少的粘合剂来制作*草烟**薄片,能够在保持浆料粘度的情况下提升*草烟**浆料的总固体含量。*草烟**颗粒的平均粒径约在 60 目至 400 目之间,优选为约 120 目。例如,由 120 目的*草烟**粉尘和 10 份果胶制成的薄片在质量和成品率上与由 400 目的*草烟**粉尘和 4 份果胶制成的*草烟**薄片基本相同,使用较少量的粘合剂意味着在薄片的生产中可以使用更多的*草烟**,从而可以使 HNB 专用*草烟**薄片更接近全叶*草烟**的味道。
较小的*草烟**颗粒可以缩短浆料浇铸时间。如果*草烟**颗粒较小,它与添加剂中的磷酸二铵、氨接触地更为充分,也可以使浆料中的果胶更快地发挥效用,从而可以缩短浆料浇铸的时间,*草烟**固体含量的上升还减少了干燥薄片所需的时间。
Ø 粘合剂
粘合剂对于*草烟**薄片的制作生产而言有着非常重要的影响和意义,其不仅对*草烟**薄片起到一定的粘连作用,同时还可以有效地提高*草烟**薄片的功能特性,对*草烟**薄片的物理性质和化学性质都有所影响,能够更好地生成均质化的新型*草烟**薄片。粘合剂一般占据均质化*草烟**薄片重量的 1-5% 。
天然果胶是粘合剂的首选。包括:①瓜尔豆胶,例如羟乙基瓜尔胶和羟丙基瓜尔胶;②刺槐豆胶,例如羟乙基和羟丙基刺槐豆胶;③海藻酸盐淀粉,例如改性或衍生淀粉;④纤维 素,例如甲基、乙基、乙基羟甲基和羧甲基纤维素;⑤罗望子树胶;⑥右旋糖酐魔芋粉黄原胶等。*草烟**本身释放的*草烟**胶也可以作为粘合剂,将*草烟**浆料放置约 3 小时,就可以使*草烟**胶从*草烟**中释放出来。
弱酸性胶可以使浆料更好地粘合。当使用除*草烟**胶和果胶以外的胶作为粘合剂时,优选浆料的 PH 值为弱酸性(5-6),这种胶充作当粘合剂时,无需通过放置*草烟**浆料使*草烟**胶释放,可以直接进行混合处理。在将浆料浇铸成薄片之前,将粘合剂加热至 85℃至 250℃, 这样更有利于粘合剂充分发挥作用。
Ø 强化纤维
*草烟**浆料的拉伸强度和密度对于实现均质化至关重要,高密度和拉伸强度的*草烟**浆料有利于新型*草烟**薄片产品的成型。只包括*草烟**废料、脂质、气溶胶形成剂和粘合剂的*草烟**薄片可能缺乏形成加热式气溶胶所需的强度。除了减少*草烟**废料的粒径外,可以加入强化纤维以提高均质化*草烟**薄片的强度和回弹性,因此可以有效提升新型*草烟**薄片的生产效率,并降低成本。
适中的纤维长度才能有效提升 HNB 专用*草烟**薄片的拉伸强度和均质性。如果纤维太短, 纤维将无法保证薄片的拉伸强度,如果纤维太长,纤维可能影响均质化*草烟**材料的均质性。优质强化纤维的平均尺寸在 1 毫米与 3 毫米之间。同时,强化纤维的重量应占均质化*草烟**薄片总重量的 1%与 3%之间。可以用于生产均质化*草烟**薄片的纤维包括软木纤维,硬木纤维,黄麻纤维,亚麻纤维,*草烟**纤维等。
l 如何有效生成气溶胶?
Ø 添加气溶胶形成剂
HNB 专用*草烟**薄片的技术核心在于用加热代替燃烧,使烟弹在低温环境中即可产生足够使用者吸入的气溶胶。在 HNB 专用*草烟**的成分中,气溶胶形成剂可以促进密集和稳定的气溶胶的形成,并抑制 HNB 专用*草烟**在操作温度下的热降解。合适的气溶胶形成剂包含但不限于甘油和丙二醇,一般占据 HNB 专用*草烟**重量的 5-30%之间。当*草烟**薄片充分实现均质化时,气溶胶形成剂能够在薄片加热至高于特定挥发温度时挥发和传送气溶胶中的 尼古丁和调味剂。不同类型的气溶胶形成剂会在不同温度下发挥作用,室温条件下下气溶胶形成剂会保持稳定,但在较高温度(介于 40-450℃之间)下会开始挥发。
反过来讲,气溶胶形成剂也会帮助*草烟**薄片更好地实现均质化,因为气溶胶形成剂本身具有保湿的特性,能够帮助维持均质化*草烟**薄片中的需要的水分含量。
Ø 可熔脂质
HNB 专用*草烟**薄片中的脂质是在低温加热环境下产生气溶胶的重要材质。为了产生气溶胶,气溶胶形成剂必须从均质*草烟**薄片中有效释放,这些气溶胶形成剂必须从均质*草烟**薄片的主体内迁移到均质化*草烟**薄片的表面。其它挥发性化合物(例如尼古丁)也必须从均质*草烟**薄片的体内迁移。而加热后,脂质区域的熔融可以促进上述成分转移至薄片表面, 脂质还能提高在加热时将气溶胶形成剂释放的效率。
可熔脂质是 HNB 专用*草烟**薄片制作的难点,为了实现*草烟**薄片的均质化生产,可燃脂质必须均匀地分布在*草烟**薄片中。如果*草烟**薄片的生产使用了可燃脂质,相比没有使用的情况,可以在产生等量尼古丁和气溶胶的情况下节省更多*草烟**材料,因此可以有效地节约成本。低温加热还能减少能源的消耗,也能减少高温产生的有害气溶胶物质。
脂质可以是熔点在 20℃和 50℃之间的脂肪以及 50℃和 150℃之间蜡。脂肪和蜡在常温下保持固体的状态,但在加热后会迅速熔化。可选的脂肪和油类有可可脂,棕榈油,棕榈仁 油,芒果油,牛油树脂,大豆油,棉籽油,椰子油和氢化椰子油。可选的蜡类有小烛树蜡, 巴西棕榈蜡,虫胶,向日葵蜡等。不同可燃脂质具有不同的熔点,*草烟**薄片浆料可以选择或多种脂质的组合。
3.1.2. 浇铸设备:物理层面实现薄片均质化
浇浆料的浇铸环节是生产均质化*草烟**薄片的重要环节。铸设备包括:浇铸箱、可移动支撑钢带,以及浇铸叶片。在浇铸过程中,*草烟**浆料连续供应至浇铸箱,然后浆料浇铸到可移 动钢带上进行传动,对*草烟**浆料进行平铺。其中可以通过调节叶片和支撑钢带的距离,来改变*草烟**浆料的厚度,并可使*草烟**浆料均匀、平整。

3.2. PMI 专利情况
PMI 对*草烟**薄片技术的研发投入较大,截至 2020 年 2 月,PMI 在美国专利局共注册与*草烟**薄片有关的专利 45 项。
4. 我国 HNB 市场蓄势待发
4.1. HNB 研发进行时
虽然国内加热不燃烧*草烟**制品政策暂未放开,但加热*草烟**产品已成未来发展新方向。不同于*子烟电**,加热*草烟**产品仍对*草烟**有需求,在满足口感同时,更重要的是仍需生产和消耗*草烟**,从而对国内烟农利益损害较小,且仍可利税。因此,在国际大潮流推动下,国内加热不燃烧*草烟**产品市场有望加速打开。加热不燃烧*草烟**产品明确属于*草烟**制品,由中烟主导,未来将是新型*草烟**主力产品。
中烟公司积极布局新型*草烟**领域,加速技术研发。国内中烟公司自 2013 年开始加速对新型*草烟**产品的研发和生产,通过建立内部研发中心和与外部平台合作方式加速布局。2013 年国家*草烟**专卖局成立新型*草烟**制品工作领导小组,全面统领新型*草烟**发展。上海新型*草烟**制品研究院于 2015 年成立,定位为行业新型*草烟**制品研发基地和产学研实体;湖南中烟和云南中烟也分别在深圳设立了新型公开*草烟**制品研创平台。2017 年安徽中烟与集友成立联合工程中心,2019 年江苏中烟、重庆中烟与集友签署薄片合作协议。
Ø 湖北中烟公司专利:一种化学加热低温卷烟,通过化学反应加热烟丝,加热温度较低, 在不影响烟丝中*草烟**香味成分释放的情况下,可有效减少侧流烟气对环境和人体的危害。
Ø 湖南中烟公司专利:电加热低温卷烟,该专利在低温烟香味缓释方面也取得了重大进展,低温烟香味缓释技术是加热不燃烧卷烟中极难解决的一项技术瓶颈。
Ø 贵州中烟公司自主研发的新型卷烟红外加热技术,被认定为行业内新型卷烟热源技术的重大原理创新,并明确了“打造具有自主知识产权、具有良好体验感的新型*草烟**制品产品”研发目标。
Ø 安徽中烟公司开展了加热器、新型*草烟**制品的研究,并发布产品的 TOOP-zero(山之巅),采用磁粒均热技术,解决了*草烟**制品受热不均匀的问题,实现重大技术突破。
根据国家知识产权局专利数据,截至 2020 年 3 月 24 日,加热不燃烧公开专利已有 852个。加热不燃烧*草烟**制品专利主要为中烟公司所有,专利数量排名前 10 的企业中,其中9 家都为中烟公司及其子公司,排名前三的分别为云南中烟、湖北中烟和四川三联新材料。

新型*草烟**薄片来看,国内 HNB 专用*草烟**薄片总计 56 个相关专利,其中重庆中烟申请专利数量排名第一,数量为 20 个,河南中烟/广东中烟(与广东金叶共同申请)/云南中烟/湖北中烟分别申请专利数量为 7/4/3/3。

新型*草烟**薄片大多数专利与制备方法有关,方法相关占比 87.50 ,设备相关占比 12.50 。与设备相关的专利中,2 个涉及“提取分离”工艺,2 个涉及“切丝”工艺,2 个涉及“干燥”工艺,剩余 1 个与“卷材”有关。

四川和云南中烟新型*草烟**研发领先,已试销海外。国内四川中烟和云南中烟已有加热不燃烧*草烟**制品研发成功并推出,四川中烟于 2017 年底研制成功低温加热烟具“宽窄功夫”及其配套的烟弹“宽窄*弹子**头”,2017 年 12 月登陆韩国市场进行试销。云南中烟于 2017年 10 月推出“MW”*子烟电**产品,上市日本;云烟用 5 年时间开发出加热不燃烧*草烟**产品“MC”,2018 年 4 月正式推出,登陆韩国市场,主要目标市场柬埔寨、乌克兰、俄罗斯、日本和加拿大等国家。通过在海外试销加热不燃烧*草烟**产品,将有利于加快国内新型*草烟**市场建设。通过对海外试销产品的观察,在国内的销售不仅可以针对产品继续进行完善和改进,更可以针对销售中可能出现的问题提前做出防备和适当监管,维护国内新型*草烟**市场的健康发展。
4.2. 参与产业链价值分配公司受益
未来随着加热不燃烧政策在国内市场的逐步推进,参与产业链价值分配的公司将享受行业蓝海红利。就 HNB 专用*草烟**薄片领域来说,目前布局领先的上市公司主要是集友股份。
集友股份布局新型*草烟**薄片进程:
Ø 集友于 2017 年 10 月与安徽中烟签订合作协议,双方将成立联合工程中心,未来三年将以市场需求为导向,推动新型*草烟**制品及卷烟配套材料等相关产业发展。双方将以联合中心作为合作窗口和新产品产业化基地,进行新型*草烟**制品研发及其产业化、卷烟配套材料新技术成果的应用研究。
Ø 2018 年集友与昆明旭光共同投资设立安徽集友广誉,主要经营新型*草烟**业务所有相关先进装备开发、系统集成、技术咨询、新型材料研发及运营服务,以该合资公司作为公司重要的新型*草烟**相关新技术、新工艺、新装备的研究和资源集成与整合平台, 将为*草烟**行业提供整体技术解决方案,提供整线技术集成和相关技术服务,推动新型*草烟**工艺技术和装备创新和技术推广应用。
Ø 2019 年 7 月集友广誉与江苏中烟签订《关于新型*草烟**均质化薄片研发合作备忘录》, 集友广誉已具备进行均质化*草烟**薄片烟组配方筛选和小批量放样的条件,双方以市场需求为导向,推动新型*草烟**制品及卷烟配套材料等相关产业发展。双方合作事宜主要有江苏中烟依托集友研发平台开展均质化*草烟**薄片试验及研发、负责协同推进均质化*草烟**薄片研发成果应用的产业化等。
Ø 2019 年 7 月集友广誉与重庆中烟签署《关于开展新型*草烟**均质化薄片研发合作协议》, 双方优势互补,推动新型*草烟**制品及卷烟配套材料等相关产业发展。双发合作事宜主要有重庆中烟依托集友研发平台开展新型*草烟**均质化薄片材料试验及研发、提供*草烟**原料及必要的辅材,集友在国家法律法规允许范围内,负责新型*草烟**均质化薄片材料的生产制造产业化。
……
(报告观点属于原作者,仅供参考。报告来源:天风证券)
获取报告请登录未来智库www.vzkoo.com。
立即登录请点击: 「链接」