
最近,一位孕妈忧心忡忡地走近杭州市妇产科医院的用药咨询门诊,她说,因为自己一直有便秘的症状,听说日本有一款小粉丸对治疗便秘非常有效,便买了一盒尝试。结果服药一段时间后,发现自己居然已经怀孕了。现在,这位孕妈非常担心,不知道药丸会不会对孩子有影响。

小粉丸这个名字,经常代购的年轻人也许并不陌生。在网上搜索“日本小粉丸”,网友的说法五花八门,有的人说它可以用于治疗便秘,有的人说它可以用来减肥,更有人连续服用多年。
记者向在日本留学的朋友小张打听这款产品,小张说,每次回国,家里的亲戚都会让她帮忙代购小粉丸,而且一买就是十几盒。
“亲戚都说小粉丸治便秘效果特别好,不止是年轻人,连我爷爷奶奶的朋友都来找我帮忙带上几盒。”小张告诉记者,小粉丸在日本不属于处方药,在任何一家药妆店都可以买到,代购起来非常方便。
微博上,很多网友说了自己使用后的感觉——

“吃了2颗,第二天开始拉肚子,这辈子不会再吃。”

“本来正常的排便被整成便秘。 ”

“肚子痛到凌晨4点就醒了,以后还是老老实实多吃蔬菜水果。”

“从下午到现在,我和马桶简直如胶似漆……”

“吃了3粒,一晚上跑了4次厕所, 半夜吓到想去医院。 ”

小粉丸究竟是什么?
杭州市妇产科医院药剂科初级药师周思思说,小粉丸中主要的有效成份是比沙可啶,属于刺激性泻药的一种。
比沙可啶可以在短期内作为慢性便秘的二线治疗药物,也可用于治疗急性便秘,通便效果良好。慢性便秘病人口服比沙可啶片4周的安全性和有效性已经得到研究证实,但是不应该长期、反复使用。周思思特别强调,如果便秘病人经常使用比沙可啶,可能导致产生依赖或滥用。“长期或超剂量使用比沙可啶可以造成严重水和电解质丢失的腹泻,还可使结肠缺乏张力,不仅不能治疗便秘,反而还会加重症状。”
针对怀孕后服用小粉丸的情况,周思思表示,目前还没有动物和人类妊娠期使用比沙可啶的报告。不过,曾有文献显示服用比沙可啶后,没有发现妊娠期的不良反应。另外,还有一份资料中认为妊娠期使用刺激性泻药是安全的,但是长期、定期的使用不可取。因为只有很小的部分进入循环系统,所以其对胎儿风险几乎为零,没有证据表明其有致畸性或特殊毒性。
“可以理解为比沙可啶从致畸性和毒性上来看,相对安全。如果孕妈不小心用了这个药,不要过度担心,过度担心反而会对胎儿产生影响。但从刺激性泻药的角度来看,妊娠期应避免选择使用这类药物。”
服药近六年 只要停药就会排便困难
家住城北的王小姐(化名)从2013年起就开始服用小粉丸,到现在已有将近6年的时间。
“我从小就有便秘的毛病,还比较严重的,经常好多天都没法排便,肚子胀得难受啊。”
在听说日本小粉丸对治疗便秘非常有效后,王小姐立刻找了代购购买了一盒。
王小姐说,一开始只是想试试,没有抱特别大的希望,没想到效果非常好。“我按照说明书,一次吃3颗,当天没啥反应,结果第二天一起来肚子就有感觉了,上完厕所出来后特别舒服,人都轻松了不少。”从此之后,王小姐便开始按照每天3颗的剂量服用起来。
2014年的时候,王小姐怀了二胎,暂时停用了小粉丸。宝宝出生半年后,又必须开始重新服用。她说,以前也吃过酵素、青汁之类的产品,但是作用不大,还是得靠小粉丸,但是一旦停用就无法排便。现在,王小姐会定期购买小粉丸,一次买一盒,里面有400颗,大概能用上4个月左右。
“身边有朋友只吃一颗就肚子痛得死去活来的,因人而异吧,也听说有人会在旅游的时候用,因为水土不服便秘的时候才吃。”王小姐说,她知道一直吃小粉丸肯定会有副作用,自己的例假就经常不准,“可是一停药就上不了厕所也是真的难受,不得不吃啊……”
便秘应该如何正确治疗
那么便秘到底应该如何治疗?医生解释,便秘是指在多种致病因素作用下,结直肠、肛门的结构和功能发生改变,表现为排便次数减少(<3次/周)、粪便干硬和(或)排便困难(包括排便费力、排出困难、排便不尽感、排便费时以及需手法辅助排便)。慢性便秘的病程至少为6个月。
“便秘的治疗应该首先从调整生活方式着手,合理的膳食、多饮水、运动以及建立良好的排便习惯是慢性便秘患者的基础治疗措施。”

调整方法主要有三种:
(1)膳食和饮水:推荐每日摄入膳食纤维25-35g、至少饮水1.5-2.0L。高纤维饮食应伴有充足的水合作用以避免粪便嵌塞的症状;推荐食用富含可溶性纤维的水果,比如木瓜和猕猴桃。
(2)适度运动:尤其对久病卧床、运动量少的老年患者更有益。
(3)建立良好的排便习惯:建议在晨起或餐后2h内尝试排便,排便时集中注意力,上厕所不要超过10 min。
如果在做了上述这些调整之后,便秘症状依然没有改善,这时候才应该开始考虑药物治疗。
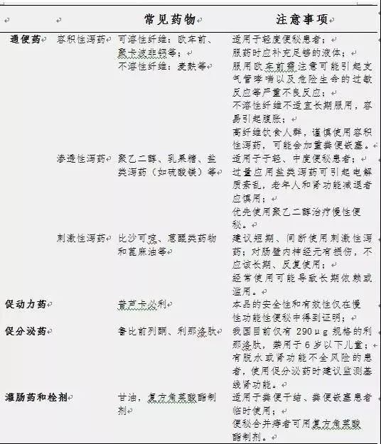
治疗便秘的药物主要分为通便药、促动力药、促分泌药以及灌肠剂和栓剂等。
“一线药物包括容积性泻药和渗透性泻药。如果一线药物(协同生活方式调整)两个月还未有效果,考虑治疗失败,可以使用刺激性泻药作为二线药物,且仅在需要时使用,不鼓励长期定期使用刺激性泻药。当饮食调整、渗透性泻药和刺激性泻药均治疗失败时,可以考虑治疗便秘的新型药物,如促动力药和促分泌药。”

除此之外,还有精神心理治疗、生物反馈和手术治疗等治疗手段。
如何应对孕期便秘
据报道,孕产妇便秘的患病率在11-38%,也就是说妊娠时孕妇极其容易发生便秘。孕妇便秘不仅影响生活质量,还可导致胎儿生长受限,用力排便甚至还可能导致流产、早产等严重后果。
对于已存在便秘的孕妇,首先应调整生活方式,无效时可以考虑药物治疗。首选安全性好的乳果糖,避免使用比沙可啶等刺激性泻药,孕妇有痔疮并发便秘时,可以使用太宁栓。对于易患便秘的高危孕妇(如宫颈机能不全环扎术后、前置胎盘)应采取预防便秘的措施。网友热评:
@王天源:“是药三分毒”,任何一种药品它都有毒性,尤其是境外带的一些药品。看来药不能乱吃啊!
@青争王册:从来不敢代购药物 代购不会说药物成分和副作用。
@香草红茶:药是可以乱吃的吗?尤其是这种立竿见影的产品,功效有多大,对身体的伤害就有多大,都清醒一点吧,别太相信外国的东西,很多国货都是不错的。再说便秘应该去正规医院系统治疗才对。
@陈其:有个疑问,为啥女生这么容易便秘?
@潘小宝:东西是好东西,但是别过量,对于药物我还是比较信任日本的药的。
来源:浙医在线、都市快报、新浪微博、19楼
编辑:李苗
审核:罗佳
小编邀你收藏 株洲新闻网
想第一时间找到株洲新闻网了解最新资讯?
办法很简单,
先找到新闻网,
点击右上角设为星标。

点击上方图片,有呼必应!
