得了大病买不了百万医疗时,就要去找惠民保了,可是很多城市没有惠民保,或者错过了投保期,该怎么办?
不要着急,保妹整理出了8款全国版惠民保,不限地区和投保时间,只要参加了社保或者公费医疗,在约定的投保年龄内就可以投。
某高校的一名在读博士,他在确诊了良性肿瘤后找我们投了一款全国版惠民保,
接下来的手术费在扣掉对应免赔额后报销了80%,给博士减轻了不少压力。
接下来保妹就单刀直入,把8款全国版惠民保的保障内容整理在这,大家可以保存起来。
先透露下,这8款里保妹最推荐众安众民保。


这8款全国版惠民保有些 共同点 ,比如保障期都是1年,都不保证续保。
基础保障上都能报销这2个方面:
社保内费用: 一般住院医疗费在扣掉对应免赔额后,8款惠民保都会按约定的比例,报销医保目录内的费用。
特定药品费用: 8款惠民保都有一个特定药品清单,经社保报销再扣掉相应免赔额后,剩余的特药费用能报销80%。
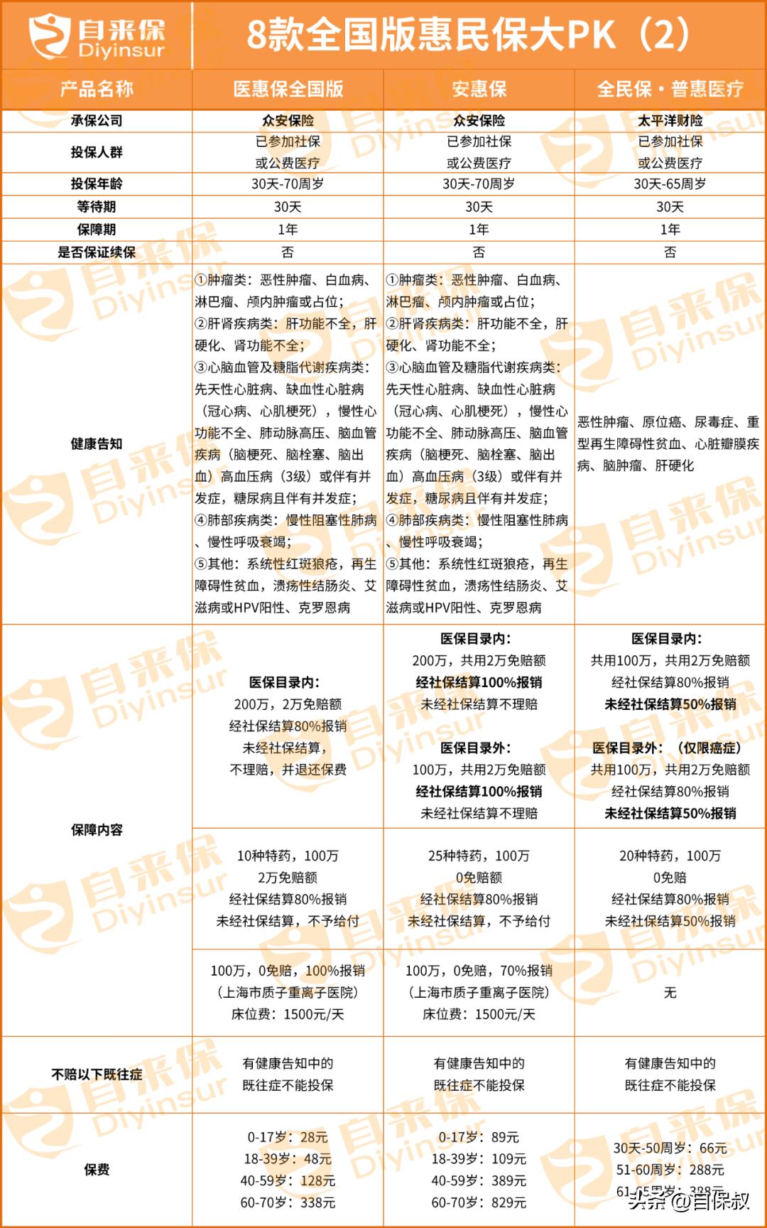
不过8款惠民保的 区别 也很明显,保妹展开和大家说下。

这3款有健康告知
医惠保全国版、安惠保、全民保·普惠医疗
这3款需要做健康告知,如果之前得过其中一种或者多种病,就不能投保。
而且它们的 投保年龄有上限,最高只到65/70周岁 ;
相比于绝大多数能带病投保、且年龄不限的惠民保来说,这3款的投保要求确实严格,会让很多身体不好的老人失去参保机会。

这3款不报销社保外费用
民惠保(城市版)、360城惠保、
医惠保全国版
这3款惠民保只覆盖一般住院医疗费的社保内费用,在扣掉2万免赔额后报销80%,但是社保外费用不给报销。
这和其他5款惠民保报销不限社保内外相比,它们仨的保障不够全面,要知道我们的住院费里,很大一部分属于社保外。
如果你们已经买了这3款惠民保中的一款, 记住一定不要断缴社保 。
断缴后,住院时不能用社保,未经社保结算时这3款惠民保不给理赔。

这4款不覆盖质重保障
全民普惠保、民惠保(城市版)、
360城惠保、全民保·普惠医疗
质子重离子是一种癌症放射治疗,它比传统疗法更有效、副作用少、恢复快。
上海质子重离子医院是国内唯一一家同时拥有质子和重离子治疗的医院,能收治40多种癌症,是癌症患者的“免死金牌”。
不过它的价格很贵,平均治疗费在31万左右,最关键的是,这家医院是特需医院,不能走医保。
如果在买不了百万医疗险的情况下,投保的惠民保也不覆盖质重保障,那这几十万的费用就要自掏腰包了。
这4款全国版惠民保中,全民普惠保的保障相比不错,保费最便宜,没有健康告知,报销不限社保内外,还覆盖25种特效药。
不过和更优秀的全国版惠民保相比,它不能报销质重费用是个硬伤。

这2款进入决赛
众民保、全民普惠保(升级版)
在经过前面的初赛后,只剩下众民保和全民普惠保(升级版)进入决赛。
它俩都能带病投保,投保年龄没限制,一般住院医疗的报销不限社保内外,也都覆盖指定特效药和质重保障。
不同的是, 众民保的住院医疗只有1万免赔额,经社保结算后报销80%,不经社保结算也能报销50%。
此外,它覆盖52种特效药,就算没经社保结算,也能报销50%-80%。
需要强调的是,这52种特药中包含了2种CAR-T疗法,阿基仑赛注射液和瑞基奥仑赛注射液。
CAR-T疗法大家应该听说过,很火、很贵、很有效,120万一针,对白血病、淋巴瘤和多发性骨髓瘤有很好的疗效。
众民保的普通版能报销80万的CAR-T费用,优选版则能报销96万,极大减轻了癌症患者的经济压力。
而全民普惠保(升级版)一般住院医疗的免赔额是2万,未经社保结算时不给理赔,只退还保费。
虽说它覆盖的特效药数量较多,有123种,不过没有CAR-T疗法,而且没经社保结算时不能赔付。

总结
根据7125原则里的“1”,百万医疗险是每个人应该买的第一份保险!
①身体健康,年纪不大,首选像医享无忧这样保证续保20年,续保稳定,能报销院外药的百万医疗险。
②如果是高龄、高危职业、有既往症买不了百万医疗险的人群,建议选择惠民保。
要是当地没有惠民保,或者错过了投保时间,可以首选众民保全国版惠民保。
预算有限时,建议考虑全民普惠保(升级版)。