*文/黑桃与长剑
入华35年的瑞士奢侈品品牌Bally,近期因为产品质量问题受到了多方关注。
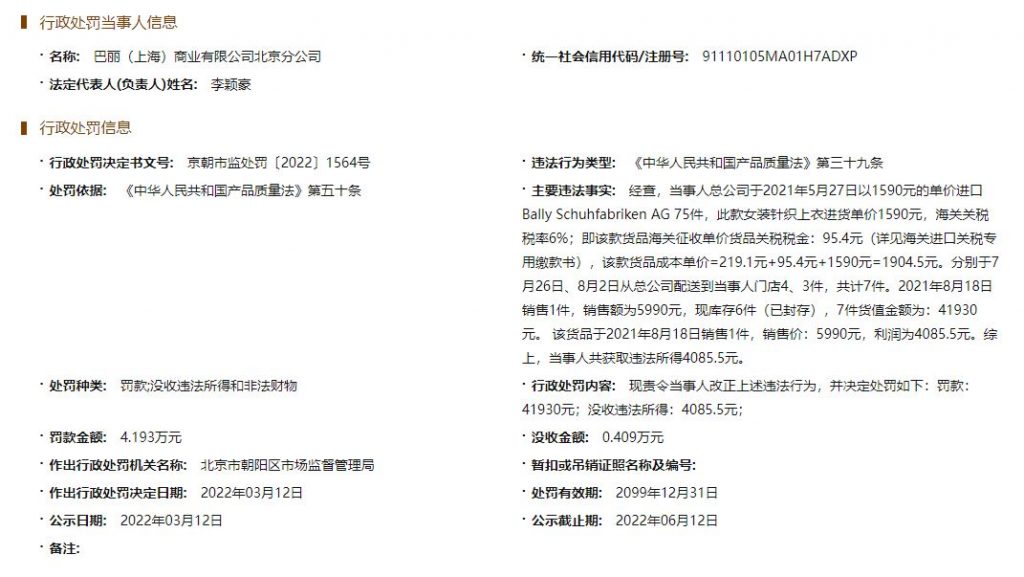
据国家企业信用信息公示系统显示,Bally在中国的分公司之一——巴丽(上海)商业有限公司北京分公司于今年3月中旬被北京市朝阳区市场监督管理局除以四万余元的罚款,另没收其数千元的违法所得。 具体而言,对Bally的处罚依据是《质量法》第50条和39条,即“在产品中掺杂、掺假,以假充真,以次充好,或者以不合格产品冒充合格产品”。

从披露的信息来看,巴丽(上海)商业有限公司在去年5月曾以1590元的单价从瑞士母公司Bally Schuhfabriken AG进口女装针织上衣75件,加上海关进口关税等额外成本,其成本单价为1904.5元。之后,这批货品中有7件女装针织上衣被配送至北京分公司门店,并在去年8月18日以5990元的价格售出一件,利润为4085.5元。
基于此,朝阳区市场监督管理局决定对巴丽(上海)商业有限公司北京分公司处以7件女装针织上衣金额的罚款,也就是41930元。此外,其违法所得的4085.5元利润也被没收。
值得注意的是,这已经不是Bally头一次被卷入产品质量问题中了。查阅国家企业信用信息公示系统可以发现,早在去年1月,巴丽(上海)商业有限公司北京分公司就曾被处以25000元罚款以及没收违法所得, 依据同样是上述《质量法》第50条和39条。

按照披露的信息,彼时朝阳区市监局曾会同承检机构对Bally北京门店进行抽检,发现其作为样品的一件女士上衣在起球方面不符合要求,检验结论为不合格。有意思的是, 巴丽(上海)商业有限公司北京分公司曾在检测报告送达15日内提出复检,但实际上并没有向市监局提交相关材料。 鉴于此,市监局才决定对其进行处罚。
目前,Bally在知名维权平台黑猫投诉上的被投诉内容主要包括包面爆皮、休闲鞋开线等,投诉内容总体来看并不算太多。但有牛财经注意到, 无论是今年2月的较新投诉,还是去年11月就已被分配到商家的投诉,目前均未有解决迹象,只是显示“处理中”。

质量,一向是国际奢侈品大牌们赖以生存这么多年的保证,从爱马仕到Gucci再到路易·威登,莫不如此。但历史深厚程度与它们相差无几的Bally,又何以沦落到以次充好的地步?
即便是以那些老牌奢侈品牌的眼光来看,Bally也算得上是家老字号了——1851年,瑞士人卡尔·弗朗茨·巴利(Carl Franz Bally)和他的兄弟弗里茨在瑞士索洛图恩州建立了一家制鞋工厂,并以家族的名字为其命名,这便是如今Bally的起源。
此后,公司在巴利兄弟以及他们的后代手中逐渐壮大,业务遍及全球的同时,其产品矩阵也从最初的鞋履扩展到配饰、手袋等奢侈品上。2008年,德国亿万富翁雷曼(Reimann)家族旗下的JAB集团收购了Bally,至此,这家成立近两百年的老字号算是正式结束了独立生涯。

Bally与中国的渊源则要追溯到1986年,那时杀入中国市场的它,当仁不让地成为了首批入华的国际奢侈品牌之一。截至2021年底,Bally在中国拥有60家精品店,线上渠道布局也十分广泛,包括官网、微信小程序以及天猫和京东的旗舰店。
作为全球最大的奢侈品消费市场之一,中国对Bally的意义不言而喻,然而,在全国多地布局门店的同时,它在中国的经营业绩似乎也走向了下坡路。Bally CEO尼古拉斯·吉罗托(Nicolas Girotto)近期接受《女装日报》采访时就曾透露,尽管中国内地市场业绩“能占到品牌总收入的30%-40%”,但与2018年接近50%的占比相比,还是下降了不少。
吉罗托表示,疫情反复导致的实体店销量下滑是中国市场业绩颓势的关键,而未来Bally将把更多的精力放在线上渠道,比如天猫、京东。此外,他也计划重新评估开店的速度和数量。

尼古拉斯·吉罗托
但问题在于, 母公司的压力之下,留给Bally调整的时间恐怕已经不多。
虽然JAB集团曾一度看好奢侈品产业,但近些年来,它开始将目光投向快消品和宠物护理品牌,而奢侈品品牌则一个接一个地被其抛售。2018年,它将奢侈鞋履品牌Jimmy Choo出售给了迈克高仕,随后不久又计划将Bally卖给有“中国LVMH”之称的山东如意集团。不过,由于如意集团自身现金流出现问题,这笔买卖最终未能如期交割。
如今,Bally仍然为JAB集团贡献收入,从JAB的2021年财报来看,其奢侈品板块全年总净收入达到14.77亿美元,占到集团全年净收入的30%左右。

不过,JAB恐怕仍然没有放弃为Bally寻找买家的想法,毕竟它的重心仍在宠物护理等领域,去年英国《金融时报》还报道称,该公司正在为高达50亿美元的基金进行募资,计划扩大在宠物护理领域的投资力度;从财报也能看出,目前以NVA、Figo等品牌为代表的宠物护理板块已经在内部赛马中超过了Bally的奢侈品板块,全年创造收入18.23亿美元。可以想见,若是全球疫情无法彻底结束,中国市场又持续陷入增长泥潭,JAB抛弃Bally也只是迟早的事。
*图片来自Yandex、相关网站截图及企业财报