“舌尖上的安全”向来牵动各方神经。国务院印发《2016年食品安全重点工作安排》,这被称作食品安全领域的“1号文件”。文件提到,今年,食品安全主管部门将开展重点产品专项检查,其中,对进口婴幼儿配方乳粉质量安全将启动全面检查。

“洋奶粉”向来备受妈妈们青睐,可是,进口的就一定是靠谱的吗?
保证花钱买到的是正品。别着急,下面就给你支招。
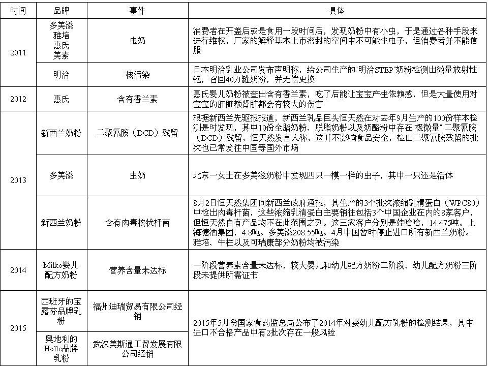
2011-2015年进口品牌奶粉食品安全事件汇总

质量不过关,价格还不便宜!
孕婴超市中,知名品牌的原装进口奶粉通常都不低于300元,这甚至已经成为大家对进口奶粉的价位共识。
不过,当我们走进奶粉的原产地,价格可能会让你大吃一惊。

德国爱他美1+/2+段
DM超市,德国境内境内近1000家的大型连锁日化超市。这款德国主流超市中最贵的婴儿奶粉只卖9.95欧元,去掉退税部分,约合人民币68元。

荷兰牛栏1/2/3/4/5段
在荷兰主流超市售价12.99欧元,除去税价,约人民币100元。
荷兰牛栏是荷兰主流超市中最贵的婴儿奶粉,虽然物价水平不比德国,但也比第二大荷兰品牌Hero Baby贵10%-20%。

澳洲爱他美1段
原称澳洲可瑞康爱他美,在澳洲主流超市Wool Worths,售价24.78澳元,约人民币124元。澳洲的整体物价水平比德国高,但是婴幼儿奶粉,也基本上是相当的水平。

日本明治奶粉
1400日元至1880日元不等,按0.058汇率计算,约人民币81元至109元。
漂洋过海之后,几乎所有品牌的价格都翻了倍。可是,该买的还是得买,至少得保证花钱买到的是正品。别着急,下面就给你支招。
如何慧眼识珠,躲过洋奶粉的坑?
外包装:一定要有中文标识

如果你以为进口奶粉就是全外文包装,那就大错特错了!
根据相关法令,进口预包装食品在国内市场销售必须有中文标签。所以,如果你看到奶粉包装上全是外文没有中文,那可得小心了,它可能来自非正规的进口渠道!
条形码:标示的是注册地

如图,94开头的条形码代表新西兰原装进口?并不是。
这种方法并不合理,因为前缀码只标识“注册地”,不能完全确定产地。不少非原装进口奶粉的生产地址只会标明奶源产地,而并不写明生产厂家的地址,这种品牌的奶粉很可能是非原装。
证书:最主要的识别依据

不少妈妈惊呼:"天啊!之前一直都是看条形码买奶粉,难道就没有方法判定奶粉产地了吗?"
国检专家告诉您,所有经检验检疫合格的进口食品,检验检疫机构都会签发《入境货物检验检疫证明》,其中附有产品的详细信息,消费者可从此辨别食品是否合格、是否为进口食品等。
“QS”标识:辨别“分装”

事实上,原装进口奶粉,是没有这个标识的。
QS标识是我国国家质检总局对我国境内食品加工企业所实施的准则,也就是说,只有国产奶粉和进口分装奶粉才具有QS标识。
搜索:进入官网查询
“S”标识:辨别“分装”
不少进口奶粉生产商有自己的官方网站,动动手,也能查个安心。通常可以通过外包装上标注的生产批号进行查询。

国家出手,保护“舌尖上的安全”
中国海关数据显示,我国2015年进口婴幼儿配方奶粉达到17.6万吨,同比增长45%。市场规模越大,对监管提出的要求也就越高。
文头提到的《2016年食品安全重点工作安排》,将对2016年全国食品安全重点工作作出部署。《工作安排》从健全法规标准入手,突出源头严防、过程严管、违法严惩,加快完善统一权威监管体制,提升食品安全治理能力和水平,切实维护我们大家的“舌尖上的安全”。
编审:刘志军
编辑:姚美先、成雪岩
记者:高 敏