本文整理汇总了20起存在真实业务*开代**发票,检察院做出不起诉处理的案例。20起案例中,销售方/服务方因无法开具发票而由第三方*开代**发票,因有真实业务基础,检察院或直接认定不构成虚开,或以情节轻微等理由认为可以免除处罚。这反映了司法实践对于如实*开代**不定性虚开的处理态度和趋势,供朋友们参考,我们同时提醒,应当敬畏法律而不是游走于法律边缘!
案例1:平检公刑不诉(2020)1号
案件事实:
王某甲、王某乙两家经营沙、石子生意,但均未注册公司。2017年5月份开始,王某甲承揽了向青岛****建材科技有限公司出售沙、石子等建筑材料的生意。2017年年底王某甲欲收取货款时,青岛****建材科技有限公司表示需要提供增值税普通发票入成本账, 遂王某甲让王某乙开具增值税普通发票。被不起诉人王某乙在王某甲不知情的情况下,让张某(身份不明)*开代**了5张增值税普通发票,销售方系青岛迪泰力建材有限公司,购买方系青岛****建材科技有限公司,票面金额合计500250元。
检院观点:
本院认为,被不起诉人王某甲、王某乙 不以获取非法利益为目的,该二人与青岛****建材科技有限公司有实际货物购销关系,且未虚开与实际货物交易金额不符的发票,虽然违反《发票管理法》但情节显著轻微、危害不大,不构成犯罪。 依据《中华人民共和国刑事诉讼法》第十六条第(一)项、第一百七十七条第一款之规定,决定对王某甲、王某乙不起诉。
案例2:闻检刑不诉〔2022〕12号
案件事实:
2011年冬, 任某某与孝义市热力公司城东热源厂建立煤炭供销关系,任某某向孝义市热力公司城东热源厂供送了9959.96吨煤,价值2161311.32元。2011年12月26日任某某通过向社会上购买增值税专用发票的手段,非法获取了19份山西增值税专用发票(货物名称为煤,*票开**单位为闻喜县******有限公司,总金额2161311.32元,税额为314036.62元),并提供给了孝义市热力公司城东热源厂,先后从该厂领取108万元、108.1311132万元煤款。
检院观点:
经本院审查并退回补充侦查,本院仍然认为 闻喜县公安局认定的犯罪事实不清、证据不足,不符合起诉条件。 依照《中华人民共和国刑事诉讼法》第一百七十五条第四款的规定,决定对任某某不起诉。
案例3:古检刑不诉〔2022〕2号
案件事实:
2016年12月1日,曹某某以古交市**公司的名义与神木县瑞茂能源有限公司签订了2万吨原煤的购销合同, 曹某某雇用社会闲散车辆将原煤从瑞茂能源有限公司运回古交市**公司,并以现金方式支付运费,因运输司机无法开具增值税专用发票,被不起诉人曹某某为取得增值税专用发票用于抵扣税款,于2017年2月与兴县和诣运业有限公司签订了虚假运输合同,以9%的*票开**费让兴县和诣运业有限公司为古交市**公司虚开增值税专用发票29份,价税合计3199828元,税款317100.02元,并将税款全部用于抵扣。
检院观点:
本院认为,被不起诉人曹某某实施了《中华人民共和国刑法》第二百零五条规定的行为,但 犯罪情节轻微,具有自首情节,自愿认罪认罚,已补缴了全部税款, 根据《中华人民共和国刑法》第三十七条的规定,不需要判处刑罚。依据《中华人民共和国刑事诉讼法》第一百七十七条第二款的规定,决定对曹某某不起诉。
案例4:盐检刑不诉〔2022〕44号
案件事实:
张某某自毕业后从事个体经营,2018年3月因其和沧州**公司有业务关系曾向该公司供应钢管,在对方需要开具增值税专用发票时,张某某联系其原来在孟村**公司打工时认识的李某某,在李某某虚假经营注册的河北**公司以发票金额12%的价格向沧州**公司虚开增值税专用发票4张,发票金额399220元,涉案税款为58015.05元。案发后沧州**公司已将涉案税款补缴。
2018年1月份,张某某因其经营钢管期间向河北**公司业务员张某甲供应钢管,在张某甲需要向**公司提供进项发票时,张某某在李某某经营注册的的河北**公司以发票金额12%的价格向河北**公司虚开增值税专用发票四张,发票金额380157.5元,涉案税款为55236.56元。案发后**公司已将税款转出。
检院观点:
本院认为,张某某实施了《中华人民共和国刑法》第二百零五条规定的行为, 到案后如实供述自己的犯罪事实,系坦白,可从轻或减轻处罚;认罪认罚,可从宽处理;对于抵扣的税款已全部补交,可酌情从轻处罚。另外,被不起诉人张某某系初犯、偶犯,犯罪情节轻微, 根据《中华人民共和国刑法》第二百零五条的规定,不需要判处刑罚。依据《中华人民共和国刑事诉讼法》第一百七十七条第二款的规定,决定对张某某不起诉。
案例5:滨开检刑检刑不诉(2018)15号
公安指控:
2013年10月至2015年12月,张某作为滨州市某畅化工有限公司、滨州市某欣化工有限公司、滨州市某宇化工有限公司的实际经营者,在无真实运输业务的情况下,为偷*税逃**款,以支付*票开**费价税合计金额6%或6.2%的方式给中间人被不起诉人杨某某,杨某某再支付价税合计金额约5%的*票开**费给吴某经营的无棣县某海物流有限公司、无棣县某捷运输有限公司,吴某安排公司会计给杨某某开具货物运输增值税专用发票共计250份,价税合计21709138.23元,税款2151356.02元。
检院观点:
经本院审查并退回补充侦查,本院认为*票开**公司某海公司、某捷公司在2013年10月至2015年12月期间纳税申报正常,无*税偷***税漏**情形。 受票公司某畅公司、某欣公司、某宇公司在实际经营中大量运输业务由个体运输户承运,是否因个体运输户无法开具货物运输增值税专用发票而通过某海公司、某捷公司如实*开代**,事实不清,证据不足,不符合起诉条件。 依照《中华人民共和国刑事诉讼法》第一百七十一条第四款的规定,决定对吕某某不起诉。
案例6:博乐市检刑不诉(2022)88号
案件事实:
2019年9月至2020年9月,博乐市**商贸有限公司及实际负责人何某某, 因公司发生运输等业务没有进项发票,为取得增值税专用发票用以抵扣税款,在无真实业务发生的情况下,让*疆新****信达能源有限公司为自己虚开41份增值税专用发票,税额合计467769.87元。
检院观点:
本院于2022年8月28日启动了对博乐市**商贸有限公司企业合规审查, 期间,该公司退缴全部涉案税额,全面进行了企业合规整改,公司整改验收合格。本院认为,被不起诉单位博乐市**商贸有限公司实施了《中华人民共和国刑法》第二百零五条规定的行为,但犯罪情节轻微,自愿认罪认罚,且案发后积极退缴涉案税款,根据《中华人民共和国刑法》第三十七条之规定不需要判处刑罚。 依据《中华人民共和国刑事诉讼法》第一百七十七条第二款的规定,决定对博乐市**商贸有限公司不起诉。
案例7:鱼检刑不诉〔2020〕163号
案件事实:
2015年1月至2016年6月期间,康某某向销售方(黄石市**模具公司等3家公司)多次购买货物,但均未获得销售方开具的增值税专用发票。交易后,康某某通过邱**以柳州市**金属**有限公司名义向广西**金属材料有限公司购买与上述交易价格等额的增值税专用发票,并支付票面金额6.5%或6.9%的费用。获得增值税专用发票后,康某某均已进行进项抵扣。上述增值税专用发票共计102份,税额合计人民币1721660.01元,价税合计人民币11849070.34元。
检院观点:
本院认为, 康某某进行了实际生产经营活动,找他人*开代**等额的增值税专用发票进项抵扣的行为,参考《最高人民检察院关于充分发挥检察职能服务保障“六稳”“六保”的意见》《最高人民法院研究室关于如何认定以“挂靠”有关公司名义实施经营活动并让有关公司为自己虚开增值税专用发票行为的性质的复函》的文件精神,其不具有骗税目的,且没有造成国家税款损失。康某某的行为未触犯《中华人民共和国刑法》第二百零五条的规定,不应当以虚开增值税专用发票罪定性处理。 依照《中华人民共和国刑事诉讼法》第一百七十七条第一款的规定,决定对康某某不起诉。
案例8:滦检公诉刑不诉(2018)12号
案件事实:
刘某为滦平县安顺捷货物运输有限公司实际经营人,自2011年至2013年, 安顺捷公司为小营乡宝通、伟源、建龙等十余家矿业公司*开代**运输发票,共开出普通运输发票票面金额417473004元,收取服务费合计768307. 74元。小营乡各矿山企业的运输车辆绝大部分为当地村民的自有车辆,因为这些车辆的所有人不具备开具运输发票的资质,经相互介绍或是各矿山企业的介绍,就找到安顺捷公司的刘某,由刘某根据各矿提供的经手人签字并盖有公章的每辆车的运输量和运费清单,到滦平县地税局红旗分局开具发票,缴纳税款。
检院观点:
本院认为, 刘某为实际发生的货物运输*开代**运费发票,并交纳了相关税款,未造成税款的流失,发票也是通过合法途径取得,因此,刘某的行为不具有虚开发票的主观故意。刘某并未实施虚开发票的客观行为,没有犯罪事实。 依照《中华人民共和国刑事诉讼法》第一百七十三条第一款之规定,决定对刘某不起诉。
案例9:万检刑不诉(2018)7号
案件事实:
2013年,稷山县地方税务局为保证地方税收,口头要求在外省购煤煤运发票需在本县开具运输发票。山西省**有限公司外省购煤后,时任经理薛某某让公司会计王某某联系山西**贸易有限公司会计宁某某为该公司开具相关煤运发票,山西**贸易有限公司于2013年1月至2013年7月 为山西省**有限公司*开代**地税部门供销的公路内河货物运输业统一发票20份,金额16136729.15元,税额547841.95元;2014年3月给山西省**有限公司开具货物运输业增值税专用发票5张共计金额360861.4元,税额39694.76元。
检院观点:
本院认为,被不起诉人黄某某身为山西**贸易有限公司股东, 所在公司存在真实煤运交易的前提下为山西省**有限公司*开代**发票,未给国家税收造成损失,无犯罪事实; *开代**增值税发票发票,虚假抵扣税款,但抵扣税款并未达到追诉标准,情节显著轻微,危害不大,不认为是犯罪。依照《中华人民共和国刑事诉讼法》第十五条第一款第一项、第一百七十三条第一款的规定,决定对黄某某不起诉。
案例10:石检刑不诉〔2022〕18号
案件事实:
2018年3月,窦某某找到李某某承揽其所在公司精洗煤运输业务,李某某表示同意并要求窦某某提供增值税专用发票。为开具增值税专用发票,窦某某遂以包头市某丙运输公司名义分别与包头市某甲洗煤有限公司、包头市某乙能源有限公司签订《货物运输合同》(落款时间分别为“2018年1月12日”和“2018年1月24日”),并 实际承揽了包头市某甲洗煤有限公司向河北省某丁有限公司、古田县某戊有限公司销售煤炭的运输业务以及包头市某乙能源有限公司向天津天某己有限公司销售煤炭的运输业务。为结算运费,2018年4月13日,窦某某以包头市某丙公司名义分别向包头市某甲洗煤有限公司虚开增值税专用发票16张,金额1561914.94元,税额171810.68元,价税合计1733725.62元,向包头市某乙能源有限公司虚开增值税专用发票14张,总金额1358402.56元,税额149421.34元,价税合计1507826.9元,已全部用于抵扣。
检院观点:
本院认为,被不起诉人窦某某的上述行为, 有实际业务发生,不以偷*税逃**款为目的,不构成犯罪。 依照《中华人民共和国刑事诉讼法》第十六条第(一)项和第一百七十七条第一款的规定,决定对窦某某不起诉。
案例11:黑明检一部刑不诉〔2020〕27号
案件事实:
2016年8月1日,被不起诉人王某某以挂靠方式承包明水县双兴粮库有限公司建筑工程,2018年结算工程款时,双兴粮库有限公司要求王某某提供发票, 王某某因系个人承包无开具发票资质,找到明水县“程某某”财务工作室程某某*开代**发票,并告知程某某提供真实发票并如实缴纳税款,程某某找到孟某某开具发票,2018年3月,程某某向王某某交付*票开**方为哈尔滨昊倩商贸有限公司,受票方为明水县双兴粮库有限公司,票面交易额为901233元的10张发票,王某某给付程某某“税点”4万多元。后王某某将该十枚发票交给双兴粮库。
检院观点:
本院认为, 本案中王某某实施了让他人*开代**增值税普通发票的行为,但客观上王某某真实承包建设工程,并如实缴纳税款,主观上不具有虚开发票和*税逃**的目的,根据2015年6月11日最高人民法院研究室《关于如何认定以“挂靠”有关公司名义实施经营活动并让有关公司为自己虚开增值税专用发票行为的性质的复函》,主观上并无骗取抵扣税款的故意,客观上也未造成国家增值税款损失的,不宜认定为犯罪。根据举重以明轻原则,王某某的行为,不认为是犯罪。 依照《中华人民共和国刑事诉讼法》第十六条第(一)项和第一百七十七条第一款的规定,决定对王某某不起诉。
案例12:城检一部刑不诉〔2021〕Z44号
案件事实:
2018年5月,金溪县人民政府通过招商引资引进金溪县某科技有限公司,裘建法为该科技公司实际控制人。 因胡某某、王某某等人销售化工产品无法为购买方开具增值税专用发票,结不到货款,胡某某、王某某找到裘建法,请求裘建法以某科技公司名义先后向购买方开具20张发票,价税合计1890000元,税额238747.21元。另外,裘建法介绍金溪县某化工科技有限公司开具了4张增值税专用发票,价税合计435000元,税款60000元。
检院观点:
本院认为, 裘建法*开代**或介绍*开代**具有真实业务的增值税专用发票,且未造成国家增值税款损失,其行为不构成虚开增值税专用发票罪, 依照《中华人民共和国刑事诉讼法》第一百七十七条第一款之规定,决定对裘**不起诉。
案例13:干检刑不诉〔2021〕Z21号
公安指控:
杜成儿杜某某在经营江西吉泰某某医药有限公司过程中,经广东人余小灵余某某的介绍,在没有实际货物交易的情况下,以票面金额4.2%-4.5%的手续费,接受邓优君邓某某(另案处理)实际控制的江苏宿迁6家企业虚开的增值税专用发票281份,金额24294311.27元,税额4403868.73元,价税合计30308980元。江西吉泰某某医药有限公司以上接受的增值税专用发票全部通过税务机关认证抵扣。
检院观点:
经本院审查并退回补充侦查二次,本院仍然认为新干县公安局认定的犯罪事实不清、证据不足。 根据现有证据能够证实被不起诉人杜成儿杜某某在控制经营江西吉泰某某医药有限公司期间存在真实货物交易, 但接受他人虚开的增值税专用发票281份用于抵扣税款,税额4403868.73元,且涉案税款已于2017年补缴,但 无法证实被不起诉人杜成儿杜某某主观上有骗税的目的, 亦无法否认被不起诉人杜成儿杜某某没有其他虚开增值税专用发票的行为,本案不符合起诉条件。依照《中华人民共和国刑事诉讼法》第一百七十五条第四款的规定,决定对杜成儿杜某某不起诉。
案例14:兰检刑不诉〔2022〕2号
案件事实:
2016年6月,董某某借用临沂**建筑安装有限公司资质,承建兰陵县**初级中学宿舍楼和教学楼。施工过程中,董某某自临沂**物流城、兰陵县**建材、临沂**建材有限公司等地购买建材,合计92万余元。 因结算工程款需要,董某某遂通过他人,以2万元价款自临沂**商贸有限公司购买增值税普通发票10张,价税合计865290元。
检院观点:
本院认为,董某某实施了《中华人民共和国刑法》第二百零五条之一条规定的行为,但 犯罪情节轻微,系自首、认罪认罚,根据《中华人民共和国刑法》第三十七条的规定,不需要判处刑罚。 依据《中华人民共和国刑事诉讼法》第一百七十七条第二款的规定,决定对董某某不起诉。
案例15:青李沧检二部刑不诉〔2021〕27号
案件事实:
2016年4月至2018年2月期间,被不起诉人杭某某在与**工厂及周某某 有真实业务的情况下,从周某某经营的青岛**工贸有限公司、青岛**五金机械设备有限公司向其经营的青岛**机电有限公司开具增值税专用发票51份,金额1,630,079.14元,税额277,113.33元,价税合计1,907,192.47元,杭某某按照价税合计的10%支付*票开**费,后杭某某将上述发票入账抵扣。
检院观点:
本院认为, 被不起诉人杭某某没有犯罪事实, 依据《中华人民共和国刑事诉讼法》第一百七十七条第一款的规定,决定对杭某某作出不起诉决定。
案例16:歙检刑不诉〔2022〕66号
案件事实:
2020年李某某在**分公司为江苏**有限公司发展客户、采购货物和调配运输业务期间,总公司负责人指派李某某为其实际控制的黄山**贸易有限公司安排物流车辆运送钢材至指定收货公司。 李某某在开展运输业务中,有关运输人员无法提供货物运输增值税专用发票,为解决发票问题,李某某联系武穴市**有限公司“市场销售经理”陈某某,让武穴市**有限公司为黄山**贸易有限公司*开代**运费进项增值税专用发票八份,票面税额累计444220.18元。
检院观点:
本院认为,被不起诉人李某某实施了《中华人民共和国刑法》第二百零八条第一款之规定的行为, 构成非法购买增值税专用发票罪。 本案立案前,黄山**贸易有限公司已转出运费进项税额; 李某某犯罪情节较轻,具有自首情节,并自愿认罪认罚,根据《中华人民共和国刑法》第六十七条第一款之规定,可以免除处罚。 依据《中华人民共和国刑事诉讼法》第一百七十七条第二款之规定,决定对李某某不起诉。
案例17:临东检刑不诉〔2022〕28号
案件事实:
2019年7月8日, 张**向临沂**有限公司供应石子,在支取货款时该公司要求其提供发票,因其是个体户无法提供发票,遂通过*开代**发票广告名片上面的联系方式与对方联系后,在没有真实业务往来的情况下,以1.5万余元的价格购买了五张增值税普通发票用于报账支款,票额价税合计50万元。
检院观点:
本院认为,被不起诉人张**实施了《中华人民共和国刑法》第二百零五条之一规定的行为,但 犯罪情节轻微,具有自首、缴纳赃款、认罪认罚等情节,根据《中华人民共和国刑法》第三十七条的规定,不需要判处刑罚。 依据《中华人民共和国刑事诉讼法》第一百七十七条第二款的规定,决定对被不起诉人张**不起诉。
案例18:合高新检刑不诉〔2022〕36号
案件事实:
2018年08月至2019年12月期间,汪某某作为合肥**能科技有限公司实际控制人, 在购买材料以及设备时,对方未给其开具增值税专用发票,后通过网上信息找到了一个专门*票开**的中间人,汪某某与其商谈好税点后,把*票开**信息提供给中间人,中间人再转给*票开**人,汪某某把款汇给*票开**人指定的公司账户,*票开**人再把剩余的款项通过现金或者转账的形式返还,汪某某让他人为自己虚开增值税专用发票共计5张增值税专用发票,价税合计1110979元,税额134301.84元,虚开的增值税专用发票均已入账并已抵扣税款。
检院观点:
本院认为,汪某某实施了《中华人民共和国刑法》第二百零五条规定的行为,但 犯罪情节轻微,具有自首、认罪认罚等从轻、减轻处罚情节,根据《中华人民共和国刑法》第三十七条的规定,可以免除刑罚。 依据《中华人民共和国刑事诉讼法》第一百七十七条第二款的规定,决定对汪某某不起诉。
案例19:阜细检刑不诉〔2022〕19号
案件事实:
2017年,陈某时任**有限公司项目经理,负责该公司“**工程”项目施工,并负责采购该工程所需材料和向公司财务报账。项目施工中, 陈某经朋友介绍在沈阳购买了工程所用木方和模板,同时在本地购进部分五金工具等零星材料,购买上述材料均未取得发票,全部现金付款。陈某为向公司报账,于2017年9月以票面含税金额6%的价格,让他人为自己开具五组增值税专用发票,税额合计84,023.58元,价税合计578,280.00元。
检院观点:
本院认为,陈某实施了《中华人民共和国刑法》第二百零五条规定的行为, 但犯罪情节轻微,具有认罪认罚、缴纳罚款后未造成税款损失的情节。且如实供述,认罪态度较好,系初犯、偶犯, 根据《中华人民共和国刑法》第三十七条的规定,可以免于刑事处罚。依据《中华人民共和国刑事诉讼法》第一百七十七条第二款的规定,决定对陈某不起诉。
案例20:盐检刑不诉〔2022〕35号
案件事实:
2018年3月,张某某因业务需要使用**管道制造有限公司资质, 在业务供应期间因在采购货物过程中无法获得货物的增值税专用发票向**公司提供进项发票,遂联系李某某在无真实货物交易的情况下从**防腐材料销售有限公司向**管道制造有限公司虚开增值税专用发票9份,虚开增值税专用发票价税合计人民币993266元,涉案税款共计人民币144320.7元。**管道制造有限公司申报抵扣税款后现税款已全部补缴。
检院观点:
本院认为,张某某实施了《中华人民共和国刑法》第二百零五条规定的行为,事实清楚,证据确实、充分,应当以虚开增值税专用发票罪追究其刑事责任, 但鉴于张某某到案后如实供述自己的犯罪事实,系坦白,可以从轻处罚;自愿如实供述自己的罪行,承认指控的犯罪事实,愿意接受处罚,系认罪认罚,可以依法从宽处理;虚开增值税专用发票用于抵扣税款给国家造成的经济损失已全部挽回,可酌情从轻处罚;且张某某系初犯、偶犯, 盐山县司法局社区矫正部门出具调查评估意见书同意将其纳入社区矫正管理。综上,鉴于张某某犯罪情节轻微,依据《中华人民共和国刑事诉讼法》第一百七十七条第二款的规定,决定对张某某不起诉。
涉案企业合规不起诉全流程操作指引
对单位犯罪的刑事归责方面,我国刑法确立了单位与责任人一体化的归责原则,2020年以来,最高人民检察院先后启动企业合规不起诉改革试点工作,对具备合规整改条件的企业启动了合规考察程序,合规整改评估验收合格、涉案企业合规体系的建立和运行足以有效发挥预防犯罪的,可获得不起诉或从宽量刑的处理结果。即行政监管、刑事立案是涉案企业合规不起诉的源头。
朴税依据《关于建立涉案企业合规第三方监督评估机制的指导意见(试行)》、《涉案企业合规建设、评估和审查办法(试行)》、《律师办理涉案企业合规建设业务操作指引》、GB/T 35770—2022《合规管理体系 要求及使用指南》、ISO 37301:2021《合规管理体系 要求及使用指南》、2022年8月《中央企业合规管理办法》(国资委令第42号)、《中小企业合规管理体系有效性评价》团体标准、相关学术观点等有关规定与标准对涉案企业合规不起诉进行流程梳理,仅供朴税朋友学习交流。
目 录
一、涉案企业合规不起诉的对象与范围
二、启动企业合规不起诉程序
三、出具合规承诺与出具合规计划程序
四、商请第三方机制委员会选出本案中的第三方监管组织
五、确定整改期限、合规考察
六、合规考察公开听证、验收
七、提交企业合规终期考察报告
一、涉案企业合规不起诉的对象与范围
1、依据《关于建立涉案企业合规第三方监督评估机制的指导意见(试行)》第三条 第三方机制适用于公司、企业等市场主体在生产经营活动中涉及的经济犯罪、职务犯罪等案件,既包括公司、企业等实施的单位犯罪案件,也包括公司、企业实际控制人、经营管理人员、关键技术人员等实施的与生产经营活动密切相关的犯罪案件。
即:涉案企业可以涵盖检察院所在辖区和辖区以外的各类市场主体,具体包括国企民企、内资外资企业、大中小微企业及个体工商户。
2、涉案企业合规不起诉的适用
依据《关于建立涉案企业合规第三方监督评估机制的指导意见(试行)》第四条 对于同时符合下列条件的涉企犯罪案件,试点地区人民检察院可以根据案件情况适用本指导意见:
(一)涉案企业、个人认罪认罚;
(二)涉案企业能够正常生产经营,承诺建立或者完善企业合规制度,具备启动第三方机制的基本条件;
(三)涉案企业自愿适用第三方机制。
即:
(1)认罪认罚;
(2)涉案企业能正常生产经营且自愿适用第三方机制,无法正常经营的企业如僵尸企业,无论是否认罪认罚都不能适用合规不起诉。
(3)承诺建立或者完善企业合规制度、涉案企业要有充足的资金进行整改
具备启动第三方机制的基本条件:合规整改中,涉案企业需要外聘合规团队、招录专门人员、宣贯合规文化、建立“三道防线”、制作合规手册等,需要必要的资金支出,检察机关在确定涉案企业是否具备整改条件中,需要重点考虑这一内容。
(4)另外涉案企业与主管部门的大数据平台主动对接是一个加分项
如涉税案件需要对接“金税四期”、涉环保案件需对接环保在线监测系统、涉安全生产案件需对接消防云平台、涉爆案件需要对接智慧消防云平台。
3、不适用合规不起诉的情形
依据《关于建立涉案企业合规第三方监督评估机制的指导意见(试行)》第五条 对于具有下列情形之一的涉企犯罪案件,不适用企业合规试点以及第三方机制:
(一)个人为进行违法犯罪活动而设立公司、企业的;
(二)公司、企业设立后以实施犯罪为主要活动的;
(三)公司、企业人员盗用单位名义实施犯罪的;
(四)涉嫌危害国家安全犯罪、恐怖活动犯罪的;
(五)其他不宜适用的情形。
其中(五)其他不宜适用的情形,有可能涵盖: 未经国家或者省金融主管部门批准,擅自从事金融业务或者金融活动,给群众造成重大损失的;涉罪企业直接负责的主管人员和其他直接责任人员依法应当被判处十年有期徒刑以上刑罚的;造成人员重大伤亡的;社会负面影响大,群众反映强烈的;涉罪企业不接受合规考察的。
二、启动企业合规不起诉程序
启动程序:侦查阶段与审查阶段皆可启动
1、依申请启动

(1)当涉案企业申请启动合规不起诉程序,检察机关第一步工作就是判断涉案企业是否具有整改条件。
走访主管部门、走访属地管理乡镇了解情况或委托第三方监管人尽职调查、商请本地第三方机制委员会委派律师团队对涉案企业进行尽职调查,之后出具报告反映涉案企业有无整改能力。
(2)层报上级检察机关批准
当省级检察机关不批准启动合规不起诉程序的情况下,无法启动合规不起诉程序。
(3)可以举行听证会
2、依职权启动
检察机关若认为该企业具有整改条件,则可以直接制发合规整改意向书询问涉案企业是否需要合规整改。当企业同意整改,检察机关可以再层报检察机关批准启动合规不起诉程序。
三、出具合规承诺与出具合规计划程序
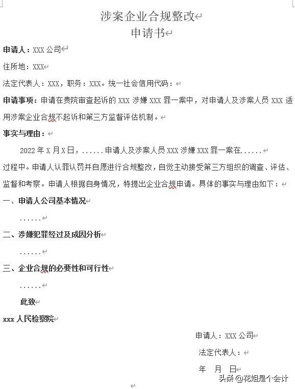
检察机关依据《涉案企业合规申请书》及提交的相关可行性分析材料,认为涉案企业具有整改条件,拟定涉案企业合规请示,层报省级检察机关批复准许后,检察机关需要告知涉案企业需在指定时间内递交合规承诺和出具初步合规计划,并可以下发开展企业合规工作告知书、合规整改意向书、企业开展合规建设须知。

依据:《涉案企业合规建设、评估和审查办法》制定合规承诺和合规计划
第一条 涉案企业合规评估,是指第三方监督评估组织(以下简称第三方组织)对涉案企业专项合规整改计划和相关合规管理体系有效性进行了解、评价、监督和考察的活动。
针对未启动第三方机制的小微企业合规,可以由人民检察院对其提交的合规计划和整改报告进行审查。 第三条 涉案企业应当全面停止涉罪违规违法行为,退缴违规违法所得,补缴税款和滞纳金并缴纳相关罚款,全力配合有关主管机关、公安机关、检察机关及第三方组织的相关工作。
第五条 涉案企业制定的专项合规计划,应当能够有效防止再次发生相同或者类似的违法犯罪行为。 第六条 涉案企业实际控制人、主要负责人应当在专项合规计划中作出合规承诺并明确宣示,合规是企业的优先价值,对违规违法行为采取零容忍的态度,确保合规融入企业的发展目标、发展战略和管理体系。样例:






上述部分程序:
检察机关评估涉案行为的社会危害性,调查公司的生产经营情况;检察机关听取相关意见;检察机关审查企业书面承诺;涉案企业聘请律师对合规建设进行尽职调查、识别风险、业务风险领域,经初评和全面排查企业合规风险后,制定详细合规计划;检察机关、第三方机制管委会对合规计划进行专业评估。
四、商请第三方机制委员会选出本案中的第三方监管组织
1、依据
《关于建立涉案企业合规第三方监督评估机制的指导意见(试行)》
第一条 涉案企业合规第三方监督评估机制(以下简称第三方机制),是指人民检察院在办理涉企犯罪案件时,对符合企业合规改革试点适用条件的,交由第三方监督评估机制管理委员会(以下简称第三方机制管委会)选任组成的第三方监督评估组织(以下简称第三方组织),对涉案企业的合规承诺进行调查、评估、监督和考察。考察结果作为人民检察院依法处理案件的重要参考。
第十条 人民检察院在办理涉企犯罪案件时,应当注意审查是否符合企业合规试点以及第三方机制的适用条件,并及时征询涉案企业、个人的意见。涉案企业、个人及其辩护人、诉讼代理人或者其他相关单位、人员提出适用企业合规试点以及第三方机制申请的,人民检察院应当依法受理并进行审查。
人民检察院经审查认为涉企犯罪案件符合第三方机制适用条件的, 可以 商请 本地区第三方机制管委会启动第三方机制 。第三方机制管委会应当根据案件具体情况以及涉案企业类型,从专业人员名录库中分类随机抽取人员组成第三方组织,并向社会公示。
第十一条 第三方组织应当要求涉案企业提交专项或者多项合规计划,并明确合规计划的承诺完成时限。
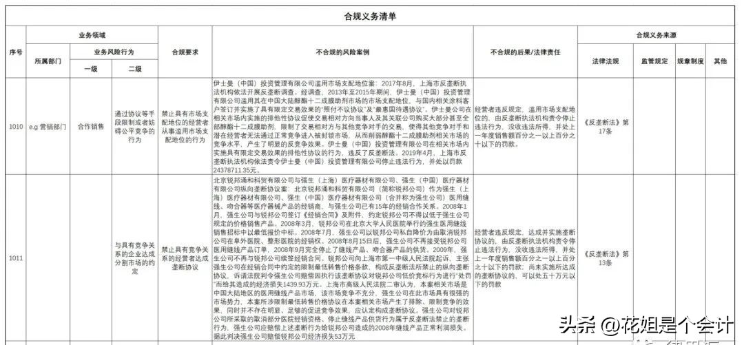
涉案企业提交的合规计划,主要围绕与企业涉嫌犯罪有密切联系的企业内部治理结构、规章制度、人员管理等方面存在的问题,制定可行的合规管理规范,构建有效的合规组织体系,健全合规风险防范报告机制,弥补企业制度建设和监督管理漏洞,防止再次发生相同或者类似的违法犯罪。

2、涉案企业递交合规计划与第三方监管组织审核修订合规计划
合规承诺后10日,涉案企业需要递交合规计划。对于合规计划而言,合规计划可以参考GB/T 35770—2022《合规管理体系 要求及使用指南》、ISO 37301:2021《合规管理体系 要求及使用指南》。
(1)全面整改涉案违法行为
a.立即停止违法行为。妥善保管会计凭证、账簿等资料。
b.及时调整涉案人员。
c.全力配合调查处罚。接受行政处罚,并全力配合有关办案机关做好调查取证和追缴处罚等工作。
(2)认真开展企业自查
a.深刻剖析发生原因。包括但不限于企业决策错误、人员能力不足、普法培训缺乏、存在制度漏洞、企业经营模式等。
b.认真开展内部排查。自查报告应当递交检察机关,由检察机关作为判断企业与行为人责任划分及是否追究企业刑事责任的重要考虑因素。
c.加大人员培训力度提高企业员工合法规范经营的自觉性。
d.及时修订合规计划。结合办案机关查办情况、企业内部排查结果,制定全面、客观、有效的合规计划。企业合规计划应当以全面合规为目标,专项合规为重点,主要针对涉案行为、内部排查发现的,与涉税违法行为密切相关的企业内部治理结构、规章制度、生产经营、人员管理等方面的风险,构建有效可行的合规体系,以此不断完善业务管理流程,防范化解合规风险,最终提升企业经营的规范性和竞争力。







(3)开展专项合规建设
涉案企业应该以防控合规风险为导向,坚持全面、客观、有效的原则,逐步建立健全自身合规管理体系建设。

五、确定整改期限、合规考察
1、依据
《关于建立涉案企业合规第三方监督评估机制的指导意见(试行)》
第十二条 第三方组织应当对涉案企业合规计划的可行性、有效性与全面性进行审查,提出修改完善的意见建议,并根据案件具体情况和涉案企业承诺履行的期限,确定合规考察期限。
在合规考察期内,第三方组织可以定期或者不定期对涉案企业合规计划履行情况进行检查和评估,可以要求涉案企业定期书面报告合规计划的执行情况,同时抄送负责办理案件的人民检察院。第三方组织发现涉案企业或其人员尚未被办案机关掌握的犯罪事实或者新实施的犯罪行为,应当中止第三方监督评估程序,并向负责办理案件的人民检察院报告。
《涉案企业合规建设、评估和审查办法》
第十条 涉案企业应当建立监测、举报、调查、处理机制,保证及时发现和监控合规风险,纠正和处理违规行为。 第十一条 涉案企业应当建立合规绩效评价机制,引入合规指标对企业主要负责人、经营管理人员、关键技术人员等进行考核。 第十二条 涉案企业应当建立持续整改、定期报告等机制,保证合规管理制度机制根据企业经营发展实际不断调整和完善。
2、确定整改期限
在合规计划修订中,涉案企业、检察机关与第三方监管组织需要座谈,座谈的重点之一就是确定整改期限。如:
关于召开座谈会的通知
XX公):
为了更好的推进企业合规的管理工作(召开座谈会目的如确定整改期限、修改合规计划),拟于XX年X月X日XX时在XX会议室举行座谈会。现将有关事项通知如下:
会议名称:
会议地点:
会议时间:XX年X月X日
参会人员:
会议议程:
1.
2.
XX检察院
XX年X月X日
会议纪要
时间:
地点:
参加人:
记录人:
3、整改重点
依据《涉案企业合规建设、评估和审查办法》
第十四条 第三方组织对涉案企业专项合规整改计划和相关合规管理体系有效性的评估,重点包括以下内容:(一)对涉案合规风险的有效识别、控制;
(二)对违规违法行为的及时处置;
(三)合规管理机构或者管理人员的合理配置;
(四)合规管理制度机制建立以及人力物力的充分保障;
(五)监测、举报、调查、处理机制及合规绩效评价机制的正常运行;
(六)持续整改机制和合规文化已经基本形成。 第十五条 第三方组织应当以涉案合规风险整改防控为重点,结合特定行业合规评估指标,制定符合涉案企业实际的评估指标体系。评估指标的权重可以根据涉案企业类型、规模、业务范围、行业特点以及涉罪行为等因素设置,并适当提高合规管理的重点领域、薄弱环节和重要岗位等方面指标的权重。
参考GB/T 35770—2022《合规管理体系 要求及使用指南》、ISO 37301:2021《合规管理体系 要求及使用指南》,力求全面合规、真合规、有效合规。
整改重点:
(1)全面停止涉罪违规违法行为,退缴违规违法所得,补缴税款和滞纳金并缴纳相关罚款,全力配合有关主管机关、公安机关、检察机关及第三方组织的相关工作。
(2)成立合规建设领导小组,由其实际控制人、主要负责人和直接负责的主管人员等组成,必要时可以聘请外部专业机构或者专业人员参与或者协助。研究制定专项合规计划和内部规章制度。
(3)制定专项合规计划,有效防止再次发生相同或者类似的违法犯罪行为。
(4)涉案企业实际控制人、主要负责人作出合规承诺并明确宣示,合规是企业的优先价值,对违规违法行为采取零容忍态度。
(5)设置与企业类型、规模、业务范围、行业特点等相适应的合规管理机构或者管理人员。
(6)建立健全合规管理制度机制。设立合规目标,细化合规措施。
(7)为合规管理制度机制的有效运行提供必要的人力物力保障。
(8)建立监测、举报、调查、处理机制,保证及时发现和监控合规风险,纠正和处理违规行为。
(9)建立合规绩效评价机制,引入合规指标对企业主要负责人、经营管理人员、关键技术人员等进行考核。
(10)建立持续整改、定期报告等机制,保证合规管理制度机制根据企业经营发展实际不断调整和完善。

4、合规考察
坚持“三查制”原则:企业自查-体制外专业人员复查-主管部门复核。
(1)涉案企业应及时提交自查报告
自查报告不需要很详细,越精简越好。
(2)体制外专业人员应及时提交考察报告
考察报告一般需要2份以上,主要体现发现的问题。

……………
(3)主管部门业务骨干应及时提交执法日志
|
被抽查企业名称 |
XX限公司 |
抽查时间 |
2022年 月 日 |
|
执法人员 |
A |
执法证编号 |
X |
|
B |
Y |
||
|
存在问题 |
你公司…………… |
||
|
处置情况 |
督促公司:1、尽快做好接入“金税四期”IP地址端口的后台工作。2、做好第一季度税务征收;3.补缴*税逃**税款。 |
||
|
是否公示 |
是 |
||
(4)程序倒流与提起公诉
发现漏罪新罪、历史遗留问题与新产生的违规问题,应交第三方机制委员会综合讨论决定
当复查复核过程中发现较大问题,经第三方监管组织综合讨论决定,可以“程序倒流”让涉案企业再行整改,也可以决定停止整改,交检察机关依法处理。
对于漏罪、历史遗留违规问题与新产生的违规问题,应尽可能交企业再行整改;对于新罪尤其是同种新罪,应决定停止整改,交检察机关依法处理。
(5)大数据平台同步核实
数字监管背景下,合规考察工作必须要充分借助大数据平台的自动化监管。
(6)巡回监管
《关于建立涉案企业合规第三方监督评估机制的指导意见(试行)》规定,第三方机制管委会应当组建巡回检查小组,对相关组织和人员在第三方机制相关工作中的履职情况开展不预先告知的现场抽查和跟踪监督。
巡回监管人,一般而言是地市级、省级、国家级第三方机制委员会对涉案企业随时合规考察的临时性工作组。一方面可以监督评估涉案企业整改情况,一方面可以监督评估第三方监管人的工作情况。


六、合规考察公开听证、验收
1、依据
《关于建立涉案企业合规第三方监督评估机制的指导意见(试行)》
第十三条 第三方组织在合规考察期届满后,应当对涉案企业的合规计划完成情况进行全面检查、评估和考核,并制作合规考察书面报告,报送负责选任第三方组织的第三方机制管委会和负责办理案件的人民检察院。
第十四条 人民检察院在办理涉企犯罪案件过程中,应当将第三方组织合规考察书面报告、涉案企业合规计划、定期书面报告等合规材料,作为依法作出批准或者不批准逮捕、起诉或者不起诉以及是否变更强制措施等决定,提出量刑建议或者检察建议、检察意见的重要参考。
第十五条 人民检察院对于拟作不批准逮捕、不起诉、变更强制措施等决定的涉企犯罪案件,可以根据《人民检察院审查案件听证工作规定》召开听证会,并邀请第三方组织组成人员到会发表意见。
2、整改后期,涉案企业可以向检察机关提交听证申请。检察机关在接到申请后,应商请第三方监管组织确定听证会的时间地点。
★3、听证验收(重点)★
★(1)通过听证对涉案企业合规进行考察评估
★考察评估的依据:
a.法律法规:《刑法》、《刑事诉讼法》、《公司法》、与案涉相关法律和法规:如《土地法》、《森林法》《土地管理实施条例》……
b.合规政策文件:最高检《关于开展企业合规改革试点工作方案》、《关于建立涉案企业合规第三方监督评估机制的指导意见(试行)》、《涉案企业合规建设、评估和审查办法》、各地方检察院制定的企业合规工作实施办法……
c.合规管理指引:最高检印发第一批企业合规典型案例、最高检印发第二批企业合规典型案例、《中央企业合规管理办法》、各地方《省属企业合规管理指引》……
d.国际、国家标准:《合规管理体系 要求及使用指南 GB/T 35770—2022》、《合规管理体系 要求及使用指南 ISO 37301:2021》、《中小企业合规管理体系有效性评价》团体标准。
★(2)听证会怎么开
★《企业合规建设验收公开听证会工作方案》:
a.听证事项:
主题:涉案企业合规建设能否通过验收
时间:考察期届满前
地点:检察院或涉案企业所在地(建议在企业办公室)
参会人员:检察院(领导、承办人、书记员、技术辅助人员)、涉案企业(嫌疑人、实控人、财务、法务)、听证员(人民监督员、人大代表、政协委员)、第三方机制(侦查机关、行政监管部门)、第三方监管人(律所、会计师事务所、合规研究院等)、其他有关人员(媒体、旁听群众)
主持人:检察官(检察长、分管副检察长)
b.听证程序:
01.书记员宣读听证会场纪律
02.主持人介绍听证会参加人员
03.主持人询问涉案企业代表是否申请回避
04.案件承办人介绍案件情况
05.侦查人员发表意见
06.涉案企业代表陈述合规建设情况
07.第三方监管人对企业合规整改工作进行陈述说明
08.第三方机制监督评估小组代表陈述合规建设验收评估情况
09.听证员就案件情况和需要听证的问题进行询问,并可向案件承办人、涉案企业代表、第三方监管人提问。
010.主持人宣布休会,听证员就听证事项进行讨论
011.主持人宣布复会,听证员发表结论意见
012.涉案企业代表发表最后陈述意见
013.主持人对听证会进行总结
014.主持人宣布公开听证会结束。
c.听证会误区: 可有可无、走个形式、听证会=不起诉、场面越和谐越好、不关我事、检察院一言堂。
《人民检察院审查案件听证工作意见》第十六条:听证员的意见是人民检察院依法处理案件的重要参考。拟不采纳听证员多数意见的,应当向检察长报告并获同意后作出决定。
★(3)听证会前如何准备
商定听证方案、准备会议材料、辅导发言人员。
a.争取到涉案企业开听证:可直观整改情况。
b.参观整改现场
c.测试远程视频:避免部分远程视频听证信号中断等
d.装帧汇报材料
e.制作汇报PPT
f.确定汇报人员
g.会前辅导演练:找出不足
h.制定应急预案
★(4)听证会中如何发挥
代表汇报到位、律师及时补位、问答应对自如
a.材料尽量可视化
b.汇报真诚、具体、可验证
c.企业合规顾问律师关键救场
d.第三方监管人善于控场
e.不说谎、不怕问、不要像公诉庭审一样对抗(剖析具体问题)
★(5)听证会后的衔接
跟进审查起诉决定、持续合规整改建设、总结分享、宣传。
七、提交企业合规终期考察报告
附:第三方监管人企业合规考察评估报告


附:关于XX公司涉嫌XX一案企业合规终期考察报告(模板)



“免责声明:图片、数据来源于网络,转载仅用做交流学习,如有版权问题请联系作者删除”