
我前两天不小心一屁股坐在了眼镜上,金属镜架给坐歪了。这种“事故”已经是第二次发生了,上次是一脚把放在枕头边的眼镜给踩坏了,镜架、镜片都没能幸免……这告诉我们一件事,眼镜不戴的时候要放在镜盒里 。
我现在这幅眼镜戴了一年多已经戴腻了,刚好被我坐歪了,有借口配一副新的了 。配眼镜的水太深了,好多眼镜店略黑,性价比不行。现在我已经在尝试网上配眼镜了,别说,还真便宜不少,和之前的戴着也没啥差别。

*很多配图是在各品牌某猫店偷的,不是广告不是广告不是广告!!!
一.线上配眼镜流程
纯线上配眼镜是不可能的,毕竟网上没办法验光,所以肯定是线下、线上相结合的方式。因为配一副眼镜有验光、选镜片、选镜架、加工这四大部分,所以有几种常见的线上、线下组合购买方式。
1.线下验光+线上购买、加工

既然已经选择网上配眼镜了,除了验光都在网上搞定还是非常方便并且有价格优势的。但是全程线上和线下比也有一点缺点,比如镜片可能不能百分百保证正品,镜架不能试戴等等。不过现在有一些镜片品牌已经有某猫旗舰店了,大的连锁眼镜店也开某猫旗舰店了,选择这些店还是很靠谱的。而且大品牌的镜片也有防伪码,可以官网查询的。
很多店买镜片送镜架或买镜架送镜片,一家店配好还蛮省心的。大店售后也比较靠谱,不比线下差。比如某岛眼镜店可以在某猫旗舰店配眼镜,享受线下售后服务,这样既能享受优惠的价格又能享受到很好的售后。
(请文中出现的品牌主动把广告费打过来)
图片来自宝岛眼镜官方旗舰店↓

2.线上买镜架+线下验光、买镜片、加工

有些人会认为实体店的镜片和加工都更靠谱,所以在网上买镜架,然后拿到实体店去配眼镜,这样可以省下镜架的差价。
3.线上买镜片+线下验光、买镜架、加工

网购镜片的价格优势很明显,网上做活动的时候价格很优惠,我站也会有一些好价。在实体店可以试镜架,配完也方便当场调整镜架,有问题方便处理。网上买镜片拿到实体店去配是我比较推荐的方法,能够兼顾性价比和线下的便利,验光、配镜一站搞定很方便。不过自带镜片有很多店不给配,要提前问好。
其实脸皮够厚的话可以先去实体店试镜架,看好了在网上买,能用更低的价格买到最适合自己的镜架。
二、验光
验光是一定要在线下完成的步骤,这一步非常非常重要,验不准后面镜片就废了。
1.验光必要参数
之前戴过眼镜的值友应该对验光流程很了解了,主要就是测近视度数、散光度数和方向、瞳距。传统的测度数方法是先电脑验光,然后用插片法进一步测一个更准确的度数,戴着溜达一会看看有没有什么不适。现在综合验光仪也普遍应用了,验光结果更加准确。要特别提醒一下,一定不能只拿个电脑验光结果就走了,那个只是验光的第一步,不是准确度数。
图片免费*载下**于摄图网↓

还有一定要要求验光师测瞳距,这个也是一定要有的数据。
图片来自依视路旗舰店↓

上面的图片是比较标准的验光单,上面的数据是线上配眼镜一定要提供的。尤其是瞳距,一定不要漏掉!
图片来自依视路旗舰店↓

2.验光地点
我个人的体验,验光最重要的是验光师的资质、经验和认真程度,小眼镜店也有非常靠谱的验光师,但是比较难遇到。如果没有熟悉的验光师,建议去正规眼科医院和大品牌的连锁眼镜店。医院的价格会贵一些,眼镜店一般几十块钱。据我所知某岛眼镜验光50块一次,其它店也可以打电话问问。有一些小眼镜店的验光师都没有验光资质,就是个“卖眼镜”的,那种地方建议别去。

三.镜片与镜架
1.镜片如何选?
镜片是眼镜的灵魂,是四眼小可爱的“第二层眼角膜”,还是非常值得好好选选的,下面说一说近视镜片比较重要的几个维度。
(1)材质
主流的材质有玻璃、树脂、PC这几种。
玻璃:比较重,容易摔碎,但是耐磨,度数不变的话用好多年都没事。
树脂:树脂比较轻,不易碎,耐磨能力介于玻璃和PC之间。小编本人的树脂眼镜摔了很多次都没事,但是不小心一jio踩上去还是会碎的,切记 。
PC:PC镜片是使用聚碳酸酯(热塑性材料)经过加热后塑形而成的一种镜片,这种材料最开始源于太空探险,所以也叫宇宙片或太空片。PC比树脂还要轻,抗冲击力超强,不容易破裂,但是不耐磨。
(2)球面&非球面
几年前非球面就很普及了,非球面镜更薄、更平,能够减少边缘像差,看东西不容易扭曲。
图片来自明月眼镜旗舰↓

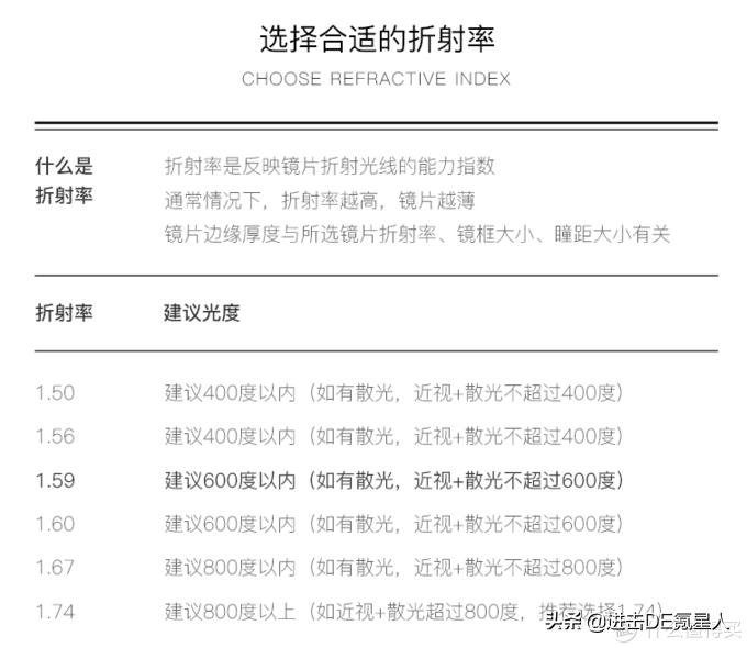
(3)折射率
折射率是镜片一个比较重要的参数,折射率越高,镜片就越薄,价格也越贵。我自己是300度的近视,所以配眼镜的时候不太考虑折射率的问题,反正厚也厚不到哪去,少花点钱买个1.6的就够用了。
图片来自明月眼镜旗舰↓


眼镜店一般会给一个折射率和建议光度的表,如果度数低也不是非要追求高折射率,低折射率的就够用了。
图片来自依视路旗舰店↓


图片来自宝岛眼镜旗舰店蔡司详情页↓

其实影响镜片边缘厚度的除了折射率,还和镜框大小、形状有关。近视镜片的原始状态是中间薄、四周厚的一个圆形,然后打磨成适合镜框的形状。如果最薄的中心离镜框边缘比较远,也就是镜框大,镜片边缘也会比较厚。高度近视的话不建议选大镜框,镜片边缘会很厚。
图片来自明月眼镜旗舰↓

(4)阿贝数(色散系数)
阿贝数是德国物理学家恩斯特·阿贝发明的物理学数,用来衡量介质的光线色散程度。阿贝数的数值越大,色散越小,视野也会更清晰。镜片的折射率越高,色散越厉害,所以镜片的折射率也不是越高越好,同时也要考虑阿贝数。

不过人眼的调节能力是超强的,细微的阿贝数差别很多人发现不了。下面是明月镜片的参数,色散系数差的不是特别多。买镜片的时候不能只追求折射率大,也不能一味认为折射率大色散就一定严重,这个也要看品牌的。比如蔡司折射率1.6的镜片,阿贝数有40.5,比明月1.56的还要高。所以买镜片要具体看折射率和阿贝数的参数,不要想当然。

(5)防蓝光
这几年大家对着电子产品的时间很多,防蓝光成了一个很大的卖点。防蓝光镜片可以部分过滤有害蓝光,但也不要过度迷信。眼镜防蓝光带来的好处还是有限的,还是要平时多注意用眼健康,少看会屏幕多眺望远方 。
图片来自依视路旗舰店↓

(6)镜片品牌
比较好的镜片品牌有蔡司、依视路、尼康、豪雅、Rodenstock,国产的明月性价比还不错,一百多就能买两片。蔡司和依视路是在张大妈家比较火的两个牌子,我后面就说说这两个牌子的镜片。

明月镜片1.56/1.60/1.71非球面减少辐射散光近*眼镜视**片2片198元天猫精选
去购买
蔡司
蔡司的A系列算是入门系列,莲花膜蛮火的,但个人感觉不是特别值得入。
图片来自宝岛眼镜官方旗舰店↓


*表格里的报价不是实际销售价

新清锐和防蓝光是非常畅销的两个系列,比A系列要好很多,价格也更高。我同事前一阵买的蔡司新清锐铂金膜,1.6的,两片700多软妹币,仅供参考。
图片来自宝岛眼镜官方旗舰店↓

新清锐的钻立方铂金膜还是非常给力的,能让镜片更耐磨,硬度是前一代蔡司超硬减反射镀膜树脂镜片的三倍,斥油、斥水,很好清洁,透光性也非常好。
图片来自宝岛眼镜官方旗舰店↓


*表格里的报价不是实际销售价

防蓝光系列用了防蓝光镀膜,它的蓝光滤片能反射波长390-440纳米之间的蓝光,同时能让有益蓝光通过。防蓝光镀膜能防护LED、电视、电脑屏幕散发的蓝光,比较适合坐办公室的上班族。



蔡司的镜片还蛮贵的,建议在什么眼镜节呀、618呀之类的时间入,能有更好的价格。
依视路
依视路现在在某猫有旗舰店,真伪应该还是有保证的。依视路有好多个系列,我个人觉得日常佩戴的话依视路钻晶系列是个不错的选择。钻晶A4是常年畅销的款,能减少反光、耐磨损、耐污、防水、抗尘,比A3多一个蓝光过滤。X4和X6是今年的新品,价格还是挺贵的。

钻晶A系列图片来自依视路旗舰店↓

2.镜架如何选?
我自己选镜架的标准很简单,就是在低价里选一个好看的。我不喜欢一副眼镜戴到地老天荒,一般一年或两年就换一副。如果想买个好的多戴两年,讲究还是很多的。其实镜架也没有镜片那么重视技术含量,最主要的还是看主观审美和体验。
(1)材质
镜架的材质有很多种,主要有金属、塑料或树脂、天然材料等。近两年那种细边的圆框金属眼镜特别流行,戴着比较时尚。我那天厚着脸皮去眼镜店试了一会镜框,有一种镜框店员说是“钛”的,不知道是纯钛还是钛合金,戴着比普通金属镜框轻,款式也都很时尚,和我印象中的钛镜框不太一样。这种时尚款的钛镜框我还蛮喜欢的,又轻又好看。纯钛的镜框非常耐腐蚀,戴久了也不褪色、不变形,很耐用,是所有材质中综合表现最好的,但价格也比较贵。
图片来自JINS旗舰店↓

下面是百度百科的介绍↓
纯钛镜架
钛的比重只有4.5,非常耐腐蚀,强度是钢的2倍,用于制造航天飞机表壳等,被称为"太空金属",而且没有金属过敏,早期钛材存在着切削难,焊接难等问题,随着技术发展,这些问题已被逐步解决在日本市场,钛材已成为主流,在欧美市场上的钛材也主要来自日本。钛材镜架一般表示成Ti-P或TiTAN,除了托丝、合页、螺丝以外基本上由钛制造。
记忆钛合金镜架
指镍、钛按原子比1:1所组成的一种新合金,比一般合金轻25%而耐蚀性和钛材一样,此外弹性非常好。记忆钛合金:在0℃以下表现为形状记忆的特性,在0-40℃之间表现为高弹性,记忆钛材质耐腐蚀型高于蒙耐尔合金及高镍合金,不过比纯钛和β-钛要稍逊一筹。
β-TiTAN钛合金
指纯钛(占70%)和钴、铬等稀有金属(占30%)混合后形成的一种特殊合金,超轻超弹性镜架可以做的很细。由于是钛于钴和铬等稀有金属的合金稳定型很好,不会产生皮肤过敏现象,在未来的数十年里将会有更大的发展普及。
现在TR90的镜框也很流行,这种材料很有弹性而且不会引起过敏,重量也比较轻。

(2)尺寸
镜框的尺寸和重量决定镜框的舒适程度,如果线上购买的话一定要看好再下单。可以量一下旧眼镜的镜架宽度,或者去实体店试戴再记下镜架尺寸。有些镜框会在镜腿上直接标出尺寸,如果旧镜框有标出来那就更方便了。
图片来自亿视丽眼镜网↓


网购镜架页面上也会标出镜框的尺寸。

(3)镜架品牌
夏蒙、Topale、精工、诗乐之类的品牌都蛮不错的,其实镜架也不用太追求什么高端品牌,主要就是质量好、轻、舒服,听说世界上大多数镜架都是中国产的 。深圳横岗、江苏丹阳、浙江台州都是国内很大的生产地,其中深圳是全球高端眼镜的出口地,镜架的品质比较好。
所以我对性价比*党**的建议是挑个喜欢的材质、喜欢的款式就行了,有钱可以随便选大牌,贵总是没错。