由 智研咨询专家团队 精心编制的 《2023-2029年中国消费级3D打印机行业市场专项调研及投资前景规划报告》 (以下简称《报告》)重磅发布,《报告》旨在从国家经济及产业发展的战略入手,分析消费级3D打印机行业未来的市场走向,挖掘消费级3D打印机行业的发展潜力,预测消费级3D打印机行业的发展前景,助力消费级3D打印机行业的高质量发展。

本《报告》内容涵盖了消费级3D打印机行业的相关政策、标准、专利、市场、应用、趋势等各个方面。是系统分析2022年度中国消费级3D打印机行业展状况的著作,对于全面了解中国消费级3D打印机行业的发展状况、开展与消费级3D打印机行业发展相关的学术研究和实践,具有重要的借鉴价值,已成为业界了解每年消费级3D打印机行业发展情况,政府主管部门做政策决策,行业企业做战略规划,分析机构与高校做产业研究的重要参考资料。

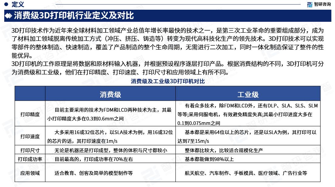
3D打印技术作为近年来全球材料加工领域产业总值年增长率最快的技术之一,是第三次工业革命的重要组成部分,成为了材料加工领域脱离传统加工方式(冲压、挤压、铸造等)转变为现代高科技化生产的领先技术。3D打印技术集成了计算机科学、微电子学、建模技术、离散分层技术、材料科学等多个学科技术,是一种新的整体加工方式,被美国《时代》杂志称为传统加工方式的新产业化升级。3D打印技术可以实现零部件的整体制造、快速制造,覆盖了产品制造的整个生命周期,无需进行二次加工,同时一体化制造保证了整件的性能优异。
3D打印机的工作原理是将数据和原材料输入机器,并根据预设程序逐层打印产品。随着3D打印技术的不断发展,相关技术逐渐成熟,目前3D打印机广泛应用于工业制造、航空航天、汽车研发制造、医疗器械制造等行业。根据消费结构的不同,3D打印机可分为消费级和工业级,他们在打印精度、打印速度、打印尺寸和应用领域上有所不同。

20世纪90年代初,在科技部的鼓励与支持下,我国开始推进3D打印技术及设备的研发,我国己经在深圳、天津、上海、西安、南京、重庆等地建立了一批提供3D打印技术服务的机构,使我国3D打印技术的发展走上了专业化、市场化的轨道,并在软件、材料等方面取得了很大进展。目前国内消费级3D打印机已经在国内3D打印市场占据重要地位,消费级3D打印机保有量位居世界前列。数据显示,2021年中国消费级3D打印机市场规模28.28亿元,初步统计2022年市场规模达到30.06亿元。

目前国内工业级3D打印设备与材料主要供给国内,而消费级3D打印设备主要销往国外。根据3D行业专家的观点,这是由于国内原材料较为便宜,加工3D打印设备成本较低,且国内消费级供应链较为完善,已经可以满足鞋子、衣服等日用品的需求。但3D打印的用途没有完全凸显,国外则更需要3D打印简化供应链。

对于普通消费者来说,3D打印技术满足的更多是个性化、私人化的定制产品需求,这也是契合时代潮流的。随着全面建成小康社会的到来,人均可支配收入的提高必然带来新一轮的消费刺激。3D打印技术使私人定制式的产品又走近了老百姓一步。一方面,3D打印技术在一次次突破中降低成本,另一方面,人均收入在稳步增加,个性需求愈发强烈,在不久的将来,3D打印的普通消费时代将会到来。

《2023-2029年中国消费级3D打印机行业市场专项调研及投资前景规划报告》是智研咨询重要成果,是智研咨询引领行业变革、寄情行业、践行使命的有力体现,更是消费级3D打印机领域从业者把脉行业不可或缺的重要工具。智研咨询已经形成一套完整、立体的智库体系,多年来服务政府、企业、金融机构等,提供科技、咨询、教育、生态、资本等服务。
数据说明:
1:本报告核心数据更新至2022年12月,以中国大陆地区数据为主,少量涉及全球及相关地区数据;预测区间涵盖2023-2029年,数据内容涉及消费级3D打印机重点产品产量、需求量、价格、市场规模等。
2:除一手调研信息和数据外,国家统计局、中国海关、行业协会、上市公司公开报告(招股说明书、转让说明书、年版、问询报告等)等权威数据源亦共同构成本报告的数据来源。一手资料来源于研究团队对行业内重点企业访谈获取的一手信息数据,主要采访对象有企业高管、行业专家、技术负责人、下游客户、分销商、代理商、经销商以及上游原料供应商等;二手资料来源主要包括全球范围相关行业新闻、公司年报、非盈利性组织、行业协会、政府机构及第三方数据库等。
3:报告核心数据基于公司严格的数据采集、筛选、加工、分析体系以及自主测算模型,确保统计数据的准确可靠。
4:本报告所采用的数据均来自合规渠道,分析逻辑基于智研团队的专业理解,清晰准确地反映了分析师的研究观点。
报告目录框架:
第1章消费级3D打印机行业综述及数据来源说明
1.1 3D打印机行业界定
1.1.1 3D打印机的界定
1.1.2 3D打印机的分类
1.1.3 《国民经济行业分类与代码》中3D打印机行业归属
1.2 消费级3D打印机行业界定
1.2.1 消费级3D打印机的界定
1.2.2 消费级3D打印机相似概念辨析
1.2.3 消费级3D打印机的分类
1.3 消费级3D打印机专业术语说明
1.4 本报告研究范围界定说明
1.5 本报告数据来源及统计标准说明
1.5.1 本报告权威数据来源
1.5.2 本报告研究方法及统计标准说明
第2章中国消费级3D打印机行业宏观环境分析(PEST)
2.1 中国消费级3D打印机行业政策(POLICY)环境分析
2.1.1 中国消费级3D打印机行业监管体系及机构介绍
(1)中国消费级3D打印机行业主管部门
(2)中国消费级3D打印机行业自律组织
2.1.2 中国消费级3D打印机行业标准体系建设现状
(1)中国消费级3D打印机标准体系建设
(2)中国消费级3D打印机现行标准汇总
(3)中国消费级3D打印机即将实施标准
(4)中国消费级3D打印机重点标准解读
2.1.3 中国消费级3D打印机行业发展相关政策规划汇总及解读
(1)中国消费级3D打印机行业发展相关政策汇总
(2)中国消费级3D打印机行业发展相关规划汇总
2.1.4 国家“十四五”规划对消费级3D打印机行业的影响分析
2.1.5 政策环境对消费级3D打印机行业发展的影响总结
2.2 中国消费级3D打印机行业经济(ECONOMY)环境分析
2.2.1 中国宏观经济发展现状
2.2.2 中国宏观经济发展展望
2.2.3 中国消费级3D打印机行业发展与宏观经济相关性分析
2.3 中国消费级3D打印机行业社会(SOCIETY)环境分析
2.3.1 中国消费级3D打印机行业社会环境分析
2.3.2 社会环境对消费级3D打印机行业发展的影响总结
2.4 中国消费级3D打印机行业技术(TECHNOLOGY)环境分析
2.4.1 中国消费级3D打印机行业技术/工艺/流程图解
2.4.2 中国消费级3D打印机行业关键/新兴技术分析
(1)中国消费级3D打印机行业关键技术分析
(2)中国消费级3D打印机新兴技术融合应用
2.4.3 中国消费级3D打印机行业科研投入状况
2.4.4 中国消费级3D打印机行业科研创新成果
(1)中国消费级3D打印机行业专利申请
(2)中国消费级3D打印机行业专利公开
(3)中国消费级3D打印机行业热门申请人
(4)中国消费级3D打印机行业热门技术
2.4.5 技术环境对消费级3D打印机行业发展的影响总结
第3章全球消费级3D打印机行业发展现状调研及市场趋势洞察
3.1 全球消费级3D打印机行业发展历程介绍
3.2 全球消费级3D打印机行业宏观环境背景
3.2.1 全球消费级3D打印机行业经济环境概况
3.2.2 全球消费级3D打印机行业政法环境概况
3.2.3 全球消费级3D打印机行业技术环境概况
3.2.4 新冠疫情对全球消费级3D打印机行业的影响分析
3.3 全球消费级3D打印机行业发展现状及市场规模体量分析
3.4 全球消费级3D打印机行业区域发展格局及重点区域市场研究
3.4.1 全球消费级3D打印机行业区域发展格局
3.4.2 全球消费级3D打印机行业重点区域分析
3.5 全球消费级3D打印机行业市场竞争格局及重点企业案例研究
3.5.1 全球消费级3D打印机行业市场竞争格局
3.5.2 全球消费级3D打印机企业兼并重组状况
3.5.3 全球消费级3D打印机行业重点企业案例
3.6 全球消费级3D打印机行业发展趋势预判及市场前景预测
3.6.1 全球消费级3D打印机行业发展趋势预判
3.6.2 全球消费级3D打印机行业市场前景预测
3.7 全球消费级3D打印机行业发展经验借鉴
第4章中国消费级3D打印机行业市场供需状况及发展痛点分析
4.1 中国消费级3D打印机行业发展历程
4.2 中国消费级3D打印机行业对外贸易状况
4.2.1 中国消费级3D打印机行业进出口贸易概况
4.2.2 中国消费级3D打印机行业进口贸易状况
(1)消费级3D打印机行业进口贸易规模
(2)消费级3D打印机行业进口价格水平
(3)消费级3D打印机行业进口产品结构
4.2.3 中国消费级3D打印机行业出口贸易状况
(1)消费级3D打印机行业出口贸易规模
(2)消费级3D打印机行业出口价格水平
(3)消费级3D打印机行业出口产品结构
4.2.4 中国消费级3D打印机行业进出口贸易影响因素及发展趋势
4.3 中国消费级3D打印机行业市场主体类型及入场方式
4.4 中国消费级3D打印机行业市场主体规模及特征
4.4.1 中国消费级3D打印机行业市场主体规模
4.4.2 中国消费级3D打印机行业注册企业特征
(1)中国消费级3D打印机行业注册企业注册资本分布
(2)中国消费级3D打印机行业注册企业类型分布
4.5 中国消费级3D打印机行业市场供给状况
4.5.1 中国消费级3D打印机行业市场供给能力分析
4.5.2 中国消费级3D打印机行业市场供给水平分析
4.6 中国消费级3D打印机行业市场需求状况
4.6.1 中国消费级3D打印机行业需求特征分析
4.6.2 中国消费级3D打印机行业需求现状分析
4.7 中国消费级3D打印机行业供需平衡状况及市场行情走势
4.7.1 中国消费级3D打印机行业供需平衡分析
4.7.2 中国消费级3D打印机行业市场行情走势
4.8 中国消费级3D打印机行业市场规模体量测算
4.9 中国消费级3D打印机行业市场痛点分析
第5章中国消费级3D打印机行业市场竞争状况及融资并购分析
5.1 中国消费级3D打印机行业市场竞争布局状况
5.1.1 中国消费级3D打印机行业竞争者入场进程
5.1.2 中国消费级3D打印机行业竞争者区域分布热力图
5.1.3 中国消费级3D打印机行业竞争者发展战略布局状况
5.2 中国消费级3D打印机行业市场竞争格局
5.2.1 中国消费级3D打印机行业企业战略集群状况
5.2.2 中国消费级3D打印机行业企业竞争格局分析
5.3 中国消费级3D打印机行业市场集中度分析
5.4 中国消费级3D打印机行业波特五力模型分析
5.4.1 中国消费级3D打印机行业供应商的议价能力
5.4.2 中国消费级3D打印机行业消费者的议价能力
5.4.3 中国消费级3D打印机行业新进入者威胁
5.4.4 中国消费级3D打印机行业替代品威胁
5.4.5 中国消费级3D打印机行业现有企业竞争
5.4.6 中国消费级3D打印机行业竞争状态总结
5.5 中国消费级3D打印机行业投融资、兼并与重组状况
5.5.1 中国消费级3D打印机行业投融资发展状况
(1)中国消费级3D打印机行业资金来源
(2)中国消费级3D打印机行业投融资主体
(3)中国消费级3D打印机行业投融资方式
(4)中国消费级3D打印机行业投融资事件汇总
(5)中国消费级3D打印机行业投融资信息汇总
(6)中国消费级3D打印机行业投融资趋势预测
5.5.2 中国消费级3D打印机行业兼并与重组状况
(1)中国消费级3D打印机行业兼并与重组事件汇总
(2)中国消费级3D打印机行业兼并与重组动因分析
(3)中国消费级3D打印机行业兼并与重组案例分析
(4)中国消费级3D打印机行业兼并与重组趋势预判
第6章中国消费级3D打印机产业链结构及全产业链布局状况研究
6.1 中国消费级3D打印机产业结构属性(产业链)分析
6.1.1 中国消费级3D打印机产业链结构梳理
6.1.2 中国消费级3D打印机产业链生态图谱
6.2 中国消费级3D打印机产业价值属性(价值链)分析
6.2.1 中国消费级3D打印机行业成本结构分析
6.2.2 中国消费级3D打印机价格传导机制分析
6.2.3 中国消费级3D打印机行业价值链分析
6.3 中国消费级3D打印机行业上游市场分析——核心零部件
6.4 中国消费级3D打印机行业中游细分市场分析
6.4.1 中国消费级3D打印机行业细分市场分布
6.4.2 中国消费级3D打印机行业细分市场分析
(1)消费级FDM 3D打印机
(2)消费级LCD光固化3D打印机
6.4.3 中国消费级3D打印机行业新兴市场分析
6.4.4 中国消费级3D打印机细分市场战略地位
6.5 中国消费级3D打印机行业下游应用市场需求潜力分析
6.5.1 中国消费级3D打印机行业下游应用场景/行业领域分布
6.5.2 中国消费级3D打印机行业下游主流应用市场分析
(1)教育领域
(2)文化创意
(3)个人消费
6.5.3 中国消费级3D打印机行业下游需求领域战略地位
第7章中国消费级3D打印机行业重点企业布局案例研究
7.1 中国消费级3D打印机重点企业布局梳理及对比
7.2 中国消费级3D打印机重点企业布局案例分析
7.2.1 深圳市创想三维科技股份有限公司
(1)企业发展历程及基本信息
(2)企业业务架构及经营情况
(3)企业消费级3D打印机业务布局及发展状况
(4)企业消费级3D打印机业务最新发展动向
(5)企业消费级3D打印机业务发展优劣势分析
7.2.2 浙江闪铸三维科技有限公司
(1)企业发展历程及基本信息
(2)企业业务架构及经营情况
(3)企业消费级3D打印机业务布局及发展状况
(4)企业消费级3D打印机业务最新发展动向
(5)企业消费级3D打印机业务发展优劣势分析
7.2.3 深圳市纵维立方科技有限公司
(1)企业发展历程及基本信息
(2)企业业务架构及经营情况
(3)企业消费级3D打印机业务布局及发展状况
(4)企业消费级3D打印机业务最新发展动向
(5)企业消费级3D打印机业务发展优劣势分析
7.2.4 深圳市极光创新科技股份有限公司
(1)企业发展历程及基本信息
(2)企业业务架构及经营情况
(3)企业消费级3D打印机业务布局及发展状况
(4)企业消费级3D打印机业务最新发展动向
(5)企业消费级3D打印机业务发展优劣势分析
7.2.5 杭州喜马拉雅信息科技有限公司
(1)企业发展历程及基本信息
(2)企业业务架构及经营情况
(3)企业消费级3D打印机业务布局及发展状况
(4)企业消费级3D打印机业务最新发展动向
(5)企业消费级3D打印机业务发展优劣势分析
7.2.6 深圳市诺瓦机器人技术有限公司
(1)企业发展历程及基本信息
(2)企业业务架构及经营情况
(3)企业消费级3D打印机业务布局及发展状况
(4)企业消费级3D打印机业务最新发展动向
(5)企业消费级3D打印机业务发展优劣势分析
7.2.7 深圳快造科技有限公司
(1)企业发展历程及基本信息
(2)企业业务架构及经营情况
(3)企业消费级3D打印机业务布局及发展状况
(4)企业消费级3D打印机业务最新发展动向
(5)企业消费级3D打印机业务发展优劣势分析
7.2.8 广州形优科技有限公司
(1)企业发展历程及基本信息
(2)企业业务架构及经营情况
(3)企业消费级3D打印机业务布局及发展状况
(4)企业消费级3D打印机业务最新发展动向
(5)企业消费级3D打印机业务发展优劣势分析
7.2.9 深圳市智能派科技有限公司
(1)企业发展历程及基本信息
(2)企业业务架构及经营情况
(3)企业消费级3D打印机业务布局及发展状况
(4)企业消费级3D打印机业务最新发展动向
(5)企业消费级3D打印机业务发展优劣势分析
7.2.10 北京太尔时代科技有限公司
(1)企业发展历程及基本信息
(2)企业业务架构及经营情况
(3)企业消费级3D打印机业务布局及发展状况
(4)企业消费级3D打印机业务最新发展动向
(5)企业消费级3D打印机业务发展优劣势分析
第8章中国消费级3D打印机行业市场前瞻及投资战略规划策略建议
8.1 中国消费级3D打印机行业SWOT分析
8.2 中国消费级3D打印机行业发展潜力评估
8.3 中国消费级3D打印机行业发展前景预测
8.4 中国消费级3D打印机行业发展趋势预判
8.5 中国消费级3D打印机行业进入与退出壁垒
8.6 中国消费级3D打印机行业投资风险预警
8.7 中国消费级3D打印机行业投资价值评估
8.8 中国消费级3D打印机行业投资机会分析
8.8.1 消费级3D打印机行业产业链薄弱环节投资机会
8.8.2 消费级3D打印机行业细分领域投资机会
8.8.3 消费级3D打印机行业区域市场投资机会
8.8.4 消费级3D打印机产业空白点投资机会
8.9 中国消费级3D打印机行业投资策略与建议
8.10 中国消费级3D打印机行业可持续发展建议
智研咨询作为中国产业咨询领域领导品牌,以“用信息驱动产业发展,为企业投资决策赋能”为品牌理念。公司融合定量分析与定性分析方法,用自主研发算法,结合行业交叉大数据,通过多元化分析,挖掘定量数据背后根因,剖析定性内容背后逻辑,客观真实地阐述行业现状,审慎地预测行业未来发展趋势,为客户提供专业的行业分析、市场研究、数据洞察、战略咨询及相关解决方案,助力客户提升盈利水平和综合竞争力。主要服务包含精品行研报告、专项定制、月度专题、可研报告、商业计划书、产业规划等。提供周报/月报/季报/年报等定期报告和定制数据,内容涵盖政策监测、企业动态、行业数据、产品价格变化、投融资概览、市场机遇及风险分析等。