
转眼时间来到12月,2019年就要过完了!不知大家年前立的flag都实现了吗。不过现在可不是伤感Flag都没有实现的时候,因为马上就可以抢春运的火车票了。所有朋友注意咯,12月12日,也就是可以购*春买**运首日(1月10日)的火车票了!

注意
2020年春运起止时间:2020年1月10日(腊月十六)—2月18日(正月二十五)
注:铁路春运为期为40天,其中节前为15天,节后为25天。
2020年春运首日火车票开售时间:2019年12月12日(星期四)
2020年春节放假时间:2020年1月24日—1月30日
2020年春运出行高峰期:2020年1月22日(腊月二十八)、1月23日(腊月二十九)
高峰期火车票起售时间:2019年12月24日、12月25日
2020年春运返程高峰期:2020年1月29日(正月初五)、1月30日(正月初六)
返程高峰期抢票日期:2019年12月31日、2020年1月1日

具体可购票时间如下图


12月可购票时间

1月可购票时间





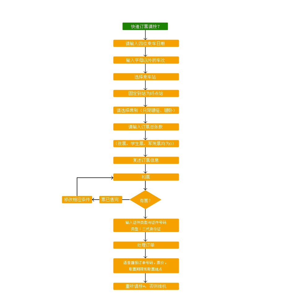
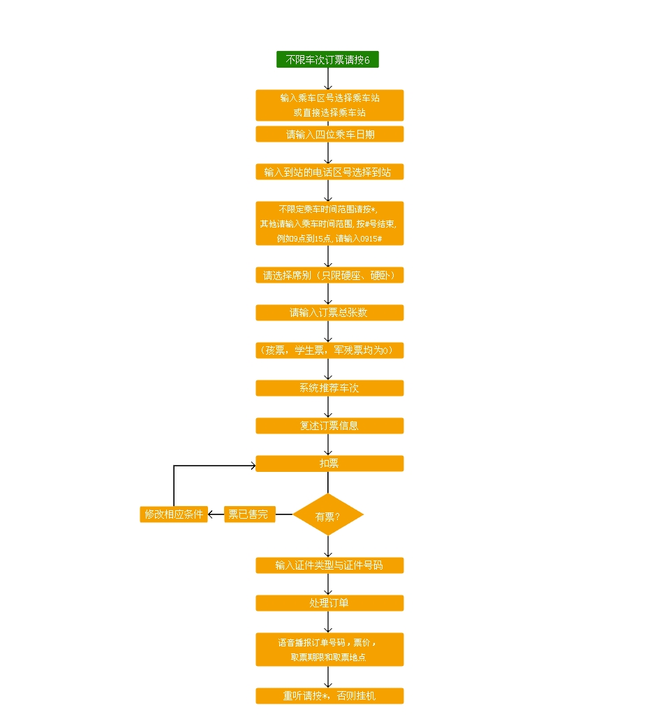
电话购票流程

电话订票流程图

快速订票流程图

不限车次订票流程图

买个票都那么难,太不智能了!
各大铁路局管辖范围



抢票几大注意事项:

1、注意放票时间
12306网站和电话购票开放时间都是早上6点至晚上11点,因此旅客需要关注车票开售时间,第一时间抢票,买到的可能性会更大。
需要提醒的是,由于火车站售票窗口、代售点的购票预售期为28天,窗口购票的时间也需依次向后顺延2日。

2、做好支付准备
网购车票时一定要在30分钟内完成支付,如超过30分钟未支付,车票将自动取消。因此在抢票前,旅客需要提前做好网上支付的准备。

3、用好“候补购票”功能
第一时间没有抢到票也不要着急。铁路部门在中国铁路12306网站和APP上推出了“候补购票”功能,每个人可以预约两个时段的4张车票进行候补购票,不用盯着手机,只要有人退票或有余票放出,系统会自动按照排队顺序购入。

4、抓住“捡漏”时间点
根据往年经验,开车前15天是退票的高峰期,其次是在开车前1至2天,这时有的旅客会因行程变化而退票,尤其是晚上10时至11时期间,更是旅客退票的高峰时段。
此外,临开车前,售票系统往往会放出部分剩余车票,旅客也可随时关注。

5、不通过第三方代购网站购票
铁路部门提醒,不要通过第三方代购网站和手机客户端购票,避免因代购方冒用他人信息导致无法在网上办理退票、改签,影响出行。

更不要将个人信息提供给第三方网站和手机客户端,以免个人信息泄露带来风险。