
请点“青岛新闻网爱打折” 订阅哦!
被称为“中国版ZARA”、国内首家A+H股上市服装公司——拉夏贝尔迎来“至暗时刻”。

8月6日晚间公司披露的最新消息显示,其实控人持股质押比例接近100%,且已构成违约,也就是俗称的质押爆仓!
而不久前发布的2019年半年度业绩预告显示,其上半年预亏区间在-4.4亿元至-5.4亿元之间,同比降幅在300%上下。与此同时,上半年其疯狂关闭线下门店超2400家。
实控人持股质押比例近100%
昨日晚间,拉夏贝尔公告称,控股股东、实际控制人邢加兴质押给海通证券的1.416亿股A股股份已低于最低履约保障比例,因未提前购回且未采取履约保障措施,已构成违约。

公告称,邢加兴直接持有公司股份约1.42亿股,占公司总股本25.91%,占公司A股总股本42.62%。从2017年11月至今年6月,邢加兴先后6次将所持股份质押给海通证券。
截至目前,邢加兴累计质押公司股份1.416亿股,占公司总股本25.85%,占公司A股总股本42.54%,占其直接持有公司股份的99.81%。

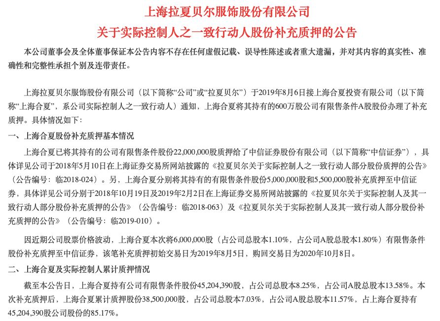
拉夏贝尔同日发布的另一则公告显示,因近期股价波动,公司实际控制人之一致行动人上海合夏投资有限公司8月6日将其持有的600万股A股股份办理了补充质押。此前,上海合夏已先后3次将所持公司股票质押至中信证券。

根据公告,上海合夏持有4520.439万股,占公司总股本8.25%,占公司A股总股本13.58%;目前累计质押股份3850万股,占公司总股本7.03%,占公司A股总股本11.57%,占其所持股份的85.17%。
而邢加兴及上海合夏累计质押股份达到1.801亿股,占公司总股本32.88%,占公司A股总股本54.10%,占其合计持股的96.27%。
“中国版ZARA”,国内首家AH上市服装公司
在服装行业,成立于1998年的拉夏贝尔被称作“中国版ZARA”,主营大众女性休闲服装,一度成为平民时尚的代表。
公司创始人为邢加兴。21岁时,邢加兴拿着母亲给的几百块钱,误打误撞报了一家服装培训班,结业后进入一家台资服装厂,由此开启了他与服装的缘分。
1996年7月至1998年7月间,邢加兴开始为老东家苏菲服装做分销业务,实质上就是服装代理,将苏菲服装拿到上海卖。1998年,邢加兴看准了品牌服饰的市场,决定自创品牌,筹集了50万元注册资本,“拉夏贝尔”就此诞生。
法文“La Chapelle”(拉夏贝尔),译为中文是“小教堂”,是法国的一条风情小街。据说邢加兴在构思这个品牌时,正居住在这条充满法国文化的小街上。
面对中国市场,邢加兴想出的策略是急速扩张抢占地盘。2011年之前,拉夏贝尔仅有3个女装品牌,门店数量为1841个;2012年,邢加兴提出“多品牌、直营为主”的发展战略。
2015年以后,公司基本停止内部新培育品牌,主要通过投资合作的方式拓展新品牌,至此开启了不断“买买买”的并购模式,当年在国内新增1006家零售网点,是ZARA、H&M等国际快时尚品牌新增门店数量的十几倍。
财报显示,2015年拉夏贝尔实现营业收入90.96亿元。据披露,持续的零售网点扩充和在线平台收入的快速增长是公司营收增加的主要原因。
2014年10月9日,拉夏贝尔在香港联交所主板上市。此后2017年9月,在多次闯关A股后,拉夏贝尔终于顺利登陆上交所,成为国内首家A+H股上市服装公司。
拉夏贝尔的快速扩张确实在短期内让其业绩有了提升。但不久之后,因急速扩张、企业战略等原因造成的低效率、高库存等问题开始显现,加之电商平台不断普及的冲击,一系列问题接踵而至。
2018年首亏,今年上半年巨亏5亿
除了实控人持股质押比例接近100%,其近年来的经营业绩也相当惨淡。
7月30日晚间,拉夏贝尔发布的2019年半年度业绩预亏公告称,预计2019年半年度归属于上市公司股东的净利润为-4.4亿元至-5.4亿元,同比下降约286.6% 至329.0%;归属于上市公司股东的扣非净利润为-4.9亿元至-5.9亿元,同比下降约364.5%至418.5%。

无论从净利润下滑程度还是亏损金额来看,这都是拉夏贝尔上市以来最差的一份财报。而亏损的原因,公司称是受国内大众服饰零售市场持续低迷和主动优化线下渠道结构的双重影响。
2019年上半年,拉夏贝尔营收同比下降超20%;同时加速过季品销售,导致商品平均毛利率同比下降;此外,公司业务转型调整、降本增效等举措正在积极推进中,但实际效果尚需一定时间才能逐步体现,上半年费用的减少未能抵消毛利下降的影响。
拉夏贝尔还称,因外部融资环境发生变化,报告期内持续归还银行借款,对其2019年春、夏货品下单、上新等产生了一定负面影响。
实际上,拉夏贝尔的亏损从去年就开始了。
财务数据显示,2017年,公司营收89.99亿元,归母净利润为4.99亿元,同比下降6.29%;2018年,公司营收101.76亿元,归母净利润却为-1.6亿元,同比大降132%,是其上市后首次出现亏损。

年报数据显示,2018年,拉夏贝尔的短期借款高达19.12亿元,而账上货币资金仅6.05亿元,存货却高达25.34亿元,此外还有3.31亿元的长期借款。
2019年第一季度,拉夏贝尔的归母净利润达到975.1万元,当时公司曾预测其半年度净利润降幅可能会超过50%,但按预测数据来看情况却远超预期、很不乐观。
上半年关店2400余家,日均关店13家
此外,拉夏贝尔在半年度业绩预测公告中还表示,公司主动采取收缩调整策略,聚焦高价值业务,截至2019年6月底,境内线下经营网点较2018年底净减少2400余个。以此计算,今年上半年,拉夏贝尔日均关店数量超13家。
据披露,截至2018年12月31日,拉夏贝尔共拥有9269个线下零售网点。根据公告中披露的半年门店净减少数量计算,截至6月底,其门店已经低于7000家。
其实从2018年开始,拉夏贝尔就在不断关闭门店。虽然加速关闭门店可能导致其营收出现一定程度下滑,但理论上来说成本应该也会随之减少。然而,2018年年报显示,拉夏贝尔的销售费用高达60.32亿元,同比增长38.51%;管理费用5.04亿元,同比增长29.51%;财务费用5246.5万元,同比增长216.42%。
监管部门曾针对此问题要求公司解释,拉夏贝尔将原因总结为:社会平均工资上涨导致员工费用上升,待摊费用摊销因关闭低效门店加快摊销,行业竞争激烈,增加商场活动导致商场费用上升等。
与业绩同样失色的,还有拉夏贝尔的股价。在A股上市不到2年,2017年10月其股价一度创下31.42元的历史高点,即使到2018年上半年也还保持在20元上方,而目前其最新股价仅5.16元,一年时间跌幅近80%,从历史高点算跌幅达到83.6%。

本文来源:商业MBA(ID:bizMBA)、中国基金报(chinafundnews)
记者:凌云