本文内容与图片不代表本专栏观点。
相关链接:
引 言
去年,著名公知北大飞老师发表了一篇名为《详解奥巴马医保》的科普文章。作为一名从事医疗政策研究近五年的后生,笔者拜读之后觉得许多内容有失实和不准确之处。于是笔者本着商榷的口吻写就一篇《详驳奥巴马医保》(以下简称钱文),对北大飞老师的文章进行了批评与建议。
未曾料,这篇“善颂善祷”的建设性意见,却换来北大飞老师愤怒而刻薄的回应。北大飞的驳文《从钱静远老师分析奥巴马医保看美国极右翼“另类学术”的结构化忽悠》(以下简称北文),充斥着对笔者及笔者雇主的人身攻击,还给笔者扣上了“另类学术”、“结构化忽悠”等几顶大帽子。近日笔者更得知,北大飞还在微信平台指名道姓地攻击笔者“学术欺诈”,其扣帽子的速度和强度,颇有*卫兵红**的遗风。
众所周知,“学术欺诈”是非常严重的指控,这不禁令笔者诚惶诚恐地翻出北大飞的文章逐字拜读,反省自己是否有学术不端之处。仔细通篇读完之后,却令笔者哑然失笑,摇头长叹——北大飞老师对于奥巴马医保行政费用的叙述,显现出他对医疗费用构成的深刻误解、和对医疗预算流程的陌生。通篇文章读下来,他都在用“门外汉”的某种直觉,去主观臆断地理解医保计费的技术细节。北大飞老师明明自己对医保领域十分欠缺专业知识,却硬要指控别人搞“学术欺诈”,这种轻佻的态度实在非常不负责任。
为了便于读者比对查阅,本文将围绕北文对钱文提出的六个问题与指控,逐条进行反驳与回应。这些问题包括:
1. 钱文所引用的Book(2016) 一文中所述:“2013 年保险公司人均行政成本是414 美元,而2014 年保险公司人均行政成本降低到265 美元,但总行政费用升高至893 美元。” 为什么钱文只提了414 美元升至893 美元,却唯独没有提降低的265 美元?你钱某是不是在搞” 学术欺诈” ?
2. 真的如北大飞所说,2013-15 年行政费用在总保费中的占比下降了吗?计算行政费用在总保费中的比重,真的比计算人均行政成本更加科学吗?
3. Book(2016) 一文将2014 年奥巴马医保实施后的行政费用估计为97.5 亿美元,是否大大高估了每年医保平台的行政费用?2014 年之后奥巴马医保的行政费用估算到底大概是多少?
4. 综上所述,钱某到底有没有“硬证据”证明其 “奥巴马医保提高了私营保险公司的行政支出,让小保险公司不堪重负而破产”这一论点?
5. 真如北大飞所说,对于奥巴马医保有所谓“学界共识”吗?笔者是否在故意浑水摸鱼,挑战这一“学界共识”?
6. 北文对钱文近1 万字文章,为什么仅仅选了一百多字回应,而对其他的内容置若罔闻?他的目的真的像其所说的一样,“取一小块样本就能窥知全貌”那么单纯吗?
7. 结 论 (读者若嫌本文过于繁猥,可以任选自己感兴趣的问题阅读,并在最后简要阅读此结论。)
下面笔者将以自问自答的形式,对北大飞老师的数项无端的指控进行逐一驳斥。
第一问:钱文所引用的Book(2016) 原文中说:“2013 年保险公司人均总行政成本为414 美元,而2014 年保险公司人均行政成本降低到265 美元,但总行政费用升高至893 美元。” 为什么钱文只提了414 美元升至893 美元,却唯独没有提降低的265 美元?你钱某是不是在搞” 学术欺诈” ?
1a. 笔者这么做的依据
笔者没有刻意提及2014年后保险公司的人均行政成本265美元,当然不是什么欺诈。这么做的理由非常简单:因为这里的265 美元与414 、893 美元这两个数字所采用的是不同的参照系和计算方法,没有任何可比性。北大飞强调保险公司人均行政开支 “从414 美元降到265 美元” ,实际上是拿两个计算方法完全不同的数字进行比较,它并非Book(2016) 正式结论的一部分,也当然没有必要在拙文中提出。

表一:Book(2016)所示的表格。
来源:https://www.americanactionforum.org/research/aca-exchanges-increased-administrative-costs-health-insurance/
为什么这么说呢?因为上表所示的2013年保险公司46.4亿美元的总行政费用,其中已经包含了奥巴马政府为了医保平台的先期筹备,而拨给私营保险公司用于抵消其行政开支的大量补贴。换句话说,2013年算出的414美元,并不仅仅是保险公司单方支出的行政费用,而是已经包含了政府在奥巴马医*过保**渡时期替保险公司所垫付的行政支出。这样得来的414美元,与2014年医保平台正式上线后,保险公司单方面支出的 265 美元的人均行政成本相比较,当然是没有意义的。
我们知道,奥巴马政府为了推行全国兼容的医保交易平台,对医保从业者制定了许多硬件更新的配套规定。这些规定要求对特定类型的病历与医疗记录进行无纸化升级、对医疗数据库设立了严格的监管要求、对疾病诊断和分类的代码进行强制更新等。这些行政升级的主体工作,大多数都规划在2014年交易平台上线前完成。但由于美国的医疗系统大部分由私人运营,政府无权以行政手段对私营公司拥有的医疗数据库与基础设施进行干预,所以奥巴马政府以各种行政补贴与拨款的方式,委托私营业者自行升级自己的软硬件设施,以达到奥巴马医保的新政合规要求。换句话说, 2014 年以前奥巴马政府的做法是,将用于医保平台硬件配套的许多行政支出,拨给医院和保险公司自行支配,让他们代为完成奥巴马医保规定的配套升级要求。
笔者在这里举两个简单的例子供读者理解。第一个例子是电子医疗记录 (Electronic Health Records) 的升级补贴。根据《平价医保法》第3002条的规定,所有参与政府医保项目(Medicare和Medicaid)的医院和私人保险代理商,都必须对特定患者的医疗数据与病历记录进行电子化的信息汇总,并提交给卫生部以评估医疗服务的质量和疗效。[1]保险公司在更新医疗数据库、应对新监管规范的过程中,不免会产生大量系统升级换代的合规费用。为此,奥巴马政府于2011年开始,对符合资格的私营业者进行为期五年的行政支出补贴,以供其升级现有的医疗数据系统,分担他们在获取、处理患者医疗信息时的合规成本。[2]从2011到2014年的四年间,卫生部一共拨出了60 亿美金补贴,让各私营业者自行进行患者医疗数据库的升级与合规。
另一个例子是关于疾病分类系统(ICD-10 )的标准升级。2011年初,奥巴马政府卫生部根据《平价医疗法案》第10109条的要求[3],命令全国所有医院和医保从业者将数据库使用的疾病分类系统从ICD-9升级到ICD-10CM,并限期于2013年10月全部完成升级(后来因这个要求实在不切实际而两次延期)。[4]据估算,ICD-10升级的全部行政费用预估,大约从8.49亿美元到30.5亿美元不等[5],而联邦政府将会根据不同的标准,向医院和保险公司在ICD-10升级中的行政支出给予50%-75%不等的行政补贴。[6]这些补贴由保险公司和医院自行支配,用于负担其升级疾病分类系统的技术开支和合规费用。
从这两例子可以清晰地看出,其实奥巴马医保平台筹备过程中的政府行政费用,在2014年交易平台上线以前就已经相当巨大了。只不过由于平台上线之前,这些行政支出往往是政府向保险业者和承包商提供直接补贴的方式令其自行完成监管合规要求,这些费用在报表上往往包含在保险公司一端的行政开支里,而非单列为政府的行政开支。因此,上表中 2013 年保险公司414 美元的人均行政费用,其中一部分是公司真正的自身支出,另一部分则来自联邦政府各项行政拨款。在不知道多大比例真正属于保险公司自身花费的情况下,把 2013 年的414 美元,与2014 年平台上线后仅属于保险公司的265 美元进行简单比较,当然是没有可比性的。所以,没有提及这个265美元,是为了避免因计算方法不同而产生的误解,是非常合理的。
1b. 这样的引用方法早有先例
事实上,在2017年7月拙文发表之时,Book(2016)这一研究报告已被许多政府文件广泛引用。两份分别于2017年1月[7]和3月[8]所发表的两份众议院预算委员会报告,在引用这一研究结论时,正出于笔者上文所述的原因,都没有刻意单列出这 265 美元与414 美元比较。笔者截取国会预算委员会报告的原文如下:

图一 : 众议院预算委员会报告,2017年1月。
来源:https://budget.house.gov/uploadedfiles/obamacare_has_failed_-_why_it_needs_to_be_repealed.pdf
这一段国会报告中,只提到了2013年人均行政支出的414美元与2014年的交易平台中的人均支出1804美元,而并没有提到单列保险公司一方的265美元。值得注意的是,这份国会报告清楚地将这414美元称为“每位受保人的总行政费用 (total administrative cost for a covered individual)”,而非保险公司单方面支出的行政费用。可见,在如何理解这一组数据上,政策界是有一定共识的。
因此,笔者这么做是遵循了华盛顿政策界引用这一研究成果的先例。无论是从学理的角度,还是从尊重先例的角度,笔者略去265美元这一完全没有可比性的数据,于情于理都毫无问题。
可以说,这一指控暴露出了北大飞老师对于奥巴马医保法案的具体实践、尤其是奥巴马交易平台实施筹备期(2011-2013年)的政府费用结构所表现出的无知。北大飞在对这些费用数据的意义十分陌生的情况下,想当然地指责别人造假,急于给别人扣上“欺诈”的帽子,这种作风也只能令人哑然失笑了。
第二问:计算行政费用在总保费中的比重,真的比计算人均行政成本更加科学吗?
答:与北文的宣称相反,行政费用占总保费的比重变小,根本无法作为行政费用下降的依据。北大飞老师试图用行政费用在总保费的占比来论证他行政开支降低的观点,这是一种非常投机取巧的做法。
为什么?因为众所周知,奥巴马医保平台的一大严重后果,就是大大抬升了保费的价格。2014年医保平台上线后,大量无保险且健康欠佳的人口涌入医保市场,保险需求的突然加大和理赔风险的提高,迫使保险公司大幅提升医保产品的价格以规避财政负担。所以,就算 2013-2015年行政费用在总保费中比例变小,这完全可以是总保费大幅上涨的结果,而无法证明行政支出真正下降了。

那么从2013到2015年个人医保市场的保费总额究竟上涨了多少呢?根据卫生部年度发布的全国医疗费用数据计算,2013-15年个人市场的参保人从2000万增加到了2560万人,而个人市场的保费总额,则从约500亿美元上升到了886亿美元。受到2014年医保平台开始实施的影响,个人市场的人均保险费用从2500美元上涨到了3460.9美元,上涨了38.4%。[9]
因此,就算笔者信任北大飞的计算(从2013年到2015年行政费用占比从17.3%下降到了15.8%)是无误的,也完全有理由认为这一下降是由于总保费上涨速度过快(分母变大)导致的,而不是由于实际行政费用降低(分子变小)导致的。这反倒证明了钱文反复强调的一点——奥巴马医保平台造成了医保价格的暴涨!
我们从以上的分析不难看出,北大飞老师在这里犯了因果倒置的错误——行政费用在总保费中占比的下降,明明是因为奥巴马医保平台导致总保费上涨的结果,却被他拿来作为证明行政费用下降的依据。这种逻辑的谬误之处,相信已经很明显了。
第三问:Book(2016) 将2014 年奥巴马医保实施后的行政费用估计为97.5 亿美元,是否严重地夸大了?2014年之后奥巴马医保行政费用估算到底应是多少?
答:北大飞老师通过查阅CMS的预算得出2015年运营医保平台的总预算是18.3亿美元(实际是21.45亿美元,他连这个数字都查错了[10]),并借此认为Book(2016)一文所估计的每年97.5亿美元的估算,严重夸大了行政费用。
然而,北大飞将维护一个医保平台网站的政府预算,与奥巴马医保平台产生的行政总开支混为一谈,本来就是一种浑水摸鱼的做法。我们都知道,奥巴马医保不仅仅是一个购物网站平台那么简单,在这个网站平台上售卖的医保产品,还需要符合许多严苛的监管规定——要细分为五个赔付等级,符合最低疾病覆盖要求;保险公司在医保平台上的产品想要涨价,还必须经过政府的严格审批等等……这些监督、执行医保平台合规的行政费用与人力成本,根本就没有包括在北大飞声称的18.3亿美元这一专门拨给医保平台网站建设、维护的预算之中。所以,为了履行《平价医保法》关于交易平台的监管规定所花费的行政开销,实际上是远远大于这个数值的。
那么,有什么办法可以估计出政府花在奥巴马医保相关的总行政开支究竟是多少呢?笔者介绍一种巧妙的估算方式,这一方法由Himmelstein et al. 于2015年首次提出,并发表在医疗政策界权威网站Health Affairs上。[11]
这一方法所使用的基本数据,是奥巴马政府卫生部发布的2012-2022年全国医疗费用开支估算表。这份表格的巧妙之处,就在于它做了两种不同的费用估算模型——一种是在假定没有奥巴马医保的情况下的各项费用,另一种则是基于奥巴马医保实施的费用。正因为这份表格在其他变量一致的情况下,做了一个反事实假定,我们便可以通过计算两种预估方式的差值,来估算出仅由奥巴马医保产生出的年行政支出大约是多少。
笔者在表三中,截取了这份报告对有/无奥巴马医保情况下的政府花在医疗方面的总行政费用(包括联邦和各州政府)估计,并计算出二者之差。

\从上表我们可以清楚地看出,与“没有奥巴马医保”的反事实情况相比,2014年医保平台正式上线后所产生出的额外政府行政支出是74 亿美元。而且随着时间的推移,由奥巴马医保产生的行政总费用将逐年递增,直至2017年的93 亿美元。
这一数字,相比于北大飞老师估算的18.3亿美元,明显更接近于Robert Book博士在研究中估计的97.5亿美元。到底谁是“正常学术”,谁是“另类学术”,不言而喻,一目了然。
第四问:综上所述,钱文到底有没有“硬证据”证明其 “奥巴马医保提高了私营保险公司的行政支出,让小保险公司不堪重负而破产”这一论点?
4a. 钱文除了Book(2016) 之外,真的没有举出其他的 “硬证据” 吗?
读完第一问的读者可能会反问:既然2014年之前,筹建医保平台期间的政府行政费用无法从保险公司支出中独立出来,那有什么“硬证据”证明仅属于保险公司那一部分的行政支出在奥巴马医保平台实施后升高了呢?又有什么证据证明钱文“行政费用高昂,让小保险公司不堪重负而纷纷倒闭”这一结论呢?
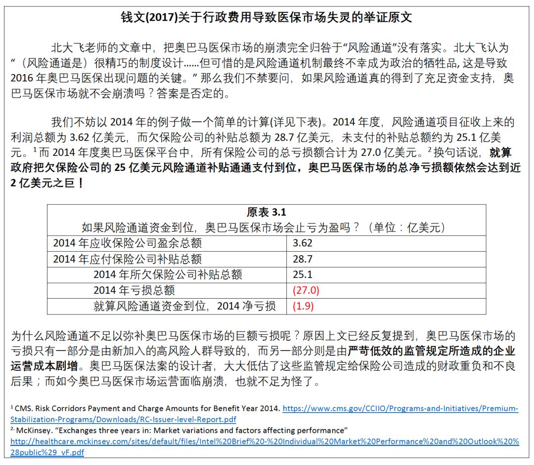
笔者当然举了一个有力的佐证,只是被北文选择性地忽略了。钱文在5.2 这一章中,用了洋洋洒洒一千多字,用数据论证了奥巴马医保市场失灵,正是由于难以承担高昂的行政费用所导致的,而不是北大飞老师所认为的 “风险通道被堵死、保费周转不灵” 的结果。对于这一有数据支撑的结论,北大飞却视而不见,依然口口声声地说笔者没有“其他硬证据”。
为了方便诸位读者比对,笔者谨将原文的这一段刊载如下,对这一话题则无需做更多的论述。

4b. 那么行政费用究竟增加了多少?
如果诸位看官依然不满意以上的论证,一定要笔者算一个准确、可量化的行政费用数值,那么笔者就勉为其难,在下面一步一步为各位读者计算奥巴马医改之后(2010年),每年行政费用的变化状况。
在计算之前,笔者需要讨论北文和Booker两项研究在方*论法**上的一个共同缺陷。奥巴马医保平台所影响到的,不仅是平台上个人自购保险的费用,而是包括雇主保险 (Employer Sponsored Plan) 在内的整个商业保险市场的费用。原因是,奥巴马医保平台中政府大幅补贴的低价保险,会影响雇主(尤其是没有强制购保规定的小企业)为员工自愿办理保险的积极性,因为让员工自购保险的成本往往低于雇主代购保险的成本。许多问卷调查都显示,在奥巴马医保法案通过后,宁愿交罚金都不愿为员工提供保险的雇主比例大大增加了。[13][14]由于奥巴马医保平台导致雇主保险的参保人数变少、风险变大,雇主保险的保费也会随之上升,进而激励更多人退出雇主保险市场、转投个人医保平台。所以,在计算医保平台实施前后的行政成本时,需要计算的是整个商业保险市场(包括个人保险和雇主保险)的费用构成变化,而不应单算个人保险平台之内的费用。[15](注:个人医保平台对雇主保险费用的影响,曾是医疗政策研究的最热门话题之一。注释 15进行了一个简单的文献综述,供有兴趣的读者深入阅读,不占用正文。)
下面笔者进行医保行政费用的计算。对于计算中“行政费用”的定义,笔者采用北大飞老师认为“很合理”的一种定义方式:

所幸的是,这一计算所需的所有数据,在卫生部CMS的“全国医疗开支(NationalHealth Expenditure)”数据库中每年都会例行公布,这一数据库是医疗政策研究者的黄金标准。笔者从2013年入职明尼苏达参议院开始,五年来从事医疗政策研究的许多日日夜夜,都在与这个数据库打交道。笔者根据这一数据的计算过程如下:

本表显示的是2010年《平价医疗法案》通过后6年间商业保险市场行政费用的变化。而这六年又可以通过2014年医保平台开始运营这一时间点而划分为前后两个阶段。
我们首先考察2014年医保平台上线这一政策变化对费用的冲击。从2013到2014年,商业医保公司的总行政费用从1158亿美元上升到了1253亿美元,增幅高达8.2%;人均行政费用则从617.27美元上涨到了649.9美元,增幅5.3%。无论从人均还是总额上看,从 2013 年到2014 年仅仅一年的行政费用的涨幅,无论从总量还是人均上,都超过了2010-2013 这三年来增幅的总和。
而且医保平台上线,不仅只造成了2014一年的行政费用显著升高,而且对于2014之后的年份都有影响。可见这一政策给费用带来的冲击是长期性、结构性的。我们不妨以医保平台上线前后三年进行比较。2010-2013年行政费用总额从7559亿美元增加到8306亿美元,三年增幅为6.8% (747亿美元);而从2013年到2016年,行政费用则从8306亿美元上升到了9938亿美元,三年增幅高达11.9% (1632亿美元)。而从人均上看,2010-2013年人均行政费用583.74美元上升到617.27美元,人均增幅为5.7%;而医保平台实施后,2013-2016年人均行政费用从617.27美元增加到2016年660.0美元,人均增幅近7%。
这组数据足以说明,奥巴马医保的上线,不仅令2013-2014一年间的行政费用猛增,增幅超过了2010-2013三年的总和,同时也让2014年后的行政费用的年增幅较之前明显提高。事实凿凿,北大飞两篇文章中声称的“平台的集约化运营会让行政费用下降”的断言,明显是失实的。
第五问:真如北大飞所说,对于奥巴马医保有所谓“学界共识”吗?笔者是否在故意浑水摸鱼,挑战这一“学界共识”?
北大飞老师贯穿全文的一个核心论点,就是将笔者描绘为招摇撞骗、妄图挑战“主流学界共识”的“另类学术”,似乎笔者的观点是不登大雅之堂的。那么问题来了,关于奥巴马医保的优劣和政策效果,真的有所谓的“学界共识”吗?
2015年进行的一项问卷调查,就可以轻易否定北大飞这一荒唐的指控。著名的医疗研究机构凯撒家庭基金会(Kaiser Family Foundation)向1624位持有医科博士/骨科博士学位的专业医师进行了一次问卷调查,发现医疗专业人士对奥巴马医保的态度,就像美国普通民众一样,是相当两极分化的。52%的专业医师反对奥巴马医保,而48%的专业医师赞成奥巴马医保。[17]由下图可见,医师们对于奥巴马医保的观点,也不能免俗地受到其政治立场的影响。

而对于奥巴马医改对于医疗服务质量、病人生活质量、医疗费用变化等方面带来的具体影响,医疗专业人士们的观点也十分两分化。由这份调查问卷可以清晰地看出,对于奥巴马医保的总体利弊和具体收效,在专业人士中根本不存在所谓的“学界共识”。北大飞老师臆想出一个所谓的“共识”,去污名化与他意见不同的人,是非常可笑的。

第六问:北文对钱文近1 万字文章,为什么仅仅选了一百多字回应,而对其他的内容置若罔闻?他的目的真的像其所说的一样,“取一小块样本就能窥知全貌”那么单纯吗?
许多读者读罢北文后,也许会产生这样一个疑问:既然北大飞老师认为钱文是不值一驳的“另类学术”,为什么他仅仅盯着文中一百字不到的一句话穷追猛打,而对于钱文其他的质疑却置若罔闻、刻意回避呢?北大飞老师对他这么做的解释是:

哇!说的多么义正辞严、冠冕堂皇啊!而事实上,北大飞之所以把读者的注意力集中在笔者的一句话上(而且他对这句话的通篇批评是基于他的错误理解之上的),完全是为了回避笔者对北文中其他许多严重失实之处的批评。
北大飞文中最歪曲事实、颠倒黑白的一部分论述,就是所谓“共和*党**暗度陈仓,堵死了风险通道的拨款途径,让奥巴马医保崩溃”这一表述。笔者已经用再也清楚不过的事实证明——风险通道的经费可以自给自足,完全不用占用拨款,这是奥巴马政府几次做出的公开承诺。政府预算不负责风险通道的经费,明明是民主*党**政府公开做出的政治承诺,北大飞老师却硬要说成是共和*党**的政治阴谋,这不是歪曲事实,又是什么呢?
有人的地方就有左中右,每个人有自己的政治立场是很正常的。然而出于某种*党**派之私、政治成见,来故意歪曲白纸黑字的事实,以达到攻击政治对手的目的,却是非常恶劣的。这在北大飞老师自己的标准中,算是“学术欺诈”吗?
如果北大飞老师有有勇气,那么希望他对笔者文中最核心的这一点关切,进行恰当的澄清与回应。
总 结
第一问
-
笔者没有刻意提及2014 年保险公司人均行政成本265 美元,是因为这里的265 美元与2013 年的人均行政成本414 美元这两个数字所采用的是不同的参照系和计算方法,没有可比性。2013年的人均行政成本414美元,包含了奥巴马政府为了医保平台的先期筹备,而拨给私营保险公司用于硬件更新、监管合规的大量补贴;而2014年的265美元却仅是保险公司自身的支出。所以,不把265美元和414、893美元相提并论,是一种严谨而合理的做法。
o 这种引用的方式,也是为了华盛顿政策界的先例保持一致性。2017年1月和3月,众议院拨款委员会在例行政策报告中两次引用了Book(2016)这一研究,也没有刻意提到265美元,而是仅仅提到了2013年的414 美元和2014年单算医保平台的1539 美元。可见华府政策界对于这一组数字的理解方式是有共识的。笔者这么做,也是遵循了这一引用的先例。
第二问
-
北文宣称行政费用占总保费的比重在逐年变小,并不足以说明行政费用下降,只能说明在奥巴马医保的驱使下保费上升太快。笔者计算得出,个人医保市场总保费从2013年到2015年上涨了77%。显而易见,行政费用在总保费中占比的下降,明明是因为奥巴马医保平台导致总保费上涨的结果,却被北大飞拿来作为论证行政费用下降的依据。这是明显的因果倒置谬误。
第三问
-
北大飞将维护医保平台网站的政府预算,当做奥巴马医保平台产生的行政总开支来计算,明显是一种浑水摸鱼的做法。奥巴马医保平台的政府行政费用,不仅仅包括建设、维护一个网站的费用,还包括了执行《平价医保法》对个人医保产品监管合规要求的大量人力物力开支。
o 笔者通过对CMS官方预估数据的计算,得出2014年奥巴马医保产生的政府总开支是74亿美元左右,这明显更接近RobertBook先生的估算,而非北文的估算。
第四问
-
Book(2016) 当然不是笔者论证行政费用升高的唯一硬证据。钱文以整整一章的篇幅,用数据证明了在风险通道的资金完全给付到位、财务风险被完全对冲的情况下,医保平台依然会亏损。这一计算结果有力地说明,小公司的倒闭和医保平台的崩溃很大程度是因为行政成本太高,而不是北大飞所说的“风险通道被堵死”。
o 北大飞老师对笔者这一有力的佐证视而不见,反而口口声声说笔者“没有其他硬证据”,这要么说明他眼神不好,要么就是他在选择性地忽略。
-
本文对整个商业医保市场的行政费用变化进行了详细计算。计算结果证明,2013-2014年的行政费用上升幅度,无论从总量还是人均,都超过了前三年行政费用增幅的总和。这无疑是2013-2014年医保平台上线运营的直接后果。而且,医保平台上线之后的2013-2016年的行政费用增幅,都明显高于上线之前的2010-2013年。这确认无疑地说明了,奥巴马医保导致了整个商业医保市场行政费用的提高。
第五问
-
对于奥巴马医保,不存在北大飞老师臆想中的那个符合他自由派想象的“学界共识”。根据权威机构Kaiser Family Foundation对拥有医科/骨科博士学位的1600名医疗专业人士进行的调查,发现他们无论对奥巴马医保的总体看法还是具体收效,评价都是十分多元的。对奥巴马医保持负面评价的医疗专业人士,甚至略多于持正面评价的人士。
第六问
-
北大飞老师之所以避重就轻,揪住笔者的一句话穷追猛打(而且他对这句话的批评是基于其错误理解之上的),目的是回避钱文对其文章的批评与质疑。对于钱文的核心关切——即“共和*党**暗度陈仓封死了风险通道,导致了医保市场崩溃”这句严重失实的表述,北文中没有用一个字进行任何回应或澄清。
隔行如隔山,北大飞老师不是科班出身,对美国医疗政策缺乏了解是很正常的。但是,北大飞老师在对美国医疗制度的专业知识完全陌生、对奥巴马医改一知半解的基础之上,出于强烈的政治偏见和*党**派厌恶,先入为主给别人恶意地乱扣“另类学术”、“学术欺诈”这种居心叵测的帽子,只能显得自己可笑,损害的只能是自己言论的公信力。
敦请北大飞老师在以后攻击他人之前,能够加以三思。
驳毕。
1 Patient Protection and Affordable Care Act. Section 3002. https://www.hhs.gov/sites/default/files/ppacacon.pdf
2 https://oig.hhs.gov/oas/reports/region5/51400047.pdf。需要注意的是,虽然这是五年期的补贴,但 87%的费用是前三年付清的。也就是说,2011-2013 年的平台筹备期,保险公司和医院会获得政府补助的 87%,而剩下的13%则在 2014-15年付清。
3 Patient Protection and Affordable Care Act. Section 10109. https://www.hhs.gov/sites/default/files/ppacacon.pdf
4 CMS. ICD-10 Conversion Implementation call: Slide Deck.
https://www.cms.gov/Medicare/Coding/ICD10/downloads/Jan122011_ICD10_Call.pdf
5 Kim et al. “The Coming Wave of Change: ICD-10”. https://www.ncbi.nlm.nih.gov/pmc/articles/PMC3017681/
6 对于联邦政府 2011-2013 年的 ICD-10 升级期间,补助公司行政升级费用的比例与具体方式,这份文件有详细说明:
http://www.ncsl.org/research/health/icd-10-code-implementation.aspx
7 U.S. House of Representatives. January 3, 2017.
https://budget.house.gov/uploadedfiles/obamacare_has_failed_-_why_it_needs_to_be_repealed.pdf
8 U.S. House of Representatives. March 8, 2017.
https://budget.house.gov/uploadedfiles/final_obamacare_has_failed_-_03.08.17.pdf
9 数据来源:CMS National Health Expenditure (2016), Table21. https://www.cms.gov/Research-Statistics-Data-and-Systems/Statistics-Trends-and-Reports/NationalHealthExpendData/index.html
10 CMS. Performance Budget Fiscal Year 2018 Report.
https://www.cms.gov/About-CMS/Agency-Information/PerformanceBudget/Downloads/FY2018-CJ-Final.pdf,第213页。预算不等于实际支出,是公共财政的基本常识。北大飞文中多次用国会尚未通过的预算数字来计算实际支出,明显极不科学。
11 Himmelstein D and Woolhandler S. "The Post-Launch Problem: The AffordableCare Act’s Persistently High Administrative Costs". Health Affairs. https://www.healthaffairs.org/do/10.1377/hblog20150527.047928/full/
12 CMS. Statistics, Trends and Reports: NationalHealth Expenditure Data, 2012-2022.
https://wayback.archive-it.org/2744/20140723193755/http:/www.cms.gov/Research-Statistics-Data-and-Systems/Statistics-Trends-and-Reports/NationalHealthExpendData/Downloads/Proj2012.pdf
13 问卷研究之一:
http://magcdn.lrp.com/MAGDATA/servlet/DataServlet?fname=05012011Extra_TowersWatsonNBGHStudy.pdf
14 问卷研究之二:
https://www.mckinsey.com/industries/healthcare-systems-and-services/our-insights/how-us-health-care-reform-will-affect-employee-benefits
15 关于奥巴马医保平台如何影响雇主保险和其他商业保险的费用组成,正反两方面的文献研究有:Burkhauseret al. (2011), Holtz-Eakinet al. (2010), Blumberget al. (2012), Austinet al. (2013), Buchmuelleret al. (2013), Blavinet al. (2014). 卫生政策学界对这一问题的讨论已相当透彻,恕不在正文详述。
16 CMS. National Health Expenditure (2016).
https://www.cms.gov/Research-Statistics-Data-and-Systems/Statistics-Trends-and-Reports/NationalHealthExpendData/
17 Kaiser Family Foundation. 2015.
https://kaiserfamilyfoundation.files.wordpress.com/2015/06/experiences-and-attitudes-of-primary-care-providers-under-the-first-year-of-aca-coverage-expansion.pdf
(本专栏昨日推送此文因为编辑失误而主动删除,在此表示抱歉。)