英国直飞回国攻略
国内各大航司已于8月和9月开始陆续恢复英中之间的直航,具体应该做哪些准备工作呢,可以和Tony一起来检查一下自己是否准备就绪!
英国直飞回国目录
一、英国直飞航线简介
二、英国回国政策
三、值机前准备部分
四、值机部分
五、海关部分
后记

一、英国直飞航线简介
英国直飞回国是在2022年8月份开始开启的,多家中国航司率先开始了自己的直飞计划,像国航、海航、东航、南航、首航等。目前班次相对还算比较多的,但是由于预约和购票的人数较多暂时还会有一些同学没有抢到票,可以移步到Tony的预约和购票篇去进行预约和买票哈!
️航线方面:
中国南方航空 CZ304 伦敦-广州 每周三
中国国际航空 CA938 伦敦-北京 每周一
中国国际航空 CA850 伦敦-上海 每周六
海南航空 HU754 曼彻斯特-北京 每周一
中国东方航空 MU552 伦敦-上海 每周五
首都航空 JD432 伦敦-青岛 每周五
二、英国回国政策
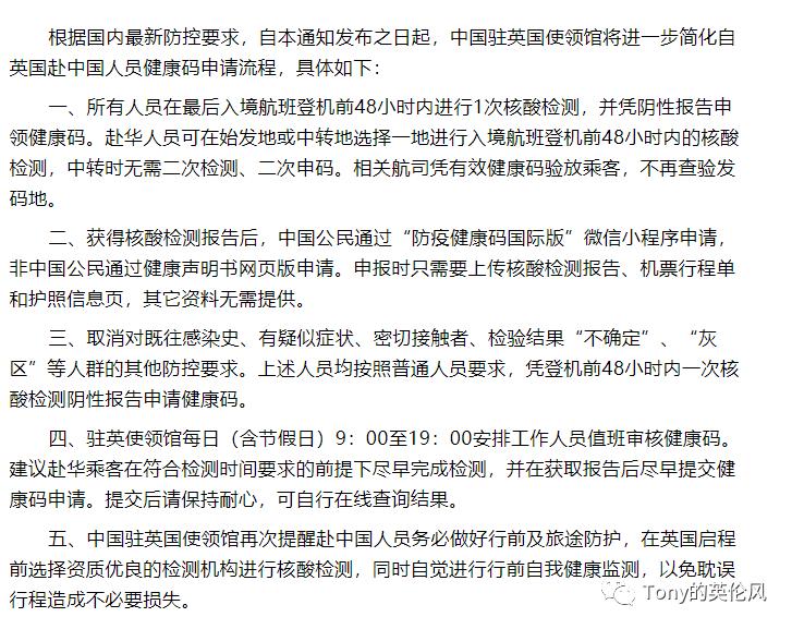
11.13 大使馆最新政策


来源:中国驻英国大使馆官网
政策解读
1. 取消入境航班起飞前需要完成48小时和24小时内两次核酸,只需要完成入境航班起飞前48小时内一次核酸即可 。
2. 取消中转地完成核酸检测并申请健康码的要求,即只需要保证始发地的核酸和健康码的有效期一直到转机航班出发前即可,保险起见建议大家48小时核酸的时间以最后中转入境中国的航班的始发时间往前推48小时即可。
例如:
如果我11月14日早上9点从英国出发,然后11月14日晚上7点的飞机飞往上海,那么我的核酸检测时间最早可以在11月12日的晚上7点以后做即可。
3. 取消康复者的要求,即只需要保证起飞前的核酸检测是阴性就可以放心回国,不用再担心假阳导致的需要在英国或者中转地待14天以后才能回国,大大简化了康复者流程,无需再和使馆进行康复者预审核工作了!
4. 驻英国大使馆的工作时间从24小时调整为9:00-19:00,如果在这个时间段之外的申请可能不会及时进行办理,建议大家做完核酸尽快进行健康码的申请工作!
5. 英国政府公布的新冠核酸检测机构清单:
https://assets.publishing.service.gov.uk/government/uploads/system/uploads/attachment_data/file/1085617/covid-private-testing-providers-general-testing-27-6-22.csv/preview
三、值机前准备部分
本部分主要以希斯罗机场为主进行介绍
具体流程如下:
1. 在办理值机前需要确认以下几件事情:
(1) 确认你的托运行李额的个数,如果不是留学生票基本只有一件托运行李额,留学生可以申请额外一件行李额,具体以航司官网信息为准!
(2) 确认托运行李额的公斤数,各个航司要求的最大公斤数各不相同 ,但是如果超过各航司标准就需要交超额行李费(如果只是超过2kg-4kg应该不会收费。一般航司规定是23kg,具体请以航司官网标准为准!)
(3) 确认手提行李个数, 手提行李个数为2个(包括一个背包+一个手提行李箱或者两个背包或者两个手提行李箱),如果超过这个行李额则无法带更多行李上飞机, 可能 需要在上飞机前进行行李箱重装❗️❗️❗️
(4) 座位是否需要提前购买?
由于需要填写海关黑码 ,可以提前通过电话、航司app或者航旅纵横app进行座位的预订工作。
(5) 需要提前多久去机场?
建议 提前3-4小时 到机场,一般值机柜台会在起飞前3-4小时开启,大家合理安排自己的时间!
(6) 是否需要打印文件?
目前只有 国航建议 打印 48小时核酸检测报告 , 其他航司暂未有其他安排。如果时间来不及电子版也可以。
(7) 是否有指定的核算机构?
目前只有首都航空指定了三家核酸检测机构,分别为 王药师、脉德和DNAnudge ,其他航司暂未指定核酸检测机构。
(8) 机场是否有打印店?
每个航站楼都有打印店,可以参考机场各设施位置指南。
(9) 各航司都在哪个航站楼?
中国国际航空 - 希斯罗T2航站楼
首都航空 - 希斯罗机场T3航站楼
中国南方航空 - 希斯罗T5航站楼
中国东方航空 - 希斯罗T4航站楼
海南航空 - 曼彻斯特T1航站楼
(10) 机上是否提供餐食?
目前就Tony所知,几大国内航司都只提供一些冷餐,没有热食,只有一些小零食和八宝粥一类的餐食,建议大家提前自备一些吃的或者在机场内的餐厅吃一些东西,可能会好一些!
(11) 起飞前3小时还没收到绿码怎么办?
联系电话: +86-10-12308
邮箱:lsfw_uk@mfa.gov.cn
主题注明“紧急求助绿码批复”
(12) 行李限重是多少?
大多数国内航司随身行李限重是5kg,最多可以到7-8kg;托运行李大部分是23kg每件,超过需要付超额费用,最大不能超过32kg。可以携带个人背包,目前暂时不检查背包重量。
四、机场值机部分
1.办理值机和安检
(1) 办理值机的时候需要准备的材料如下:
i. 本人的 护照
ii. 本人的 健康码,绿码 申请请参考 绿码申请指南
iii. 值机柜台和航站楼请以飞常准或者航司app为准 ✨
iv. 可能会用到 海关黑码 , 黑码 请参考黑码指南,请以实际情况为准!
v. 国内各航司可能会让在排队值机的过程中会让扫码做旅客承诺书的步骤,具体以航司要求为准。
vii. 国航需要填写知情书,网址:https://htdecl.chinaport.gov.cn/htdeclweb/home/pages/index/index.html
(2) ✨安检的注意事项:
首都航空:
A 伦敦机场安检要求单独拿出手提电脑、登机牌和护照,脱掉外套、高跟鞋和金属皮带等进行 X 光机和“裸体”安检门检查;
B 手提行李过检之前,行李内的所有液体、胶体、打火机、火柴等危险物品无论体积大小,必须全部放在一个 20*20cm 的塑料袋内单独过检,单个物品液体容积不得超过100ml;
C 对于锂电池的携带没有限制,仅要求不得托运;
D 允许旅客最多随身携带一个打火机或安全火柴上机。
中国国际航空:
为了确保托运行李的安全运输,您的托运行李必须包装完善、锁扣完好、捆扎牢固,能承受一定的压力,并应符合下列条件:
1.行李应锁好(有特殊要求除外)。
2.行李外部不得附插其它物品。
3.两件(含)以上行李不得捆为一件行李托运。
4.竹篮、网兜、草绳、塑料袋等不能作为行李外包装物。
5.我们建议您在您的托运行李上附加信息卡,内容包含但不限于您的姓名及联系电话,以便需要时,我们可以第一时间和您取得联系。
中国东方航空
请参考
https://www.ceair.com/global/static/Announcement/BaggageService/checkinluggage02/CheckedBaggage002/
中国南方航空(请参考网页中第7条)
https://www.csair.com/cn/tourguide/booking/orders/order/gjysztj/
海南航空(请参考行李运输限制部分)
https://www.hnair.com/lvxingxinxi/xlxx/stxl/
2. 免税店购买须知:
每个人最多只能购买 2条烟 和 2瓶酒 ,免税店购买的产品的行李袋不算在手提行李的范围内,大家可以放心购买,但也不要购买过多,否则不好携带!
3. 登机前的准备
(1) 需要出示 护照 和 登机牌 进行登机的准备工作,在这个环节会检查手提行李额, 如果超过 2件 行李额则需要 重装 行李! 完成这一步之后可进入登机的候机室等待登机。
(2) 值机过程中会有工作人员携带海关黑码的图片,可以提前填写 海关黑码 ,具体流程,请参考海关黑码指南

4. 机上是否有餐食和饮品?
部分国内航司没有餐食但是有饮品,可以自己带一些小零食或者机场里买点吃的来饱腹!
5. 最后大家注意看机场大屏幕显示的登机口,按时登机即可!
六、海关部分
1. 由于目前国内防疫措施的规定,每次 下飞机的人数受到了限制 ,一开始是前5排人下飞机,之后是6排人下飞机,最后是全体乘客下飞机
Tip: 建议各位可以购买比较靠前的座位,先下飞机有很多优势,我将在后文着重去讲解。
2. 下了飞机之后跟随人流前往核酸检测的填表柜台,在柜台我们需要 出示海关的黑码 (即 海关旅客指尖服务小程序上的黑码 ),然后会领到一张 核酸检测的确认单 ,我们需要填写姓名、时间等常规信息。表格上面写了检测的项目为 鼻子和咽喉 ,所以最终检测会进行这两项。
3. 之后我们需要准备海关黑码扫码先出第一道关卡,然后到达核酸检测信息确认柜台
Tip:走康复者通道的旅客可能在领取完核酸检测确认单后需要首先在出关卡前进行第一次核酸检测,一定注意!
4. 之后会到核酸检测信息确认柜台,需要 出示登机牌和护照以及我们填写的核酸检测的确认单 。等工作人员核对完信息后,会给我们一个 试剂瓶 ,这个试剂瓶就是我们核酸检测时会用到的试剂瓶, 一定妥善保管 !!!
5. 拿到试剂瓶之后我们需要拿着我们的 核酸检测的确认单 、 试剂瓶 前往核酸检测的场所,核酸检测的场所是在浦东机场室外的一个大房间内,目测有30多个柜台可以做核酸检测,但是实际可能上班的工作人员只有10几个,所以 早做检测就不用排很长时间的队 , 减小 排队时感染新冠病毒的 风险 。
6. 在 进入 核酸检测检测室 之前 我们需要出示我们的 护照、登机牌以及核酸检测确认单 ,然后就可以进入检测室进行核酸取样了。在此过程中我们需要将核酸检测的确认单以及试剂瓶给工作人员然后进行检测。在此过程中我们会首先进行鼻腔的核酸检测,我们 需要先将口罩拉到嘴的位置 ,防止嘴部受到感染。完成鼻腔的采样之后,我们需要将 口罩全部拉下 来进行喉咙取样, 此过程建议大家尽量憋气完成或者吸短气完成,这样可以降低感染风险 !
Tip: 这里的核酸检测真的因工作人员的心情而定,有的人手法非常轻柔,相反有的人下手非常狠,凶狠到会把你的喉咙捅出血,捅鼻子能疼到你流泪,所以大家在做检测前一定要做好心理建设!
7. 核酸检测完成之后我们大部分的流程基本上就结束了,之后就是正常的出关流程了,先到 海关柜台排队出关 , 提前准备好护照 。我们需要把护照提交给工作人员,然后此过程中需要 摘下口罩盯着摄像头来完成人脸识别 。完成这一步之后,等着海关盖完章基本的流程就结束了。
Tip: 在摘口罩的过程中建议屏住呼吸,因为该过程时间很短,等到人脸识别结束后再戴上口罩即可!
8. 完成这一步就可以去取托运的行李了,我们可以 查看航旅纵横或者芬航的APP 来查看对应的行李传送带的编号和位置,当然由于转机人数很少,跟着人流基本上就可以找到了!
9. ( 选择性 ) 取完行李后,如果之前有在英国进行过行李分运的朋友可以去海关出口旁边的进出境旅客行李物品申报柜台领取一张 进出境旅客行李物品申报单 进行行李申报,如果没有在英国进行行李转寄的朋友就不需要这个步骤了!
进出境旅客行李物品申报单的填写方法如下图:

图片来自互联网
其中我们 无需填写具体金额,同时将数量改为一批即可 ,不需要写具体数量
10. 领取完行李之后就可以出海关了,之后我们需要根据我们的居住地去不同的地方 进行排队填写信息 ,地点主要分为 上海本地、江浙以及非上述三个地区 。然后我们会来到 不同字母命名的区域 ,之后我们需要 扫描每个区域上给出的二维码 ,填写 机场入境旅客信息 (这个和我们 之前填的黑码不是一个东西 ,需要重新填写才能之后上车去旅馆!),填好之后会生成以下截图:

11. 完成这一步之后我们就会被带到不同的上车等候区域准备上车了,在此之前会先到一个柜台完成护照信息的审核工作,然后 会上交我们的护照 ,之后会在我们到达宾馆之后收到,所以无须担心。
12. 等我们 上车前需要出示机场入境旅客信息二维码 ,然后 到达宾馆 之后我们需要根据工作人员指引 扫描宾馆内的二维码填写入住的信息 即可去办理入住啦!
Tip:每个酒店的环境、价位、地理位置以及能否配送外卖和快递的要求都各不相同,所以能不能抽到好的酒店就看大家的运气啦!
后记
英国直飞航线复航对在英的留学生来说是今年最大的好消息了,希望之后外航也能尽快恢复中英之间的航线,方便更多留学生回国!
目前该攻略主要以首航的攻略为主,会定期根据航班的具体情况进行进一步更新,希望可以帮到每一个回家的朋友!
-End-
欢迎星标Tony的英伦风,不错过重要新闻和资讯

Tony的英伦风为朋友们分享一些去英国以及回中国的攻略以及一些英国的日常生活分享,希望大家可以喜欢!
公众号
喜欢本文的朋友欢迎点赞、收藏、打赏或者点一个在看,分享该内容给更多朋友,你们的支持是我坚持写下去的动力,感谢大家的支持!
其他问题可以咨询小编

题记
异乡大疫连烽火,万金难换赴归途。
群情愈坚破重阻,尽数乘云落故土!