2 月 6 日记者从相关部门获悉,为充分发挥各级公共就业服务机构的作用,确保疫情防控期间就业服务不断线,贵州省人力资源社会保障厅发布全省详细人社部门线上联系方式,让求职招聘线下转线上。

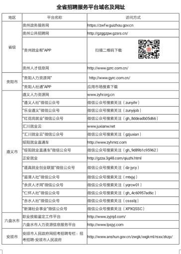
为减少人员聚集,阻断疫情交叉传染,目前全省 " 春风行动 " 现场招聘活动已暂停,为在疫情防控期间持续为求职者提供岗位信息,及时梳理发布全省招聘服务平台,省、市、县充分运用贵州公共招聘网、贵州人才信息网、各地人力资源市场网站、微信公众号、APP 等媒体,推广线上招聘,开展网络招聘会,推行远程面试,着力打造 " 就业服务不打烊 网上招聘不停歇 " 的服务模式。
在疫情防控期间,各地暂停各类线下职业培训工作,积极引导各类劳动者通过贵州广电网络 " 农民全员培训视频点播系统 ",居家点播观看学习疫情防控知识和技能知识。市、县结合当地实际开展线上培训,可将合格的线上培训机构,纳入各地补贴性培训机构目录,明确培训学时和资金补贴等培训政策。
同时,运用公共就业服务信息化平台,全面推行 " 网上办、掌上办 " 就业服务,引导群众通过 " 贵州就业帮 " 手机 APP、各地政务服务网办理就业失业登记、《就业创业证》申领等业务。条件允许的地方,可通过远程、邮寄等方式进行办理,对于确需当面办理的急件快件,允许各地采取预约等方式,在符合消毒防护管理相关规定的环境下安全、高效地进行办理。对因为疫情防控工作导致相关材料无法提供,影响业务办理的涉及民生的急件要件,在保证资金安全的前提下,可采取承诺制的方式予以先行办理,待疫情防控工作结束后及时核实、补充相关材料。
附:全省招聘服务平台域名及网址


贵阳日报融媒体记者 孙维娜