
根据《市场监管总局办公厅关于婴幼儿辅助食品生产许可有关工作的通知》要求,自2018年7月31日起,持有罐头、挂面、饼干、婴幼儿及其他配方谷粉等食品类别生产许可证以及未取得婴幼儿谷类辅助食品类别生产许可证的生产企业不得再生产婴幼儿辅助食品。
2018年7月31日前生产的符合食品安全国家标准和婴幼儿谷类辅助食品镉临时限量值(0.06mg/kg)等要求的婴幼儿谷类辅助食品产品,在保质期内可以继续销售。婴幼儿辅助食品的标签标识应按照相关的食品安全国家标准要求规范标注。

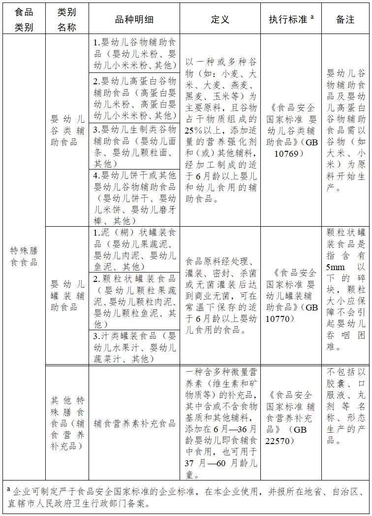
婴幼儿辅助食品是指供给6月—36月龄婴幼儿食用的婴幼儿谷类辅助食品和婴幼儿罐装辅助食品以及6月—36月龄婴幼儿及37月—60月龄儿童食用的辅食营养补充品。
婴幼儿辅助食品的生产许可分类为特殊膳食食品,其类别名称为:婴幼儿谷类辅助食品,类别编号为3001,包括婴幼儿谷类辅助食品、婴幼儿高蛋白谷物辅助食品、婴幼儿生制类谷物辅助食品、婴幼儿饼干或其他婴幼儿谷物辅助食品;婴幼儿罐装辅助食品,类别编号为3002,包括泥(糊)状罐装食品、颗粒状罐装食品、汁类罐装食品;其他特殊膳食食品(辅食营养补充品),类别编号为3003,包括辅食营养素补充食品等。
婴幼儿辅助食品生产许可食品类别目录列表

婴幼儿辅助食品标签应当按照《食品安全国家标准预包装特殊膳食用食品标签》(GB13432-2013)、《食品安全国家标准 预包装食品标签通则》(GB7718-2011)、《食品安全国家标准 婴幼儿谷类辅助食品》(GB10769-2010)、《食品安全国家标准婴幼儿灌装辅助食品》(GB10770-2010)、《食品安全国家标准 辅助营养补充品》(GB22750-2014)等标准要求规范标注。
新闻
链接
婴幼儿谷类辅助食品中镉的临时限量值定了
6月21日,国家卫健委发布了《关于婴幼儿谷类辅助食品中镉的临时限量值的公告(2018年第7号)》,将婴幼儿谷类辅助食品中镉的临时限量值制定为0.06mg/kg。

镉是一种存在于环境中的污染物。食物中的镉通常不会造成急性中毒,但是长期大量摄入可能会造成潜在的慢性损害。根据国际通行做法,我国已制定谷类、肉类、奶类等大宗食品中的镉限量标准,但除欧盟以外,国际食品法典委员会(CAC)、美国、加拿大、澳大利亚、新西兰、日本、韩国等均未对婴幼儿谷类辅助食品中镉限量作出规定。
近年来,我国婴幼儿谷类辅助食品需求增加。为了更好地保护婴幼儿健康,满足监管和生产需要,特制定我国婴幼儿谷类辅助食品中镉的临时限量值为0.06 mg/kg。该临时限量值是以联合国粮农组织和世界卫生组织食品添加剂联合专家委员会(JECFA)提出的健康指导值(暂定每月耐受摄入量25 μg/kg BW)为依据,利用我国近年来风险监测数据进行了相关研究确定的。婴幼儿谷类辅助食品每公斤镉含量不超过0.06毫克就是安全的。食品安全监管部门将依据此临时限量值进行监督管理,并依法采取相关措施。
来源 | 四川食品药品监管
