接上篇(银屑病与银屑病关节炎(上))
四,银屑病关节炎(PsA)的临床特征
跟其他关节炎病变一样,PsA患者表现为受累关节疼痛、超30分钟的晨僵、关节及周围组织肿胀。关节不适感在休息后加重,活动后缓解。手或足肿胀伴凹陷性水肿有时为PsA的起病特征。
在体格检查时,受累关节表现为应力性疼痛、关节线压痛以及关节积液。跟典型类风湿关节炎不一样,受累关节常常呈非对称性分布。而且PsA的关节压痛往往不重。

图1,关节受累的分布特征
PsA的关节表现形式非常多样宽泛。从孤立的单关节炎到毁损性关节病变,从外周关节到中轴关节,从骨关节本身到关节周围病变……
Moll 和Wright在1970年代根据银屑病关节炎临床特征,建立了它的分类框架。进一步研究证实,同一个病人可以有多个类型的银屑病关节炎临床特征,即重叠现象。而且有从单关节炎演化为多关节炎;而毁损性关节病变和脊柱关节炎风险随病程而增加。

图2,时间依赖的银屑病关节炎分类演化特征
1,远端关节炎,其特征为远端指(趾)间关节受累;

图3,远端指间关节突出,近端指间关节也有受累,但掌指关节正常

图4,注意掌指关节、近端指间关节没问题,仅仅远端指间关节受累
2,非对称性寡关节炎,即≤4个小关节和/或大关节受累,呈非对称性分布;

图5,PsA的非对称分布
3,对称性多关节炎,与类风湿关节炎类似,有时难以区分;

图6,跟RA类似的PsA
4,残毁性关节炎,其特征为畸形和破坏性关节炎

图7,毁损关节

图8,毁损关节X光

图9,此为图8毁损关节的细节放大
5,脊柱关节炎(spondyloarthritis, SpA),包括骶髂关节炎和脊柱炎;

图10,PsA病人的骶髂关节炎MRI表现
6,关节周围病变:
附着点炎;例如,跟腱、足底腱膜和骨盆骨的附着点炎(肌腱、韧带和滑膜附着于骨的部位炎症)。腱鞘炎;例如手部屈肌腱、尺侧腕伸肌或其他部位的腱鞘炎;

图11,跟腱的X光片表现,注意附着点有新骨形成

图12,箭头所指腕关节伸展肌腱炎,红色橙色提示周围充血征
指(趾)炎;其特征为全指或趾的弥漫性肿胀,常被称为“香肠指(趾)”

图13,手的腊肠指表现

图14,脚的腊肠趾表现
7,甲病变
PsA病人有甲凹、甲剥离、甲床角化过度和裂片形出血等表现。甲病变发生于80%-90%的PsA患者中;相比之下,不并发关节炎的银屑病患者中甲病变的发生率为46%;银屑病性甲受累的严重程度可能与皮肤病和关节病变的范围和严重程度有关,并在有远端指间关节炎的患者中更常见。

图15,PsA病人指甲的顶针样改变

图16,难以跟指甲真菌感染区分的PsA病人指甲
8,眼部受累
跟其他慢性炎症性关节病变类似,可发生眼部炎症,例如葡萄膜炎和结膜炎。可隐匿地表现为视力受损,或急性疼痛性的眼睛发红。
五,银屑病关节炎患者的共存疾病
银屑病关节炎患者往往容易合并肥胖、代谢综合征、高血压、糖尿病、动脉粥样硬化、恶性肿瘤、慢性肝病、肺部疾病及精神障碍。这类合并症的存在显著增加其死亡率,尤其是心血管疾病死亡风险。
研究证实使用改变病情的抗风湿药(disease-modifying antirheumatic drug, DMARD)可以减少其死亡风险。有心血管保护作用的甲氨蝶呤上较为突出。但其肝脏副反应不可忽视。

图17,从接诊PsA病人之初就应重视心血管风险管控
六,银屑病关节炎的诊断
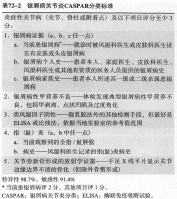
为早期诊断银屑病关节炎,目前普遍采用2006年国际银屑病关节炎分类研究组的分类标准(International Classification of Psoriatic Arthritis,CASPAR) .

图18,CASPAR的分类标准
然而好的诊断仍来自于鉴别诊断。比如跟类风湿关节炎的相互鉴别。多关节炎性的PsA跟类风湿关节炎较难区分。哪怕类风湿因子阳性也不能确凿的指向类风湿关节炎。虽然PsA往往类风湿因子阴性,但却比普通健康者有更多比例的类风湿因子阳性。所以单纯靠化验也不能截然区分。远端指间关节病变、非对称分布、皮肤和指甲的特征性改变、新骨形成等可以协助区分。
跟肠病性关节炎、中轴型脊柱关节炎鉴别也相对困难。好在两者同属脊柱关节炎谱系,治疗上的差异较小。
七,发病机制与治疗的简叙
遗传、免疫和环境因素均有参与银屑病和银屑病关节炎(PsA)的发病。目前发现重要发病通路有:
- 抗肿瘤坏死因子,即 抗TNF-a
- 白介素12和白介素23,即 IL-12和IL-23
- 白介素17,即 IL-17
- JAK-STAT 细胞信号通路
相对单纯的银屑病患者,PsA病人的病情偏重-----无论是症状本身的严重度,还是出现远期不良事件的风险都较高(见上述「银屑病合并症」)。因此治疗上较为积极。一般而言,甲氨蝶呤、环孢素是最常见的选择之一。而新的各种生物制剂和小分子靶向药物,比如
- 针对TNF-a 的依那西普、英夫利昔单抗和阿达木单抗、
- 针对IL-12和IL-23的 优特克单抗、
- 针对抗IL-17A 的苏金单抗、艾克司单抗
- 针对JAK的*制剂抑** 托法替尼
它们都有较好的疗效。改变了重症或难治性银屑病/银屑病关节炎的预后,可以说是里程碑式进步!
参考资料:
1,《Rheumatology》(第7版)
2,《Kelley and Firestein’s Textbook of Rheumatology》(第10版)
3,《Dermatology》(第4版,博洛格尼等著)
4,《Habif Clinical Dermatology 》(第6版本)
注意,图5来自http://www.advancedrheumatology.net/service/psoriatic-arthritis-treatment/