“吉人金控俱乐部项目库”
项目主体:国瑞投资及其基金子公司。
项目一:

项目二:


项目三:

项目四:

项目五:

项目六:

项目进展:
项目一成功首发,项目五确认中标。
项目合作:
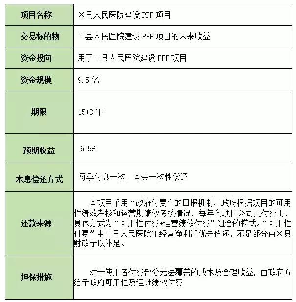
项目三为××省库医院项目,15+3年,11亿,资金收益6.5,欢迎银行对接合作。对接请联系Alice(微信号:18522113287)。
项目七:××某地级市,棚户区改造项目,人大决议可行性财政缺口补贴,8年,14亿,劣后资金2成。寻求机构合作优先级资金。
项目四资金已有意向合作单位。
“吉人金控俱乐部大数据研究中心”
一.一周采购中标信息(一线城市)
二.一周PPP聚焦5例
三.一周要闻
(一)中央1号文件:改革财政支农投入机制 推广政府和社会资本合作
四.一周采购动态
(一)*党**政部门不得采购未过审产品及服务
(二)中直采购中心发通知明确评审专家劳务报酬
五.一周热点资讯
(一)热点直观图
(二)热点资讯
1. 福建省在两个领域强制应用PPP模式 并率先在全国启动PPP工程包
2. 贵州省大力推广运用政府与社会资本合作(PPP)模式
一.一周采购中标信息(一线城市)

二.一周PPP聚焦5例
-
2017年1月19日,国务院办公厅印发《关于促进开发区改革和创新发展的若干意见》(国办发〔2017〕7号),明确提出:推进开发区建设和运营模式创新。引导社会资本参与开发区建设,探索多元化的开发区运营模式。支持以各种所有制企业为主体,按照国家有关规定投资建设、运营开发区,或者托管现有的开发区,享受开发区相关政策。鼓励以政府和社会资本合作(PPP)模式进行开发区公共服务、基础设施类项目建设,鼓励社会资本在现有的开发区中投资建设、运营特色产业园,积极探索合作办园区的发展模式。支持符合条件的开发区开发运营企业在境内外上市、发行债券融资。充分发挥开发区相关协会组织作用,制订开发区服务规范,促进开发区自律发展。(来源:财政部政府与社会资本合作中心)
-
2月7日,记者从内江市财政局获悉,该市积极推广PPP模式并广泛运用于公共服务领域。据了解,近年来,当地已相继出台了PPP工作的实施意见、PPP项目管理办法、财政支持PPP工作有关补助政策、社会资本遴选办法等配套文件。在此基础上,政府与社会资本项目有序推进,全市已落地的8个PPP项目中,被全球、全国纳入示范项目共4个,其中市中区黄河湖环境综合整治项目被成功入选全球基础设施中心项目库,四川健康职业学院被成功纳入国家第二批PPP示范,市中区建筑垃圾处理及再生资源利用项目、资中县两河口水库项目被成功纳入国家第三批PPP示范。(来源:四川日报)
-
为切实做好宿迁市传统基础设施领域PPP 项目工作,进一步加强储备和推介,建立并完善PPP项目库,市发展改革委围绕水利、环境保护、农业、林业、交通、重大市政工程等领域,积极组织相关部门加强项目储备。截至2017年1月,全市在建和拟建的泗洪县城市生活垃圾焚烧发电项目、宿迁市山洼人家旅游环境整治工程、宿迁市三台山森林公园衲田花海生态旅游区、沭阳县南部新城生态湿地旅游示范区、泗阳县农村生活污水处理设施建设工程等13个项目已纳入国家重大项目PPP储备库,计划总投资97.8亿元,预计吸引社会资本70亿元以上。(来源:沭阳网)
-
2016年以来,轨道交通及高速公路领域PPP合作项目全面开花,中国中车、中国中铁、隧道股份等多家公司公告中标该领域PPP项目。业内人士表示,社会资金的进入大力推进轨道和高速公路基础设施建设,相关公司将受益于这轮PPP投资盛宴。(来源:中国证券报)
-
大华股份2月7日接受鹏华基金、国海富兰克林基金等5家机构调研时透露,公司目前已拥有几百人的专业团队来负责PPP项目的整体运作,并在全国设立大区销售,主要覆盖的有广西、*疆新**、贵州、*藏西**、江苏、浙江等区域。公司表示,后续基于PPP项目批量规范化运作的需要,不排除适时考虑PPP项目证券化+ABS的模式的可能。公司表示,目前来看公司PPP项目运作的资金压力不大,后续,基于PPP项目批量规范化运作的需要,我们也将适时考虑PPP项目证券化+ABS的模式,充分借助社会资本的优势来发挥资金杠杆的使用效率,但现阶段来看,PPP项目还处在创新拓展期,希望通过构建更多高品质的标杆项目,积累运作经验提高业务团队综合作战能力,促进各区域PPP项目规模化应用。(来源:中国证券网)
三.一周要闻
(一)中央1号文件:改革财政支农投入机制 推广政府和社会资本合作
近日,《*共中**中央 国务院关于深入推进农业供给侧结构性改革 加快培育农业农村发展新动能的若干意见》发布,明确提出:改革财政支农投入机制。坚持把农业农村作为财政支出的优先保障领域,确保农业农村投入适度增加,着力优化投入结构,创新使用方式,提升支农效能。固定资产投资继续向农业农村倾斜。发挥规划统筹引领作用,多层次多形式推进涉农资金整合。推进专项转移支付预算编制环节源头整合改革,探索实行“大专项+任务清单”管理方式。创新财政资金使用方式,推广政府和社会资本合作,实行以奖代补和贴息,支持建立担保机制,鼓励地方建立风险补偿基金,撬动金融和社会资本更多投向农业农村。建立健全全国农业信贷担保体系,推进省级信贷担保机构向市县延伸,支持有条件的市县尽快建立担保机构,实现实质性运营。拓宽农业农村基础设施投融资渠道,支持社会资本以特许经营、参股控股等方式参与农林水利、农垦等项目建设运营。鼓励地方政府和社会资本设立各类农业农村发展投资基金。加大地方政府债券支持农村基础设施建设力度。在符合有关法律和规定的前提下,探索以市场化方式筹集资金,用于农业农村建设。研究制定引导和规范工商资本投资农业农村的具体意见。对各级财政支持的各类小型项目,优先安排农村集体经济组织、农民合作组织等作为建设管护主体,强化农民参与和全程监督。(来源:财政部政府与社会资本合作中心)
四.一周采购动态
(一) *党**政部门不得采购未过审产品及服务
近日,国家互联网信息办公室发布了《网络产品和服务安全审查办法(征求意见稿)》(以下简称意见稿),向社会公开征求意见。意见稿明确提出,*党**政部门及重点行业须优先采购通过网络安全审查的网络产品和服务,不得采购审查未通过的网络产品和服务。
网络产品和服务的安全性、可控性可以直接影响用户利益、甚至关系国家安全。记者了解到,为了提高网络产品和服务安全可控水平,防范供应链安全风险,维护国家安全和公共利益,事实上,早在2014年5月,国家网信办就曾宣布,中国将推出网络安全审查制度,目的是为维护国家网络安全和保障中国用户合法利益。全国人民代表大会常务委员会于2016年11月7日发布的《网络安全法》中明确,关键信息基础设施的运营者采购网络产品和服务,可能影响国家安全的,应当通过国家网信部门会同国务院有关部门组织的国家安全审查。而本次国家网信办发布的意见稿中,进一步明确了网络安全审查是通过将企业承诺与社会监督相结合,第三方评价与政府监管相结合,并将实验室检测、现场检查、在线监测和背景调查几个方法相结合来进行的,审查对象主要包括网络产品和服务及其提供者。
意见稿还明确了网络安全审查的具体内容,主要包括以下5类风险:产品和服务被非法控制、干扰和中断运行的风险;产品及关键部件研发、交付、技术支持过程中的风险;产品和服务提供者利用提供产品和服务的便利条件非法收集、存储、处理、利用用户相关信息的风险;产品和服务提供者利用用户对产品和服务的依赖,实施不正当竞争或损害用户利益的风险;其他可能危害国家安全和公共利益的风险。
意见稿还指出,网络安全审查针对的是关系国家安全和公共利益的信息系统使用的重要网络产品和服务。所以,并不是所有的网络产品和服务都需要经过网络安全审查。
意见稿还明确了网络安全审查的范围。除了*党**政部门及重点行业外,金融、电信、能源等重点行业主管部门也需要根据国家网络安全审查工作要求,组织开展本行业、本领域网络产品和服务安全审查工作;关键信息基础设施运营者采购的网络产品和服务,可能影响国家安全的,也应当经过网络安全审查。
除此之外,国家网信办还通过本次发布的意见稿表示,将会同有关部门成立网络安全审查委员会。网络安全审查办公室会具体组织实施网络安全审查,负责审议网络安全审查的重要政策,统一组织网络安全审查工作,协调网络安全审查相关重要问题。网络安全审查委员会聘请相关专家组成网络安全审查专家委员会,在第三方评价基础上,对网络产品和服务的安全风险及其提供者的安全可信状况进行综合评估,并会根据国家有关部门要求、全国性行业协会建议、市场反映和企业申请等,组织第三方机构、专家对网络产品和服务进行网络安全审查,发布或在一定范围内通报审查结果,还会不定期发布对网络产品和服务提供者的安全评估报告。而网络安全审查中的第三方评价工作是由国家统一认定网络安全审查第三方机构来承担的。(来源:中国政府采购报)
(二)中直采购中心发通知明确评审专家劳务报酬
近日,中直采购中心印发《关于由采购人支付集中采购目录外项目评审专家劳务报酬的通知》,给中直机关采购单位支付专家劳务报酬提供参考依据。2016年11月18日,财政部颁发《政府采购评审专家管理办法》,该办法第二十三条规定,“集中采购目录内的项目由集中采购机构支付评审专家劳务报酬,集中采购目录外的项目,由采购人支付评审专家劳务报酬”。
《通知》明确,自2017年1月1日起,委托中直采购中心组织的项目,在采购过程中有评审、技术论证、质疑处理、踏勘、摆样等活动需要邀请评审专家并向专家支付劳务报酬的,委托项目属于集中采购目录内的,由中直采购中心支付专家劳务报酬;委托项目属于集中采购目录外的,由委托项目的采购人支付专家劳务报酬。
2016年,中直采购中心在为采购人提供专业化服务方面做了许多有益的尝试。据中直采购中心主任韩晓非介绍,中直采购中心依据《政府采购法》的相关法律法规,在借鉴部分省市采购中心经验的基础上,结合中直机关采购工作的实际情况,研究编写了台式计算机、办公家具、电梯、印刷(期刊)、物业管理5个品目的《采购需求编制指南》,并提供电子版,供采购单位参考使用。据了解,下一步,中直采购中心还将继续研究编写其他品目的采购需求编制指南,给采购人提供更加规范优质的服务。(来源:政府采购信息报)
五.一周热点资讯
(一)热点直观图

依据图中所示,本周的资讯热点话题分布较为平均,呈现六块热点,整合图中显示的热点分布情况,可以整理出以下三个方面为本周的资讯热点:
1)财政局对于PPP模式推进的各项举措与汇报,如恩施市财政局:第二个PPP项目已完成咨询服务机构招投标工作、乌兰察布市财政局大力推广政府和社会资本合作PPP模式、呼和浩特市赛罕区财政局多方协作沟通 力促PPP项目顺利推进等;
2)各地方政府PPP项目顺利落地或是有序进行,如呼伦贝尔市2016年PPP项目有序推进、内江积极推广PPP模式等;
3)国家对于PPP模式的相关公示,如国家发展改革委PPP专家库首批专家名单公布、“十三五”专项规划:PPP成重要内容等。
(二)热点资讯
1. 福建省在两个领域强制应用PPP模式 并率先在全国启动PPP工程包
福建省日前制定出台管理办法,明确要求农村生活污水处理和生活垃圾处理两个领域的新建项目,必须强制运用PPP模式。据悉,此举意在充分发挥政府与社会资本合作PPP模式在公共服务建设领域的作用,克服个别地方有意规避这一创新模式的行为。
乡镇偏远地区污水、生活垃圾处理是当前农村社会事业发展的短板,不仅需要大量资金投入,而且要在管理机制进行创新。实际工作中,一些地方出于种种原因,对有利于资金投入与管理创新的PPP模式“敬而远之”,运用不广泛,社会资本进入难,使农村社会事业发展“最后一公里”的瓶颈始终难以打通。为此,我省对上述两个领域的新建项目建设模式进行了强制性规定,并在公共停车场领域明确规定,有现金流、市场化程度高、操作相对成熟的新建项目,要进行强制识别论证,符合条件的也要应用PPP模式。
针对这些短板项目“小而散”,单项推出难以形成规模效益,造成社会资本不感兴趣的问题,省财政厅、住建厅联合印发了有关鼓励社会资本投资乡镇及农村生活污水处理、生活垃圾处理、城市公共停车场PPP工程包的实施方案,对“小散”项目进行“打包”,采取整体招标、整体签约、整体设计、分期实施的办法,形成规模优势,吸引社会资本投入,保障项目招得来、能落地。
针对社会资本关切的投资回报等问题,文件规定,社会资本投入资本金内部收益率可按年化不超过10%测算,结合行业特点和利率水平适当调整,通过竞争方式确定;对民营资本投资占股超过50%的项目,PPP引导基金将通过股权、债权或股债结合方式对项目提供优先支持;同时,省级财政还对县(市、区)PPP工程包给予前期经费补助,符合条件的项目,补助上浮10%-20%,目的是引导财政支出方式由“补建设”向“补运营”转变。(来源:福建日报)
2. 贵州省大力推广运用政府与社会资本合作(PPP)模式
2013年国家推广运用PPP模式以来,贵州省迅速打基础、建机制、强宣传、推项目。围绕制度设计要“实”、项目推介要“强”、项目库建设要“全”、示范项目选择要“精”、示范项目跟踪服务要“快”、示范工作思路要“新”的工作思路推广运用PPP模式,成效显著。
一是着力推进顶层制度设计。贵州省于2015年建立了由常务副省长任总召集人的PPP省级联席会议制度,强力推进PPP工作。2015年6月,印发《省政府办公厅关于推广政府和社会资本合作模式的实施意见》,标志着PPP 工作迈入了新阶段。
二是全力推介PPP项目。贵州省以项目推介会、国家集中推介、集中开工等形式向社会强势推介PPP项目。截至目前,全省PPP项目库共有1334个项目,总计划投资 9412.79亿元。已签约项目82个,总投资305.99亿元,引入社会资本44.52亿元。
三是精心推选示范项目。全省有11个项目入选财政部组织推选的第二批示范项目,示范项目数列全国第六位,项目总投资达117.67亿元。同时组织评选出21个省级示范项目和集中开工项目,项目总投资达335.33亿元。
在当前我国城镇化和市场化提速、经济下行压力加大、地方政府债务问题显现的经济新常态下,PPP模式将成为贵州省公共服务领域建设运营的主要方式。据统计,目前全省PPP储备项目中,还有1252个项目尚在寻找社会资本合作方,涉及总投资 9105.8亿元。为促使这些项目落地实施,贵州省除进一步完善相关政策措施外,正在组建“省级+部门行业+地方”的省级PPP基金,以股权、债权的方式,支持引导各行业、部门、有条件的市县设立若干PPP子基金,专项投资PPP项目建设和运营。同时开展示范县示范项目推选工作,建立PPP奖补制度,还将在公路交通等行业领域建立省级财政扣款支付制度,为PPP项目规范实施保驾护航。(来源:财政部)
更多内容,请关注Alice金融思享汇:Alice_FIC