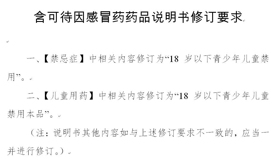
9月6日,国药监局发布了《关于含可待因感冒药说明》的公告 。将含有可待因的国民止咳药品,正式拉入 18 岁以下青少年儿童禁用的「黑名单」。

即:
为进一步保障公众用药安全,CFDA决定对含可待因感冒药说明书【禁忌症】、【儿童用药】项进行修订,要求相关药品生产企业依据《药品注册管理办法》的有关规定,于2018年11月5日前报省级药品监管部门备案,对含可待因感冒药的药品说明书进行修订,在“禁忌症”及“儿童用药”一栏中,相关内容必须修订为“18岁以下青少年儿童禁用”。

这并不是可待因药品第一次上「黑名单」了。其实,早在2017年可待因就被“拉黑”过一次,当时要求含可待因成分的药物12岁以下的儿童禁用,以及哺乳期妇女禁用。
而这次国家药监局的修订要求又将儿童用药禁用范围扩大到了18岁以下,这也加强了公众用药的安全性。

可待因成分,长期滥用可成瘾
可待因和*啡吗**是「兄弟」,都是从*粟罂**壳里提取出来的,又称甲基*啡吗**,是弱阿片类药物的一种,对于止咳效果非常好,疗效较为迅速,除了止咳还具有一定的镇痛作用。被广泛用于感冒药、止咳药、止咳溶液中。
宝妈奶爸们别觉得含可待因的药物离宝宝很远,根据国家药监局网站显示,含可待因的药品就有17种,以及40多个批准文号。分别有:
复方磷酸可待因口服溶液
氨酚双氢可待因片
磷酸可待因片
磷酸可待因注射液
磷酸可待因复方
磷酸可待因口服溶液(Ⅲ)
复方磷酸可待因溶液(Ⅱ)
酒石酸双氢可待因
可待因桔梗片
复方可待因口服溶液
复方磷酸可待因溶液
复方磷酸可待因片
复方磷酸可待因糖浆
磷酸可待因糖浆
磷酸可待因缓释片
酒石酸双氢可待因片
阿司匹林可待因片
如果长期滥用这类这类止咳药品,可引起依赖性和成瘾性,不恰当地使用可能会导致一些不良反应,比如极度嗜睡、意识混乱、呼吸抑制,甚至危及生命。
央视的焦点访谈曾报道过,一位沈阳的男青年对止咳水上瘾,在三年的时间里,花了上百万购买止咳水。

大部分药物的名称以及成分中会表明“可待因”字样,但也有标注“*粟罂**壳”“阿片粉”“樟脑酊”等字样来替代说明,含这类成分的药物同样需要爸爸妈妈们警惕起来。它们分别是:

除了国内的药品,海淘药品也不可掉以轻心,就像之前备受推崇的面包超人,也曾经含有这个成分。虽然日本官方发文更改了配方,但不排除部分代购手里有之前的存货,所以不可大意。

儿童用药父母需谨慎对待
在我国,虽然儿童用药的规范已经逐步越来越严格了,但是错误用药导致儿童受到伤害的事情依然时有发生:
2016年1月江苏省丹阳市一3岁幼童在当地卫生院输液过程中发生不适,后经抢救无效死亡。院方判定该幼儿死因为:过敏性休克。
2015年6月河南省新乡市一8岁男童因输液前没做皮试,输液半小时后,患儿面色苍白、嘴唇紫绀,抢救无效后死亡。
2016年11月广东省河源市东源县2名幼童因肚子不舒服,服用了一种壮语称为“麦皮麦”的草药熬成汤水后出现眼睛模糊和晕厥,致一名4岁女童死亡,另一名2岁男童经转往河源市人民医院救治后康复出院。
据统计,因用药不当,我国每年约3万儿童陷入无声世界,造成肝肾功能、神经系统等损伤的难以计数”!

一个又一个的悲剧的产生,让我们又是同情又是后怕,但愿我们的孩子不会再出现类似的悲剧。
孩子能否正确用药不仅仅是政府的责任,更是我们做父母的责任,作为父母,我们应当熟知儿童用药的常识,确保我们的孩子能够正确用药。
儿童用药五大基本准则
1.严格掌握适应证,精心挑选药物
选择药物时应严格掌握适应证,精心挑选疗效确切、不良反应较小的药物,特别是对中枢神经系统、肝、肾功能有损害的药物尽可能少用或不用。
2.根据儿童特点,选择给药途径
口服给药为首选,但要注意牛奶、果汁等的影响。
肌注给药要考虑注射部位的吸收状况,避免局部结块、坏死。
静脉注射虽然吸收完全,但易给患儿带来痛苦和不安全因素。
栓剂和灌肠剂对儿童较安全,但品种较少。儿童不宜使用含有刺激性较大的品种。

3.根据儿童不同阶段,严格掌握用药剂量
儿童用药,特别是新生儿、婴幼儿用药剂量应严格掌握,随着年龄增长,用药剂量应相应增加。目前儿童剂量的计算方法有年龄折算法,体重折算法,体表面积折算法等。
柚子习惯用体重折算法和年龄折算法来折算宝宝的用药剂量,下面分享给大家这两种方法:
1.按体重折算宝宝用药剂量
称量出宝宝准确的体重,其剂量的计算公式为:
体重(公斤)X每公斤体重规定用量=小儿每日用量
2.按年龄折算宝宝用药剂量
公式如下:
1~ 6个月:月龄数×0.6十3=体重(公斤)
7~12个月:月龄数×0.5十3=体重(公斤)
1 岁 以上:年龄×2十8=体重(公斤)
4.根据儿童生理特点,注意给药方法
根据儿童年龄不同阶段,采取适当的方法,特别是口服给药要防止呕吐,不能硬灌。

5.严密观察儿童用药反应,防止产生不良反应
儿童应激能力差,较敏感,易产生药物不良反应。含吡唑酮类的复方制剂(如氨非咖片、氨乃近、去痛片、散利痛片等)儿童使用易出现再生障碍性贫血和紫癜。滥用或过量长期使用维生素也会产生毒副反应。

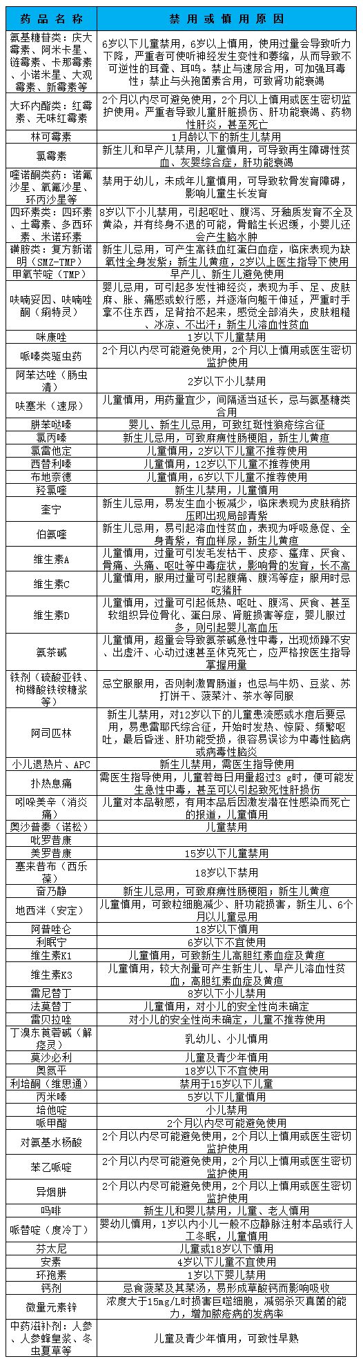
常见儿童禁用或慎用药物清单
为了防止爸爸妈妈为孩子用错药,柚子为大家整理了一份常见儿童禁用或慎用药物的清单,爸爸妈妈们可以把这篇文章收藏起来,以后给孩子买药的时候,可以参考一下这份清单再进行购买。
