
#本文仅代表作者观点,不代表IPRdaily立场,未经作者许可,禁止转载#
“国际商标布局工作做得好,有利于抢注的处理和应对,妥善处理和积极应对抢注商标,有助于国际商标布局的完善,可以起到良性的联动效应。”
来源:IPRdaily中文网(iprdaily.cn)
作者:刘航 超凡知识产权
一、餐饮行业近年发展概况
餐饮业是指在一定场所,对食物进行现场烹饪、调制,并出售给顾客主要供现场消费的服务活动。 [1] 餐厅、饭店、饮品店、蛋糕店、小吃店等等都是常见的餐饮行业的主要形式。随着消费者需求的多元化,加上近年来“新冠”疫情的影响,外卖、预制菜、周边产品等非传统形式也取得了显著发展。餐饮行业以其市场大、增长快、影响广、吸纳就业能力强的特点而广受重视,也是输出资本、品牌和文化的重要载体。虽然“新冠”疫情让不少餐饮企业遭遇衰退和倒闭,但也有一部分餐饮企业的业绩仍保持较大幅度增长,比如瑞幸逆袭成为门店数超过星巴克的独角兽企业。 [2] 从投融资的情况可以看出,餐饮行业今年仍然获得了大量资本的青睐。 [3] 例如:星期零Starfield在B轮融资中获得了1亿美元的融资金额,书亦烧仙草在战略融资中获得了超6亿元人民币的融资金额,舌尖英雄在B轮融资中获得了16亿元人民币的融资金额。
为了拓展市场、增强竞争力,或者为了做两手准备,不少餐饮企业都布局了海外市场或是准备布局海外市场。比如2018年9月,蜜雪冰城海外首店落地越南河内。最新数据显示,蜜雪冰城在越南门店数已超200家。除蜜雪冰城外,喜茶、奈雪的茶、益禾堂、霸王茶姬、鹿角巷等茶饮品牌也都在近几年将业务延伸到了海外。 [4]
二、餐饮企业国际商标布局的思路
国际商标的布局思路和国内商标的布局思路不完全相同,餐饮企业考虑应主要围绕三个核心关键词——“商标”、“品类”、“国家(或地区)”开展工作。
(一)选择布局的商标
选择在国际上进行布局的商标,优先考虑的是已经在国际上进行使用或者即将出口使用的商标,不一定是在国内已经申请或者已经注册的商标。由于商标专用权是有地域性的,所以在国内使用的商标和在国际上使用的商标,可以根据企业的发展规划、国内外消费者的不同喜好、文化、语言等因素的不同而有所不同。对于大部分企业而言,通常国内的核心商标和国际的核心商标是保持一致的,子商标可以根据需要灵活选择。同时,可以考虑布局在未来2-3年可能会在国际上使用的核心商标、子商标。
除了上述考虑因素外,餐饮企业在确定商标的过程中应避免出现餐饮行业的通用名称、对餐饮服务的品质、特点的描述,或者日常通用语,以减少被审查员判定为缺乏显著性而驳回申请的风险。另外,还需要考虑拟布局的国际商标是否有明显的无法确权的风险,例如:商标中的文字是否在当地国家或地区有不良含义,是否违背当地国家的文化和信仰等等。为了提高国际商标的通过率,在选择商标阶段可以提前进行查询检索,尽量避免与在先商标的冲突。
(二)选择布局的品类
餐饮企业在国内布局品类时建议重点按照核心经营内容,可能涉及领域或产生混淆领域,淡化商标显著性或减损商业价值领域,*化丑**商标、贬损市场声誉领域这四个维度进行考量,甚至有些企业会选择对核心商标进行更多类别的保护。但是在国际布局类别时,结合国际商标的管理难度和预算压力(通常国际商标相较于国内商标花费更高),申请过多的类别对于大部分企业未必具有可操作性。因此,建议餐饮企业考虑选择在海外布局已实际涉及的核心类别和相关类别即可。餐饮企业通常可以结合自身的实际情况和产业链布局需要,按照如下顺序分批或者选择其中部分进行布局保护。
核心类别

其他需要注意的是,虽然大部分国家采用的都是尼斯分类,但是在某些类别或商品服务项目上仍然存在差异,如果企业在申请国际商标时没有注意提前按照各国或地区分类规则进行调整,那么有被当值审查员下发驳回通知的风险。
(三)选择布局的国家或地区
国际商标最重要的作用之一是为企业的国际市场活动保驾护航,所以餐饮行业的企业在选择布局国家或地区时,应优先考虑已经实际涉及或即将涉及的。同时,国际商标申请核准往往需要1-2年左右的周期,如果在申请过程中遇到不顺利的情况,还会延长这个周期至3-5年,甚至更长的时间,所以建议企业遵循“市场未动,商标先行”的原则,尽量提前布局目标国家或地区,避免产生不必要的法律风险和经济损失。
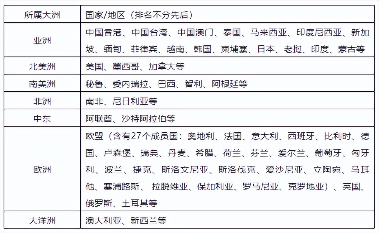
由于餐饮行业受饮食文化、饮食习惯的影响较大,因此除了上述优先考虑的因素之外,餐饮企业通常会优先考虑布局华人华侨人口较多的国家或地区,中国留学生选择的留学热门国家或地区,中国游客选择的境外旅游热门国家或地区,以及处于国际交通要道的国家或地区。笔者综合网络查询的数据和代理经验,梳理出如下布局热门的国家或地区,供餐饮行业的企业参考。 [5]

当然随着中华美食的国际化,受到越来越多国际友人的喜爱,加之餐饮行业的新兴变化不仅仅局限于传统形式,因此国际商标布局国家和地区的思路可以随着企业的发展需求进一步扩大。
三、餐饮行业国际商标布局案例
笔者选取了一家在餐饮行业内比较有代表性的企业“海底捞” [6] ,通过全球商标数据库进行查询和整理 [7] ,从商标、品类及国家或地区这3个核心角度进行国际商标布局的分析,希望能够为读者带来一些思路和方向。
(一)国际商标图样的选择
根据查询和梳理的结果,“海底捞”的商标图样布局具有多样化的特点。
1、单独申请核心商标元素——图形元素(如:

)、字母元素(如:

)、汉字元素(如:

、

),以便适应多种场合的灵活使用或者组合使用。
2、根据具体的使用需要,布局多种组合形式的商标,例如:

(横版组合)、

(竖版组合)、

(3个元素的组合)。
3、核心商标的不同字体或者不同设计,以符合多种场景的使用需要和审美需要,例如:

、

、


、

、

、

。
4、便于当地消费者识别和记忆,专门以当地语言进行商标的布局,如:

(“海底捞”的韩语读音)。
5、产品系列商标,例如:

、

、

、

等。
(二)国际商标涉及的品类
根据查询和梳理的结果,“海底捞”国际商标涉及的类别一共有13个类别,其中最核心的类别就是第43类,也是申请量最多的类别。申请最多的五个类别依次是:第43类(餐厅,餐馆等),第30类(食品佐料等),第35类(商业经营、管理等),第32类(啤酒饮料等),第29类(食品鱼肉等)。整体的大致分布情况如下表。

(三)国际商标涉及的国家或地区
根据查询和梳理的结果,“海底捞”国际商标布局超过了50多个国家或地区,涉及了亚洲、北美洲、南美洲、非洲、中东、欧洲和大洋洲。其中申请量(仅统计了单国申请方式的情况,未计入马德里指定的具体国家/地区情况)最多的15个国家/地区为:中国台湾、柬埔寨、印度、新加坡、美国、印度尼西亚、韩国、马来西亚、中国澳门、澳大利亚、英国、加拿大、新西兰、菲律宾和越南,大致情况请见下表。

四、餐饮企业商标在国际上被抢注的情况及应对策略
(一)餐饮企业商标在国际上被抢注的情况
由于商标专用权具有地域性的法律特点,在国内已经申请注册的商标,在其他国家或地区不必然受到当地的法律保护。只有根据当地的法律规定提交并审查通过之后的商标才能受到当地法律的保护。因此国际上常常发生国内知名品牌被抢注的情况。茶颜悦色商标“

”、 一点点商标“

”在菲律宾被当地个人抢注,杨国福商标“

”在新西兰被当地个人抢注,佩姐老火锅商标“

”在澳大利亚被当地公司抢注,还有在秘鲁被批量抢注的商标——“海底捞”、“金龙鱼”、“恰恰”、“三只松鼠”、“思念”、“安井”、“维他奶”等品牌被一个国内的个人抢注。国内知名餐饮企业的核心商标在国际上被抢注已屡见不鲜、层出不穷。
(二)国际商标被抢注的应对策略
国内知名餐饮企业的品牌在国际上被抢注的现象频发,无法从根源上杜绝,也没有一劳永逸的方式去发现并处理掉所有的抢注问题,而抢注通常会给品牌真正的创造者造成不同程度的经济损失和法律风险。如果抢注人不仅抢注了国际商标,而且进一步还在抢注商标的国家或地区对该商标进行使用、运营,那么带给原品牌所有人的损失就不单单是经济上的损失,还可能给品牌带来声誉上的负面影响。因此建议国内企业积极面对国际上的抢注商标问题,捍卫自身权益,震慑已有的或者潜在的恶意抢注人。
1、提前做好国际商标的布局
“市场未动,商标先行”是商标和品牌保护意识的首要原则。一方面原因是国际商标从申请到注册通常存在1-2年的周期,即使是在审查速度较快的国家/地区,并且在申请过程顺利的情况下,也往往需要6个月左右的时间,审查速度较慢的国家/地区甚至会需要超过3-4年的时间周期,在商标没有注册的情况下进行使用,法律风险和经济风险都难以控制;另外一方面原因是拥有较早的申请日或者在先的商标权利,对于国际商标维权、海外谈判来说,无疑能掌握更多的主动权。更重要的是,目前大多数国家/地区的商标注册保护都采用申请在先的原则,因此提前做好国际商标的布局就是成本最低、耗费时间最少的维权方式。
2、重视日常的监测预警工作
商标监测是维护商标权利的重要方式之一,即商标权利人在各个国家/地区的商标公告中持续关注、寻找与自己注册商标相同或近似的商标。通过商标监测,商标权利人可以及时发现他人的抢注或模仿行为,以便采取适当措施制止他人“傍名牌”的行为,维护企业品牌形象和自身权利。
3、收集和保存使用证据
能否提供商标的有效在先使用证据和商标的在先权利证明是商标维权案件中的重要环节,也是商标谈判协商中的重要筹码,甚至在很大程度上决定了抢注案件能否顺利处理。因此建议国内企业在日常商标管理和维护中,重视商标的规范使用以及有效证据的保存和归档。国内餐饮企业可以重点关注和收集如下证据情况:
(1)企业在全球所享有的在先商标权或其他的在先权利,如著作权、域名、姓名权、肖像权等;
(2)企业在商标争议案件当地或者其他国家的使用证据,如:餐厅门店及店员营业照片、餐厅营业收入、菜单或价目表、广告、宣传单、相关产品的照片等等,其中当地国家/地区的证据最为重要;
(3)证明商标在当地国家/地区或者国内或者其他国家/地区的驰名度的证据,如:驰名商标的相关证据等,其中当地国家/地区的证据最为重要;
(4)证明对方是恶意抢注的证据,如商业合作关系证明文件、来往邮件等等。
4、积极维权
国内餐饮企业在没有遭遇到商标被抢注的情况时,可以考虑按照上述3点建议着手工作。当发现商标已经被抢注了之后,可以结合抢注商标所处的不同阶段以及当国/地区的法律制度采取针对性的处理方式,争取商标权利。
当抢注商标递交申请之后,仍然处于审查阶段,还未获得注册时,企业可以对其提出第三方审查意见,如果该意见最终获得了审查员的认可并采纳,那么审查员会主动驳回该商标的申请。采用第三方审查意见制度的代表国家有俄罗斯、韩国等。当抢注商标进入异议公告期之后,企业可以在异议公告期结束之前对抢注商标提出异议申请,阻止该商标被核准注册。如果抢注商标已经注册成功了,企业可以尝试以“恶意抢注”、“无正当理由,连续3年或5年(根据具体国家的规定)未使用商标”等理由启动无效宣告或者撤销的方式处理抢注商标。
除了上述法律途径,企业还可以采用多种方式搭配的“组合拳”对抢注商标进行打击,比如:向抢注人发律师函警告、谈判协商、寻求政府或行业协会的帮助等等。
五、结束语
随着经济全球化的发展和餐饮文化的出海,餐饮企业应增强知识产权国际保护意识和国际布局意识。国际商标布局和抢注应对像是建筑堡垒的两方面工作,既要开疆扩土,又要注意维护和修缮。这两方面的工作也是相辅相成的,国际商标布局工作做得好,有利于抢注的处理和应对,妥善处理和积极应对抢注商标,有助于国际商标布局的完善,可以起到良性的联动效应。餐饮企业的国际商标布局保护和抢注应对是个系统的工作,希望上述探析可以帮助企业加护发展,少走弯路。
参考资料:
[1]来源:《国民经济行业分类注释》
[2]来源:红餐网,《2022餐饮行业私域运营白皮书》发布,直击餐饮老板的最大痛点,网址http://www.canyin88.com/zixun/2022/07/28/88104.html[3]数据来源:红餐网2022年1-5月餐饮行业投融资事件
[4]来源:新茶饮“淘金”东南亚,海外战场会是新出路吗?,网址http://www.canyin88.com/zixun/2022/06/14/87655.html[5]数据参考来源:华人最多的20个国家,网址https://baijiahao.baidu.com/s?id=1710613444593296875&wfr=spider&for=pc[6] “海底捞”指四川海底捞餐饮股份有限公司
[7]数据来源:全球商标数据库IPSensus(数据结果,仅供参考)
(原标题:餐饮企业国际商标布局及抢注应对策略探析)
来源:IPRdaily中文网(iprdaily.cn)
作者:刘航 超凡知识产权
编辑:IPRdaily赵甄 校对:IPRdaily纵横君