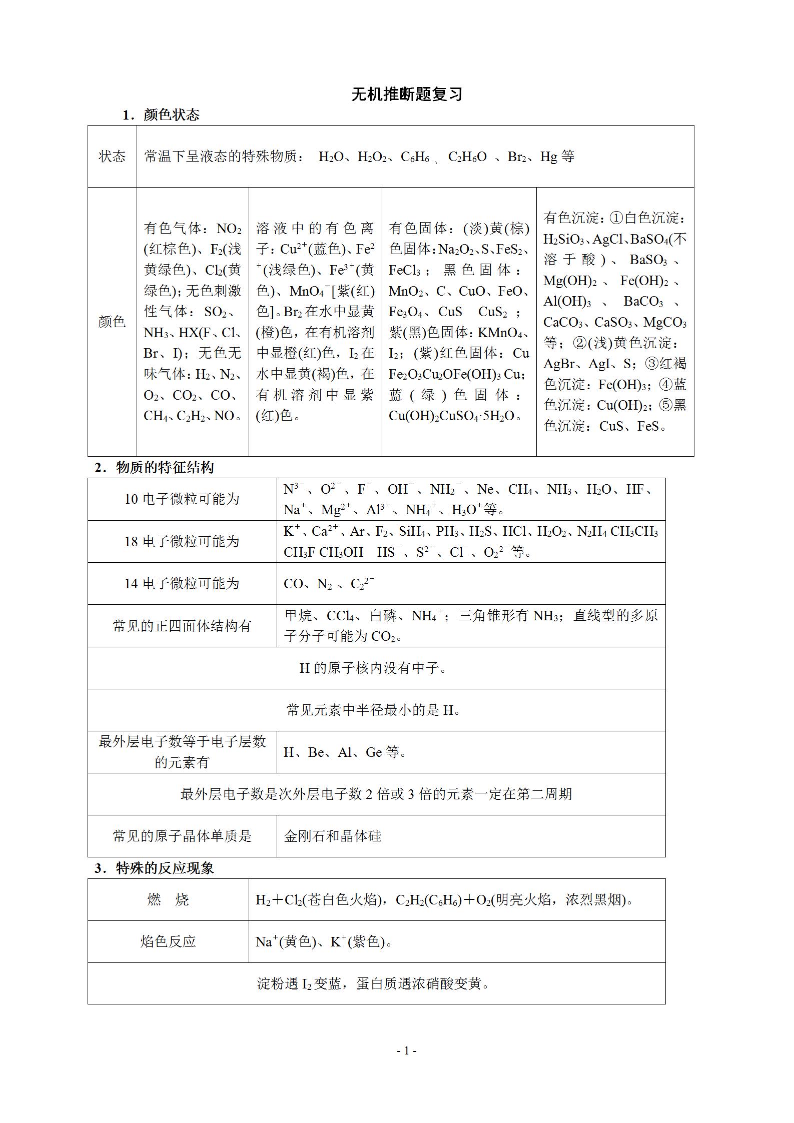
无机推断题集元素及其化合物知识、基本概念和基本理论等知识为一体,具有考查知识面广、综合性强、思考容量大的特点。
首先你需要掌握这类题型相关的知识,再通过做题就容易理解背后的原理了
推断题解题技巧:看其颜色,观其状态,察其变化,初代验之,验而得之。解实验题:看清题目要求是什么,要做的是什么,这样做的目的是什么
这里整理了一份《高中化学无机推断真题》,建议大家收藏打印一份,刷透这些,搞定无机推断题型!
如果大家有高中学习上的问题,可以和学姐说,我会针对性的给大家一些建议, 还有清华北大学长学姐总结的《直击高考漏洞》感兴趣的同学可以通过私信领取,包含高中三年重要考点以及各科的 解题技巧,学习方法。还有数学“选题秒杀技巧”、“十分钟搞定选择题”、” 解析几何必杀技”、物理“玩转电磁场”等等!
私信我发送“技巧”统一领取, 还可获赠一次学业评估分析及秒杀技巧体验课!






