来源:医学界临床药学频道
大家去超市买东西之前,想必都会先看看商品的生产日期和保质期。但很多人吃药的时候,从来不看药品效期。这是一个可致命的坏习惯!
很多人觉得:药品保质期一般都有个两三年,一般情况下是不会有问题的,过期了只要外观颜色不变,也不会有太大的影响。
是真的吗?
!错!
“我怕她憋死过去!”
据报道,近日某120急诊就医接诊了一位特殊的“红”人,全身通红,猛一看怪吓人的,仔细一看,从头皮到脚底都是红色的皮疹。一番问诊,原来是感冒一周了,自己翻出家中的头孢地尼分散片和阿莫西林(已过期2年)吃了。起初出了部分皮疹没当回事,又服用了西替利嗪片抗过敏,结果皮疹越来越重,就变成一个“红人”了,且憋气的表现加重。一起过来的邻居说:“我怕她憋死过去。”

经过皮肤科医师会诊,考虑是那些过期的抗生素引起的药物性皮疹可能性大。
药物性皮疹是常见的药物过敏反应。大多数药物过敏为轻症药疹,极少数药物过敏会呈现像大疱性表皮坏死松懈型药疹一样的重症药疹。
是不是还觉得这不可怕?如果上面这位“红人”还是不能引起您的警惕,那就请接着看下去
。
28岁壮小伙吃了一颗药,皮肤过敏犹如Ⅱ度烧伤
前阵子,一名28岁小伙在服用卡马西平后出现重症药疹。经确诊,该患者得的是重症中毒性表皮坏死松解症。

(网络配图)
中毒性表皮坏死松解症又称Lyell综合征烫伤皮肤综合征,急性发热性天疱疮,表皮松解性红皮症,烫伤性坏死表皮松解症等,是一种威胁生命的药疹。
其特点是发病急,皮疹首发于颜面、颈、胸部,为深红色略带铁灰色斑,很快融合成片状而发展至全身,斑块表面有大小不等的松弛性水疱和表皮松解,粘膜也可见大片坏死性剥脱,全身中毒症状明显,伴有高热和内脏病变。
临床上哪些药物易引起药疹?
1、抗生素
①以β内酰胺类的青霉素为多见,包括半合成青霉素(如氨苄青霉素和羟氨苄青霉素);
②磺胺类,如复方磺胺甲恶唑引起的药疹较多;
③呋喃唑酮引起的药疹临床上也较常见;
④此外易引起药疹的还有链霉素、四环素、氯霉素、土霉素等。
2、解热镇痛药
有阿司匹林、氨基比林、扑热息痛、保泰松等。此类药物常与其他药物制成复方制剂,商品名复杂,使用时应多加注意。
3、抗痛风药
别嘌醇引发的重症过敏在临床中最常见。CFDA曾在药品不良反应信息通报过,警惕别嘌醇片引起的 重症药疹。服用别嘌醇片后,如果出现任何皮肤反应或其他超敏反应体征应当立即停药,及时到皮肤科诊治。
4、镇静催眠药及抗癫痫药
如苯巴比妥、苯妥英钠、眠尔通、卡马西平等,以苯巴比妥引起者较多。
5、异种血清制剂及疫苗
如破伤风抗毒素、狂犬病疫苗、蛇毒免疫血清等。
6、某些中药及制剂
某些中药及制剂引起的药疹也多有报告。
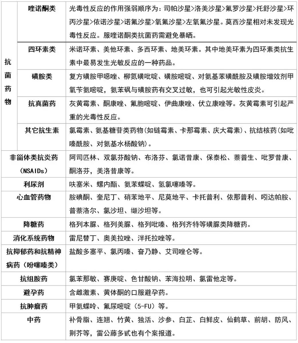
除此之外,有些药物进入人体后,在光照的诱导下可转变为抗原性物质,引起的变应*药性**疹称光变态反应*药性**疹。可致光敏性的常见药物见下表:

温馨提示
关于药物过敏,个体体质差异巨大。同样的药有的人吃了把病治好了,而有的人却发生了严重的过敏;甚至同一种药同一个人在不同的时间吃,结果是否会过敏也可能不一样。
关于用药,马虎不得,不能人云亦云,跟风吃药,更不能吃过期药物,草草了事。用药需要遵医嘱。在医生和药师的指导下用药,用药后密切关注身体变化,一旦有任何不适,及时就医。
预防药疹关键在于不滥用药物,不随便用药,过期药物更是要不得。如果曾有药物过敏史,必须禁用可疑药物。一旦在用药期间出现伴瘙痒明显、色泽鲜艳或部位较固定的皮疹时,应及时停用可疑药物,如果皮疹面积大或伴有全身症状,应及时就医,不可耽搁。
最后提醒大家一句,感冒了不能随便吃药!不管什么时候都不要随便吃药!更不要吃过期的药品!